Report Overview
Visitedpublic
2024-08-16 06:13:39
Tags
Submit Tags
URL
videohdzog.com/
Finishing URL
hdzog.tube/
IP / ASN

104.21.95.170
Title
Free Porn Videos Online, XXX Sex Movies - HD Zog Tube
Detections
urlquery
0
Network Intrusion Detection
0
Threat Detection Systems
0
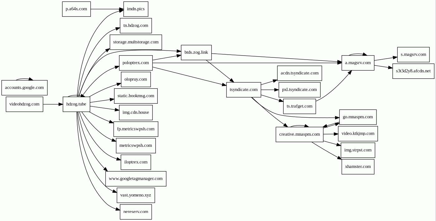
Host Summary
| Host | Rank | Registered | First Seen | Last Seen | Sent | Received | IP | Fingerprints |
|---|---|---|---|---|---|---|---|---|
static.bookmsg.com | 47495 | 1.1 kB | 2.2 kB | ![]() 45.133.44.24 | ||||
creative.mnaspm.com | unknown | 4.2 kB | 337 kB | ![]() 104.18.16.106 | ||||
img.strpst.com | 12993 | 448 B | 10 kB | ![]() 104.17.10.106 | ||||
hdzog.tube | 273917 | 14 kB | 2.0 MB | ![]() 188.114.96.1 | ||||
o.pki.goog | unknown | 975 B | 2.1 kB | ![]() 142.250.74.67 | ||||
btds.zog.link | 38469 | 3.4 kB | 3.4 kB | ![]() 109.206.176.75 | ||||
nereserv.com | 40015 | 1.6 kB | 960 B | ![]() 157.90.84.246 | ||||
imdn.pics | unknown | 1.3 kB | 23 kB | ![]() 45.133.44.24 | ||||
accounts.google.com | 81 | 1.7 kB | 6.9 kB | ![]() 64.233.164.84 | ||||
go.mnaspm.com | unknown | 5.7 kB | 12 kB | ![]() 104.18.16.106 | ||||
ts.trafget.com | unknown | 517 B | 12 kB | ![]() 172.67.128.119 | ||||
vast.yomeno.xyz | 44241 | 1.0 kB | 667 B | ![]() 109.206.176.75 | ||||
storage.multstorage.com | unknown | 522 B | 1.6 kB | ![]() 104.21.30.242 | ||||
olopruy.com | unknown | 472 B | 5.5 kB | ![]() 94.130.197.239 | ||||
r11.o.lencr.org | unknown | 2.9 kB | 8.0 kB | ![]() 23.36.76.226 | ||||
www.googletagmanager.com | 75 | 829 B | 149 kB | ![]() 142.250.74.40 | ||||
fp.metricswpsh.com | unknown | 1.0 kB | 705 B | ![]() 157.90.84.242 | ||||
e5.o.lencr.org | unknown | 326 B | 728 B | ![]() 23.36.77.32 | ||||
metricswpsh.com | unknown | 803 B | 320 B | ![]() 78.47.199.206 | ||||
iloptrex.com | unknown | 9.2 kB | 7.7 kB | ![]() 157.90.84.246 | ||||
r10.o.lencr.org | unknown | 1.3 kB | 3.6 kB | ![]() 23.36.76.226 | ||||
a.magsrv.com | unknown | 5.9 kB | 106 kB | ![]() 121.127.45.82 | ||||
p.a64x.com | unknown | 1.5 kB | 701 B | ![]() 172.67.185.171 | ||||
video.ktkjmp.com | 23778 | 442 B | 1.0 kB | ![]() 104.18.48.21 | ||||
img.cdn.house | 7653 | 600 B | 4.0 kB | ![]() 178.63.83.79 | ||||
tn.hdzog.com 13 alert(s) on this Host | 181319 | 7.4 kB | 0 B | ![]() 0.0.0.0 | ||||
xhamster.com | 9737 | 430 B | 899 B | ![]() 104.17.34.109 | ||||
s.magsrv.com | unknown | 3.7 kB | 8.4 kB | ![]() 95.211.229.248 | ||||
acdn.tsyndicate.com | unknown | 542 B | 4.1 kB | ![]() 45.133.44.70 | ||||
s3t3d2y8.afcdn.net | unknown | 1.5 kB | 64 kB | ![]() 121.127.45.82 | ||||
pxl.tsyndicate.com | 14763 | 3.5 kB | 392 B | ![]() 136.243.51.205 | ||||
poloptrex.com | unknown | 16 kB | 8.7 kB | ![]() 159.69.163.100 | ||||
e6.o.lencr.org | unknown | 326 B | 729 B | ![]() 23.36.76.226 | ||||
videohdzog.com | 564813 | 471 B | 92 kB | ![]() 104.21.95.170 | ||||
tsyndicate.com | 13042 | 1.2 kB | 18 kB | ![]() 94.130.143.224 |
Related reports
Threat Detection Systems
Public InfoSec YARA rules
No alerts detected
OpenPhish
No alerts detected
PhishTank
No alerts detected
mnemonic secure dns
No alerts detected
Quad9 DNS
| Scan Date | Severity | Indicator | Alert |
|---|---|---|---|
| 2024-08-16 | medium | hdzog.com | Sinkholed |
| 2024-08-16 | medium | hdzog.com | Sinkholed |
| 2024-08-16 | medium | hdzog.com | Sinkholed |
| 2024-08-16 | medium | hdzog.com | Sinkholed |
| 2024-08-16 | medium | hdzog.com | Sinkholed |
| 2024-08-16 | medium | hdzog.com | Sinkholed |
| 2024-08-16 | medium | hdzog.com | Sinkholed |
| 2024-08-16 | medium | hdzog.com | Sinkholed |
| 2024-08-16 | medium | hdzog.com | Sinkholed |
| 2024-08-16 | medium | hdzog.com | Sinkholed |
| 2024-08-16 | medium | hdzog.com | Sinkholed |
| 2024-08-16 | medium | hdzog.com | Sinkholed |
| 2024-08-16 | medium | hdzog.com | Sinkholed |
ThreatFox
No alerts detected
JavaScript (55)
No JavaScripts
HTTP Transactions (142)
| URL | IP | Response | Size |
|---|




