Report Overview
Visitedpublic
2026-04-13 00:51:38
Tags
Submit Tags
URL
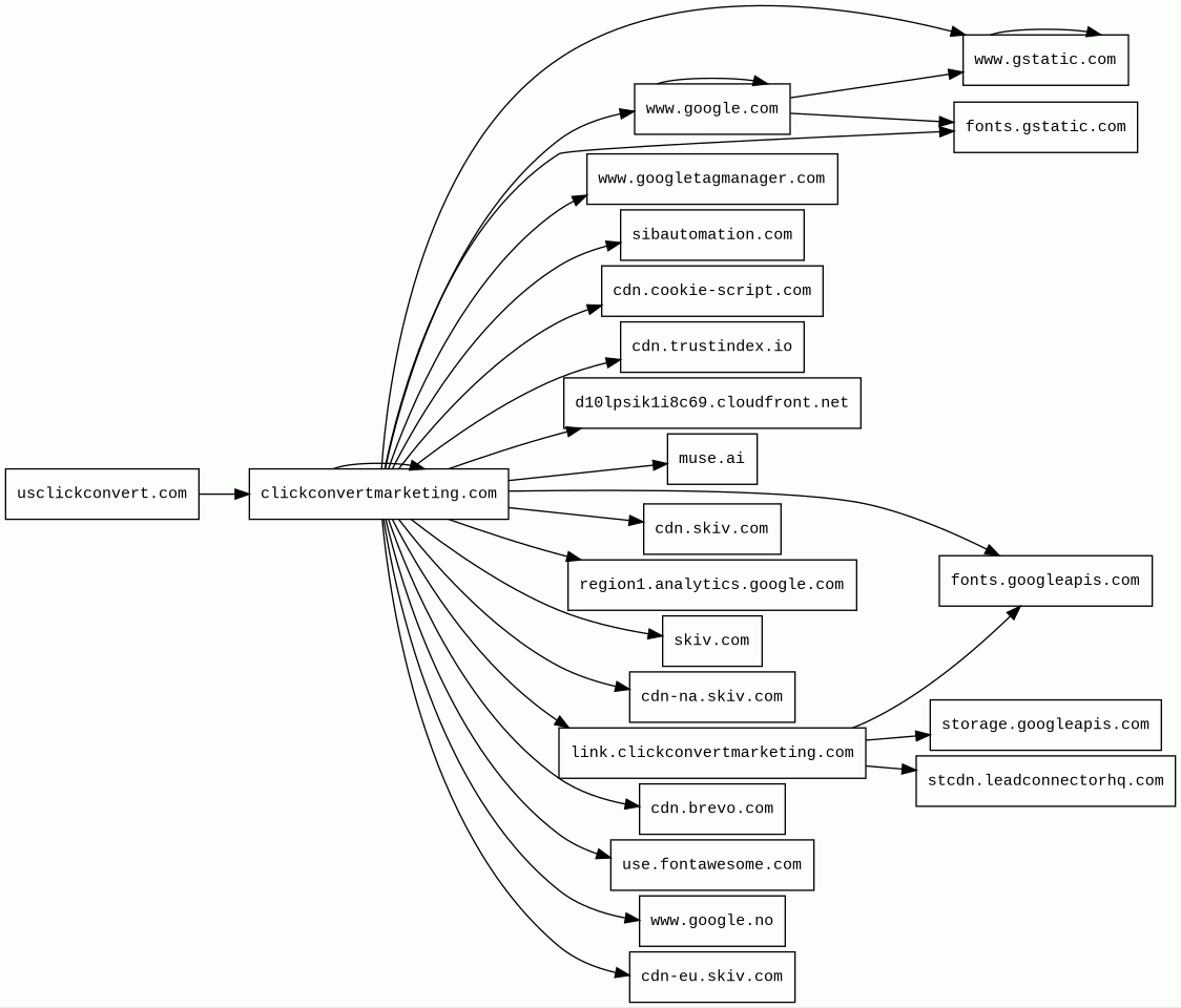
usclickconvert.com/
Finishing URL
clickconvertmarketing.com/
IP / ASN

104.21.55.128
Title
Click Convert - Google Ads Experts - Click Convert Marketing
Detections
urlquery
0
Network Intrusion Detection
0
Threat Detection Systems
1
Host Summary
| Host | Rank | Registered | First Seen | Last Seen | Sent | Received | IP | Fingerprints |
|---|---|---|---|---|---|---|---|---|
clickconvertmarketing.com | unknown | 2016-03-10 | 2026-04-13 | 2026-04-13 | 28 kB | 2.6 MB | ![]() 35.223.111.68 | ![]() ![]() ![]() |
cdn-na.skiv.com | unknown | 2001-11-25 | 2026-03-23 | 2026-04-04 | 1.1 kB | 7.5 kB | ![]() 149.56.19.69 | |
d10lpsik1i8c69.cloudfront.net | unknown | 2008-04-25 | 2016-05-17 | 2026-04-09 | 432 B | 5.9 kB | ![]() 3.164.226.155 | |
stcdn.leadconnectorhq.com | 154161 | 2020-10-23 | 2022-07-18 | 2026-04-08 | 46 kB | 3.3 MB | ![]() 104.18.34.38 | |
muse.ai | 155738 | 2017-12-15 | 2015-06-11 | 2026-04-05 | 435 B | 641 kB | ![]() 51.68.207.39 | |
usclickconvert.com | unknown | unknown | No data | No data | 487 B | 346 kB | ![]() 172.67.148.31 | |
fonts.gstatic.com | unknown | 2008-02-11 | 2014-04-02 | 2026-04-12 | 9.8 kB | 466 kB | ![]() 172.217.19.227 | |
www.google.com | 22 | 1997-09-15 | 2015-05-10 | 2026-04-12 | 4.9 kB | 64 kB | ![]() 142.251.155.119 | |
fonts.googleapis.com | 313 | 2005-01-25 | 2012-05-23 | 2026-04-12 | 958 B | 16 kB | ![]() 142.251.38.106 | |
region1.analytics.google.com | 22257 | 1997-09-15 | 2022-03-17 | 2026-04-12 | 969 B | 859 B | ![]() 216.239.32.36 | |
www.google.no | 92680 | 2001-02-26 | 2012-06-26 | 2026-04-12 | 681 B | 580 B | ![]() 142.251.142.227 | |
storage.googleapis.com | 880 | 2005-01-25 | 2012-08-06 | 2026-04-06 | 940 B | 24 kB | ![]() 142.250.178.123 | |
www.googletagmanager.com | 283 | 2011-11-11 | 2012-10-04 | 2026-04-12 | 890 B | 890 kB | ![]() 142.251.143.136 | |
cdn.brevo.com | 261553 | 1999-09-10 | 2024-11-06 | 2026-04-09 | 428 B | 4.0 kB | ![]() 141.101.90.104 | |
cdn.skiv.com | unknown | 2001-11-25 | 2026-03-10 | 2026-04-09 | 1.7 kB | 11 kB | ![]() 51.77.119.73 | |
link.clickconvertmarketing.com | unknown | 2016-03-10 | 2026-04-13 | 2026-04-13 | 576 B | 22 kB | ![]() 172.64.151.208 | |
www.gstatic.com | 146047 | 2008-02-11 | 2012-05-29 | 2026-04-12 | 2.4 kB | 2.7 MB | ![]() 172.217.20.163 | |
cdn-eu.skiv.com | unknown | 2001-11-25 | 2026-03-23 | 2026-04-04 | 1.7 kB | 11 kB | ![]() 145.239.5.65 | |
cdn.cookie-script.com | 107384 | 2013-05-28 | 2020-07-25 | 2026-04-08 | 457 B | 88 kB | ![]() 165.232.93.253 | |
use.fontawesome.com | 6983 | 2012-10-18 | 2017-01-30 | 2026-04-13 | 470 B | 60 kB | ![]() 172.67.142.245 | |
sibautomation.com 1 alert(s) on this Host | 29079 | 2017-01-20 | 2017-01-21 | 2026-04-09 | 447 B | 358 B | ![]() 141.101.90.105 | ![]() |
skiv.com | unknown | 2001-11-25 | 2025-05-31 | 2026-04-04 | 480 B | 2.1 kB | ![]() 51.68.207.211 | |
cdn.trustindex.io | 172330 | 2017-07-28 | 2020-06-02 | 2026-04-08 | 431 B | 86 kB | ![]() 65.9.46.82 |
Nginx (Web servers, Reverse proxies)
Nginx is a web server that can also be used as a reverse proxy, load balancer, mail proxy and HTTP cache.jQuery Migrate:3.4.1 (JavaScript libraries)
Query Migrate is a javascript library that allows you to preserve the compatibility of your jQuery code developed for versions of jQuery older than 1.9.reCAPTCHA (Security)
reCAPTCHA is a free service from Google that helps protect websites from spam and abuse.WordPress Popular Posts:7.3.6 (WordPress plugins, Widgets)
WordPress Popular Posts is a plugin for the WordPress content management system that allows users to display a widget or shortcode featuring a list of the most popular posts on their website based on criteria such as pageviews or comments.jQuery (JavaScript libraries)
jQuery is a JavaScript library which is a free, open-source software designed to simplify HTML DOM tree traversal and manipulation, as well as event handling, CSS animation, and Ajax.PHP (Programming languages)
PHP is a general-purpose scripting language used for web development.FitVids.JS:4.20.4 (Widgets, Video players)
jQuery plugin for fluid width video embedsWP Engine (PaaS, Hosting)
WP Engine is a website hosting provider.Google Tag Manager (Tag managers)
Google Tag Manager is a tag management system (TMS) that allows you to quickly and easily update measurement codes and related code fragments collectively known as tags on your website or mobile app.Yoast SEO:26.5 (SEO, WordPress plugins)
Yoast SEO is a search engine optimisation plugin for WordPress and other platforms.WordPress (CMS, Blogs)
WordPress is a free and open-source content management system written in PHP and paired with a MySQL or MariaDB database. Features include a plugin architecture and a template system.MySQL (Databases)
MySQL is an open-source relational database management system.Contact Form 7:6.1.5 (WordPress plugins, Form builders)
Contact Form 7 is an WordPress plugin which can manage multiple contact forms. The form supports Ajax-powered submitting, CAPTCHA, Akismet spam filtering.Linkedin Ads (Advertising)
Linkedin Ads is a paid marketing tool that offers access to Linkedin social networks through various sponsored posts and other methods.Cookie Script (Cookie compliance)
Cookie-Script automatically scans, categorizes and adds description to all cookies found on your website.Google Analytics (Analytics)
Google Analytics is a free web analytics service that tracks and reports website traffic.Amazon S3 (CDN)
Amazon S3 or Amazon Simple Storage Service is a service offered by Amazon Web Services (AWS) that provides object storage through a web service interface.Amazon Web Services (PaaS)
Amazon Web Services (AWS) is a comprehensive cloud services platform offering compute power, database storage, content delivery and other functionality.Amazon CloudFront (CDN)
Amazon CloudFront is a fast content delivery network (CDN) service that securely delivers data, videos, applications, and APIs to customers globally with low latency, high transfer speeds.Cloudflare (CDN)
Cloudflare is a web-infrastructure and website-security company, providing content-delivery-network services, DDoS mitigation, Internet security, and distributed domain-name-server services.Google Cloud Storage (Miscellaneous)
Google Cloud Storage allows world-wide storage and retrieval of any amount of data at any time.Google Cloud (IaaS)
Google Cloud is a suite of cloud computing services.Cloudflare Bot Management (Security)
Cloudflare bot management solution identifies and mitigates automated traffic to protect websites from bad bots.Google Cloud CDN (CDN)
Cloud CDN uses Google's global edge network to serve content closer to users.Nuxt.js (JavaScript frameworks, Web frameworks, Web servers, Static site generator)
Nuxt is a Vue framework for developing modern web applications.Node.js (Programming languages)
Node.js is an open-source, cross-platform, JavaScript runtime environment that executes JavaScript code outside a web browser.libphonenumber:1.10.60 (JavaScript libraries)
libphonenumber is a JavaScript library for parsing, formatting, and validating international phone numbers.Vue.js (JavaScript frameworks)
Vue.js is an open-source model–view–viewmodel JavaScript framework for building user interfaces and single-page applications.HighLevel (Marketing automation, CRM)
HighLevel is an all-in-one marketing and automation platform designed for marketing agencies and small businesses to manage CRM, marketing campaigns, sales funnels, appointment scheduling, and more.Nginx:1.26.3 (Web servers, Reverse proxies)
Nginx is a web server that can also be used as a reverse proxy, load balancer, mail proxy and HTTP cache.Envoy (Reverse proxies)
Envoy is an open-source edge and service proxy, designed for cloud-native applications.Sails.js (Web frameworks)
Express (Web frameworks, Web servers)
Express is a web application framework for Node.js, released as free and open-source software under the MIT License. It is designed for building web applications and APIs.Apache HTTP Server:2.4.52 (Web servers)
Apache is a free and open-source cross-platform web server software.Ubuntu (Operating systems)
Ubuntu is a free and open-source operating system on Linux for the enterprise server, desktop, cloud, and IoT.Related reports
Threat Detection Systems
| Detection System | Indicator | Verdict | Alert |
|---|---|---|---|
| Cloudflare DNS | sibautomation.com | malicious | Sinkholed |
JavaScript (135)
No JavaScripts
HTTP Transactions (198)
| URL | IP | Response | Size |
|---|








