Report Overview
Visitedpublic
2025-08-27 16:19:51
Tags
Submit Tags
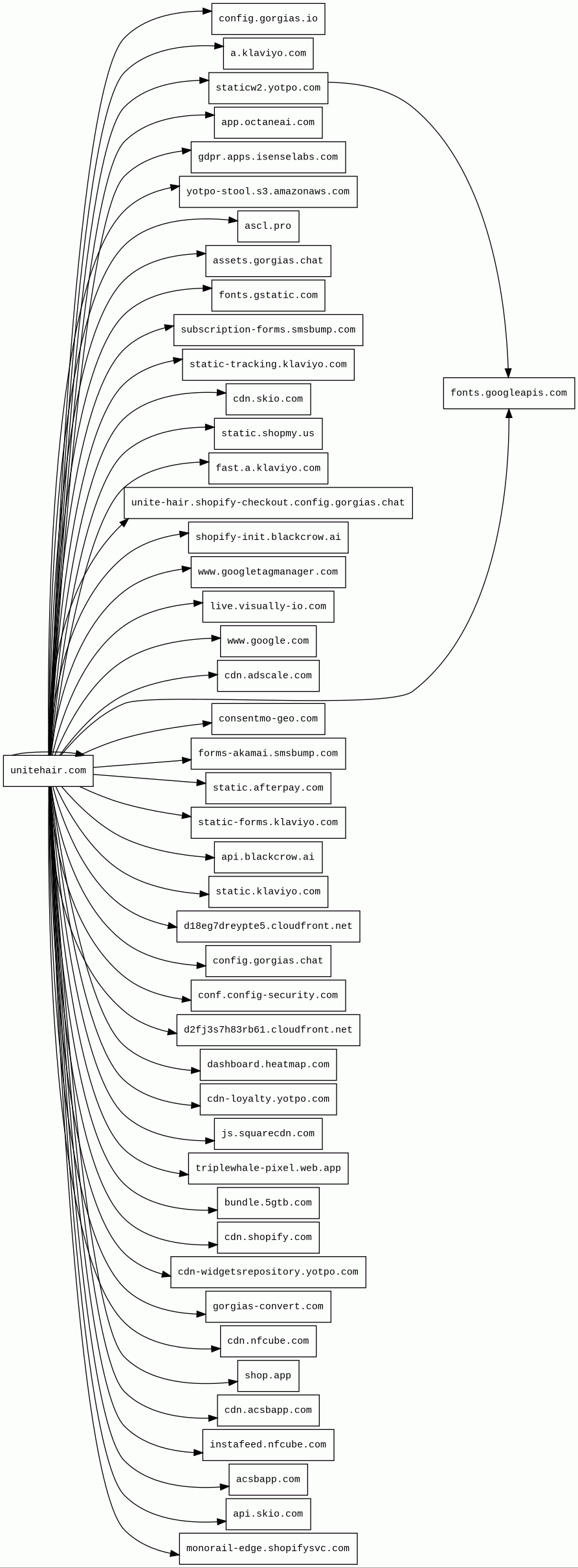
URL
unitehair.com/
Finishing URL
unitehair.com/
IP / ASN

23.227.38.65
Title
UNITE Hair Care - Professional Salon Systems – UNITE HAIR
Detections
urlquery
0
Network Intrusion Detection
0
Threat Detection Systems
1
Host Summary
| Host | Rank | Registered | First Seen | Last Seen | Sent | Received | IP | Fingerprints |
|---|---|---|---|---|---|---|---|---|
fonts.gstatic.com | unknown | 2008-02-11 | 2014-04-02 | 2025-08-27 | 3.8 kB | 298 kB | ![]() 142.250.74.35 | |
gdpr.apps.isenselabs.com | 96377 | 2012-05-28 | 2019-05-31 | 2025-08-26 | 1.1 kB | 22 kB | ![]() 143.198.251.218 | |
forms-akamai.smsbump.com | 271444 | 2014-01-20 | 2023-07-29 | 2025-08-26 | 447 B | 308 kB | ![]() 2.22.225.97 | |
gorgias-convert.com | 25320 | 2024-07-15 | 2024-09-12 | 2025-08-27 | 507 B | 1.5 kB | ![]() 104.18.37.76 | |
fast.a.klaviyo.com | 22057 | 2012-03-29 | 2018-04-18 | 2025-08-21 | 490 B | 4.9 kB | ![]() 151.101.2.133 | |
api.skio.com | 339869 | 2000-01-15 | 2021-06-30 | 2025-08-21 | 516 B | 214 B | ![]() 44.237.21.12 | |
fonts.googleapis.com | 313 | 2005-01-25 | 2012-05-23 | 2025-08-27 | 3.9 kB | 121 kB | ![]() 142.250.74.10 | |
cdn-widgetsrepository.yotpo.com | 45565 | 2010-08-30 | 2020-01-30 | 2025-08-23 | 3.3 kB | 980 kB | ![]() 96.6.17.18 | |
shop.app | 3567 | 2018-05-01 | 2020-04-15 | 2025-08-20 | 923 B | 5.5 kB | ![]() 185.146.173.20 | |
cdn.shopify.com | 3587 | 2005-03-11 | 2012-06-22 | 2025-08-20 | 11 kB | 4.4 MB | ![]() 0.0.0.0 | |
monorail-edge.shopifysvc.com | 11124 | 2017-09-29 | 2019-08-29 | 2025-08-20 | 486 B | 1.2 kB | ![]() 35.244.157.17 | |
unite-hair.shopify-checkout.config.gorgias.chat | unknown | 2019-11-10 | 2024-12-10 | 2025-02-22 | 581 B | 4.3 kB | ![]() 172.64.144.86 | |
live.visually-io.com | 170740 | 2024-04-03 | 2024-05-15 | 2025-08-24 | 9.8 kB | 398 kB | ![]() 34.117.58.0 | |
www.googletagmanager.com | 283 | 2011-11-11 | 2012-10-04 | 2025-08-27 | 434 B | 365 kB | ![]() 142.250.74.168 | |
js.squarecdn.com | 81006 | 2014-10-14 | 2023-06-29 | 2025-08-27 | 424 B | 451 kB | ![]() 151.101.65.49 | |
yotpo-stool.s3.amazonaws.com | 2026892 | 2005-08-18 | 2018-08-02 | 2025-08-26 | 556 B | 43 kB | ![]() 52.217.231.57 | |
instafeed.nfcube.com | 105061 | 2018-09-01 | 2018-09-11 | 2025-08-24 | 1.4 kB | 61 kB | ![]() 104.26.15.148 | |
acsbapp.com | 9095 | 2020-08-08 | 2020-08-14 | 2025-08-22 | 421 B | 765 kB | ![]() 104.20.46.41 | |
static-forms.klaviyo.com | 21447 | 2012-03-29 | 2021-05-06 | 2025-08-22 | 468 B | 113 kB | ![]() 151.101.130.133 | |
assets.gorgias.chat | 76824 | 2019-11-10 | 2021-10-12 | 2025-08-25 | 3.7 kB | 1.2 MB | ![]() 172.64.144.86 | |
bundle.5gtb.com | 166673 | 2025-07-18 | 2025-07-22 | 2025-08-27 | 910 B | 178 kB | ![]() 172.67.152.187 | |
cdn.adscale.com | 638919 | 2005-04-03 | 2021-05-06 | 2025-08-26 | 490 B | 13 kB | ![]() 35.227.237.239 | |
api.blackcrow.ai | 165874 | 2020-10-05 | 2020-10-30 | 2025-08-23 | 508 B | 978 B | ![]() 54.85.125.56 | |
cdn-loyalty.yotpo.com | 87519 | 2010-08-30 | 2020-03-04 | 2025-08-25 | 1.1 kB | 133 kB | ![]() 96.6.17.18 | |
consentmo-geo.com | 27438 | 2024-01-04 | 2024-01-04 | 2025-08-23 | 444 B | 765 B | ![]() 172.67.69.32 | |
cdn.acsbapp.com | 31348 | 2020-08-08 | 2020-08-16 | 2025-08-23 | 470 B | 1.1 kB | ![]() 104.20.46.41 | |
d2fj3s7h83rb61.cloudfront.net | unknown | 2008-04-25 | 2022-02-04 | 2025-08-23 | 430 B | 0 B | ![]() 0.0.0.0 | |
shopify-init.blackcrow.ai | 150846 | 2020-10-05 | 2021-08-30 | 2025-08-24 | 956 B | 250 kB | ![]() 3.167.2.111 | |
maxcdn.bootstrapcdn.com | 6807 | 2012-05-25 | 2014-06-18 | 2025-08-20 | 434 B | 32 kB | ![]() 104.18.10.207 | |
app.octaneai.com | 228547 | 2016-05-18 | 2021-02-06 | 2025-08-20 | 2.1 kB | 333 kB | ![]() 104.18.20.84 | |
conf.config-security.com | 48967 | 2022-11-13 | 2022-12-30 | 2025-08-25 | 443 B | 1.3 kB | ![]() 172.67.72.191 | |
ascl.pro | 198035 | 2023-09-05 | 2023-11-02 | 2025-08-24 | 1.8 kB | 166 kB | ![]() 104.21.89.243 | |
unitehair.com | 1830954 | 2008-05-07 | 2014-11-01 | 2025-02-22 | 58 kB | 2.7 MB | ![]() 23.227.38.65 | ![]() ![]() |
staticw2.yotpo.com | 52608 | 2010-08-30 | 2014-05-09 | 2025-08-22 | 7.7 kB | 975 kB | ![]() 96.6.17.18 | |
dashboard.heatmap.com | 183636 | 2002-08-13 | 2023-01-27 | 2025-08-23 | 873 B | 154 kB | ![]() 3.167.2.6 | |
d18eg7dreypte5.cloudfront.net | unknown | 2008-04-25 | 2020-12-06 | 2025-08-27 | 963 B | 27 kB | ![]() 3.167.7.179 | |
cdn.skio.com 1 alert(s) on this Host | 364474 | 2000-01-15 | 2021-07-12 | 2025-08-27 | 451 B | 155 kB | ![]() 54.240.174.60 | |
cdn-swell-assets.yotpo.com | 101085 | 2010-08-30 | 2019-07-01 | 2025-08-21 | 411 B | 132 kB | ![]() 2.23.13.129 | |
config.gorgias.io | 441582 | 2014-11-20 | 2017-10-05 | 2025-08-25 | 545 B | 9.1 kB | ![]() 172.67.140.167 | |
cdn.nfcube.com | 74159 | 2018-09-01 | 2022-05-18 | 2025-08-23 | 476 B | 59 kB | ![]() 104.26.15.148 | |
config.gorgias.chat | 50269 | 2019-11-10 | 2020-07-22 | 2025-08-23 | 1.5 kB | 691 kB | ![]() 172.64.144.86 | |
static-tracking.klaviyo.com | 20795 | 2012-03-29 | 2021-12-02 | 2025-08-22 | 5.2 kB | 191 kB | ![]() 151.101.2.133 | |
triplewhale-pixel.web.app | 205176 | 2019-01-08 | 2021-12-14 | 2025-08-22 | 452 B | 142 kB | ![]() 199.36.158.100 | |
a.klaviyo.com | 20004 | 2012-03-29 | 2013-06-03 | 2025-08-22 | 425 B | 106 kB | ![]() 172.64.147.119 | ![]() |
static.shopmy.us | 177689 | 2021-09-17 | 2023-11-27 | 2025-08-24 | 435 B | 3.2 kB | ![]() 3.167.2.40 | |
static.afterpay.com | 156949 | 2004-12-31 | 2017-09-06 | 2025-08-23 | 436 B | 37 kB | ![]() 104.19.176.211 | |
static.klaviyo.com | 17868 | 2012-03-29 | 2018-04-18 | 2025-08-21 | 6.6 kB | 271 kB | ![]() 151.101.130.133 | |
www.google.com | 22 | 1997-09-15 | 2015-05-10 | 2025-08-27 | 2.2 kB | 965 B | ![]() 142.250.74.68 | |
subscription-forms.smsbump.com | 254210 | 2014-01-20 | 2020-10-27 | 2025-08-21 | 526 B | 627 B | ![]() 34.192.242.185 |
Apache HTTP Server:2.4.52 (Web servers)
Apache is a free and open-source cross-platform web server software.Ubuntu (Operating systems)
Ubuntu is a free and open-source operating system on Linux for the enterprise server, desktop, cloud, and IoT.Amazon Web Services (PaaS)
Amazon Web Services (AWS) is a comprehensive cloud services platform offering compute power, database storage, content delivery and other functionality.Amazon S3 (CDN)
Amazon S3 or Amazon Simple Storage Service is a service offered by Amazon Web Services (AWS) that provides object storage through a web service interface.Google Cloud CDN (CDN)
Cloud CDN uses Google's global edge network to serve content closer to users.Google Cloud (IaaS)
Google Cloud is a suite of cloud computing services.Cloudflare (CDN)
Cloudflare is a web-infrastructure and website-security company, providing content-delivery-network services, DDoS mitigation, Internet security, and distributed domain-name-server services.Nginx (Web servers, Reverse proxies)
Nginx is a web server that can also be used as a reverse proxy, load balancer, mail proxy and HTTP cache.Varnish (Caching)
Varnish is a reverse caching proxy.PayPal (Payment processors)
PayPal is an online payments system that supports online money transfers and serves as an electronic alternative to traditional paper methods like checks and money orders.hCaptcha (Security)
hCaptcha is an anti-bot solution that protects user privacy and rewards websites.Shopify (Ecommerce, CMS)
Shopify is a subscription-based software that allows anyone to set up an online store and sell their products. Shopify store owners can also sell in physical locations using Shopify POS, a point-of-sale app and accompanying hardware.Google Cloud Storage (Miscellaneous)
Google Cloud Storage allows world-wide storage and retrieval of any amount of data at any time.Cloudflare Bot Management (Security)
Cloudflare bot management solution identifies and mitigates automated traffic to protect websites from bad bots.Amazon CloudFront (CDN)
Amazon CloudFront is a fast content delivery network (CDN) service that securely delivers data, videos, applications, and APIs to customers globally with low latency, high transfer speeds.Skio (Shopify apps)
Skio helps brands on Shopify sell subscriptions without ripping their hair out.Klaviyo (Marketing automation)
Klaviyo is an email and SMS marketing platform for online businesses.Afterpay (Payment processors, Buy now pay later)
Afterpay is a 'buy now, pay later' platform that makes it possible to pay off purchased goods in fortnightly instalments.Akamai (CDN)
Akamai is global content delivery network (CDN) services provider for media and software delivery, and cloud security solutions.Firebase (Databases, Development)
Firebase is a Google-backed application development software that enables developers to develop iOS, Android and Web apps.Envoy (Reverse proxies)
Envoy is an open-source edge and service proxy, designed for cloud-native applications.Related reports
Threat Detection Systems
| Detection System | Indicator | Verdict | Alert |
|---|---|---|---|
| Nextron YARA rules | cdn.skio.com/scripts/shopify/head/shopify.ba9807f79b5cdb6483d5.js | malware | Unique code from Jetriz, Swid & Jeniva of the Tetris framework |
JavaScript (165)
No JavaScripts
HTTP Transactions (211)
| URL | IP | Response | Size |
|---|








