Report Overview
Visitedpublic
2026-03-08 16:58:59
Tags
Submit Tags
URL
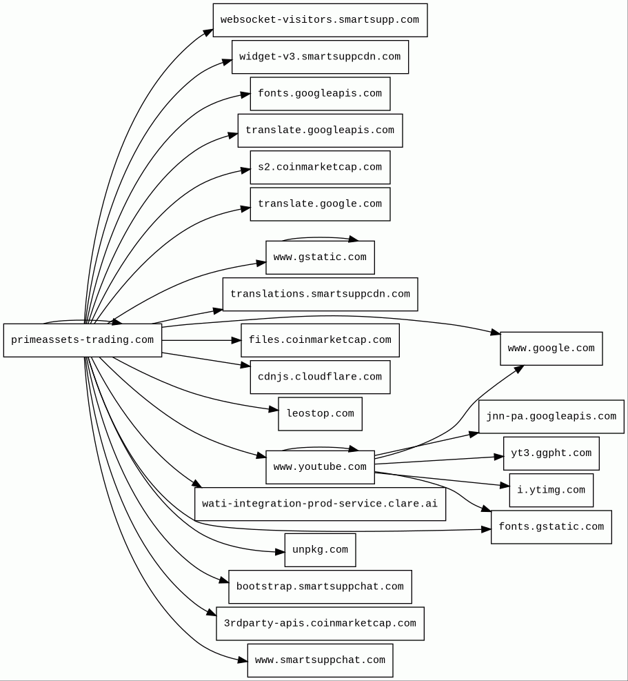
primeassets-trading.com
Finishing URL
primeassets-trading.com/
IP / ASN

66.45.23.50
Title
Primeassets Trading - A Global Full Reserve Equity Investment Management Built On Decentralized Ledgers
Detections
urlquery
0
Network Intrusion Detection
0
Threat Detection Systems
2
Host Summary
| Host | Rank | Registered | First Seen | Last Seen | Sent | Received | IP | Fingerprints |
|---|---|---|---|---|---|---|---|---|
bootstrap.smartsuppchat.com | 425291 | 2014-02-02 | 2018-01-29 | 2026-03-04 | 539 B | 1.6 kB | ![]() 3.67.122.104 | |
files.coinmarketcap.com | 4262692 | 2013-04-28 | 2015-09-03 | 2026-03-05 | 451 B | 58 kB | ![]() 52.84.50.116 | |
fonts.gstatic.com | unknown | 2008-02-11 | 2014-04-02 | 2026-03-01 | 4.8 kB | 165 kB | ![]() 142.251.38.99 | |
s2.coinmarketcap.com | 209181 | 2013-04-28 | 2018-01-12 | 2026-03-02 | 3.7 kB | 12 kB | ![]() 52.84.50.63 | |
www.youtube.com 1 alert(s) on this Host | 286 | 2005-02-15 | 2013-04-13 | 2026-03-02 | 5.1 kB | 3.6 MB | ![]() 172.217.20.174 | |
translate.googleapis.com | 6317 | 2005-01-25 | 2012-05-31 | 2026-03-02 | 3.2 kB | 420 kB | ![]() 142.251.143.138 | |
i.ytimg.com | 436 | 2007-12-11 | 2012-10-03 | 2026-03-02 | 455 B | 25 kB | ![]() 142.251.143.150 | |
www.google.com | 22 | 1997-09-15 | 2015-05-10 | 2026-03-01 | 906 B | 61 kB | ![]() 172.217.19.228 | |
websocket-visitors.smartsupp.com | 411464 | 2012-08-25 | 2021-07-12 | 2026-03-05 | 612 B | 224 B | ![]() 35.156.184.85 | |
translate.google.com | 609 | 1997-09-15 | 2012-05-30 | 2026-03-02 | 958 B | 83 kB | ![]() 172.217.20.174 | |
cdnjs.cloudflare.com | 1222 | 2009-02-17 | 2012-05-23 | 2026-03-01 | 1.0 kB | 140 kB | ![]() 104.17.24.14 | |
yt3.ggpht.com | 1275 | 2008-01-16 | 2014-01-15 | 2026-03-02 | 524 B | 1.8 kB | ![]() 216.58.207.193 | |
3rdparty-apis.coinmarketcap.com | 3258633 | 2013-04-28 | 2020-09-29 | 2026-03-05 | 569 B | 8.6 kB | ![]() 54.240.174.24 | ![]() |
www.smartsuppchat.com | 491650 | 2014-02-02 | 2017-01-30 | 2026-03-04 | 428 B | 19 kB | ![]() 185.76.9.12 | ![]() |
wati-integration-prod-service.clare.ai | 1717224 | 2017-12-16 | 2021-07-10 | 2026-03-04 | 456 B | 25 kB | ![]() 104.20.41.232 | |
fonts.googleapis.com | 313 | 2005-01-25 | 2012-05-23 | 2026-03-01 | 983 B | 14 kB | ![]() 172.217.21.170 | |
unpkg.com | 1093 | 2016-01-06 | 2016-01-07 | 2026-03-01 | 886 B | 28 kB | ![]() 104.18.0.22 | ![]() |
leostop.com 1 alert(s) on this Host | 463898 | 2014-05-22 | 2014-12-29 | 2026-03-05 | 444 B | 5.4 kB | ![]() 172.233.219.78 | |
primeassets-trading.com | unknown | unknown | No data | No data | 108 kB | 3.5 MB | ![]() 66.45.23.50 | ![]() ![]() ![]() |
www.gstatic.com | 146047 | 2008-02-11 | 2012-05-29 | 2026-03-01 | 3.2 kB | 70 kB | ![]() 172.217.20.163 | |
widget-v3.smartsuppcdn.com | 532262 | 2018-11-20 | 2022-10-03 | 2026-03-05 | 1.4 kB | 324 kB | ![]() 185.76.9.27 | ![]() |
translations.smartsuppcdn.com | 560346 | 2018-11-20 | 2022-11-04 | 2026-03-05 | 506 B | 7.7 kB | ![]() 185.76.9.27 | ![]() |
jnn-pa.googleapis.com | 1579 | 2005-01-25 | 2021-11-16 | 2026-03-02 | 1.2 kB | 1.2 kB | ![]() 142.250.74.10 |
Amazon S3 (CDN)
Amazon S3 or Amazon Simple Storage Service is a service offered by Amazon Web Services (AWS) that provides object storage through a web service interface.Amazon Web Services (PaaS)
Amazon Web Services (AWS) is a comprehensive cloud services platform offering compute power, database storage, content delivery and other functionality.Amazon CloudFront (CDN)
Amazon CloudFront is a fast content delivery network (CDN) service that securely delivers data, videos, applications, and APIs to customers globally with low latency, high transfer speeds.Cloudflare (CDN)
Cloudflare is a web-infrastructure and website-security company, providing content-delivery-network services, DDoS mitigation, Internet security, and distributed domain-name-server services.Tengine (Web servers)
Tengine is a web server which is based on the Nginx HTTP server.CDN77 (CDN)
CDN77 is a content delivery network (CDN).Fly.io (PaaS)
Fly is a platform for running full stack apps and databases.OpenResty (Web servers)
OpenResty is a web platform based on nginx which can run Lua scripts using its LuaJIT engine.Nginx (Web servers, Reverse proxies)
Nginx is a web server that can also be used as a reverse proxy, load balancer, mail proxy and HTTP cache.OWL Carousel (JavaScript libraries)
OWL Carousel is an enabled jQuery plugin that lets you create responsive carousel sliders.jQuery:3.3.1 (JavaScript libraries)
jQuery is a JavaScript library which is a free, open-source software designed to simplify HTML DOM tree traversal and manipulation, as well as event handling, CSS animation, and Ajax.YouTube (Video players)
YouTube is a video sharing service where users can create their own profile, upload videos, watch, like and comment on other videos.Unpkg (CDN)
Unpkg is a content delivery network for everything on npm.jQuery Migrate:3.0.0 (JavaScript libraries)
Query Migrate is a javascript library that allows you to preserve the compatibility of your jQuery code developed for versions of jQuery older than 1.9.Bootstrap (UI frameworks)
Bootstrap is a free and open-source CSS framework directed at responsive, mobile-first front-end web development. It contains CSS and JavaScript-based design templates for typography, forms, buttons, navigation, and other interface components.Related reports
Threat Detection Systems
| Detection System | Indicator | Verdict | Alert |
|---|---|---|---|
| Private YARA rules | www.youtube.com/s/player/6c5cb4f4/player_es6.vflset/en_US/base.js | audit | Hunting_JS_WebAssembly |
| Cloudflare DNS | leostop.com | malicious | Sinkholed |
JavaScript (169)
| HASH | FROM | Size | First Seen | Last Seen | |
|---|---|---|---|---|---|
| 23723b094bdc424199dd24b0420feb00 | DocumentWrite | 3.0 kB | 2026-02-17 | 2026-03-10 | |
Introduced by DocumentWrite First Seen 2026-02-17 Last Seen 2026-03-10 Times Seen 891 Size 3.0 kB (3011 bytes) MD5 23723b094bdc424199dd24b0420feb00 SHA1 2e9fd96b082f9fee856afacb67c08d992304b5c6 Loading... | |||||
| 9af88871328eade0863692c73ac2683d | DocumentWrite | 470 B | 2026-02-18 | 2026-03-09 | |
Introduced by DocumentWrite First Seen 2026-02-18 Last Seen 2026-03-09 Times Seen 215 Size 470 B (470 bytes) MD5 9af88871328eade0863692c73ac2683d SHA1 20e7bd6f035ad0812de0fb171176f106eea250fe Loading... | |||||
| ad5701dbb30261e2e81df7a8a1934e8c | DocumentWrite | 470 B | 2026-02-18 | 2026-03-10 | |
Introduced by DocumentWrite First Seen 2026-02-18 Last Seen 2026-03-10 Times Seen 277 Size 470 B (470 bytes) MD5 ad5701dbb30261e2e81df7a8a1934e8c SHA1 69ea43727e55fb2b8b528af6b005036834259bd2 Loading... | |||||
HTTP Transactions (117)
| URL | IP | Response | Size |
|---|








