Report Overview
Visitedpublic
2026-03-07 20:55:41
Tags
Submit Tags
URL
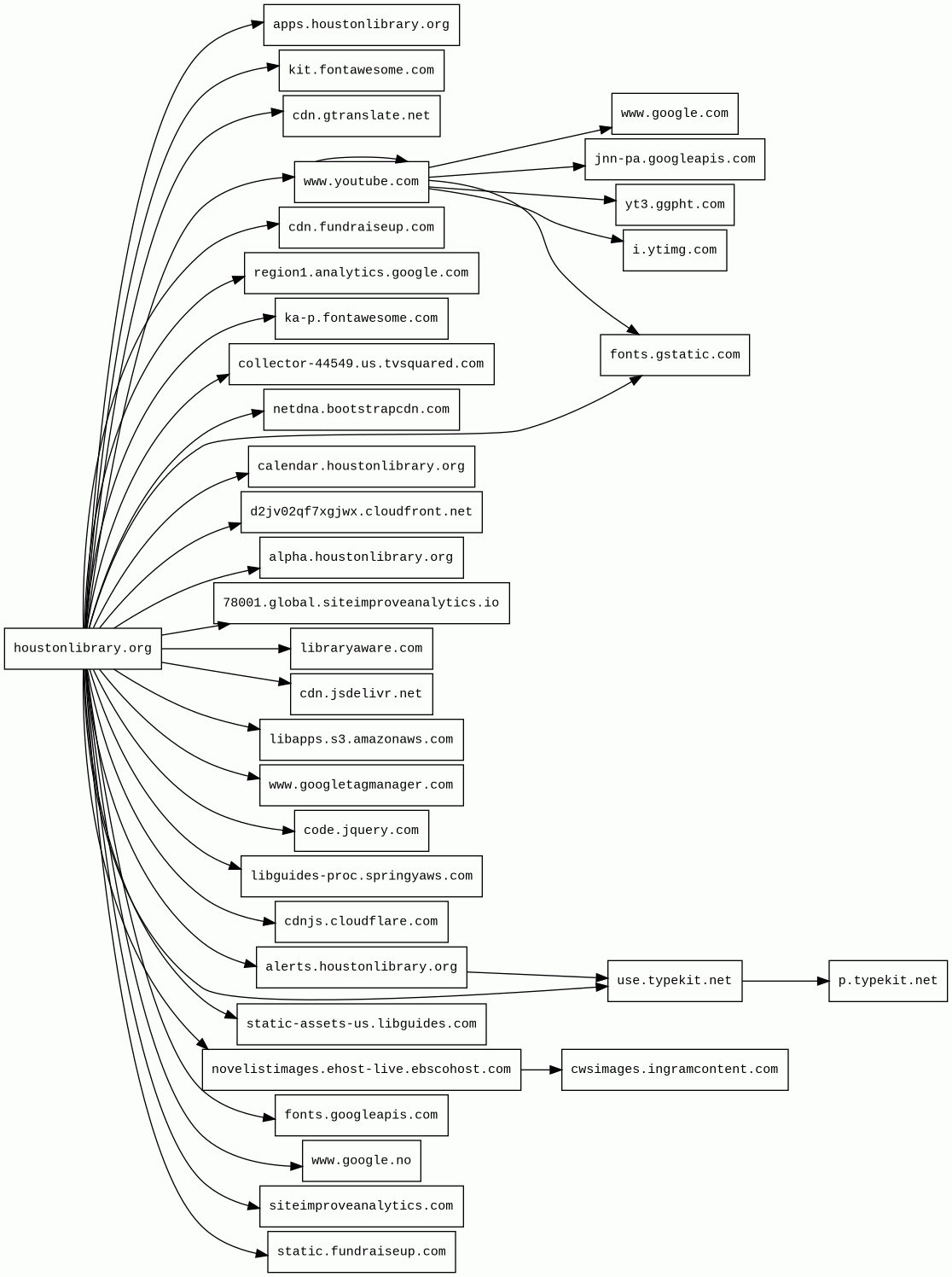
houstonlibrary.org/
Finishing URL
houstonlibrary.org/home
IP / ASN

34.194.39.199
Title
HPL - Home - Visit Us at Houston Public Library
Detections
urlquery
0
Network Intrusion Detection
0
Threat Detection Systems
1
Host Summary
| Host | Rank | Registered | First Seen | Last Seen | Sent | Received | IP | Fingerprints |
|---|---|---|---|---|---|---|---|---|
libguides-proc.springyaws.com | 378783 | 2013-03-07 | 2017-01-30 | 2026-02-24 | 644 B | 282 B | ![]() 34.196.10.250 | |
fonts.gstatic.com | unknown | 2008-02-11 | 2014-04-02 | 2026-03-01 | 2.2 kB | 170 kB | ![]() 142.251.38.99 | |
www.google.no | 92680 | 2001-02-26 | 2012-06-26 | 2026-03-01 | 713 B | 580 B | ![]() 142.251.142.227 | |
78001.global.siteimproveanalytics.io | 5555447 | 2017-03-08 | 2019-11-05 | 2022-12-15 | 707 B | 304 B | ![]() 13.62.214.232 | |
region1.analytics.google.com | 22257 | 1997-09-15 | 2022-03-17 | 2026-03-01 | 2.0 kB | 1.7 kB | ![]() 216.239.34.36 | |
www.google.com | 22 | 1997-09-15 | 2015-05-10 | 2026-03-01 | 455 B | 60 kB | ![]() 142.251.142.228 | |
cdn.gtranslate.net | 101861 | 2011-05-26 | 2022-11-07 | 2026-03-05 | 436 B | 14 kB | ![]() 172.67.68.204 | |
siteimproveanalytics.com | 10362 | 2014-02-26 | 2014-12-11 | 2026-03-04 | 439 B | 42 kB | ![]() 188.114.96.1 | |
houstonlibrary.org | 374693 | unknown | 2014-11-23 | 2022-11-15 | 978 B | 217 kB | ![]() 34.194.39.199 | ![]() ![]() |
alerts.houstonlibrary.org | 5055138 | unknown | No data | No data | 944 B | 4.2 kB | ![]() 54.243.158.111 | |
code.jquery.com | 4915 | 2005-12-10 | 2012-05-21 | 2026-03-01 | 433 B | 256 kB | ![]() 151.101.130.137 | |
www.youtube.com 1 alert(s) on this Host | 286 | 2005-02-15 | 2013-04-13 | 2026-03-02 | 5.2 kB | 3.6 MB | ![]() 142.251.142.238 | |
cdn.fundraiseup.com | 206459 | 2017-10-10 | 2017-11-30 | 2026-03-05 | 426 B | 260 kB | ![]() 104.20.35.80 | |
cdnjs.cloudflare.com | 1222 | 2009-02-17 | 2012-05-23 | 2026-03-01 | 1.6 kB | 380 kB | ![]() 104.17.25.14 | |
novelistimages.ehost-live.ebscohost.com | 755326 | 1997-07-09 | 2025-05-22 | 2026-02-15 | 49 kB | 11 MB | ![]() 54.240.174.108 | |
fonts.googleapis.com | 313 | 2005-01-25 | 2012-05-23 | 2026-03-01 | 509 B | 40 kB | ![]() 172.217.21.170 | |
p.typekit.net | 4638 | 2010-08-02 | 2012-05-23 | 2026-03-01 | 1.1 kB | 680 B | ![]() 23.36.77.57 | |
kit.fontawesome.com | 16651 | 2012-10-18 | 2019-03-29 | 2026-03-02 | 1.8 kB | 18 kB | ![]() 104.18.40.68 | |
alpha.houstonlibrary.org | 5873139 | 1998-11-30 | 2025-08-12 | 2025-10-08 | 916 B | 10 kB | ![]() 54.243.158.111 | |
cwsimages.ingramcontent.com | 1646327 | 2009-05-26 | 2012-11-20 | 2026-02-15 | 61 kB | 11 MB | ![]() 198.183.167.24 | |
www.googletagmanager.com | 283 | 2011-11-11 | 2012-10-04 | 2026-03-01 | 439 B | 481 kB | ![]() 142.251.143.136 | |
ka-p.fontawesome.com | 22175 | 2012-10-18 | 2019-12-16 | 2026-03-02 | 2.0 kB | 565 kB | ![]() 104.18.40.68 | |
libapps.s3.amazonaws.com | 433483 | 2005-08-18 | 2015-10-08 | 2026-03-02 | 1.4 kB | 118 kB | ![]() 52.217.69.212 | |
yt3.ggpht.com | 1275 | 2008-01-16 | 2014-01-15 | 2026-03-02 | 504 B | 4.2 kB | ![]() 216.58.207.193 | |
collector-44549.us.tvsquared.com | unknown | unknown | No data | No data | 1.2 kB | 22 kB | ![]() 3.13.141.214 | |
use.typekit.net | 4054 | 2010-08-02 | 2012-07-05 | 2026-03-02 | 5.0 kB | 222 kB | ![]() 23.36.77.81 | |
static.fundraiseup.com | 194962 | 2017-10-10 | 2020-08-27 | 2026-03-05 | 11 kB | 4.0 MB | ![]() 104.20.35.80 | |
jnn-pa.googleapis.com | 1579 | 2005-01-25 | 2021-11-16 | 2026-03-02 | 1.2 kB | 1.2 kB | ![]() 142.250.74.10 | |
netdna.bootstrapcdn.com | 41692 | 2012-05-25 | 2012-09-07 | 2026-03-02 | 472 B | 32 kB | ![]() 104.18.10.207 | |
libraryaware.com | 199445 | 2010-11-16 | 2017-02-10 | 2026-01-20 | 14 kB | 2.1 MB | ![]() 140.234.254.148 | ![]() |
static-assets-us.libguides.com | 369418 | 2007-03-01 | 2023-04-27 | 2026-02-24 | 3.2 kB | 281 kB | ![]() 108.157.214.33 | |
cdn.jsdelivr.net | 1678 | 2012-05-16 | 2012-09-30 | 2026-03-01 | 1.0 kB | 315 kB | ![]() 151.101.1.229 | |
calendar.houstonlibrary.org | 1673439 | unknown | No data | No data | 532 B | 7.2 kB | ![]() 54.82.201.33 | |
apps.houstonlibrary.org | unknown | 1998-11-30 | 2019-11-17 | 2025-10-08 | 490 B | 82 kB | ![]() 54.243.158.111 | |
d2jv02qf7xgjwx.cloudfront.net | unknown | 2008-04-25 | 2024-04-11 | 2026-03-02 | 2.4 kB | 4.0 MB | ![]() 3.167.7.26 | |
i.ytimg.com | 436 | 2007-12-11 | 2012-10-03 | 2026-03-02 | 546 B | 3.0 kB | ![]() 172.217.20.182 |
Nginx (Web servers, Reverse proxies)
Nginx is a web server that can also be used as a reverse proxy, load balancer, mail proxy and HTTP cache.Cloudflare (CDN)
Cloudflare is a web-infrastructure and website-security company, providing content-delivery-network services, DDoS mitigation, Internet security, and distributed domain-name-server services.Amazon Web Services (PaaS)
Amazon Web Services (AWS) is a comprehensive cloud services platform offering compute power, database storage, content delivery and other functionality.jQuery UI:1.13.2 (JavaScript libraries)
jQuery UI is a collection of GUI widgets, animated visual effects, and themes implemented with jQuery, Cascading Style Sheets, and HTML.jsDelivr (CDN)
JSDelivr is a free public CDN for open-source projects. It can serve web files directly from the npm registry and GitHub repositories without any configuration.Google Analytics (Analytics)
Google Analytics is a free web analytics service that tracks and reports website traffic.Bootstrap:3 (UI frameworks)
Bootstrap is a free and open-source CSS framework directed at responsive, mobile-first front-end web development. It contains CSS and JavaScript-based design templates for typography, forms, buttons, navigation, and other interface components.Slick (JavaScript libraries)
Adobe Fonts (Font scripts)
Adobe Fonts is a web-based service providing access to a vast library of high-quality fonts for web and print design.jQuery CDN (CDN)
jQuery CDN is a way to include jQuery in your website without actually downloading and keeping it your website's folder.YouTube (Video players)
YouTube is a video sharing service where users can create their own profile, upload videos, watch, like and comment on other videos.jQuery (JavaScript libraries)
jQuery is a JavaScript library which is a free, open-source software designed to simplify HTML DOM tree traversal and manipulation, as well as event handling, CSS animation, and Ajax.Siteimprove (Analytics)
Siteimprove is a digital analytics and content QA platform.Typekit (Font scripts)
Typekit is an online service which offers a subscription library of fonts.Font Awesome (Font scripts)
Font Awesome is a font and icon toolkit based on CSS and Less.Apache HTTP Server (Web servers)
Apache is a free and open-source cross-platform web server software.Varnish (Caching)
Varnish is a reverse caching proxy.Amazon CloudFront (CDN)
Amazon CloudFront is a fast content delivery network (CDN) service that securely delivers data, videos, applications, and APIs to customers globally with low latency, high transfer speeds.Amazon S3 (CDN)
Amazon S3 or Amazon Simple Storage Service is a service offered by Amazon Web Services (AWS) that provides object storage through a web service interface.IIS:10.0 (Web servers)
Internet Information Services (IIS) is an extensible web server software created by Microsoft for use with the Windows NT family.Windows Server (Operating systems)
Windows Server is a brand name for a group of server operating systems.Related reports
Threat Detection Systems
| Detection System | Indicator | Verdict | Alert |
|---|---|---|---|
| Private YARA rules | www.youtube.com/s/player/6c5cb4f4/player_es6.vflset/en_US/base.js | audit | Hunting_JS_WebAssembly |
JavaScript (174)
| HASH | FROM | Size | First Seen | Last Seen | |
|---|---|---|---|---|---|
| 8090e96fc67a0a05c2f7b113728bd1b3 | DocumentWrite | 5.9 kB | 2026-02-13 | 2026-03-27 | |
Introduced by DocumentWrite First Seen 2026-02-13 Last Seen 2026-03-27 Times Seen 14 Size 5.9 kB (5942 bytes) MD5 8090e96fc67a0a05c2f7b113728bd1b3 SHA1 8ec23a38a1985ea7c37d12ecf0b528319dc9090b Loading... | |||||
| da0a1142a9e1e2c6873c04b139df81f6 | DocumentWrite | 8.0 kB | 2026-02-13 | 2026-04-04 | |
Introduced by DocumentWrite First Seen 2026-02-13 Last Seen 2026-04-04 Times Seen 37 Size 8.0 kB (7959 bytes) MD5 da0a1142a9e1e2c6873c04b139df81f6 SHA1 5a20c80b11826a1e898119418419cc817eb8754c Loading... | |||||
HTTP Transactions (334)
| URL | IP | Response | Size |
|---|




