Report Overview
Visitedpublic
2026-03-01 17:48:49
Tags
Submit Tags
URL
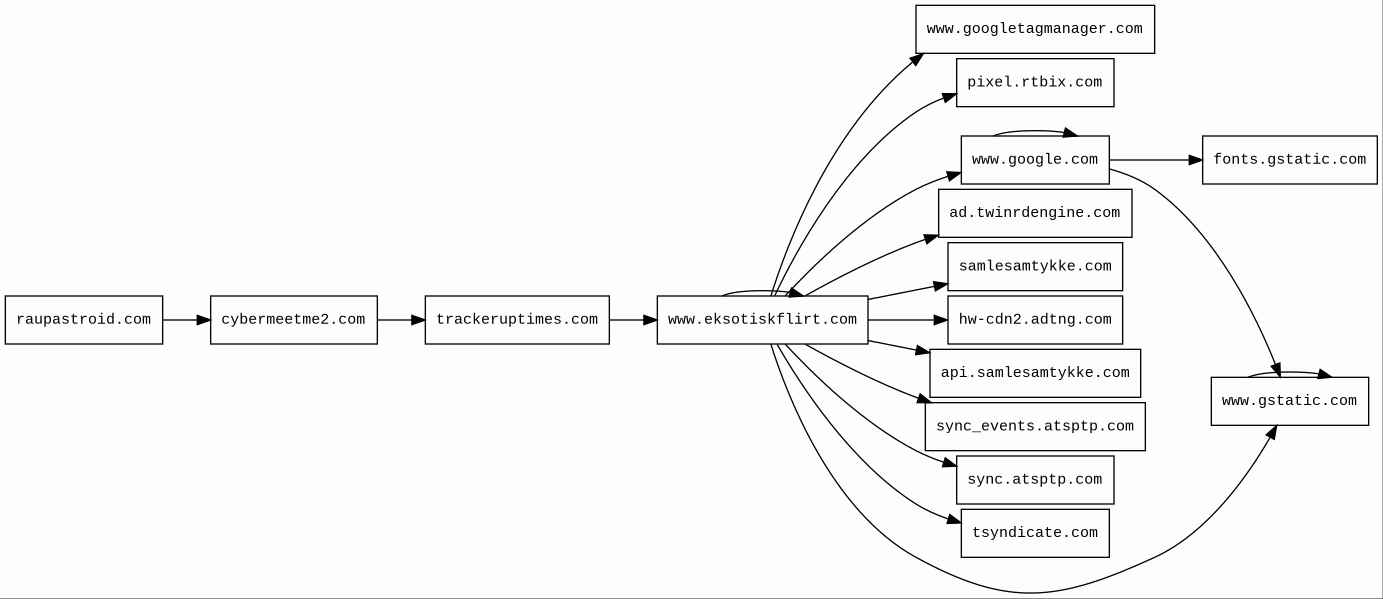
raupastroid.com/?a=12125&c=74409&s1=442bc567-549c-4ce7-9362-d055f706fef8&s3=ef81a8ac-c1f2-4584-88aa-a9625dadd9ae&s2=wg2rnnpni11vhplg30b4npm0
Finishing URL
www.eksotiskflirt.com/landing5?pi=12125&pt1=4032968174&pe=442bc567-549c-4ce7-9362-d055f706fef8
IP / ASN

15.197.214.180
Title
Eksotiskflirt.com
Detections
urlquery
0
Network Intrusion Detection
0
Threat Detection Systems
1
Host Summary
| Host | Rank | Registered | First Seen | Last Seen | Sent | Received | IP | Fingerprints |
|---|---|---|---|---|---|---|---|---|
pixel.rtbix.com | 4337019 | 2020-07-30 | 2021-07-26 | 2026-02-28 | 906 B | 1.2 kB | ![]() 188.114.97.1 | |
raupastroid.com | unknown | 2021-10-28 | 2025-12-28 | 2026-02-22 | 608 B | 31 kB | ![]() 3.33.249.212 | |
hw-cdn2.adtng.com | 157324 | 2018-07-20 | 2020-02-20 | 2026-02-27 | 441 B | 56 kB | ![]() 151.101.131.52 | |
www.gstatic.com | 146047 | 2008-02-11 | 2012-05-29 | 2026-02-22 | 2.4 kB | 2.7 MB | ![]() 172.217.20.163 | |
www.googletagmanager.com | 283 | 2011-11-11 | 2012-10-04 | 2026-02-22 | 898 B | 811 kB | ![]() 142.251.143.136 | |
www.google.com | 22 | 1997-09-15 | 2015-05-10 | 2026-02-22 | 1.9 kB | 96 kB | ![]() 172.217.19.228 | |
ad.twinrdengine.com | 79586 | 2023-06-07 | 2024-01-20 | 2026-02-27 | 1.4 kB | 755 B | ![]() 34.111.67.216 | |
cybermeetme2.com | 7041568 | 2018-04-16 | 2019-07-08 | 2026-02-22 | 631 B | 30 kB | ![]() 188.166.38.225 | |
trackeruptimes.com 1 alert(s) on this Host | unknown | 2018-09-24 | 2019-03-14 | 2026-02-19 | 659 B | 31 kB | ![]() 52.200.113.132 | |
sync_events.atsptp.com | unknown | 2020-02-13 | 2021-04-17 | 2026-02-25 | 503 B | 653 B | ![]() 66.254.114.220 | |
sync.atsptp.com | 369566 | 2020-02-13 | 2020-06-17 | 2026-02-26 | 1.6 kB | 1.9 kB | ![]() 66.254.114.220 | |
api.samlesamtykke.com | unknown | 2018-05-22 | 2018-05-31 | 2026-02-23 | 6.5 kB | 18 kB | ![]() 34.54.44.101 | |
samlesamtykke.com | 5170506 | 2018-05-22 | 2018-05-31 | 2026-02-23 | 989 B | 197 kB | ![]() 34.54.44.101 | |
fonts.gstatic.com | unknown | 2008-02-11 | 2014-04-02 | 2026-02-22 | 1.1 kB | 82 kB | ![]() 172.217.21.163 | |
tsyndicate.com | 1289 | 2017-03-08 | 2017-03-16 | 2026-02-26 | 489 B | 917 B | ![]() 94.130.20.241 | |
www.eksotiskflirt.com | unknown | 2019-07-08 | 2019-10-20 | 2025-10-15 | 8.5 kB | 760 kB | ![]() 34.111.159.168 | ![]() |
Cloudflare (CDN)
Cloudflare is a web-infrastructure and website-security company, providing content-delivery-network services, DDoS mitigation, Internet security, and distributed domain-name-server services.Nginx (Web servers, Reverse proxies)
Nginx is a web server that can also be used as a reverse proxy, load balancer, mail proxy and HTTP cache.OpenResty:1.19.9.1 (Web servers)
OpenResty is a web platform based on nginx which can run Lua scripts using its LuaJIT engine.Varnish (Caching)
Varnish is a reverse caching proxy.Google Cloud CDN (CDN)
Cloud CDN uses Google's global edge network to serve content closer to users.Google Cloud (IaaS)
Google Cloud is a suite of cloud computing services.Nginx:1.15.7 (Web servers, Reverse proxies)
Nginx is a web server that can also be used as a reverse proxy, load balancer, mail proxy and HTTP cache.Ubuntu (Operating systems)
Ubuntu is a free and open-source operating system on Linux for the enterprise server, desktop, cloud, and IoT.Apache HTTP Server:2.4.18 (Web servers)
Apache is a free and open-source cross-platform web server software.Apache HTTP Server:2.4.66 (Web servers)
Apache is a free and open-source cross-platform web server software.Nginx:1.14.2 (Web servers, Reverse proxies)
Nginx is a web server that can also be used as a reverse proxy, load balancer, mail proxy and HTTP cache.ExoClick (Advertising)
ExoClick is a Barcelona-based online advertising company, which provides online advertising services to both advertisers and publishers.reCAPTCHA (Security)
reCAPTCHA is a free service from Google that helps protect websites from spam and abuse.Varnish:6.0 (Caching)
Varnish is a reverse caching proxy.PHP:7.2.34 (Programming languages)
PHP is a general-purpose scripting language used for web development.Google Cloud Storage (Miscellaneous)
Google Cloud Storage allows world-wide storage and retrieval of any amount of data at any time.Related reports
Threat Detection Systems
| Detection System | Indicator | Verdict | Alert |
|---|---|---|---|
| DNS4EU | trackeruptimes.com | malicious | Sinkholed |
JavaScript (29)
No JavaScripts
HTTP Transactions (55)
| URL | IP | Response | Size |
|---|



