Report Overview
Visitedpublic
2025-10-31 12:15:47
Tags
Submit Tags
URL
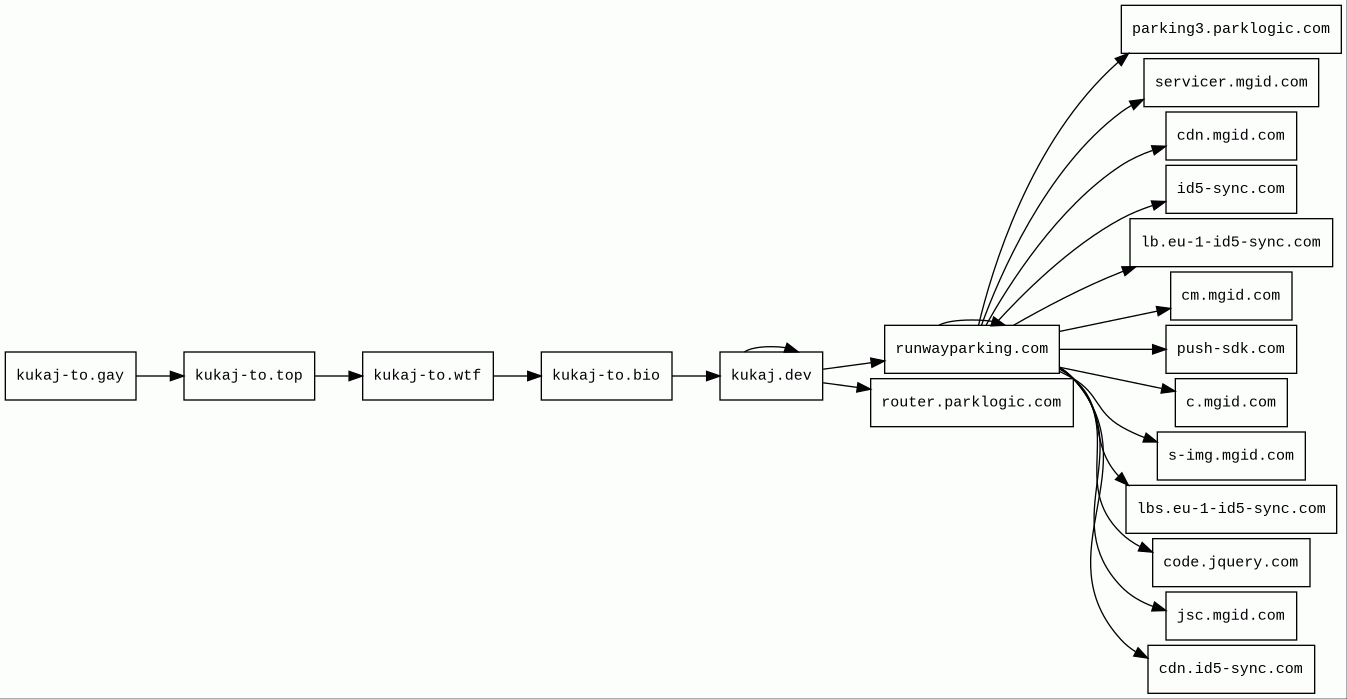
kukaj-to.gay/stitek/245415/toxic-masculinity/page/5
Finishing URL
runwayparking.com/?d=kukaj.dev&pkAId=2143526812
IP / ASN

104.21.91.209
Title
Parking Page
Detections
urlquery
0
Network Intrusion Detection
0
Threat Detection Systems
8
Host Summary
| Host | Rank | Registered | First Seen | Last Seen | Sent | Received | IP | Fingerprints |
|---|---|---|---|---|---|---|---|---|
c.mgid.com | 40830 | 2001-12-30 | 2017-01-30 | 2025-10-27 | 4.5 kB | 1.8 kB | ![]() 104.17.201.65 | |
kukaj.dev | unknown | unknown | 2025-05-15 | 2025-10-24 | 979 B | 5.4 kB | ![]() 172.236.126.234 | |
router.parklogic.com | 346495 | 2007-02-28 | 2025-03-19 | 2025-10-26 | 526 B | 201 B | ![]() 172.234.216.100 | |
cdn.id5-sync.com | 5250 | 2017-01-24 | 2019-11-19 | 2025-10-30 | 425 B | 114 kB | ![]() 172.66.169.55 | |
kukaj-to.top 1 alert(s) on this Host | unknown | 2025-03-03 | 2025-04-05 | 2025-10-24 | 519 B | 5.1 kB | ![]() 104.21.33.240 | ![]() |
push-sdk.com | 36212 | 2022-10-25 | 2022-12-23 | 2025-10-27 | 891 B | 56 kB | ![]() 23.88.8.125 | ![]() ![]() |
cdn.mgid.com | 64450 | 2001-12-30 | 2015-07-16 | 2025-10-29 | 897 B | 4.9 kB | ![]() 104.17.201.65 | |
lbs.eu-1-id5-sync.com | 6895 | 2022-05-11 | 2022-09-22 | 2025-10-30 | 449 B | 250 B | ![]() 57.129.32.46 | |
code.jquery.com | 4915 | 2005-12-10 | 2012-05-21 | 2025-10-26 | 425 B | 90 kB | ![]() 151.101.130.137 | |
runwayparking.com 12 alert(s) on this Host | unknown | 2025-09-16 | 2025-10-28 | 2025-10-28 | 1.5 kB | 12 kB | ![]() 172.236.117.221 | ![]() |
jsc.mgid.com | 51187 | 2001-12-30 | 2012-09-30 | 2025-10-27 | 418 B | 428 kB | ![]() 104.17.201.65 | |
cm.mgid.com | 16282 | 2001-12-30 | 2016-01-25 | 2025-10-28 | 437 B | 472 B | ![]() 104.17.201.65 | |
parking3.parklogic.com | 497061 | 2007-02-28 | 2023-05-10 | 2025-10-26 | 1.5 kB | 51 kB | ![]() 172.232.7.47 | |
s-img.mgid.com | 54165 | 2001-12-30 | 2018-11-16 | 2025-10-27 | 11 kB | 2.1 MB | ![]() 104.17.199.65 | |
id5-sync.com | 708 | 2017-01-24 | 2017-01-25 | 2025-10-30 | 993 B | 1.6 kB | ![]() 141.95.33.120 | |
lb.eu-1-id5-sync.com | 5655 | 2022-05-11 | 2022-06-06 | 2025-10-30 | 447 B | 409 B | ![]() 141.95.98.64 | |
kukaj-to.bio 1 alert(s) on this Host | unknown | 2025-03-03 | 2025-04-18 | 2025-10-24 | 519 B | 5.1 kB | ![]() 104.21.72.141 | ![]() |
kukaj-to.gay 1 alert(s) on this Host | unknown | 2025-03-03 | 2025-04-10 | 2025-10-27 | 519 B | 5.1 kB | ![]() 172.67.180.113 | ![]() |
servicer.mgid.com | 50695 | 2001-12-30 | 2016-11-28 | 2025-10-27 | 2.5 kB | 23 kB | ![]() 104.17.201.65 | |
kukaj-to.wtf 1 alert(s) on this Host | unknown | 2025-03-03 | 2025-04-10 | 2025-10-24 | 519 B | 5.1 kB | ![]() 172.67.183.35 | ![]() |
Cloudflare (CDN)
Cloudflare is a web-infrastructure and website-security company, providing content-delivery-network services, DDoS mitigation, Internet security, and distributed domain-name-server services.OpenResty (Web servers)
OpenResty is a web platform based on nginx which can run Lua scripts using its LuaJIT engine.Nginx (Web servers, Reverse proxies)
Nginx is a web server that can also be used as a reverse proxy, load balancer, mail proxy and HTTP cache.Amazon Web Services (PaaS)
Amazon Web Services (AWS) is a comprehensive cloud services platform offering compute power, database storage, content delivery and other functionality.LiteSpeed Cache (Caching, WordPress plugins)
LiteSpeed Cache is an all-in-one site acceleration plugin for WordPress.LiteSpeed (Web servers)
LiteSpeed is a high-scalability web server.Litespeed Cache (Caching, WordPress plugins)
LiteSpeed Cache is an all-in-one site acceleration plugin for WordPress.C (Programming languages)
C is a general-purpose, procedural computer programming language supporting structured programming, lexical variable scope, and recursion, with a static type system.Perl (Programming languages)
Perl is a family of two high-level, general-purpose, interpreted, dynamic programming languages.Angie (Web servers)
Angie is a drop-in replacement for the Nginx web server aiming to extend the functionality of the original version.Varnish (Caching)
Varnish is a reverse caching proxy.jQuery:3.6.0 (JavaScript libraries)
jQuery is a JavaScript library which is a free, open-source software designed to simplify HTML DOM tree traversal and manipulation, as well as event handling, CSS animation, and Ajax.jQuery CDN (CDN)
jQuery CDN is a way to include jQuery in your website without actually downloading and keeping it your website's folder.MGID (Advertising)
MGID is a programmatic advertising platform frequently used by misinformation websites.ID5 (Advertising)
ID5 is a company that offers an identity solution for digital advertising, providing a Universal ID that enables privacy-compliant user recognition and tracking across websites without relying on personal information or third-party cookies.Related reports
Threat Detection Systems
| Detection System | Indicator | Verdict | Alert |
|---|---|---|---|
| DNS0 Zero | kukaj-to.top | malicious | Sinkholed |
| OpenDNS | runwayparking.com | phishing | Phishing Block |
| Cloudflare DNS | runwayparking.com | malicious | Sinkholed |
| Quad9 DNS | runwayparking.com | malicious | Sinkholed |
| DNS0 Zero | runwayparking.com | malicious | Sinkholed |
| DigiCert UltraDNS | kukaj-to.bio | malicious | Sinkholed |
| DigiCert UltraDNS | kukaj-to.gay | malicious | Sinkholed |
| DigiCert UltraDNS | kukaj-to.wtf | malicious | Sinkholed |
JavaScript (12)
| HASH | FROM | Size | First Seen | Last Seen | |
|---|---|---|---|---|---|
| 3e3efd79b3e264f6556c167694441bf5 | DocumentWrite | 1.6 kB | 2024-08-30 | 2026-04-08 | |
Introduced by DocumentWrite First Seen 2024-08-30 Last Seen 2026-04-08 Times Seen 5915 Size 1.6 kB (1628 bytes) MD5 3e3efd79b3e264f6556c167694441bf5 SHA1 392ce3b94f4dab72da564d9d5b2b5135b96efb71 Loading... | |||||
HTTP Transactions (46)
| URL | IP | Response | Size |
|---|





