Report Overview
Visitedpublic
2026-02-28 21:26:37
Tags
Submit Tags
URL
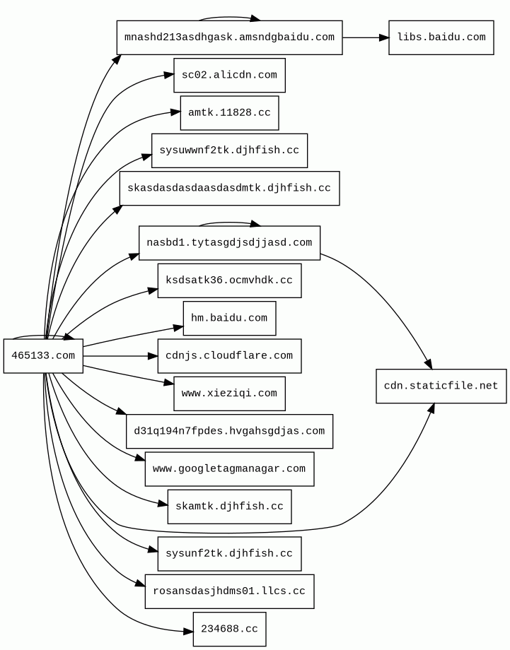
465133.com/
Finishing URL
465133.com/
IP / ASN

104.21.81.28
Title
【澳门六合彩资料论坛】|资料大全|开奖|免费资料彩图|最快开奖结果
Detections
urlquery
0
Network Intrusion Detection
0
Threat Detection Systems
4
Host Summary
| Host | Rank | Registered | First Seen | Last Seen | Sent | Received | IP | Fingerprints |
|---|---|---|---|---|---|---|---|---|
465133.com | unknown | unknown | No data | No data | 11 kB | 7.5 MB | ![]() 172.67.137.157 | ![]() |
234688.cc | unknown | unknown | No data | No data | 4.9 kB | 259 kB | ![]() 188.114.97.1 | |
sc02.alicdn.com | 433216 | 2008-06-25 | 2015-09-19 | 2026-02-28 | 456 B | 1.2 kB | ![]() 52.222.187.17 | ![]() |
www.xieziqi.com | unknown | 2022-02-06 | 2022-04-24 | 2025-07-22 | 479 B | 345 B | ![]() 149.104.27.247 | |
nasbd1.tytasgdjsdjjasd.com | unknown | unknown | 2025-09-12 | 2025-09-12 | 6.2 kB | 82 kB | ![]() 172.67.203.87 | |
sysunf2tk.djhfish.cc | unknown | 2023-05-20 | 2026-02-28 | 2026-02-28 | 419 B | 18 kB | ![]() 188.114.96.1 | |
hm.baidu.com | 54491 | 1999-10-11 | 2012-05-26 | 2026-02-23 | 2.7 kB | 63 kB | ![]() 111.45.3.198 | |
www.googletagmanagar.com 2 alert(s) on this Host | unknown | 2023-06-23 | 2025-06-13 | 2026-02-22 | 477 B | 291 kB | ![]() 188.114.97.1 | |
ksdsatk36.ocmvhdk.cc | unknown | 2023-05-20 | 2023-10-21 | 2025-09-12 | 894 B | 65 kB | ![]() 172.67.153.234 | |
amtk.11828.cc | unknown | 2015-06-17 | 2022-08-24 | 2026-02-19 | 1.8 kB | 523 kB | ![]() 188.114.97.1 | |
cdnjs.cloudflare.com | 1222 | 2009-02-17 | 2012-05-23 | 2026-02-22 | 449 B | 12 kB | ![]() 104.17.24.14 | |
libs.baidu.com | 1711458 | 1999-10-11 | 2013-04-23 | 2026-02-27 | 448 B | 96 kB | ![]() 39.156.66.111 | |
mnashd213asdhgask.amsndgbaidu.com | unknown | 2024-09-14 | 2025-03-10 | 2025-12-16 | 5.0 kB | 39 kB | ![]() 172.67.190.245 | |
d31q194n7fpdes.hvgahsgdjas.com | unknown | unknown | 2025-12-16 | 2025-12-16 | 461 B | 13 kB | ![]() 188.114.97.1 | |
rosansdasjhdms01.llcs.cc | unknown | 2023-06-01 | 2023-06-10 | 2025-12-16 | 438 B | 1.1 kB | ![]() 104.21.94.209 | |
sysuwwnf2tk.djhfish.cc | unknown | 2023-05-20 | 2025-12-16 | 2025-12-16 | 460 B | 69 kB | ![]() 188.114.96.1 | |
skasdasdasdaasdasdmtk.djhfish.cc | unknown | 2023-05-20 | 2024-01-05 | 2025-09-12 | 432 B | 1.0 kB | ![]() 188.114.96.1 | |
skamtk.djhfish.cc | unknown | 2023-05-20 | 2025-12-16 | 2025-12-16 | 417 B | 21 kB | ![]() 188.114.96.1 | |
cdn.staticfile.net 14 alert(s) on this Host | 2204802 | 2015-06-19 | 2024-01-10 | 2026-02-28 | 3.1 kB | 458 kB | ![]() 23.90.190.138 |
Cloudflare (CDN)
Cloudflare is a web-infrastructure and website-security company, providing content-delivery-network services, DDoS mitigation, Internet security, and distributed domain-name-server services.jQuery:1.11.0 (JavaScript libraries)
jQuery is a JavaScript library which is a free, open-source software designed to simplify HTML DOM tree traversal and manipulation, as well as event handling, CSS animation, and Ajax.cdnjs (CDN)
cdnjs is a free distributed JS library delivery service.Clipboard.js (JavaScript libraries)
CNZZ (Analytics)
Tengine (Web servers)
Tengine is a web server which is based on the Nginx HTTP server.Amazon CloudFront (CDN)
Amazon CloudFront is a fast content delivery network (CDN) service that securely delivers data, videos, applications, and APIs to customers globally with low latency, high transfer speeds.Amazon Web Services (PaaS)
Amazon Web Services (AWS) is a comprehensive cloud services platform offering compute power, database storage, content delivery and other functionality.Nginx (Web servers, Reverse proxies)
Nginx is a web server that can also be used as a reverse proxy, load balancer, mail proxy and HTTP cache.Apache HTTP Server (Web servers)
Apache is a free and open-source cross-platform web server software.Microsoft ASP.NET (Web frameworks)
ASP.NET is an open-source, server-side web-application framework designed for web development to produce dynamic web pages.jQuery:1.11.1 (JavaScript libraries)
jQuery is a JavaScript library which is a free, open-source software designed to simplify HTML DOM tree traversal and manipulation, as well as event handling, CSS animation, and Ajax.OpenResty (Web servers)
OpenResty is a web platform based on nginx which can run Lua scripts using its LuaJIT engine.Related reports
Threat Detection Systems
| Detection System | Indicator | Verdict | Alert |
|---|---|---|---|
| Hagezi Threat Feed | cdn.staticfile.net | malicious | Sinkholed |
| DigiCert UltraDNS | cdn.staticfile.net | malicious | Sinkholed |
| Quad9 DNS | www.googletagmanagar.com | malicious | Sinkholed |
| DNS4EU | www.googletagmanagar.com | malicious | Sinkholed |
JavaScript (374)
| HASH | FROM | Size | First Seen | Last Seen | |
|---|---|---|---|---|---|
| 50189d54b1257a2879fd3c1460d0d959 | DocumentWrite | 8 B | 2023-03-07 | 2026-02-28 | |
Introduced by DocumentWrite First Seen 2023-03-07 Last Seen 2026-02-28 Times Seen 121 Size 8 B (8 bytes) MD5 50189d54b1257a2879fd3c1460d0d959 SHA1 2a2e7163097b699503ade7a84c6485a08726e12f Loading... | |||||
| eb8801108dcf5d5c5971acde2780a356 | DocumentWrite | 11 B | 2023-09-26 | 2026-02-28 | |
Introduced by DocumentWrite First Seen 2023-09-26 Last Seen 2026-02-28 Times Seen 27 Size 11 B (11 bytes) MD5 eb8801108dcf5d5c5971acde2780a356 SHA1 ab37a0aee4a0a0e360b8c0092a6801d5c83d6cc6 Loading... | |||||
| c4c7869b4e276667039a76d91b2b948f | DocumentWrite | 13 B | 2023-09-20 | 2026-02-28 | |
Introduced by DocumentWrite First Seen 2023-09-20 Last Seen 2026-02-28 Times Seen 27 Size 13 B (13 bytes) MD5 c4c7869b4e276667039a76d91b2b948f SHA1 67a5dd3eb4c544a401a03cc4d6377f016a69b13b Loading... | |||||
| 85680512d2127e408e69df42e6b3b4b1 | DocumentWrite | 17 B | 2023-09-26 | 2026-02-28 | |
Introduced by DocumentWrite First Seen 2023-09-26 Last Seen 2026-02-28 Times Seen 26 Size 17 B (17 bytes) MD5 85680512d2127e408e69df42e6b3b4b1 SHA1 981993cdf66e67d2f61a63996fda676a3fdcafaf Loading... | |||||
| d06bfd04f468ff1a8d8ed0ff26bb5627 | DocumentWrite | 10 B | 2023-09-26 | 2026-02-28 | |
Introduced by DocumentWrite First Seen 2023-09-26 Last Seen 2026-02-28 Times Seen 26 Size 10 B (10 bytes) MD5 d06bfd04f468ff1a8d8ed0ff26bb5627 SHA1 73996362cba66a41b99cbd91b3c76ba077727700 Loading... | |||||
| fafbb2c52870e21df252b7feb6930fd8 | DocumentWrite | 31 B | 2023-03-07 | 2026-02-28 | |
Introduced by DocumentWrite First Seen 2023-03-07 Last Seen 2026-02-28 Times Seen 894 Size 31 B (31 bytes) MD5 fafbb2c52870e21df252b7feb6930fd8 SHA1 ba347b7ca6afddc9a2bcfb1100c832ce0cec1346 Loading... | |||||
| 1069cc2204ca8fd29731c00cebb45404 | DocumentWrite | 22 B | 2023-10-21 | 2026-02-28 | |
Introduced by DocumentWrite First Seen 2023-10-21 Last Seen 2026-02-28 Times Seen 12 Size 22 B (22 bytes) MD5 1069cc2204ca8fd29731c00cebb45404 SHA1 2acab0f5887c41e4895f26efcc89c171292ffbdb Loading... | |||||
| 26eb4f6affb2822b53bf45744b565af3 | DocumentWrite | 258 B | 2025-03-07 | 2026-02-28 | |
Introduced by DocumentWrite First Seen 2025-03-07 Last Seen 2026-02-28 Times Seen 4 Size 258 B (258 bytes) MD5 26eb4f6affb2822b53bf45744b565af3 SHA1 bd259a9a653cca06de13c3842590b8f961921c55 Loading... | |||||
| 737d7cf84f9a18c09d1613b9381a23fd | DocumentWrite | 21 B | 2023-09-26 | 2026-02-28 | |
Introduced by DocumentWrite First Seen 2023-09-26 Last Seen 2026-02-28 Times Seen 7 Size 21 B (21 bytes) MD5 737d7cf84f9a18c09d1613b9381a23fd SHA1 8260d0b0e88262acbf92b7d2b9ef3c7205f8be0e Loading... | |||||
| 98831eb2cdca3fed2974c4e4492f6d58 | DocumentWrite | 19 B | 2023-10-21 | 2026-02-28 | |
Introduced by DocumentWrite First Seen 2023-10-21 Last Seen 2026-02-28 Times Seen 12 Size 19 B (19 bytes) MD5 98831eb2cdca3fed2974c4e4492f6d58 SHA1 f44885937e47bdd1412276be9ebb238d7b817334 Loading... | |||||
| 045f9400a493145950f3621eab7fb9d4 | DocumentWrite | 211 B | 2026-02-28 | 2026-02-28 | |
Introduced by DocumentWrite First Seen 2026-02-28 Last Seen 2026-02-28 Times Seen 1 Size 211 B (211 bytes) MD5 045f9400a493145950f3621eab7fb9d4 SHA1 bf59e1f6b7dcc6bef1b7a1e78df0d18441b6d4d8 Loading... | |||||
| 51e625921cf6cdceeae93bca3fac1628 | DocumentWrite | 126 B | 2024-10-15 | 2026-02-28 | |
Introduced by DocumentWrite First Seen 2024-10-15 Last Seen 2026-02-28 Times Seen 4 Size 126 B (126 bytes) MD5 51e625921cf6cdceeae93bca3fac1628 SHA1 ab796084c4ce9187f4733166ad3aa71750530c37 Loading... | |||||
| 7bb6e51ce360b30ca41da3a0831dd500 | DocumentWrite | 137 B | 2024-10-15 | 2026-02-28 | |
Introduced by DocumentWrite First Seen 2024-10-15 Last Seen 2026-02-28 Times Seen 4 Size 137 B (137 bytes) MD5 7bb6e51ce360b30ca41da3a0831dd500 SHA1 7116957e7dcd906b92a12de6e6b3f827d93841e1 Loading... | |||||
| 0ca9303f4877a0754a34faf8d203a34a | DocumentWrite | 25 B | 2023-09-26 | 2026-02-28 | |
Introduced by DocumentWrite First Seen 2023-09-26 Last Seen 2026-02-28 Times Seen 34 Size 25 B (25 bytes) MD5 0ca9303f4877a0754a34faf8d203a34a SHA1 9ea8dec0eaf2b09a710e2efc918dc69eb8520a64 Loading... | |||||
| 7516a79cd79cc704bacbfc342d974c8f | DocumentWrite | 23 B | 2023-09-26 | 2026-02-28 | |
Introduced by DocumentWrite First Seen 2023-09-26 Last Seen 2026-02-28 Times Seen 26 Size 23 B (23 bytes) MD5 7516a79cd79cc704bacbfc342d974c8f SHA1 b3bd57c1c356d3f41a73a547e9029762e345f355 Loading... | |||||
| c2683924cc36f82e1194d4dbd31c58e4 | DocumentWrite | 16 B | 2023-09-26 | 2026-02-28 | |
Introduced by DocumentWrite First Seen 2023-09-26 Last Seen 2026-02-28 Times Seen 7 Size 16 B (16 bytes) MD5 c2683924cc36f82e1194d4dbd31c58e4 SHA1 e66fd855beb8fac60160e3fa1bc3d3bd660d61d9 Loading... | |||||
| 8b6083c6069e308e40cb2a21cde80467 | DocumentWrite | 13 B | 2023-09-26 | 2026-02-28 | |
Introduced by DocumentWrite First Seen 2023-09-26 Last Seen 2026-02-28 Times Seen 9 Size 13 B (13 bytes) MD5 8b6083c6069e308e40cb2a21cde80467 SHA1 979c0b5fb18f8b32890604c662a3400bc4a5bde5 Loading... | |||||
| 6faf0b4ea58023f6da1460b7432de76a | DocumentWrite | 151 B | 2024-10-15 | 2026-02-28 | |
Introduced by DocumentWrite First Seen 2024-10-15 Last Seen 2026-02-28 Times Seen 4 Size 151 B (151 bytes) MD5 6faf0b4ea58023f6da1460b7432de76a SHA1 5d88308e842f740b7caa708a9b9e17897e0353c5 Loading... | |||||
| fb751ac7ba3e418fa5d93e09f59b379e | DocumentWrite | 33 B | 2023-09-26 | 2026-02-28 | |
Introduced by DocumentWrite First Seen 2023-09-26 Last Seen 2026-02-28 Times Seen 26 Size 33 B (33 bytes) MD5 fb751ac7ba3e418fa5d93e09f59b379e SHA1 ab1d4ceeeb9fed09a7b6c8ab2d992d31ff4a6136 Loading... | |||||
| a67546618862980c982c6a2fda8df762 | DocumentWrite | 126 B | 2024-10-15 | 2026-02-28 | |
Introduced by DocumentWrite First Seen 2024-10-15 Last Seen 2026-02-28 Times Seen 4 Size 126 B (126 bytes) MD5 a67546618862980c982c6a2fda8df762 SHA1 abe3abdc60b180e5d476b4ca60c9c4cfc2f22c17 Loading... | |||||
| 742e60db8ee0decc432353a513513719 | DocumentWrite | 19 B | 2023-09-20 | 2026-02-28 | |
Introduced by DocumentWrite First Seen 2023-09-20 Last Seen 2026-02-28 Times Seen 27 Size 19 B (19 bytes) MD5 742e60db8ee0decc432353a513513719 SHA1 907802a3b914b36ae9dabed0f5fcdfbd5408b3ca Loading... | |||||
| e9c366d92b02d2500af6e4c3cc729ffc | DocumentWrite | 30 B | 2023-09-26 | 2026-02-28 | |
Introduced by DocumentWrite First Seen 2023-09-26 Last Seen 2026-02-28 Times Seen 26 Size 30 B (30 bytes) MD5 e9c366d92b02d2500af6e4c3cc729ffc SHA1 3d5ffe6ef00ba7f4b65c1653ba626825aa911114 Loading... | |||||
| 3047dc4e8c27517f6fe9fc783c86b005 | DocumentWrite | 40 B | 2023-09-26 | 2026-02-28 | |
Introduced by DocumentWrite First Seen 2023-09-26 Last Seen 2026-02-28 Times Seen 26 Size 40 B (40 bytes) MD5 3047dc4e8c27517f6fe9fc783c86b005 SHA1 3ec439e5c767b8b5f4d5d9f546c06e6b47a1c752 Loading... | |||||
| 945752eb1e3dfc278dd3ea29e9819b22 | DocumentWrite | 13 B | 2023-09-26 | 2026-02-28 | |
Introduced by DocumentWrite First Seen 2023-09-26 Last Seen 2026-02-28 Times Seen 9 Size 13 B (13 bytes) MD5 945752eb1e3dfc278dd3ea29e9819b22 SHA1 412c01ea02bb9a7ab789892255f56eaeb84eb4f4 Loading... | |||||
| 3128b07447ed9b704b3b51abae633228 | DocumentWrite | 17 B | 2023-03-09 | 2026-02-28 | |
Introduced by DocumentWrite First Seen 2023-03-09 Last Seen 2026-02-28 Times Seen 64 Size 17 B (17 bytes) MD5 3128b07447ed9b704b3b51abae633228 SHA1 d623bd2877144455a43143eb9ac8442e72cde591 Loading... | |||||
| 134f651008f629b92ef2ab0e205a0f5f | DocumentWrite | 14 B | 2025-03-07 | 2026-02-28 | |
Introduced by DocumentWrite First Seen 2025-03-07 Last Seen 2026-02-28 Times Seen 5 Size 14 B (14 bytes) MD5 134f651008f629b92ef2ab0e205a0f5f SHA1 52c4b031f9d31f51732f7f398eb3aaca22ac84d9 Loading... | |||||
| c797be82d4d73cc9a913e6bc0aafaacf | DocumentWrite | 18 B | 2023-03-08 | 2026-02-28 | |
Introduced by DocumentWrite First Seen 2023-03-08 Last Seen 2026-02-28 Times Seen 9 Size 18 B (18 bytes) MD5 c797be82d4d73cc9a913e6bc0aafaacf SHA1 8ec5b2ab066557865833c6b92c464cacf13447ff Loading... | |||||
| 1c07e0caf79cbc6bbfdeda250536b73a | DocumentWrite | 13 B | 2023-10-21 | 2026-02-28 | |
Introduced by DocumentWrite First Seen 2023-10-21 Last Seen 2026-02-28 Times Seen 12 Size 13 B (13 bytes) MD5 1c07e0caf79cbc6bbfdeda250536b73a SHA1 237e388a8419754035a6e51742fd4e25ce797365 Loading... | |||||
| 069677363d7251ef0546ce34887633e6 | DocumentWrite | 154 B | 2024-10-15 | 2026-02-28 | |
Introduced by DocumentWrite First Seen 2024-10-15 Last Seen 2026-02-28 Times Seen 4 Size 154 B (154 bytes) MD5 069677363d7251ef0546ce34887633e6 SHA1 a1b9a2ed9501563d9b5be6cff7b1cfc96979b59c Loading... | |||||
| 95dc396d6b18e8c0604c189d831b7a2c | DocumentWrite | 10 B | 2023-09-26 | 2026-02-28 | |
Introduced by DocumentWrite First Seen 2023-09-26 Last Seen 2026-02-28 Times Seen 26 Size 10 B (10 bytes) MD5 95dc396d6b18e8c0604c189d831b7a2c SHA1 16d6df4d52d06775fd0e0566db35337e51ff3a66 Loading... | |||||
| e1be3314f2eb9d2f2904b40982c8ed17 | DocumentWrite | 13 B | 2023-09-26 | 2026-02-28 | |
Introduced by DocumentWrite First Seen 2023-09-26 Last Seen 2026-02-28 Times Seen 9 Size 13 B (13 bytes) MD5 e1be3314f2eb9d2f2904b40982c8ed17 SHA1 7fa3d3f3d6959e1e0fa66b77fe828635a25337fb Loading... | |||||
| 93c9aca1e8ad5195f88282e1b1fc95a9 | DocumentWrite | 24 B | 2023-03-07 | 2026-02-28 | |
Introduced by DocumentWrite First Seen 2023-03-07 Last Seen 2026-02-28 Times Seen 28 Size 24 B (24 bytes) MD5 93c9aca1e8ad5195f88282e1b1fc95a9 SHA1 f4809f9ddbf29cc2be50b56f7a089f39fdb500b9 Loading... | |||||
| 071b1c57ac3234bb36244de1839c9d65 | DocumentWrite | 41 B | 2024-01-05 | 2026-02-28 | |
Introduced by DocumentWrite First Seen 2024-01-05 Last Seen 2026-02-28 Times Seen 7 Size 41 B (41 bytes) MD5 071b1c57ac3234bb36244de1839c9d65 SHA1 eda7a07beee58d0668b667c81ff771e96399fa2d Loading... | |||||
| 0dbe4c212ea166eebdab0adedbcf152b | DocumentWrite | 83 B | 2025-03-07 | 2026-02-28 | |
Introduced by DocumentWrite First Seen 2025-03-07 Last Seen 2026-02-28 Times Seen 4 Size 83 B (83 bytes) MD5 0dbe4c212ea166eebdab0adedbcf152b SHA1 f5c5b67645641ca2cd07d3ff58774cda9315b945 Loading... | |||||
| aa5756d257f73075c2cfb5d3ea0302b6 | DocumentWrite | 116 B | 2024-10-15 | 2026-02-28 | |
Introduced by DocumentWrite First Seen 2024-10-15 Last Seen 2026-02-28 Times Seen 4 Size 116 B (116 bytes) MD5 aa5756d257f73075c2cfb5d3ea0302b6 SHA1 4011a7589cac80ba8fa36d0d989bd8b30ccbb733 Loading... | |||||
| c71a3c9b297e4b37f44ec9d149c6da5f | DocumentWrite | 75 B | 2024-10-15 | 2026-02-28 | |
Introduced by DocumentWrite First Seen 2024-10-15 Last Seen 2026-02-28 Times Seen 4 Size 75 B (75 bytes) MD5 c71a3c9b297e4b37f44ec9d149c6da5f SHA1 b085a4679c4ae7d24b7541e42bf7707f1b5e2164 Loading... | |||||
| af12f3b570fe462f3845a3331b9e09b5 | DocumentWrite | 29 B | 2025-03-07 | 2026-02-28 | |
Introduced by DocumentWrite First Seen 2025-03-07 Last Seen 2026-02-28 Times Seen 4 Size 29 B (29 bytes) MD5 af12f3b570fe462f3845a3331b9e09b5 SHA1 abe214dd462f0434af9e5e67032395febba3e987 Loading... | |||||
| ae870d99a90839968f7da9c1c1845695 | DocumentWrite | 286 B | 2025-03-07 | 2026-02-28 | |
Introduced by DocumentWrite First Seen 2025-03-07 Last Seen 2026-02-28 Times Seen 4 Size 286 B (286 bytes) MD5 ae870d99a90839968f7da9c1c1845695 SHA1 3848ab82ede2f71d5263b9d03517abb639311b59 Loading... | |||||
| fc08b3a428cf7ff24e49b6b79c6045d4 | DocumentWrite | 105 B | 2024-10-15 | 2026-02-28 | |
Introduced by DocumentWrite First Seen 2024-10-15 Last Seen 2026-02-28 Times Seen 4 Size 105 B (105 bytes) MD5 fc08b3a428cf7ff24e49b6b79c6045d4 SHA1 ac490405e7b8edab4b12493ab7b1848b38b3c2f0 Loading... | |||||
| 4c10bb7491dd2adbb0262ec33b35bf6e | DocumentWrite | 20 B | 2023-06-19 | 2026-02-28 | |
Introduced by DocumentWrite First Seen 2023-06-19 Last Seen 2026-02-28 Times Seen 9 Size 20 B (20 bytes) MD5 4c10bb7491dd2adbb0262ec33b35bf6e SHA1 295390ee41f615e1718e4711cf0fb99b8aa73129 Loading... | |||||
| d41d8cd98f00b204e9800998ecf8427e | DocumentWrite | 0 B | 0001-01-01 | 2026-02-28 | |
Introduced by DocumentWrite First Seen 0001-01-01 Last Seen 2026-02-28 Times Seen 11989795 Size 0 B (0 bytes) MD5 d41d8cd98f00b204e9800998ecf8427e SHA1 da39a3ee5e6b4b0d3255bfef95601890afd80709 Loading... | |||||
| 003412ca7c035dda44b06c662ca81aa5 | DocumentWrite | 2 B | 2023-03-07 | 2026-02-28 | |
Introduced by DocumentWrite First Seen 2023-03-07 Last Seen 2026-02-28 Times Seen 1683 Size 2 B (2 bytes) MD5 003412ca7c035dda44b06c662ca81aa5 SHA1 97e23716d5b43e770c2e3b6f0d5f325de015f326 Loading... | |||||
| 6e413a18c2e27907effd1085e2fe7f08 | DocumentWrite | 68 B | 2025-12-16 | 2026-02-28 | |
Introduced by DocumentWrite First Seen 2025-12-16 Last Seen 2026-02-28 Times Seen 2 Size 68 B (68 bytes) MD5 6e413a18c2e27907effd1085e2fe7f08 SHA1 d8bd082ce19c100fd9935e1422376ecd00379e18 Loading... | |||||
| 2d43968967c300979e2c437be00aff31 | DocumentWrite | 6 B | 2023-03-07 | 2026-02-28 | |
Introduced by DocumentWrite First Seen 2023-03-07 Last Seen 2026-02-28 Times Seen 124 Size 6 B (6 bytes) MD5 2d43968967c300979e2c437be00aff31 SHA1 7bd5fb1208f4e1842d09fdfd66d414cac5f44dc2 Loading... | |||||
| c7ea46ca3be08fc0055c81ed6fc411de | DocumentWrite | 23 B | 2023-09-26 | 2026-02-28 | |
Introduced by DocumentWrite First Seen 2023-09-26 Last Seen 2026-02-28 Times Seen 26 Size 23 B (23 bytes) MD5 c7ea46ca3be08fc0055c81ed6fc411de SHA1 efb13fc1b83bf64f068b0bcbe449babf1468a2f2 Loading... | |||||
| 1f4556be3e7ef9af421a13240ced5f9d | DocumentWrite | 30 B | 2023-09-26 | 2026-02-28 | |
Introduced by DocumentWrite First Seen 2023-09-26 Last Seen 2026-02-28 Times Seen 26 Size 30 B (30 bytes) MD5 1f4556be3e7ef9af421a13240ced5f9d SHA1 1be071b28f0e75f52d6b7c93d1ff4ee69ef450b5 Loading... | |||||
| f056ae94bf034b5e862fab5fe8241e15 | DocumentWrite | 19 B | 2023-09-26 | 2026-02-28 | |
Introduced by DocumentWrite First Seen 2023-09-26 Last Seen 2026-02-28 Times Seen 26 Size 19 B (19 bytes) MD5 f056ae94bf034b5e862fab5fe8241e15 SHA1 71fa4d9c8bd8e0ae2e14d5cb8b1d410aaf56855d Loading... | |||||
| 43d02c7596a8595bb23810bf0d995850 | DocumentWrite | 24 B | 2023-09-26 | 2026-02-28 | |
Introduced by DocumentWrite First Seen 2023-09-26 Last Seen 2026-02-28 Times Seen 9 Size 24 B (24 bytes) MD5 43d02c7596a8595bb23810bf0d995850 SHA1 3d744f69a2498dc96edc54aa6116e1d01a2add17 Loading... | |||||
| 402b8c132725b3cea5e5652195e1b9ac | DocumentWrite | 17 B | 2025-03-07 | 2026-02-28 | |
Introduced by DocumentWrite First Seen 2025-03-07 Last Seen 2026-02-28 Times Seen 4 Size 17 B (17 bytes) MD5 402b8c132725b3cea5e5652195e1b9ac SHA1 3a3c2b421eb5ec104865ff50f2b4798626157c25 Loading... | |||||
| 1bbca12185afa80074baa49885738e53 | DocumentWrite | 56 B | 2023-10-21 | 2026-02-28 | |
Introduced by DocumentWrite First Seen 2023-10-21 Last Seen 2026-02-28 Times Seen 12 Size 56 B (56 bytes) MD5 1bbca12185afa80074baa49885738e53 SHA1 5545074eac87b56351a19178959100876914f5d8 Loading... | |||||
| 21654ddff53949e44a394aa43b8f3052 | DocumentWrite | 132 B | 2024-10-15 | 2026-02-28 | |
Introduced by DocumentWrite First Seen 2024-10-15 Last Seen 2026-02-28 Times Seen 4 Size 132 B (132 bytes) MD5 21654ddff53949e44a394aa43b8f3052 SHA1 d0bee3c82f220de1bdfe07639b7b0677ad1488a2 Loading... | |||||
| a656b378fc6247a9e8063c182db069a3 | DocumentWrite | 159 B | 2024-10-15 | 2026-02-28 | |
Introduced by DocumentWrite First Seen 2024-10-15 Last Seen 2026-02-28 Times Seen 4 Size 159 B (159 bytes) MD5 a656b378fc6247a9e8063c182db069a3 SHA1 eb5127f6f2a9855a2e9b29e3f4f3355a75c1e61b Loading... | |||||
| 19cef77599cedb1906ab362871d7711a | DocumentWrite | 14 B | 2023-05-10 | 2026-02-28 | |
Introduced by DocumentWrite First Seen 2023-05-10 Last Seen 2026-02-28 Times Seen 77 Size 14 B (14 bytes) MD5 19cef77599cedb1906ab362871d7711a SHA1 1613e131008608418299b3e6d7a4e9fd6816d819 Loading... | |||||
| 36cb97bac59277c56603029353cf44f2 | DocumentWrite | 35 B | 2023-09-26 | 2026-02-28 | |
Introduced by DocumentWrite First Seen 2023-09-26 Last Seen 2026-02-28 Times Seen 9 Size 35 B (35 bytes) MD5 36cb97bac59277c56603029353cf44f2 SHA1 18327e75a624246dc49e9fc2ba66c252080bb32a Loading... | |||||
| 3bd5d97bce603cba6de04f08f7323820 | DocumentWrite | 20 B | 2023-03-14 | 2026-02-28 | |
Introduced by DocumentWrite First Seen 2023-03-14 Last Seen 2026-02-28 Times Seen 37 Size 20 B (20 bytes) MD5 3bd5d97bce603cba6de04f08f7323820 SHA1 0a1f3a325b6d9b33a4685489a6019111b3f98e97 Loading... | |||||
| 3da2070fe4150080f43f782f1eb4888e | DocumentWrite | 14 B | 2023-03-07 | 2026-02-28 | |
Introduced by DocumentWrite First Seen 2023-03-07 Last Seen 2026-02-28 Times Seen 757 Size 14 B (14 bytes) MD5 3da2070fe4150080f43f782f1eb4888e SHA1 407bba0586b78a9159c780876977a7790d012c5e Loading... | |||||
| 7356c070e7710ca843cf026c3e3d7222 | DocumentWrite | 18 B | 2023-03-08 | 2026-02-28 | |
Introduced by DocumentWrite First Seen 2023-03-08 Last Seen 2026-02-28 Times Seen 8 Size 18 B (18 bytes) MD5 7356c070e7710ca843cf026c3e3d7222 SHA1 86d83942e34f5a3113b899c6015ceecf9e799037 Loading... | |||||
| b079035c0e270cd3167c820f5656e8b9 | DocumentWrite | 132 B | 2024-10-15 | 2026-02-28 | |
Introduced by DocumentWrite First Seen 2024-10-15 Last Seen 2026-02-28 Times Seen 4 Size 132 B (132 bytes) MD5 b079035c0e270cd3167c820f5656e8b9 SHA1 8e54fc207c72af056b1ebe107a2da33d6e203291 Loading... | |||||
| 46a2532693915c09a00524f0bd906b57 | DocumentWrite | 157 B | 2023-10-21 | 2026-02-28 | |
Introduced by DocumentWrite First Seen 2023-10-21 Last Seen 2026-02-28 Times Seen 7 Size 157 B (157 bytes) MD5 46a2532693915c09a00524f0bd906b57 SHA1 66fd84df0d16e19a620eccbb8b4742c11574e777 Loading... | |||||
| bab6c9eae4c148b9cd6e4e4ceaca8663 | DocumentWrite | 18 B | 2023-07-16 | 2026-02-28 | |
Introduced by DocumentWrite First Seen 2023-07-16 Last Seen 2026-02-28 Times Seen 27 Size 18 B (18 bytes) MD5 bab6c9eae4c148b9cd6e4e4ceaca8663 SHA1 8e2ee31aecdf0d65257a8a33c9c49a7c0f38e1d6 Loading... | |||||
| 831d67d9342d964cbbff378d8950828e | DocumentWrite | 27 B | 2023-09-26 | 2026-02-28 | |
Introduced by DocumentWrite First Seen 2023-09-26 Last Seen 2026-02-28 Times Seen 17 Size 27 B (27 bytes) MD5 831d67d9342d964cbbff378d8950828e SHA1 8f623cd581888fd23413a32741077e8e6082a1fa Loading... | |||||
| e0dc4a4d851e20af8dc63971d7a491db | DocumentWrite | 29 B | 2023-09-26 | 2026-02-28 | |
Introduced by DocumentWrite First Seen 2023-09-26 Last Seen 2026-02-28 Times Seen 26 Size 29 B (29 bytes) MD5 e0dc4a4d851e20af8dc63971d7a491db SHA1 dbe007ea3c5d8d5e3727a1b612010fa36a20a708 Loading... | |||||
| f186999ac1c63b44b978e40167421edc | DocumentWrite | 24 B | 2024-10-15 | 2026-02-28 | |
Introduced by DocumentWrite First Seen 2024-10-15 Last Seen 2026-02-28 Times Seen 11 Size 24 B (24 bytes) MD5 f186999ac1c63b44b978e40167421edc SHA1 dc949df22d9fb4a5b71717e5dc3a918d31463349 Loading... | |||||
| e6203a708b6d932a029fd765d01ce82a | DocumentWrite | 43 B | 2023-09-26 | 2026-02-28 | |
Introduced by DocumentWrite First Seen 2023-09-26 Last Seen 2026-02-28 Times Seen 9 Size 43 B (43 bytes) MD5 e6203a708b6d932a029fd765d01ce82a SHA1 aac764734f34477913190c1ee38a8f7f78be0cbf Loading... | |||||
| b082895fab4c56c1aba17dcc672fca3a | DocumentWrite | 10 B | 2023-03-07 | 2026-02-28 | |
Introduced by DocumentWrite First Seen 2023-03-07 Last Seen 2026-02-28 Times Seen 3241 Size 10 B (10 bytes) MD5 b082895fab4c56c1aba17dcc672fca3a SHA1 a70383038f7399e30dd01b90bf2d043d5c01f859 Loading... | |||||
| 130a18f80ff0be2559a8c631d023c4d9 | DocumentWrite | 23 B | 2023-03-08 | 2026-02-28 | |
Introduced by DocumentWrite First Seen 2023-03-08 Last Seen 2026-02-28 Times Seen 37 Size 23 B (23 bytes) MD5 130a18f80ff0be2559a8c631d023c4d9 SHA1 996efad2ce440c9d702c3a3842827f0d0a551204 Loading... | |||||
| 3c12290a50c3599ab7d27f80b96dbcc6 | DocumentWrite | 24 B | 2024-10-15 | 2026-02-28 | |
Introduced by DocumentWrite First Seen 2024-10-15 Last Seen 2026-02-28 Times Seen 6 Size 24 B (24 bytes) MD5 3c12290a50c3599ab7d27f80b96dbcc6 SHA1 465de68dbe5205f9f32fe3de5d1a12bf31c85dc5 Loading... | |||||
| 3362942574140cba6520fe14ec26a483 | DocumentWrite | 18 B | 2023-10-21 | 2026-02-28 | |
Introduced by DocumentWrite First Seen 2023-10-21 Last Seen 2026-02-28 Times Seen 12 Size 18 B (18 bytes) MD5 3362942574140cba6520fe14ec26a483 SHA1 3c018a4931054bbf02092eafc1b0d60e6f8be45e Loading... | |||||
| 6308fb7ce0e9546cccfd6d5602412f10 | DocumentWrite | 126 B | 2025-12-16 | 2026-02-28 | |
Introduced by DocumentWrite First Seen 2025-12-16 Last Seen 2026-02-28 Times Seen 2 Size 126 B (126 bytes) MD5 6308fb7ce0e9546cccfd6d5602412f10 SHA1 8ec02fa375eb1a52060f1c55a7e13d20553998a8 Loading... | |||||
| 9db0c32e5f87c4f9d6966f04ef809dc8 | DocumentWrite | 18 B | 2023-03-14 | 2026-02-28 | |
Introduced by DocumentWrite First Seen 2023-03-14 Last Seen 2026-02-28 Times Seen 16 Size 18 B (18 bytes) MD5 9db0c32e5f87c4f9d6966f04ef809dc8 SHA1 5ea4872ea7a68cfe4c12b35409569a1e7a74913c Loading... | |||||
| e6e758068b6d6d3eda6dd8a9d19c4752 | DocumentWrite | 15 B | 2023-10-21 | 2026-02-28 | |
Introduced by DocumentWrite First Seen 2023-10-21 Last Seen 2026-02-28 Times Seen 8 Size 15 B (15 bytes) MD5 e6e758068b6d6d3eda6dd8a9d19c4752 SHA1 06c93f27c2a82f99dc7dca245a2514c3536cc090 Loading... | |||||
| 572e9b233ede9f1fbc60b6b3bbf0ca2e | DocumentWrite | 18 B | 2023-09-20 | 2026-02-28 | |
Introduced by DocumentWrite First Seen 2023-09-20 Last Seen 2026-02-28 Times Seen 9 Size 18 B (18 bytes) MD5 572e9b233ede9f1fbc60b6b3bbf0ca2e SHA1 467e20e1a34da624bec188d762da41caaa77e8ac Loading... | |||||
| 5800e376b9d452e311025be55b16a254 | DocumentWrite | 128 B | 2024-10-15 | 2026-02-28 | |
Introduced by DocumentWrite First Seen 2024-10-15 Last Seen 2026-02-28 Times Seen 4 Size 128 B (128 bytes) MD5 5800e376b9d452e311025be55b16a254 SHA1 24cc4358451ab246483810f89bcb712d0fde8606 Loading... | |||||
| 5f1efc53c380c2a2a4117b5d0797839b | DocumentWrite | 16 B | 2023-03-08 | 2026-02-28 | |
Introduced by DocumentWrite First Seen 2023-03-08 Last Seen 2026-02-28 Times Seen 10 Size 16 B (16 bytes) MD5 5f1efc53c380c2a2a4117b5d0797839b SHA1 ee30380c1a33010f8d4a7dc3e5eb5c93781127f0 Loading... | |||||
| a520281de863e64d5150c33e8a7daf19 | DocumentWrite | 60 B | 2023-05-31 | 2026-02-28 | |
Introduced by DocumentWrite First Seen 2023-05-31 Last Seen 2026-02-28 Times Seen 35 Size 60 B (60 bytes) MD5 a520281de863e64d5150c33e8a7daf19 SHA1 eee6606a27c7607b7f3b926a8d2b37cc02a6c434 Loading... | |||||
| 3068306f1230e042541c0c577e79ca1d | DocumentWrite | 14 B | 2023-03-07 | 2026-02-28 | |
Introduced by DocumentWrite First Seen 2023-03-07 Last Seen 2026-02-28 Times Seen 2546 Size 14 B (14 bytes) MD5 3068306f1230e042541c0c577e79ca1d SHA1 cd4ca9397b5de083b8b400bf810ac559d7286942 Loading... | |||||
| 569579f4f434bcb4934527e9019252f6 | DocumentWrite | 132 B | 2024-10-15 | 2026-02-28 | |
Introduced by DocumentWrite First Seen 2024-10-15 Last Seen 2026-02-28 Times Seen 4 Size 132 B (132 bytes) MD5 569579f4f434bcb4934527e9019252f6 SHA1 8da4429f3f3532f31b3a51df251112393cf70225 Loading... | |||||
| 052d07fd04e49f35f3a34081bae6b202 | DocumentWrite | 21 B | 2023-09-26 | 2026-02-28 | |
Introduced by DocumentWrite First Seen 2023-09-26 Last Seen 2026-02-28 Times Seen 9 Size 21 B (21 bytes) MD5 052d07fd04e49f35f3a34081bae6b202 SHA1 8e8f73a6da90db881eb8af0d07d911cc3b0bbaeb Loading... | |||||
| 266c22375a31bdc3ba2ab358834c55bb | DocumentWrite | 14 B | 2023-09-26 | 2026-02-28 | |
Introduced by DocumentWrite First Seen 2023-09-26 Last Seen 2026-02-28 Times Seen 26 Size 14 B (14 bytes) MD5 266c22375a31bdc3ba2ab358834c55bb SHA1 309ba5d9ca7c59a961b6937c8d2d4022204211c4 Loading... | |||||
| 5f37755bc978fe8a3ae04113e60d3186 | DocumentWrite | 21 B | 2023-10-21 | 2026-02-28 | |
Introduced by DocumentWrite First Seen 2023-10-21 Last Seen 2026-02-28 Times Seen 12 Size 21 B (21 bytes) MD5 5f37755bc978fe8a3ae04113e60d3186 SHA1 4f318edf6cde4ac1081e5f09f6260291c4ec29b4 Loading... | |||||
| 7219e41f0d8b0413c5e80941fcdc70e3 | DocumentWrite | 17 B | 2023-10-21 | 2026-02-28 | |
Introduced by DocumentWrite First Seen 2023-10-21 Last Seen 2026-02-28 Times Seen 7 Size 17 B (17 bytes) MD5 7219e41f0d8b0413c5e80941fcdc70e3 SHA1 2e14ce9414ddc8edf0c5ecb2d6dac73fc890a227 Loading... | |||||
| ef054765b291879329b1814c2a61e6e3 | DocumentWrite | 7 B | 2023-03-07 | 2026-02-28 | |
Introduced by DocumentWrite First Seen 2023-03-07 Last Seen 2026-02-28 Times Seen 4123 Size 7 B (7 bytes) MD5 ef054765b291879329b1814c2a61e6e3 SHA1 7f6b3a800089badad3d9791343ef2fbcf32271de Loading... | |||||
| 9bfd98dfd4dac187e6b8aba750d237c7 | DocumentWrite | 26 B | 2024-10-15 | 2026-02-28 | |
Introduced by DocumentWrite First Seen 2024-10-15 Last Seen 2026-02-28 Times Seen 6 Size 26 B (26 bytes) MD5 9bfd98dfd4dac187e6b8aba750d237c7 SHA1 b4bd2dccf9733c0d2ef82e8ec3e41c8d3d4d5d88 Loading... | |||||
| fcc3c75380c124cbb812678e1c50900b | DocumentWrite | 12 B | 2023-03-07 | 2026-02-28 | |
Introduced by DocumentWrite First Seen 2023-03-07 Last Seen 2026-02-28 Times Seen 441 Size 12 B (12 bytes) MD5 fcc3c75380c124cbb812678e1c50900b SHA1 e9532bd964dcc3a5afb7f462a8dddda4a88ebe51 Loading... | |||||
| 8f1b4726718d506bfc23712ef3211b7a | DocumentWrite | 13 B | 2023-03-07 | 2026-02-28 | |
Introduced by DocumentWrite First Seen 2023-03-07 Last Seen 2026-02-28 Times Seen 43 Size 13 B (13 bytes) MD5 8f1b4726718d506bfc23712ef3211b7a SHA1 a1eb7fd0d3263bcc5d024ec5b6c2425c691d0a62 Loading... | |||||
| 2aa2ecff16c460d0e9268f79c6eac1ba | DocumentWrite | 20 B | 2023-03-08 | 2026-02-28 | |
Introduced by DocumentWrite First Seen 2023-03-08 Last Seen 2026-02-28 Times Seen 31 Size 20 B (20 bytes) MD5 2aa2ecff16c460d0e9268f79c6eac1ba SHA1 9fe071bbb96d84b326edb7492fde347e97c79aed Loading... | |||||
| 4008400f1d2bbc8499c72bcf9b26f827 | DocumentWrite | 27 B | 2023-09-26 | 2026-02-28 | |
Introduced by DocumentWrite First Seen 2023-09-26 Last Seen 2026-02-28 Times Seen 26 Size 27 B (27 bytes) MD5 4008400f1d2bbc8499c72bcf9b26f827 SHA1 39906ed72b052818f29ec77901c445f3425c3417 Loading... | |||||
| 9b0db20282c2dc8d23943c66e26f1139 | DocumentWrite | 22 B | 2023-03-07 | 2026-02-28 | |
Introduced by DocumentWrite First Seen 2023-03-07 Last Seen 2026-02-28 Times Seen 2941 Size 22 B (22 bytes) MD5 9b0db20282c2dc8d23943c66e26f1139 SHA1 0e987133445aa1a50a5ff5260a8bd5e72fc2294d Loading... | |||||
| 738109b388d8e6324131ff246a511d7c | DocumentWrite | 186 B | 2023-10-21 | 2026-02-28 | |
Introduced by DocumentWrite First Seen 2023-10-21 Last Seen 2026-02-28 Times Seen 7 Size 186 B (186 bytes) MD5 738109b388d8e6324131ff246a511d7c SHA1 cc25decf4a8a74f7dd5488e9cd5fd813eb72a856 Loading... | |||||
| 48ea8df5e7f8a44694e94066a6b70eb2 | DocumentWrite | 173 B | 2024-10-15 | 2026-02-28 | |
Introduced by DocumentWrite First Seen 2024-10-15 Last Seen 2026-02-28 Times Seen 4 Size 173 B (173 bytes) MD5 48ea8df5e7f8a44694e94066a6b70eb2 SHA1 ba1f0cd71cc7a9e7afa93f60e8f571fd576a0008 Loading... | |||||
| 886289ab0f756640a41f0b2d60cc9ac8 | DocumentWrite | 19 B | 2023-09-26 | 2026-02-28 | |
Introduced by DocumentWrite First Seen 2023-09-26 Last Seen 2026-02-28 Times Seen 27 Size 19 B (19 bytes) MD5 886289ab0f756640a41f0b2d60cc9ac8 SHA1 7739ea7706a0e645b17b1d05ad23847ca2d854c8 Loading... | |||||
| ae0b38c66e6a2c19a79979f60402bb72 | DocumentWrite | 17 B | 2023-06-09 | 2026-02-28 | |
Introduced by DocumentWrite First Seen 2023-06-09 Last Seen 2026-02-28 Times Seen 61 Size 17 B (17 bytes) MD5 ae0b38c66e6a2c19a79979f60402bb72 SHA1 95a25735662d78eeab63768c93f7e8bd5c99f122 Loading... | |||||
| 5e732a1878be2342dbfeff5fe3ca5aa3 | DocumentWrite | 1 B | 2023-03-07 | 2026-02-28 | |
Introduced by DocumentWrite First Seen 2023-03-07 Last Seen 2026-02-28 Times Seen 2531 Size 1 B (1 bytes) MD5 5e732a1878be2342dbfeff5fe3ca5aa3 SHA1 ac9231da4082430afe8f4d40127814c613648d8e Loading... | |||||
| c6887d6b4ea255fc08cc82bf48f18cc1 | DocumentWrite | 24 B | 2023-09-26 | 2026-02-28 | |
Introduced by DocumentWrite First Seen 2023-09-26 Last Seen 2026-02-28 Times Seen 26 Size 24 B (24 bytes) MD5 c6887d6b4ea255fc08cc82bf48f18cc1 SHA1 b2e045294d168694e642bbd0a304044e15992ac2 Loading... | |||||
| 5d15984e3143e35ad68ce9ab65196ed1 | DocumentWrite | 18 B | 2023-10-21 | 2026-02-28 | |
Introduced by DocumentWrite First Seen 2023-10-21 Last Seen 2026-02-28 Times Seen 12 Size 18 B (18 bytes) MD5 5d15984e3143e35ad68ce9ab65196ed1 SHA1 26ba5237f7bef97a84cb2d88dcf980775ece9e43 Loading... | |||||
| 0bf3abdba22f81028bee5a311a8257eb | DocumentWrite | 16 B | 2023-10-21 | 2026-02-28 | |
Introduced by DocumentWrite First Seen 2023-10-21 Last Seen 2026-02-28 Times Seen 12 Size 16 B (16 bytes) MD5 0bf3abdba22f81028bee5a311a8257eb SHA1 ef19d16df4c033c266c0e4236022164ec316b24e Loading... | |||||
| 767cbe519411b14a6090a64bccf93f75 | DocumentWrite | 286 B | 2025-03-07 | 2026-02-28 | |
Introduced by DocumentWrite First Seen 2025-03-07 Last Seen 2026-02-28 Times Seen 4 Size 286 B (286 bytes) MD5 767cbe519411b14a6090a64bccf93f75 SHA1 db0892a7c986e198e290cf4bf54ca302af20a590 Loading... | |||||
| bdbd4949dfa9f477228b35e555df7af6 | DocumentWrite | 55 B | 2023-10-21 | 2026-02-28 | |
Introduced by DocumentWrite First Seen 2023-10-21 Last Seen 2026-02-28 Times Seen 8 Size 55 B (55 bytes) MD5 bdbd4949dfa9f477228b35e555df7af6 SHA1 b063693f2fb5f45c065e4e77d48f6329cd5e2a42 Loading... | |||||
| d6c1c27254653d91b8dccd0431090f09 | DocumentWrite | 9 B | 2023-03-07 | 2026-02-28 | |
Introduced by DocumentWrite First Seen 2023-03-07 Last Seen 2026-02-28 Times Seen 121 Size 9 B (9 bytes) MD5 d6c1c27254653d91b8dccd0431090f09 SHA1 fd4a2702fac86d0a375fae84e84a9e1583a9a212 Loading... | |||||
| 5ae98af92843ede378a36efdd8b450d5 | DocumentWrite | 3.8 kB | 2023-09-26 | 2026-02-28 | |
Introduced by DocumentWrite First Seen 2023-09-26 Last Seen 2026-02-28 Times Seen 17 Size 3.8 kB (3823 bytes) MD5 5ae98af92843ede378a36efdd8b450d5 SHA1 e61686c3e5edd3fc93a6a73dda0a6dbcd1cef95a Loading... | |||||
| db585c3b9dbdaf5f8901c0df2cf90046 | DocumentWrite | 62 B | 2023-09-26 | 2026-02-28 | |
Introduced by DocumentWrite First Seen 2023-09-26 Last Seen 2026-02-28 Times Seen 9 Size 62 B (62 bytes) MD5 db585c3b9dbdaf5f8901c0df2cf90046 SHA1 6d2d2230111466dd4ab2026781811afe9019779b Loading... | |||||
| fa660a8ad505547640133768f2877788 | DocumentWrite | 8 B | 2023-03-07 | 2026-02-28 | |
Introduced by DocumentWrite First Seen 2023-03-07 Last Seen 2026-02-28 Times Seen 2223 Size 8 B (8 bytes) MD5 fa660a8ad505547640133768f2877788 SHA1 cdf4bf8f51f450a842d85ab41a089e05a2e12f73 Loading... | |||||
| df84ef84e380521756181c54110a50d3 | DocumentWrite | 32 B | 2023-10-21 | 2026-02-28 | |
Introduced by DocumentWrite First Seen 2023-10-21 Last Seen 2026-02-28 Times Seen 9 Size 32 B (32 bytes) MD5 df84ef84e380521756181c54110a50d3 SHA1 83c43161b9cf6d618a6a586f4d9fc29b6edb6545 Loading... | |||||
| d75af29fc5045fbea900e6173841ce08 | DocumentWrite | 161 B | 2024-10-15 | 2026-02-28 | |
Introduced by DocumentWrite First Seen 2024-10-15 Last Seen 2026-02-28 Times Seen 4 Size 161 B (161 bytes) MD5 d75af29fc5045fbea900e6173841ce08 SHA1 24e6f20687db2ae3d304f397bf7aa44eb99a9670 Loading... | |||||
| fc62e65f057d07712146e931f7e9ee4f | DocumentWrite | 27 B | 2023-03-08 | 2026-02-28 | |
Introduced by DocumentWrite First Seen 2023-03-08 Last Seen 2026-02-28 Times Seen 28 Size 27 B (27 bytes) MD5 fc62e65f057d07712146e931f7e9ee4f SHA1 336715cc13e6e913758b3d54958bf72283f3e5ea Loading... | |||||
| 7533fef8dc61a1dd56bb45b3251080ea | DocumentWrite | 24 B | 2023-09-26 | 2026-02-28 | |
Introduced by DocumentWrite First Seen 2023-09-26 Last Seen 2026-02-28 Times Seen 26 Size 24 B (24 bytes) MD5 7533fef8dc61a1dd56bb45b3251080ea SHA1 cd9f78871dff00b078082854a800173cfafa25cf Loading... | |||||
| cdb75b03daded34cc9c6e9119dc9f436 | DocumentWrite | 19 B | 2023-09-26 | 2026-02-28 | |
Introduced by DocumentWrite First Seen 2023-09-26 Last Seen 2026-02-28 Times Seen 26 Size 19 B (19 bytes) MD5 cdb75b03daded34cc9c6e9119dc9f436 SHA1 efe42fc58a92d49f85269e9e68da961485e21ca4 Loading... | |||||
| 9b93f2d63a69092216eee169bba2b1e4 | DocumentWrite | 17 B | 2023-03-07 | 2026-02-28 | |
Introduced by DocumentWrite First Seen 2023-03-07 Last Seen 2026-02-28 Times Seen 136 Size 17 B (17 bytes) MD5 9b93f2d63a69092216eee169bba2b1e4 SHA1 a6d8a7ec55c812a7cfd5b4fd5d7883f16e47adb2 Loading... | |||||
| 5b1ebc130f507e11490d966082606c4b | DocumentWrite | 39 B | 2024-10-15 | 2026-02-28 | |
Introduced by DocumentWrite First Seen 2024-10-15 Last Seen 2026-02-28 Times Seen 5 Size 39 B (39 bytes) MD5 5b1ebc130f507e11490d966082606c4b SHA1 b2510d197cf07779a244e13d82fba2cfa60c2971 Loading... | |||||
| 5194cdd9dc8a9d537d99067d33fe03e7 | DocumentWrite | 112 B | 2024-10-15 | 2026-02-28 | |
Introduced by DocumentWrite First Seen 2024-10-15 Last Seen 2026-02-28 Times Seen 4 Size 112 B (112 bytes) MD5 5194cdd9dc8a9d537d99067d33fe03e7 SHA1 d1fff319b466de1cd1d21448ade374e2f6067bdf Loading... | |||||
| 86038e1e4a114855f701d32387ad47e8 | DocumentWrite | 7 B | 2023-03-11 | 2026-02-28 | |
Introduced by DocumentWrite First Seen 2023-03-11 Last Seen 2026-02-28 Times Seen 53 Size 7 B (7 bytes) MD5 86038e1e4a114855f701d32387ad47e8 SHA1 c59247f7f85c25864bf23953b7e9ac178cdc9bd3 Loading... | |||||
| 384c2b630988b32105b97cca7c47513f | DocumentWrite | 23 B | 2023-03-07 | 2026-02-28 | |
Introduced by DocumentWrite First Seen 2023-03-07 Last Seen 2026-02-28 Times Seen 62 Size 23 B (23 bytes) MD5 384c2b630988b32105b97cca7c47513f SHA1 edb277560523bbabc3618b4f2750b459d2352eaa Loading... | |||||
| 38a662ef89811e6318f32dbc67a36d8b | DocumentWrite | 17 B | 2023-09-26 | 2026-02-28 | |
Introduced by DocumentWrite First Seen 2023-09-26 Last Seen 2026-02-28 Times Seen 9 Size 17 B (17 bytes) MD5 38a662ef89811e6318f32dbc67a36d8b SHA1 2a46d2596daaa5c038b7b6193ee14637068524c2 Loading... | |||||
| 79ba38fa8f320ae3a1d93a3e5684a0c2 | DocumentWrite | 18 B | 2023-10-21 | 2026-02-28 | |
Introduced by DocumentWrite First Seen 2023-10-21 Last Seen 2026-02-28 Times Seen 7 Size 18 B (18 bytes) MD5 79ba38fa8f320ae3a1d93a3e5684a0c2 SHA1 3614433f7bb53bb056a936e0bcfa3526103942be Loading... | |||||
| 7f670cf679965beea509cff402960c38 | DocumentWrite | 126 B | 2024-10-15 | 2026-02-28 | |
Introduced by DocumentWrite First Seen 2024-10-15 Last Seen 2026-02-28 Times Seen 4 Size 126 B (126 bytes) MD5 7f670cf679965beea509cff402960c38 SHA1 fbd8b902efa15d4071dc8abe7b231871f31a3967 Loading... | |||||
| 74c86605115d4938f793667d76dd61e1 | DocumentWrite | 129 B | 2023-10-21 | 2026-02-28 | |
Introduced by DocumentWrite First Seen 2023-10-21 Last Seen 2026-02-28 Times Seen 7 Size 129 B (129 bytes) MD5 74c86605115d4938f793667d76dd61e1 SHA1 ddd4951fec80d95f081a63f1e2c79428c90d4cd7 Loading... | |||||
| 80abb20cd8e936af7226f12e78066114 | DocumentWrite | 168 B | 2024-10-15 | 2026-02-28 | |
Introduced by DocumentWrite First Seen 2024-10-15 Last Seen 2026-02-28 Times Seen 4 Size 168 B (168 bytes) MD5 80abb20cd8e936af7226f12e78066114 SHA1 8f34f3aebe20289d2e2c042336f168bf7efb2378 Loading... | |||||
| 9d42a207e361a8577d6ceaed691dab50 | DocumentWrite | 24 B | 2023-09-26 | 2026-02-28 | |
Introduced by DocumentWrite First Seen 2023-09-26 Last Seen 2026-02-28 Times Seen 26 Size 24 B (24 bytes) MD5 9d42a207e361a8577d6ceaed691dab50 SHA1 d78d2671ef4529f1fb200bb54ee5ef9fe9abee0b Loading... | |||||
| ac390b40716749d58f247e396837be42 | DocumentWrite | 18 B | 2023-09-20 | 2026-02-28 | |
Introduced by DocumentWrite First Seen 2023-09-20 Last Seen 2026-02-28 Times Seen 18 Size 18 B (18 bytes) MD5 ac390b40716749d58f247e396837be42 SHA1 1226420c08617e10ab6bbd90e93fc64e5754b15b Loading... | |||||
| f2271e86d939d491eff1059c928b433e | DocumentWrite | 49 B | 2023-09-26 | 2026-02-28 | |
Introduced by DocumentWrite First Seen 2023-09-26 Last Seen 2026-02-28 Times Seen 8 Size 49 B (49 bytes) MD5 f2271e86d939d491eff1059c928b433e SHA1 e06075a35fe2e7001c32095d67cce04a72af43b6 Loading... | |||||
| fa7b9cf2d9a0d62d1725777617f46f84 | DocumentWrite | 25 B | 2023-10-21 | 2026-02-28 | |
Introduced by DocumentWrite First Seen 2023-10-21 Last Seen 2026-02-28 Times Seen 8 Size 25 B (25 bytes) MD5 fa7b9cf2d9a0d62d1725777617f46f84 SHA1 171b8c8c0d09999727d8bf67fc098687987e60a1 Loading... | |||||
| 6178b4e9eb0a1b429c3cca84da537448 | DocumentWrite | 19 B | 2023-09-26 | 2026-02-28 | |
Introduced by DocumentWrite First Seen 2023-09-26 Last Seen 2026-02-28 Times Seen 26 Size 19 B (19 bytes) MD5 6178b4e9eb0a1b429c3cca84da537448 SHA1 7dd2e1980f7bd870cde0ea452fbfa091736d9904 Loading... | |||||
| 9b21d7fd17a1465e88a3eba3d6941e49 | DocumentWrite | 11 B | 2025-03-07 | 2026-02-28 | |
Introduced by DocumentWrite First Seen 2025-03-07 Last Seen 2026-02-28 Times Seen 4 Size 11 B (11 bytes) MD5 9b21d7fd17a1465e88a3eba3d6941e49 SHA1 2578cf6b88d2895b36d311e6805321ed9718d2ac Loading... | |||||
| 52ddb992e366462309e7e5ba9d4bec1f | DocumentWrite | 22 B | 2023-03-07 | 2026-02-28 | |
Introduced by DocumentWrite First Seen 2023-03-07 Last Seen 2026-02-28 Times Seen 166 Size 22 B (22 bytes) MD5 52ddb992e366462309e7e5ba9d4bec1f SHA1 d2e31def59b619a383c400ef6495018a8da057b8 Loading... | |||||
| b10121a678d5415e863d840b222ba314 | DocumentWrite | 112 B | 2024-10-15 | 2026-02-28 | |
Introduced by DocumentWrite First Seen 2024-10-15 Last Seen 2026-02-28 Times Seen 4 Size 112 B (112 bytes) MD5 b10121a678d5415e863d840b222ba314 SHA1 a2ab8d181bf37df39f71b61845574eb150e1a057 Loading... | |||||
| 6826cb3eb47405d44959b2f7ffc2a25c | DocumentWrite | 18 B | 2023-10-21 | 2026-02-28 | |
Introduced by DocumentWrite First Seen 2023-10-21 Last Seen 2026-02-28 Times Seen 12 Size 18 B (18 bytes) MD5 6826cb3eb47405d44959b2f7ffc2a25c SHA1 52979b689332dc500ab21253f84294fb50e21a6c Loading... | |||||
| 2717c41f966df58340f84f5a1d916bd8 | DocumentWrite | 26 B | 2023-09-26 | 2026-02-28 | |
Introduced by DocumentWrite First Seen 2023-09-26 Last Seen 2026-02-28 Times Seen 9 Size 26 B (26 bytes) MD5 2717c41f966df58340f84f5a1d916bd8 SHA1 ede11f5ad206ac4c048adb47952ea10a8c8b0702 Loading... | |||||
| 484c01fc00dc58178a1a8579c7be4a85 | DocumentWrite | 17 B | 2023-03-10 | 2026-02-28 | |
Introduced by DocumentWrite First Seen 2023-03-10 Last Seen 2026-02-28 Times Seen 26 Size 17 B (17 bytes) MD5 484c01fc00dc58178a1a8579c7be4a85 SHA1 da4277704d94f4813cb060367752e09d1414bf3f Loading... | |||||
| db4324076067f0576793bd681b46ff78 | DocumentWrite | 107 B | 2024-10-15 | 2026-02-28 | |
Introduced by DocumentWrite First Seen 2024-10-15 Last Seen 2026-02-28 Times Seen 4 Size 107 B (107 bytes) MD5 db4324076067f0576793bd681b46ff78 SHA1 c5f98546058efb5683c7a9283b9412f1c3e03d18 Loading... | |||||
| 572fde07450ad5f44c9c20e5d72060e9 | DocumentWrite | 153 B | 2024-10-15 | 2026-02-28 | |
Introduced by DocumentWrite First Seen 2024-10-15 Last Seen 2026-02-28 Times Seen 4 Size 153 B (153 bytes) MD5 572fde07450ad5f44c9c20e5d72060e9 SHA1 86894443a4ac87830429a82345ccdef606788686 Loading... | |||||
| 69e228fb01aab77b5128743493b1f4f7 | DocumentWrite | 132 B | 2024-10-15 | 2026-02-28 | |
Introduced by DocumentWrite First Seen 2024-10-15 Last Seen 2026-02-28 Times Seen 4 Size 132 B (132 bytes) MD5 69e228fb01aab77b5128743493b1f4f7 SHA1 441aa1b033b8a0a13e265f84011607c6d0ea5ff6 Loading... | |||||
| 47adce75b4ba7d3bdfb5b6c480228309 | DocumentWrite | 157 B | 2024-10-15 | 2026-02-28 | |
Introduced by DocumentWrite First Seen 2024-10-15 Last Seen 2026-02-28 Times Seen 4 Size 157 B (157 bytes) MD5 47adce75b4ba7d3bdfb5b6c480228309 SHA1 1e0c0a237f4448b37e60c684de8859e2dfcf9f3f Loading... | |||||
| 7386ae68bc5996132bc125e24d8207f5 | DocumentWrite | 19 B | 2023-03-08 | 2026-02-28 | |
Introduced by DocumentWrite First Seen 2023-03-08 Last Seen 2026-02-28 Times Seen 95 Size 19 B (19 bytes) MD5 7386ae68bc5996132bc125e24d8207f5 SHA1 5d4c5e05fccd2581dea177d88c656bc5629e4c64 Loading... | |||||
| cd6891e453d149c505ab01914e5d77cc | DocumentWrite | 16 B | 2023-03-10 | 2026-02-28 | |
Introduced by DocumentWrite First Seen 2023-03-10 Last Seen 2026-02-28 Times Seen 92 Size 16 B (16 bytes) MD5 cd6891e453d149c505ab01914e5d77cc SHA1 ca849add10431ec52e25e7b13b577ff5ea44f366 Loading... | |||||
| a3e0491526aee07a8f61c14a1ee580cf | DocumentWrite | 153 B | 2024-10-15 | 2026-02-28 | |
Introduced by DocumentWrite First Seen 2024-10-15 Last Seen 2026-02-28 Times Seen 4 Size 153 B (153 bytes) MD5 a3e0491526aee07a8f61c14a1ee580cf SHA1 10b7213db0987d12140dec6faeb583831e47f85b Loading... | |||||
| 21284d51261774733afb7460a81eaf2d | DocumentWrite | 24 B | 2023-09-26 | 2026-02-28 | |
Introduced by DocumentWrite First Seen 2023-09-26 Last Seen 2026-02-28 Times Seen 26 Size 24 B (24 bytes) MD5 21284d51261774733afb7460a81eaf2d SHA1 4926b60505e53f1ec419dd90d6cade54043ee080 Loading... | |||||
| 0264577394bbf3fef9fc316206f95673 | DocumentWrite | 9 B | 2023-10-21 | 2026-02-28 | |
Introduced by DocumentWrite First Seen 2023-10-21 Last Seen 2026-02-28 Times Seen 12 Size 9 B (9 bytes) MD5 0264577394bbf3fef9fc316206f95673 SHA1 9ce0376934f8c0b044174a9e7826237612183cb5 Loading... | |||||
| 6776f61f2049ab53afc728593dd4878a | DocumentWrite | 27 B | 2023-10-21 | 2026-02-28 | |
Introduced by DocumentWrite First Seen 2023-10-21 Last Seen 2026-02-28 Times Seen 7 Size 27 B (27 bytes) MD5 6776f61f2049ab53afc728593dd4878a SHA1 bf10aeb8028a309bb1733b7b6174fdd4fde4ed16 Loading... | |||||
| 25195779831da9b8a955a86d8eb084cb | DocumentWrite | 28 B | 2023-05-10 | 2026-02-28 | |
Introduced by DocumentWrite First Seen 2023-05-10 Last Seen 2026-02-28 Times Seen 29 Size 28 B (28 bytes) MD5 25195779831da9b8a955a86d8eb084cb SHA1 2187ad6afecc4a271f8ca26fc39e85d619cf5296 Loading... | |||||
| 884d64f6a3d2ab169358494efbf53113 | DocumentWrite | 147 B | 2024-10-15 | 2026-02-28 | |
Introduced by DocumentWrite First Seen 2024-10-15 Last Seen 2026-02-28 Times Seen 4 Size 147 B (147 bytes) MD5 884d64f6a3d2ab169358494efbf53113 SHA1 1ae6e19234363e612f1c2629b2ee1fefb41d144c Loading... | |||||
| eb89f6aca84d9a8c2e9d6317d3951857 | DocumentWrite | 130 B | 2024-10-15 | 2026-02-28 | |
Introduced by DocumentWrite First Seen 2024-10-15 Last Seen 2026-02-28 Times Seen 4 Size 130 B (130 bytes) MD5 eb89f6aca84d9a8c2e9d6317d3951857 SHA1 84b154cca3dc4cd73480eb632bb0f932c1f7ff38 Loading... | |||||
| a872e4b431289a9951560083310f3127 | DocumentWrite | 128 B | 2024-10-15 | 2026-02-28 | |
Introduced by DocumentWrite First Seen 2024-10-15 Last Seen 2026-02-28 Times Seen 4 Size 128 B (128 bytes) MD5 a872e4b431289a9951560083310f3127 SHA1 ed6e275ca670ba42b1e9541e86b77c111c8bdb32 Loading... | |||||
| adee37ea7028ecd09850264ed20f2f03 | DocumentWrite | 22 B | 2023-09-26 | 2026-02-28 | |
Introduced by DocumentWrite First Seen 2023-09-26 Last Seen 2026-02-28 Times Seen 26 Size 22 B (22 bytes) MD5 adee37ea7028ecd09850264ed20f2f03 SHA1 504a4dd0d2019a1bb0e0560a6f5110e6264f27fe Loading... | |||||
| 893168a665433aecd06a38e932dabe35 | DocumentWrite | 27 B | 2023-09-26 | 2026-02-28 | |
Introduced by DocumentWrite First Seen 2023-09-26 Last Seen 2026-02-28 Times Seen 26 Size 27 B (27 bytes) MD5 893168a665433aecd06a38e932dabe35 SHA1 133c81ed00a0f870a5b37eace203db0ba5b1592b Loading... | |||||
| 90d9932eb012f9672ab41bf7e92d2487 | DocumentWrite | 19 B | 2025-03-07 | 2026-02-28 | |
Introduced by DocumentWrite First Seen 2025-03-07 Last Seen 2026-02-28 Times Seen 4 Size 19 B (19 bytes) MD5 90d9932eb012f9672ab41bf7e92d2487 SHA1 20a497230e5a58e7facb53ece61dfbd516bc6f66 Loading... | |||||
| 5ce04816704f91aea911bc159e52364e | DocumentWrite | 8 B | 2024-10-15 | 2026-02-28 | |
Introduced by DocumentWrite First Seen 2024-10-15 Last Seen 2026-02-28 Times Seen 5 Size 8 B (8 bytes) MD5 5ce04816704f91aea911bc159e52364e SHA1 34e341fad76bdd61cefdfaf154128f483cfc5029 Loading... | |||||
| c750fa06dcd273f35a8bc3eb31c18e5f | DocumentWrite | 12 B | 2023-10-21 | 2026-02-28 | |
Introduced by DocumentWrite First Seen 2023-10-21 Last Seen 2026-02-28 Times Seen 4 Size 12 B (12 bytes) MD5 c750fa06dcd273f35a8bc3eb31c18e5f SHA1 89863299f3e8ffe6fbe8c7837aed453905ea09c2 Loading... | |||||
| ea5a1cbe764918679997181a3ea281d3 | DocumentWrite | 5 B | 2023-03-07 | 2026-02-28 | |
Introduced by DocumentWrite First Seen 2023-03-07 Last Seen 2026-02-28 Times Seen 1089 Size 5 B (5 bytes) MD5 ea5a1cbe764918679997181a3ea281d3 SHA1 e266bf187351d458abacf0d6374d1c6659d82428 Loading... | |||||
| 0db92d4d26efac0a88ecffe0d53972de | DocumentWrite | 87 B | 2023-10-21 | 2026-02-28 | |
Introduced by DocumentWrite First Seen 2023-10-21 Last Seen 2026-02-28 Times Seen 7 Size 87 B (87 bytes) MD5 0db92d4d26efac0a88ecffe0d53972de SHA1 6fabea02af86f58469df74fd3e45f692b08acf06 Loading... | |||||
| 0936769f553dfc6df82f116fed1436d4 | DocumentWrite | 128 B | 2024-10-15 | 2026-02-28 | |
Introduced by DocumentWrite First Seen 2024-10-15 Last Seen 2026-02-28 Times Seen 4 Size 128 B (128 bytes) MD5 0936769f553dfc6df82f116fed1436d4 SHA1 899def3342f04d17490b0a9d0fafd2f6c9a153e4 Loading... | |||||
| 95d35e177b7b1c531a31b8ac0df8ab14 | DocumentWrite | 17 B | 2023-03-14 | 2026-02-28 | |
Introduced by DocumentWrite First Seen 2023-03-14 Last Seen 2026-02-28 Times Seen 36 Size 17 B (17 bytes) MD5 95d35e177b7b1c531a31b8ac0df8ab14 SHA1 dcdcaf1bb37486e9ae0ec85efd37af2fd52ff4de Loading... | |||||
| 0b9843a8fdf7deed27073df6a7b15a02 | DocumentWrite | 29 B | 2023-09-26 | 2026-02-28 | |
Introduced by DocumentWrite First Seen 2023-09-26 Last Seen 2026-02-28 Times Seen 26 Size 29 B (29 bytes) MD5 0b9843a8fdf7deed27073df6a7b15a02 SHA1 05a5b7461fcdf3fe0df662ed9c80ba15d7123cee Loading... | |||||
| 96e483ff565bef6fdc7b09874d3bbcad | DocumentWrite | 34 B | 2023-09-26 | 2026-02-28 | |
Introduced by DocumentWrite First Seen 2023-09-26 Last Seen 2026-02-28 Times Seen 8 Size 34 B (34 bytes) MD5 96e483ff565bef6fdc7b09874d3bbcad SHA1 e58be01cda373956c6b32c244fdd74b71fdada3a Loading... | |||||
| 07f30096ac198088e662c6246b5534d0 | DocumentWrite | 5 B | 2023-03-07 | 2026-02-28 | |
Introduced by DocumentWrite First Seen 2023-03-07 Last Seen 2026-02-28 Times Seen 1740 Size 5 B (5 bytes) MD5 07f30096ac198088e662c6246b5534d0 SHA1 1de02074087a00f44662dd2dd9f68398e71ac4d2 Loading... | |||||
| 134c31548faed31f1e423a40f055b771 | DocumentWrite | 202 B | 2024-10-15 | 2026-02-28 | |
Introduced by DocumentWrite First Seen 2024-10-15 Last Seen 2026-02-28 Times Seen 4 Size 202 B (202 bytes) MD5 134c31548faed31f1e423a40f055b771 SHA1 5b11925bbfbe0a06553b435a3ceb6b94cf6f855d Loading... | |||||
| b7239bcdaa8959a1f31d6c4de73302f7 | DocumentWrite | 25 B | 2023-09-26 | 2026-02-28 | |
Introduced by DocumentWrite First Seen 2023-09-26 Last Seen 2026-02-28 Times Seen 26 Size 25 B (25 bytes) MD5 b7239bcdaa8959a1f31d6c4de73302f7 SHA1 b0bbd452082cc56dffe2c53155af40075c684fe4 Loading... | |||||
| 96f01311bb318f6be0c6edbd485a7585 | DocumentWrite | 14 B | 2023-09-26 | 2026-02-28 | |
Introduced by DocumentWrite First Seen 2023-09-26 Last Seen 2026-02-28 Times Seen 17 Size 14 B (14 bytes) MD5 96f01311bb318f6be0c6edbd485a7585 SHA1 f359ecbfb7f2b66a21f26ca6a0d1be8f04b52009 Loading... | |||||
| 5f54c75ae98d7f3e1b918ba97a5f016c | DocumentWrite | 17 B | 2023-10-21 | 2026-02-28 | |
Introduced by DocumentWrite First Seen 2023-10-21 Last Seen 2026-02-28 Times Seen 12 Size 17 B (17 bytes) MD5 5f54c75ae98d7f3e1b918ba97a5f016c SHA1 fdbba090023942606b0b0e5f8b77fb695596418f Loading... | |||||
| 4d71fb9917c80746ec692be445a2ce8c | DocumentWrite | 185 B | 2024-10-15 | 2026-02-28 | |
Introduced by DocumentWrite First Seen 2024-10-15 Last Seen 2026-02-28 Times Seen 4 Size 185 B (185 bytes) MD5 4d71fb9917c80746ec692be445a2ce8c SHA1 054d789a414b28e94cc41465a6bd337756ba1b48 Loading... | |||||
| 265dab787cc5b2ad65168c9cfa54e2b7 | DocumentWrite | 107 B | 2024-10-15 | 2026-02-28 | |
Introduced by DocumentWrite First Seen 2024-10-15 Last Seen 2026-02-28 Times Seen 4 Size 107 B (107 bytes) MD5 265dab787cc5b2ad65168c9cfa54e2b7 SHA1 436ebf771aba361f19ca2ffa33ea9e2bfa39b85d Loading... | |||||
| a66aca8babc3f6e8244bdea0052cc10a | DocumentWrite | 15 B | 2023-09-26 | 2026-02-28 | |
Introduced by DocumentWrite First Seen 2023-09-26 Last Seen 2026-02-28 Times Seen 27 Size 15 B (15 bytes) MD5 a66aca8babc3f6e8244bdea0052cc10a SHA1 3d463db94235f645569420111a65bb6343a8a254 Loading... | |||||
| 4b6ee1f01945a7e1f07ffe7c417d53b9 | DocumentWrite | 12 B | 2023-09-26 | 2026-02-28 | |
Introduced by DocumentWrite First Seen 2023-09-26 Last Seen 2026-02-28 Times Seen 17 Size 12 B (12 bytes) MD5 4b6ee1f01945a7e1f07ffe7c417d53b9 SHA1 f074ad2045ff0411b6175d321c221fce09de0f78 Loading... | |||||
| 6c41c39826425526467cf3e430a77c15 | DocumentWrite | 3 B | 2023-03-08 | 2026-02-28 | |
Introduced by DocumentWrite First Seen 2023-03-08 Last Seen 2026-02-28 Times Seen 687 Size 3 B (3 bytes) MD5 6c41c39826425526467cf3e430a77c15 SHA1 bf3aba7618163bdf03df34b84c9b062fcc2c06d3 Loading... | |||||
| c4f44c192e0cc34de2a414d9058077a3 | DocumentWrite | 155 B | 2024-10-15 | 2026-02-28 | |
Introduced by DocumentWrite First Seen 2024-10-15 Last Seen 2026-02-28 Times Seen 4 Size 155 B (155 bytes) MD5 c4f44c192e0cc34de2a414d9058077a3 SHA1 3e95bd93bd41b5884239cedec35ff6a2453947c3 Loading... | |||||
| e982634d95c6d9ac2a40a954947f5e0f | DocumentWrite | 21 B | 2023-03-14 | 2026-02-28 | |
Introduced by DocumentWrite First Seen 2023-03-14 Last Seen 2026-02-28 Times Seen 34 Size 21 B (21 bytes) MD5 e982634d95c6d9ac2a40a954947f5e0f SHA1 4632db4c0be67687777bbed6821e04509ff3d319 Loading... | |||||
| bf6c10cb594b76f40843fb710274c871 | DocumentWrite | 26 B | 2023-09-26 | 2026-02-28 | |
Introduced by DocumentWrite First Seen 2023-09-26 Last Seen 2026-02-28 Times Seen 17 Size 26 B (26 bytes) MD5 bf6c10cb594b76f40843fb710274c871 SHA1 1f2ce871b492c5c130e8fd87fa9f9c09281037de Loading... | |||||
| b761b15fe3f965cc9731751e0610313c | DocumentWrite | 17 B | 2023-03-07 | 2026-02-28 | |
Introduced by DocumentWrite First Seen 2023-03-07 Last Seen 2026-02-28 Times Seen 280 Size 17 B (17 bytes) MD5 b761b15fe3f965cc9731751e0610313c SHA1 52c19055614ff05cfaf8a971a96ff2cb7c805eec Loading... | |||||
| 0c0b715251b7f69050d8bb8f5055c868 | DocumentWrite | 21 B | 2023-09-26 | 2026-02-28 | |
Introduced by DocumentWrite First Seen 2023-09-26 Last Seen 2026-02-28 Times Seen 17 Size 21 B (21 bytes) MD5 0c0b715251b7f69050d8bb8f5055c868 SHA1 e734b269a67c3aec79dd4afa1d05eafcd1a2829e Loading... | |||||
| 2e938f968c5ad98f5f2ca6c0c6a310bf | DocumentWrite | 42 B | 2024-10-15 | 2026-02-28 | |
Introduced by DocumentWrite First Seen 2024-10-15 Last Seen 2026-02-28 Times Seen 5 Size 42 B (42 bytes) MD5 2e938f968c5ad98f5f2ca6c0c6a310bf SHA1 8eea142205d2913dbe3048f8c25203c01195d170 Loading... | |||||
| f5608ce51e4f4340dc444850f658d2a7 | DocumentWrite | 285 B | 2025-03-07 | 2026-02-28 | |
Introduced by DocumentWrite First Seen 2025-03-07 Last Seen 2026-02-28 Times Seen 4 Size 285 B (285 bytes) MD5 f5608ce51e4f4340dc444850f658d2a7 SHA1 58264dad59cfe88d35ea128d004c36c159ef7bb4 Loading... | |||||
| 6eee75baf8a0292cd147fbc48d643a90 | DocumentWrite | 175 B | 2024-10-15 | 2026-02-28 | |
Introduced by DocumentWrite First Seen 2024-10-15 Last Seen 2026-02-28 Times Seen 4 Size 175 B (175 bytes) MD5 6eee75baf8a0292cd147fbc48d643a90 SHA1 933487edb6ccf59be4bdb78a89b2cb837f62a0aa Loading... | |||||
| a85ccb34f28ead685215dc87819cc849 | DocumentWrite | 18 B | 2023-03-07 | 2026-02-28 | |
Introduced by DocumentWrite First Seen 2023-03-07 Last Seen 2026-02-28 Times Seen 30 Size 18 B (18 bytes) MD5 a85ccb34f28ead685215dc87819cc849 SHA1 08c8425727f389033743e97b9d9fd9835e25afd2 Loading... | |||||
| 8174ea70953460e40f7b5fec13ff5cb7 | DocumentWrite | 21 B | 2023-09-26 | 2026-02-28 | |
Introduced by DocumentWrite First Seen 2023-09-26 Last Seen 2026-02-28 Times Seen 26 Size 21 B (21 bytes) MD5 8174ea70953460e40f7b5fec13ff5cb7 SHA1 f4de752de08f8a31abf8b46029b052d9244ca1a5 Loading... | |||||
| bbfe2a245c173240c998c07364d62aac | DocumentWrite | 22 B | 2023-09-26 | 2026-02-28 | |
Introduced by DocumentWrite First Seen 2023-09-26 Last Seen 2026-02-28 Times Seen 17 Size 22 B (22 bytes) MD5 bbfe2a245c173240c998c07364d62aac SHA1 850389b802fcf73e443a422dba79cc0c176418ba Loading... | |||||
| 1ef0bca0c8fe511a919ad12472e6c67f | DocumentWrite | 8 B | 2023-03-07 | 2026-02-28 | |
Introduced by DocumentWrite First Seen 2023-03-07 Last Seen 2026-02-28 Times Seen 8204 Size 8 B (8 bytes) MD5 1ef0bca0c8fe511a919ad12472e6c67f SHA1 1911560857da79f62a8b26817eeda52fa07cefc7 Loading... | |||||
| 2f02f86191236515bc6496df8e1dbe9f | DocumentWrite | 27 B | 2025-03-07 | 2026-02-28 | |
Introduced by DocumentWrite First Seen 2025-03-07 Last Seen 2026-02-28 Times Seen 4 Size 27 B (27 bytes) MD5 2f02f86191236515bc6496df8e1dbe9f SHA1 0ecbaccc4978e58db5f710adde647984e06bb32e Loading... | |||||
| 0a3a0b592b9c285e050805307cee87c2 | DocumentWrite | 6 B | 2023-03-07 | 2026-02-28 | |
Introduced by DocumentWrite First Seen 2023-03-07 Last Seen 2026-02-28 Times Seen 215486 Size 6 B (6 bytes) MD5 0a3a0b592b9c285e050805307cee87c2 SHA1 125a168e24b2bd38aadb84cbb5f87f316b073c41 Loading... | |||||
| 371c6dfe6ce8d68e971cfa48ab0ef192 | DocumentWrite | 18 B | 2023-06-19 | 2026-02-28 | |
Introduced by DocumentWrite First Seen 2023-06-19 Last Seen 2026-02-28 Times Seen 9 Size 18 B (18 bytes) MD5 371c6dfe6ce8d68e971cfa48ab0ef192 SHA1 9d5b5f1365aeff3b568ca95a6884413f797e8ac0 Loading... | |||||
| 701d1f69eefe2cfcee15206834371c71 | DocumentWrite | 14 B | 2023-09-26 | 2026-02-28 | |
Introduced by DocumentWrite First Seen 2023-09-26 Last Seen 2026-02-28 Times Seen 30 Size 14 B (14 bytes) MD5 701d1f69eefe2cfcee15206834371c71 SHA1 42fd45306a4ba0448328a26fae6083ed8402dc0f Loading... | |||||
| b57aca9ffbc553ae21137f229c6cc833 | DocumentWrite | 24 B | 2023-09-26 | 2026-02-28 | |
Introduced by DocumentWrite First Seen 2023-09-26 Last Seen 2026-02-28 Times Seen 26 Size 24 B (24 bytes) MD5 b57aca9ffbc553ae21137f229c6cc833 SHA1 c5d12fa685aba897775138d21b1f58046edd6cfc Loading... | |||||
| 9c80325d0eade9ca215a506dde687bc9 | DocumentWrite | 11 B | 2023-09-26 | 2026-02-28 | |
Introduced by DocumentWrite First Seen 2023-09-26 Last Seen 2026-02-28 Times Seen 26 Size 11 B (11 bytes) MD5 9c80325d0eade9ca215a506dde687bc9 SHA1 c24c57908f894c29344bfb8286905c9e47264039 Loading... | |||||
| 262052c5a93a36c40402a429a44a0eec | DocumentWrite | 31 B | 2023-09-26 | 2026-02-28 | |
Introduced by DocumentWrite First Seen 2023-09-26 Last Seen 2026-02-28 Times Seen 9 Size 31 B (31 bytes) MD5 262052c5a93a36c40402a429a44a0eec SHA1 d433b9554bd2c8cac327b7e41bb2e3a2c286bab5 Loading... | |||||
| 9db18e428630d813c1dee3b8583b76f3 | DocumentWrite | 13 B | 2023-10-21 | 2026-02-28 | |
Introduced by DocumentWrite First Seen 2023-10-21 Last Seen 2026-02-28 Times Seen 12 Size 13 B (13 bytes) MD5 9db18e428630d813c1dee3b8583b76f3 SHA1 6b45c86d62f766adb28a51a0d0fb03e884141b70 Loading... | |||||
| 1cd6461437dce07d9a7fe7f9a160b6f9 | DocumentWrite | 7 B | 2023-03-07 | 2026-02-28 | |
Introduced by DocumentWrite First Seen 2023-03-07 Last Seen 2026-02-28 Times Seen 219 Size 7 B (7 bytes) MD5 1cd6461437dce07d9a7fe7f9a160b6f9 SHA1 61fef9c1a1f71c2a90777326deafc406bafe86e1 Loading... | |||||
| d3855ae08acd16bc9651bc0fd1fcb73e | DocumentWrite | 91 B | 2025-03-07 | 2026-02-28 | |
Introduced by DocumentWrite First Seen 2025-03-07 Last Seen 2026-02-28 Times Seen 4 Size 91 B (91 bytes) MD5 d3855ae08acd16bc9651bc0fd1fcb73e SHA1 d76fe27f71571e20b67a470ff658d6910a8531fe Loading... | |||||
| 7eefb90de6682989ef933bcadcbb7de9 | DocumentWrite | 3 B | 2023-03-07 | 2026-02-28 | |
Introduced by DocumentWrite First Seen 2023-03-07 Last Seen 2026-02-28 Times Seen 1031 Size 3 B (3 bytes) MD5 7eefb90de6682989ef933bcadcbb7de9 SHA1 48d033810df113d5c3ca5f9231e170ffb04f3f63 Loading... | |||||
| 7bb0edd98f22430a03b67f853e83c2ca | DocumentWrite | 8 B | 2023-03-07 | 2026-02-28 | |
Introduced by DocumentWrite First Seen 2023-03-07 Last Seen 2026-02-28 Times Seen 594 Size 8 B (8 bytes) MD5 7bb0edd98f22430a03b67f853e83c2ca SHA1 8882632b7f0dffa4d723ab9cf17bedb55690ba5b Loading... | |||||
| a1d79fbcb31168a2ac46b45e5109c64a | DocumentWrite | 132 B | 2024-10-15 | 2026-02-28 | |
Introduced by DocumentWrite First Seen 2024-10-15 Last Seen 2026-02-28 Times Seen 4 Size 132 B (132 bytes) MD5 a1d79fbcb31168a2ac46b45e5109c64a SHA1 d3af97460292effc0d136db5d983d201f6996e1d Loading... | |||||
| 2cce8d96e926db3c176cc0b9869c9086 | DocumentWrite | 88 B | 2024-10-15 | 2026-02-28 | |
Introduced by DocumentWrite First Seen 2024-10-15 Last Seen 2026-02-28 Times Seen 4 Size 88 B (88 bytes) MD5 2cce8d96e926db3c176cc0b9869c9086 SHA1 575ae9518160e57bd85e18ebca2814ed218be2b2 Loading... | |||||
| 16b7c2891e2f9b85477116a856bc6415 | DocumentWrite | 143 B | 2024-10-15 | 2026-02-28 | |
Introduced by DocumentWrite First Seen 2024-10-15 Last Seen 2026-02-28 Times Seen 4 Size 143 B (143 bytes) MD5 16b7c2891e2f9b85477116a856bc6415 SHA1 219d6bda23e0fbed7b06e57649c30d5ca1664f21 Loading... | |||||
| f741d920b5fa286ee4d1963bae0aa03b | DocumentWrite | 105 B | 2024-10-15 | 2026-02-28 | |
Introduced by DocumentWrite First Seen 2024-10-15 Last Seen 2026-02-28 Times Seen 4 Size 105 B (105 bytes) MD5 f741d920b5fa286ee4d1963bae0aa03b SHA1 469a7304b3b6b4e3f1b8c8a4fdf56e8b5cbb2694 Loading... | |||||
| 24243f44dee4d3e8ce688e683f4d63ea | DocumentWrite | 19 B | 2023-09-26 | 2026-02-28 | |
Introduced by DocumentWrite First Seen 2023-09-26 Last Seen 2026-02-28 Times Seen 27 Size 19 B (19 bytes) MD5 24243f44dee4d3e8ce688e683f4d63ea SHA1 d3fdd4c670de32ead96b85fa0be7d6b027e746c4 Loading... | |||||
| 673b1be7fd10a5e85c8403cdf093d6ad | DocumentWrite | 17 B | 2023-09-26 | 2026-02-28 | |
Introduced by DocumentWrite First Seen 2023-09-26 Last Seen 2026-02-28 Times Seen 26 Size 17 B (17 bytes) MD5 673b1be7fd10a5e85c8403cdf093d6ad SHA1 cd4904376df0732d03fb174946d7d8c38a130cb0 Loading... | |||||
| ecd5a99e20f1ad3191ecb378690b3206 | DocumentWrite | 14 B | 2023-09-26 | 2026-02-28 | |
Introduced by DocumentWrite First Seen 2023-09-26 Last Seen 2026-02-28 Times Seen 17 Size 14 B (14 bytes) MD5 ecd5a99e20f1ad3191ecb378690b3206 SHA1 50a8c89043eb8c5be05f703f8c30e5d26773cbb1 Loading... | |||||
| 3754f93a9c510a72fd07b93e67d4090d | DocumentWrite | 26 B | 2023-03-07 | 2026-02-28 | |
Introduced by DocumentWrite First Seen 2023-03-07 Last Seen 2026-02-28 Times Seen 141 Size 26 B (26 bytes) MD5 3754f93a9c510a72fd07b93e67d4090d SHA1 3c744ce54b1ecefbf5f198a11fbf2ba8f0bb23eb Loading... | |||||
| c5a23d0310403485f8e666f6579d35a3 | DocumentWrite | 22 B | 2023-03-07 | 2026-02-28 | |
Introduced by DocumentWrite First Seen 2023-03-07 Last Seen 2026-02-28 Times Seen 311 Size 22 B (22 bytes) MD5 c5a23d0310403485f8e666f6579d35a3 SHA1 b5b5670652f30e01b1eb0f98af8310910ac7890d Loading... | |||||
| 52a70d0d9bac50d46f225d6a2aed4a91 | DocumentWrite | 23 B | 2023-10-21 | 2026-02-28 | |
Introduced by DocumentWrite First Seen 2023-10-21 Last Seen 2026-02-28 Times Seen 12 Size 23 B (23 bytes) MD5 52a70d0d9bac50d46f225d6a2aed4a91 SHA1 9bb5303ca18766c71e3163ec0869b9488a213d33 Loading... | |||||
| cedeab09efdbea13635d9292f1dd952a | DocumentWrite | 28 B | 2023-06-10 | 2026-02-28 | |
Introduced by DocumentWrite First Seen 2023-06-10 Last Seen 2026-02-28 Times Seen 10 Size 28 B (28 bytes) MD5 cedeab09efdbea13635d9292f1dd952a SHA1 f59eb5b3108c2760feb986ccf25366d4414af3bf Loading... | |||||
| cbbc6b376155fd1a5da915dd9376116d | DocumentWrite | 128 B | 2024-10-15 | 2026-02-28 | |
Introduced by DocumentWrite First Seen 2024-10-15 Last Seen 2026-02-28 Times Seen 4 Size 128 B (128 bytes) MD5 cbbc6b376155fd1a5da915dd9376116d SHA1 fd730d9e9a19ab4eab5433ce4229da38ae821cd9 Loading... | |||||
| d767076da82558c530ec242360ce3055 | DocumentWrite | 21 B | 2025-12-16 | 2026-02-28 | |
Introduced by DocumentWrite First Seen 2025-12-16 Last Seen 2026-02-28 Times Seen 2 Size 21 B (21 bytes) MD5 d767076da82558c530ec242360ce3055 SHA1 592c6f56f62114a7d4fc958c5c10fbcd37548895 Loading... | |||||
| 5480fdfd5812381751ff91e748de422b | DocumentWrite | 24 B | 2025-03-07 | 2026-02-28 | |
Introduced by DocumentWrite First Seen 2025-03-07 Last Seen 2026-02-28 Times Seen 4 Size 24 B (24 bytes) MD5 5480fdfd5812381751ff91e748de422b SHA1 a701dfe39c083a2e5f020109f2c9c4af6b62661d Loading... | |||||
| 014a51dbc87e9c810d54e1cc4b35d3dd | DocumentWrite | 189 B | 2024-10-15 | 2026-02-28 | |
Introduced by DocumentWrite First Seen 2024-10-15 Last Seen 2026-02-28 Times Seen 4 Size 189 B (189 bytes) MD5 014a51dbc87e9c810d54e1cc4b35d3dd SHA1 7b9ef0d325b4471abde5f7bae4cbbcdcda4eaab1 Loading... | |||||
| dd676d2e6938090c990fa45ee3dec472 | DocumentWrite | 143 B | 2024-10-15 | 2026-02-28 | |
Introduced by DocumentWrite First Seen 2024-10-15 Last Seen 2026-02-28 Times Seen 4 Size 143 B (143 bytes) MD5 dd676d2e6938090c990fa45ee3dec472 SHA1 901693790a8c4da67e835ebe294623f505a586d4 Loading... | |||||
| 0306ab36294c53bd37f7fdde3eebd44f | DocumentWrite | 132 B | 2024-10-15 | 2026-02-28 | |
Introduced by DocumentWrite First Seen 2024-10-15 Last Seen 2026-02-28 Times Seen 4 Size 132 B (132 bytes) MD5 0306ab36294c53bd37f7fdde3eebd44f SHA1 1f5b1bc631ebeaec64bfbcddaab6777c123e066e Loading... | |||||
| e21cd4db3a0c81579f03cf6149748cc6 | DocumentWrite | 109 B | 2024-10-15 | 2026-02-28 | |
Introduced by DocumentWrite First Seen 2024-10-15 Last Seen 2026-02-28 Times Seen 4 Size 109 B (109 bytes) MD5 e21cd4db3a0c81579f03cf6149748cc6 SHA1 c6a91060cccc1584c8fe5b8d58e22aa3418a6fff Loading... | |||||
| a4ead5275f046e0f116efed4e4495670 | DocumentWrite | 202 B | 2024-10-15 | 2026-02-28 | |
Introduced by DocumentWrite First Seen 2024-10-15 Last Seen 2026-02-28 Times Seen 4 Size 202 B (202 bytes) MD5 a4ead5275f046e0f116efed4e4495670 SHA1 f4bdff3363f59e50407ddcce497d9a85e699f16d Loading... | |||||
| cc88b6231a2ceae70bfde947b880be1c | DocumentWrite | 134 B | 2024-10-15 | 2026-02-28 | |
Introduced by DocumentWrite First Seen 2024-10-15 Last Seen 2026-02-28 Times Seen 4 Size 134 B (134 bytes) MD5 cc88b6231a2ceae70bfde947b880be1c SHA1 04b44f735fb283736353212a8f4efb6e30e93c17 Loading... | |||||
| 4fb3107b5fb4136ce97ac08bbed2c949 | DocumentWrite | 24 B | 2023-03-07 | 2026-02-28 | |
Introduced by DocumentWrite First Seen 2023-03-07 Last Seen 2026-02-28 Times Seen 121 Size 24 B (24 bytes) MD5 4fb3107b5fb4136ce97ac08bbed2c949 SHA1 df64821d0698362e3c3d0fa138c653f921d37f6f Loading... | |||||
| ba3cc1581aba42df0cb3b8fb1a3782c4 | DocumentWrite | 21 B | 2023-09-26 | 2026-02-28 | |
Introduced by DocumentWrite First Seen 2023-09-26 Last Seen 2026-02-28 Times Seen 7 Size 21 B (21 bytes) MD5 ba3cc1581aba42df0cb3b8fb1a3782c4 SHA1 18e973f87b237615534f632c359840c33bd3e518 Loading... | |||||
| 6aa4b1c0be5337adab88762dcc1d5c11 | DocumentWrite | 33 B | 2023-10-21 | 2026-02-28 | |
Introduced by DocumentWrite First Seen 2023-10-21 Last Seen 2026-02-28 Times Seen 12 Size 33 B (33 bytes) MD5 6aa4b1c0be5337adab88762dcc1d5c11 SHA1 e1a10473dcf39a68171ac8d773b82f91c76813f2 Loading... | |||||
| cc1c47a8863a410b83df5ab825b5610f | DocumentWrite | 29 B | 2023-09-26 | 2026-02-28 | |
Introduced by DocumentWrite First Seen 2023-09-26 Last Seen 2026-02-28 Times Seen 9 Size 29 B (29 bytes) MD5 cc1c47a8863a410b83df5ab825b5610f SHA1 ef20653c873397a53a967ec916dbc06f70b29d0b Loading... | |||||
| 771ec841b8625958be8dc2f1c0ee15fe | DocumentWrite | 16 B | 2023-03-07 | 2026-02-28 | |
Introduced by DocumentWrite First Seen 2023-03-07 Last Seen 2026-02-28 Times Seen 135 Size 16 B (16 bytes) MD5 771ec841b8625958be8dc2f1c0ee15fe SHA1 1859fed14df7289110a3292f7156a02ce6c3a728 Loading... | |||||
| 78af2ec31d130170a7370041364d5ccc | DocumentWrite | 10 B | 2023-09-26 | 2026-02-28 | |
Introduced by DocumentWrite First Seen 2023-09-26 Last Seen 2026-02-28 Times Seen 28 Size 10 B (10 bytes) MD5 78af2ec31d130170a7370041364d5ccc SHA1 c2a869ed839c09c01eaa3b10a82c50255fabfa30 Loading... | |||||
| fdc7bce63e467e616dcbc5fcf24bee75 | DocumentWrite | 16 B | 2023-06-14 | 2026-02-28 | |
Introduced by DocumentWrite First Seen 2023-06-14 Last Seen 2026-02-28 Times Seen 32 Size 16 B (16 bytes) MD5 fdc7bce63e467e616dcbc5fcf24bee75 SHA1 dac19a1f4e227d58de84af47b003dd85b3b6cc3d Loading... | |||||
| ea931de43f192b32a58e7395a101892f | DocumentWrite | 28 B | 2023-09-26 | 2026-02-28 | |
Introduced by DocumentWrite First Seen 2023-09-26 Last Seen 2026-02-28 Times Seen 26 Size 28 B (28 bytes) MD5 ea931de43f192b32a58e7395a101892f SHA1 1250faf02ace26b9ef9edaefbad04345073cb84e Loading... | |||||
| c1eafa03982bf6b1b134f8c1244f2882 | DocumentWrite | 27 B | 2023-10-21 | 2026-02-28 | |
Introduced by DocumentWrite First Seen 2023-10-21 Last Seen 2026-02-28 Times Seen 12 Size 27 B (27 bytes) MD5 c1eafa03982bf6b1b134f8c1244f2882 SHA1 1fc2a86bb23e72897a9c068906c513291c2a97cf Loading... | |||||
| 1d70e9ce107c1d9c30686d61b2dcf40a | DocumentWrite | 14 B | 2023-10-21 | 2026-02-28 | |
Introduced by DocumentWrite First Seen 2023-10-21 Last Seen 2026-02-28 Times Seen 12 Size 14 B (14 bytes) MD5 1d70e9ce107c1d9c30686d61b2dcf40a SHA1 c125097190987443f6eb8276ccfd44633ca8c1b8 Loading... | |||||
| b0d506a709769d6dfb75a76c8d4fe0b0 | DocumentWrite | 30 B | 2023-03-07 | 2026-02-28 | |
Introduced by DocumentWrite First Seen 2023-03-07 Last Seen 2026-02-28 Times Seen 12 Size 30 B (30 bytes) MD5 b0d506a709769d6dfb75a76c8d4fe0b0 SHA1 bc7d160c06eabbb63949ee59357d32f1915ebe86 Loading... | |||||
| 429347cf25108ecb34665ca209820341 | DocumentWrite | 20 B | 2023-03-08 | 2026-02-28 | |
Introduced by DocumentWrite First Seen 2023-03-08 Last Seen 2026-02-28 Times Seen 34 Size 20 B (20 bytes) MD5 429347cf25108ecb34665ca209820341 SHA1 b26de652e751c6e199e0393c3cf632e57d2fa14c Loading... | |||||
| da3abd8866c70424972e02e33e079edf | DocumentWrite | 137 B | 2023-09-26 | 2026-02-28 | |
Introduced by DocumentWrite First Seen 2023-09-26 Last Seen 2026-02-28 Times Seen 9 Size 137 B (137 bytes) MD5 da3abd8866c70424972e02e33e079edf SHA1 72e00fa45a25dfad21410e4130a6f99f9a7fe39f Loading... | |||||
| 13cf6059045bb6174a943e206ecf1cec | DocumentWrite | 19 B | 2023-10-21 | 2026-02-28 | |
Introduced by DocumentWrite First Seen 2023-10-21 Last Seen 2026-02-28 Times Seen 8 Size 19 B (19 bytes) MD5 13cf6059045bb6174a943e206ecf1cec SHA1 cf40a1a68795ce587964e2f3a69a46becd472e24 Loading... | |||||
| 5d59c64cc6d1c360b04cc0408cc1576c | DocumentWrite | 19 B | 2023-09-20 | 2026-02-28 | |
Introduced by DocumentWrite First Seen 2023-09-20 Last Seen 2026-02-28 Times Seen 27 Size 19 B (19 bytes) MD5 5d59c64cc6d1c360b04cc0408cc1576c SHA1 7c022cfec441400f09d8065e56961f53c398b5ac Loading... | |||||
| 0be5bd060db380fb307688bbc01cb50b | DocumentWrite | 21 B | 2023-03-29 | 2026-02-28 | |
Introduced by DocumentWrite First Seen 2023-03-29 Last Seen 2026-02-28 Times Seen 30 Size 21 B (21 bytes) MD5 0be5bd060db380fb307688bbc01cb50b SHA1 bc3cdfe9cc6fa558428541f9e5b7429a96a8bf33 Loading... | |||||
| 1856e347e7d90def369de8d7bba0d56f | DocumentWrite | 21 B | 2023-03-12 | 2026-02-28 | |
Introduced by DocumentWrite First Seen 2023-03-12 Last Seen 2026-02-28 Times Seen 11 Size 21 B (21 bytes) MD5 1856e347e7d90def369de8d7bba0d56f SHA1 4126aa9ed1efacca8a7c7552ca10d747a9bba47e Loading... | |||||
| b6921f2f6fe8a82c0eb1cfd994326011 | DocumentWrite | 15 B | 2023-03-11 | 2026-02-28 | |
Introduced by DocumentWrite First Seen 2023-03-11 Last Seen 2026-02-28 Times Seen 54 Size 15 B (15 bytes) MD5 b6921f2f6fe8a82c0eb1cfd994326011 SHA1 85c8aae14d1c9e1052a7f285678c13c9bd9af0bf Loading... | |||||
| 4a186e3e565aa4540c1baa8b79b1f221 | DocumentWrite | 20 B | 2023-09-26 | 2026-02-28 | |
Introduced by DocumentWrite First Seen 2023-09-26 Last Seen 2026-02-28 Times Seen 9 Size 20 B (20 bytes) MD5 4a186e3e565aa4540c1baa8b79b1f221 SHA1 be1231ba74955301c11979f0cc636a50a2e837e1 Loading... | |||||
| ed2272405b181acc476192638cb4c01d | DocumentWrite | 11 B | 2023-09-26 | 2026-02-28 | |
Introduced by DocumentWrite First Seen 2023-09-26 Last Seen 2026-02-28 Times Seen 26 Size 11 B (11 bytes) MD5 ed2272405b181acc476192638cb4c01d SHA1 edf42c3b0f829f89348f9362c2f1a58878b74b07 Loading... | |||||
| f81e089bfea5f224e97952d2e1c08bf0 | DocumentWrite | 11 B | 2023-03-07 | 2026-02-28 | |
Introduced by DocumentWrite First Seen 2023-03-07 Last Seen 2026-02-28 Times Seen 11 Size 11 B (11 bytes) MD5 f81e089bfea5f224e97952d2e1c08bf0 SHA1 c4cda37b3744a9836a36a9fe7e5af95736a1e121 Loading... | |||||
| 2557a6367894abcec331d05633a6c8dc | DocumentWrite | 261 B | 2025-03-07 | 2026-02-28 | |
Introduced by DocumentWrite First Seen 2025-03-07 Last Seen 2026-02-28 Times Seen 4 Size 261 B (261 bytes) MD5 2557a6367894abcec331d05633a6c8dc SHA1 12b22bc504d1cf275b4e9132c2d741fa65de8da0 Loading... | |||||
| eea0ecc2ceccdee4cb9ae484effa23a8 | DocumentWrite | 106 B | 2025-12-16 | 2026-02-28 | |
Introduced by DocumentWrite First Seen 2025-12-16 Last Seen 2026-02-28 Times Seen 2 Size 106 B (106 bytes) MD5 eea0ecc2ceccdee4cb9ae484effa23a8 SHA1 e8526cd06c8135cbacc4a9bd6dda727b89fe5db3 Loading... | |||||
| 06b0234cb86f8a2e358d5fd3f9399f8f | DocumentWrite | 162 B | 2024-10-15 | 2026-02-28 | |
Introduced by DocumentWrite First Seen 2024-10-15 Last Seen 2026-02-28 Times Seen 5 Size 162 B (162 bytes) MD5 06b0234cb86f8a2e358d5fd3f9399f8f SHA1 db1ffab44331dd0d41ddd834ca867112a965ace2 Loading... | |||||
| 2ada40511ed01a3a28c07c9d87061b7d | DocumentWrite | 157 B | 2024-10-15 | 2026-02-28 | |
Introduced by DocumentWrite First Seen 2024-10-15 Last Seen 2026-02-28 Times Seen 4 Size 157 B (157 bytes) MD5 2ada40511ed01a3a28c07c9d87061b7d SHA1 687f0b82505b3197db8dfbe201f65f45b323cfb6 Loading... | |||||
| 0f200d9173487b6b2520dc8d04a2a98b | DocumentWrite | 175 B | 2024-10-15 | 2026-02-28 | |
Introduced by DocumentWrite First Seen 2024-10-15 Last Seen 2026-02-28 Times Seen 4 Size 175 B (175 bytes) MD5 0f200d9173487b6b2520dc8d04a2a98b SHA1 26289d1623164feb8cee87e2f4db1ff5683b1db7 Loading... | |||||
| 114d201537eeec36f1f4bd05600b23c6 | DocumentWrite | 88 B | 2025-03-07 | 2026-02-28 | |
Introduced by DocumentWrite First Seen 2025-03-07 Last Seen 2026-02-28 Times Seen 4 Size 88 B (88 bytes) MD5 114d201537eeec36f1f4bd05600b23c6 SHA1 065ba689a2e8839061c812ce0d36e7707fbe7b66 Loading... | |||||
| 446cfb31de19b53dc9440d1222af67d8 | DocumentWrite | 25 B | 2023-03-13 | 2026-02-28 | |
Introduced by DocumentWrite First Seen 2023-03-13 Last Seen 2026-02-28 Times Seen 9 Size 25 B (25 bytes) MD5 446cfb31de19b53dc9440d1222af67d8 SHA1 accc484fe56e7a62808249040fa3e9372b2a9791 Loading... | |||||
| 44af3b9c322e2a3b15a7243779e9c463 | DocumentWrite | 13 B | 2023-09-26 | 2026-02-28 | |
Introduced by DocumentWrite First Seen 2023-09-26 Last Seen 2026-02-28 Times Seen 26 Size 13 B (13 bytes) MD5 44af3b9c322e2a3b15a7243779e9c463 SHA1 489d07a29b450a2d8ea013b4a217660b9e4ebb3e Loading... | |||||
| ec2e534a889f06b23d0efe3552dc2bdf | DocumentWrite | 26 B | 2023-09-26 | 2026-02-28 | |
Introduced by DocumentWrite First Seen 2023-09-26 Last Seen 2026-02-28 Times Seen 26 Size 26 B (26 bytes) MD5 ec2e534a889f06b23d0efe3552dc2bdf SHA1 c4c3c08c64b9d07145693ee99dbc9ed0fab8a248 Loading... | |||||
| 1ad44d22d9acb3fb04781aa9bbe271d3 | DocumentWrite | 22 B | 2023-09-26 | 2026-02-28 | |
Introduced by DocumentWrite First Seen 2023-09-26 Last Seen 2026-02-28 Times Seen 17 Size 22 B (22 bytes) MD5 1ad44d22d9acb3fb04781aa9bbe271d3 SHA1 5cbb6533f29bc8a0797479343b5647e8535684de Loading... | |||||
| 8271be3f9079051eb865f7d3859f15e4 | DocumentWrite | 61 B | 2023-09-26 | 2026-02-28 | |
Introduced by DocumentWrite First Seen 2023-09-26 Last Seen 2026-02-28 Times Seen 17 Size 61 B (61 bytes) MD5 8271be3f9079051eb865f7d3859f15e4 SHA1 a65a31aa5f7daa180804c583cbca20ab3c4a4696 Loading... | |||||
| 153710e1f1712490815a9645bf8d4c4b | DocumentWrite | 8 B | 2023-03-07 | 2026-02-28 | |
Introduced by DocumentWrite First Seen 2023-03-07 Last Seen 2026-02-28 Times Seen 937 Size 8 B (8 bytes) MD5 153710e1f1712490815a9645bf8d4c4b SHA1 ba9482d6daa14a14e214094f184b6f66c1d9894d Loading... | |||||
| 5246385f94d63dd057b948f9b4d90707 | DocumentWrite | 107 B | 2024-10-15 | 2026-02-28 | |
Introduced by DocumentWrite First Seen 2024-10-15 Last Seen 2026-02-28 Times Seen 4 Size 107 B (107 bytes) MD5 5246385f94d63dd057b948f9b4d90707 SHA1 541b7aeec9852ad2c9bff8b8c9fbc4fca30b820b Loading... | |||||
| 9f3d7f0bdeea4a0131c68b1ff999a7b6 | DocumentWrite | 28 B | 2023-09-26 | 2026-02-28 | |
Introduced by DocumentWrite First Seen 2023-09-26 Last Seen 2026-02-28 Times Seen 9 Size 28 B (28 bytes) MD5 9f3d7f0bdeea4a0131c68b1ff999a7b6 SHA1 a4a53597cc1c7c5f24e02068a783be02bf9c9c58 Loading... | |||||
| f0b13dbe74911e7f7894b14e2f56727b | DocumentWrite | 6 B | 2024-10-15 | 2026-02-28 | |
Introduced by DocumentWrite First Seen 2024-10-15 Last Seen 2026-02-28 Times Seen 5 Size 6 B (6 bytes) MD5 f0b13dbe74911e7f7894b14e2f56727b SHA1 8f14d402da8a3d671c4980ee9580e9cae5f05f9e Loading... | |||||
| f036657f91c64817d20c8d2b987211da | DocumentWrite | 18 B | 2023-10-21 | 2026-02-28 | |
Introduced by DocumentWrite First Seen 2023-10-21 Last Seen 2026-02-28 Times Seen 12 Size 18 B (18 bytes) MD5 f036657f91c64817d20c8d2b987211da SHA1 6f54eafa40e9df01f1cc0f72b00c31769747272f Loading... | |||||
| 9aa9893f0e80c29e3ebde0408e8d0858 | DocumentWrite | 20 B | 2023-10-21 | 2026-02-28 | |
Introduced by DocumentWrite First Seen 2023-10-21 Last Seen 2026-02-28 Times Seen 7 Size 20 B (20 bytes) MD5 9aa9893f0e80c29e3ebde0408e8d0858 SHA1 a8af59f8dd3c170c0bcf4d88ce85df11fb61f592 Loading... | |||||
| e3a7a0004d797a4451106c37e9d6a20e | DocumentWrite | 8 B | 2023-03-07 | 2026-02-28 | |
Introduced by DocumentWrite First Seen 2023-03-07 Last Seen 2026-02-28 Times Seen 229 Size 8 B (8 bytes) MD5 e3a7a0004d797a4451106c37e9d6a20e SHA1 2c4925054f9df3a793de3575643045ff641fe755 Loading... | |||||
| 984bdee37b78c167446d8b18cb3c70e1 | DocumentWrite | 166 B | 2024-10-15 | 2026-02-28 | |
Introduced by DocumentWrite First Seen 2024-10-15 Last Seen 2026-02-28 Times Seen 4 Size 166 B (166 bytes) MD5 984bdee37b78c167446d8b18cb3c70e1 SHA1 f3a25710e5ee28d0b78c479fe21d4db318a9d849 Loading... | |||||
| a3aee4e069dc98b5e9eeabe0a7790171 | DocumentWrite | 28 B | 2023-10-21 | 2026-02-28 | |
Introduced by DocumentWrite First Seen 2023-10-21 Last Seen 2026-02-28 Times Seen 12 Size 28 B (28 bytes) MD5 a3aee4e069dc98b5e9eeabe0a7790171 SHA1 6423f43d02a41ddb7635452e0a7432513381504e Loading... | |||||
| 3ad5702cb926604514d6fcc5615a7e2c | DocumentWrite | 28 B | 2025-03-07 | 2026-02-28 | |
Introduced by DocumentWrite First Seen 2025-03-07 Last Seen 2026-02-28 Times Seen 4 Size 28 B (28 bytes) MD5 3ad5702cb926604514d6fcc5615a7e2c SHA1 08b59c982d932e5fe63c5db40970a336e6199170 Loading... | |||||
| adfe5732f2bef9016e42c12ec5595086 | DocumentWrite | 47 B | 2025-03-07 | 2026-02-28 | |
Introduced by DocumentWrite First Seen 2025-03-07 Last Seen 2026-02-28 Times Seen 4 Size 47 B (47 bytes) MD5 adfe5732f2bef9016e42c12ec5595086 SHA1 662083868abd979fdc5c5a9e833011f50cfb9f22 Loading... | |||||
| 8b4b63d852941ce8c3e5a6d712ed0e40 | DocumentWrite | 4 B | 2023-03-07 | 2026-02-28 | |
Introduced by DocumentWrite First Seen 2023-03-07 Last Seen 2026-02-28 Times Seen 1463 Size 4 B (4 bytes) MD5 8b4b63d852941ce8c3e5a6d712ed0e40 SHA1 a845c297571480ce87b6468471e5c53b5b1beee3 Loading... | |||||
| b474adc67fc2b4f99136403c15e29e97 | DocumentWrite | 23 B | 2023-10-21 | 2026-02-28 | |
Introduced by DocumentWrite First Seen 2023-10-21 Last Seen 2026-02-28 Times Seen 8 Size 23 B (23 bytes) MD5 b474adc67fc2b4f99136403c15e29e97 SHA1 df518a7db1a941c47c61e1a5aa4c768db77102ba Loading... | |||||
| 0c4fbabecdc5d3b572fb5fac6fedd7c9 | DocumentWrite | 131 B | 2024-10-15 | 2026-02-28 | |
Introduced by DocumentWrite First Seen 2024-10-15 Last Seen 2026-02-28 Times Seen 4 Size 131 B (131 bytes) MD5 0c4fbabecdc5d3b572fb5fac6fedd7c9 SHA1 f06cd5239e3904530a569c83bbe08d082db8482e Loading... | |||||
| 14d274c6a3f1aaa1e8704cc3767d05d2 | DocumentWrite | 27 B | 2023-09-26 | 2026-02-28 | |
Introduced by DocumentWrite First Seen 2023-09-26 Last Seen 2026-02-28 Times Seen 26 Size 27 B (27 bytes) MD5 14d274c6a3f1aaa1e8704cc3767d05d2 SHA1 e8d628a1c1c4bc871f1c74035bdf62f894643de1 Loading... | |||||
| fab294964c85cdbc434bd4fd239644bd | DocumentWrite | 27 B | 2023-09-26 | 2026-02-28 | |
Introduced by DocumentWrite First Seen 2023-09-26 Last Seen 2026-02-28 Times Seen 26 Size 27 B (27 bytes) MD5 fab294964c85cdbc434bd4fd239644bd SHA1 3d79cb8b577d2306870dd9e02fb0e2b210509df4 Loading... | |||||
| 489e6204f93dfc7483b407a5c39eece3 | DocumentWrite | 63 B | 2023-10-21 | 2026-02-28 | |
Introduced by DocumentWrite First Seen 2023-10-21 Last Seen 2026-02-28 Times Seen 12 Size 63 B (63 bytes) MD5 489e6204f93dfc7483b407a5c39eece3 SHA1 e8efd887ee9eba58ad8f40e925b5b2a9253f1f02 Loading... | |||||
| f13a0d3a45d04330fe94698d53b3864b | DocumentWrite | 50 B | 2023-05-31 | 2026-02-28 | |
Introduced by DocumentWrite First Seen 2023-05-31 Last Seen 2026-02-28 Times Seen 18 Size 50 B (50 bytes) MD5 f13a0d3a45d04330fe94698d53b3864b SHA1 1c47b499dca8c4e2b0a99e20cfdc3f54319d516e Loading... | |||||
| 578bff6b4b04665afb079f6be753e8cb | DocumentWrite | 41 B | 2023-09-26 | 2026-02-28 | |
Introduced by DocumentWrite First Seen 2023-09-26 Last Seen 2026-02-28 Times Seen 9 Size 41 B (41 bytes) MD5 578bff6b4b04665afb079f6be753e8cb SHA1 4fff600243acd8357215821ecf7daf342e12191c Loading... | |||||
| a93734026f0b9b20d35b36250d4df0f4 | DocumentWrite | 170 B | 2024-10-15 | 2026-02-28 | |
Introduced by DocumentWrite First Seen 2024-10-15 Last Seen 2026-02-28 Times Seen 4 Size 170 B (170 bytes) MD5 a93734026f0b9b20d35b36250d4df0f4 SHA1 405fd141f19c74c5b0a93fe27588dc547f8b9667 Loading... | |||||
| d3ea91dbd7124cf3bdfe81a3e6f36cb7 | DocumentWrite | 17 B | 2023-03-12 | 2026-02-28 | |
Introduced by DocumentWrite First Seen 2023-03-12 Last Seen 2026-02-28 Times Seen 29 Size 17 B (17 bytes) MD5 d3ea91dbd7124cf3bdfe81a3e6f36cb7 SHA1 521f12edfd5918844e7dd67dba1b4ee9f2cd7fc3 Loading... | |||||
| 1aade34144d303bafa7f19d6ed142398 | DocumentWrite | 16 B | 2023-09-26 | 2026-02-28 | |
Introduced by DocumentWrite First Seen 2023-09-26 Last Seen 2026-02-28 Times Seen 26 Size 16 B (16 bytes) MD5 1aade34144d303bafa7f19d6ed142398 SHA1 91105afb46b9864e6e4dd78a18ec19f5cf277b4a Loading... | |||||
| 2d76528a304cd730ea1177dcd2d9af8c | DocumentWrite | 17 B | 2023-09-26 | 2026-02-28 | |
Introduced by DocumentWrite First Seen 2023-09-26 Last Seen 2026-02-28 Times Seen 26 Size 17 B (17 bytes) MD5 2d76528a304cd730ea1177dcd2d9af8c SHA1 db8a1695a6456b89761783e2a698ede26c13f686 Loading... | |||||
| 56b3acab8b5f6d8931f137a395841044 | DocumentWrite | 73 B | 2024-10-15 | 2026-02-28 | |
Introduced by DocumentWrite First Seen 2024-10-15 Last Seen 2026-02-28 Times Seen 4 Size 73 B (73 bytes) MD5 56b3acab8b5f6d8931f137a395841044 SHA1 5c3e1c59c3332597461c904547d52826c11cf314 Loading... | |||||
| b25e70de0bc03322a9dabcb2b540c1a9 | DocumentWrite | 130 B | 2024-10-15 | 2026-02-28 | |
Introduced by DocumentWrite First Seen 2024-10-15 Last Seen 2026-02-28 Times Seen 4 Size 130 B (130 bytes) MD5 b25e70de0bc03322a9dabcb2b540c1a9 SHA1 cfc40ecf5e2ee085efd9bc35ac8b3d989d16328e Loading... | |||||
| 48b245f1bfbb698bd963339a2d5e95c1 | DocumentWrite | 111 B | 2024-10-15 | 2026-02-28 | |
Introduced by DocumentWrite First Seen 2024-10-15 Last Seen 2026-02-28 Times Seen 4 Size 111 B (111 bytes) MD5 48b245f1bfbb698bd963339a2d5e95c1 SHA1 7cded83f8a49c74cb4a99cebf9cdddb3ce1bbbd6 Loading... | |||||
| 48177e0efe993eb95715227cd5888948 | DocumentWrite | 19 B | 2023-03-14 | 2026-02-28 | |
Introduced by DocumentWrite First Seen 2023-03-14 Last Seen 2026-02-28 Times Seen 10 Size 19 B (19 bytes) MD5 48177e0efe993eb95715227cd5888948 SHA1 e752a1ff8a11ba75865ecce090cc1b04dd533a35 Loading... | |||||
| ab4ac7ac0493e34df1e6a8998c4d1a89 | DocumentWrite | 27 B | 2023-09-26 | 2026-02-28 | |
Introduced by DocumentWrite First Seen 2023-09-26 Last Seen 2026-02-28 Times Seen 9 Size 27 B (27 bytes) MD5 ab4ac7ac0493e34df1e6a8998c4d1a89 SHA1 50d0060abee44e01ef233ed7dacb8e99b3c78dcb Loading... | |||||
| 0ec6f4920c8bfc7fece0dc0d78048192 | DocumentWrite | 124 B | 2023-10-21 | 2026-02-28 | |
Introduced by DocumentWrite First Seen 2023-10-21 Last Seen 2026-02-28 Times Seen 7 Size 124 B (124 bytes) MD5 0ec6f4920c8bfc7fece0dc0d78048192 SHA1 f5dc57e88c60e5ebb9ec65302b1ebc9bff88f809 Loading... | |||||
| e5b4e02ad43e8a202ebbd8f3ae515a05 | DocumentWrite | 73 B | 2024-10-15 | 2026-02-28 | |
Introduced by DocumentWrite First Seen 2024-10-15 Last Seen 2026-02-28 Times Seen 4 Size 73 B (73 bytes) MD5 e5b4e02ad43e8a202ebbd8f3ae515a05 SHA1 fdf371cdab0431eb0a088b2c6031d375f595e07e Loading... | |||||
| c54d02e78918ed46d19768ad75734d1b | DocumentWrite | 157 B | 2023-10-21 | 2026-02-28 | |
Introduced by DocumentWrite First Seen 2023-10-21 Last Seen 2026-02-28 Times Seen 7 Size 157 B (157 bytes) MD5 c54d02e78918ed46d19768ad75734d1b SHA1 7f6979c9ebc2ffb1aaedffa67be13550a8a7354c Loading... | |||||
| c8d25846806ca5dafc2c4c4ce24fcb2e | DocumentWrite | 157 B | 2023-10-21 | 2026-02-28 | |
Introduced by DocumentWrite First Seen 2023-10-21 Last Seen 2026-02-28 Times Seen 7 Size 157 B (157 bytes) MD5 c8d25846806ca5dafc2c4c4ce24fcb2e SHA1 4b743c41ff4d7097d99548db90f0bc88d46767ca Loading... | |||||
| 7c088f15179361cf7c5bc272bfe308e6 | DocumentWrite | 12 B | 2023-09-26 | 2026-02-28 | |
Introduced by DocumentWrite First Seen 2023-09-26 Last Seen 2026-02-28 Times Seen 26 Size 12 B (12 bytes) MD5 7c088f15179361cf7c5bc272bfe308e6 SHA1 296b33f984345fa1915bed478e690f23d7b81460 Loading... | |||||
| 3e210a406e7a4c73325af792881c8a98 | DocumentWrite | 14 B | 2023-06-11 | 2026-02-28 | |
Introduced by DocumentWrite First Seen 2023-06-11 Last Seen 2026-02-28 Times Seen 17 Size 14 B (14 bytes) MD5 3e210a406e7a4c73325af792881c8a98 SHA1 43376b9c2c2f98a0738b05edec33937a4bbbc3e1 Loading... | |||||
| 5b571c171515cdc6ac75aad9783a4a6d | DocumentWrite | 20 B | 2025-03-07 | 2026-02-28 | |
Introduced by DocumentWrite First Seen 2025-03-07 Last Seen 2026-02-28 Times Seen 4 Size 20 B (20 bytes) MD5 5b571c171515cdc6ac75aad9783a4a6d SHA1 d40566070bdbd894fcc5881127f9f17f052f4c1a Loading... | |||||
| bef54909b5172706845996b1488c1218 | DocumentWrite | 44 B | 2023-09-26 | 2026-02-28 | |
Introduced by DocumentWrite First Seen 2023-09-26 Last Seen 2026-02-28 Times Seen 9 Size 44 B (44 bytes) MD5 bef54909b5172706845996b1488c1218 SHA1 8129eac0a733878db2dd7cb8994b561c578f5e7b Loading... | |||||
| 67ba60462591637e095b0828148252e0 | DocumentWrite | 283 B | 2025-03-07 | 2026-02-28 | |
Introduced by DocumentWrite First Seen 2025-03-07 Last Seen 2026-02-28 Times Seen 4 Size 283 B (283 bytes) MD5 67ba60462591637e095b0828148252e0 SHA1 1c4436ba47b26d97084db698141f1d89a0941a62 Loading... | |||||
| aad20d8d447073e6e7dba64d82346f4f | DocumentWrite | 19 B | 2023-09-26 | 2026-02-28 | |
Introduced by DocumentWrite First Seen 2023-09-26 Last Seen 2026-02-28 Times Seen 9 Size 19 B (19 bytes) MD5 aad20d8d447073e6e7dba64d82346f4f SHA1 fb7941a8ab8a1193589adb32d67f3f0621f4d234 Loading... | |||||
| c3482373d609dc75e0ebd05a40e523a1 | DocumentWrite | 24 B | 2023-09-26 | 2026-02-28 | |
Introduced by DocumentWrite First Seen 2023-09-26 Last Seen 2026-02-28 Times Seen 17 Size 24 B (24 bytes) MD5 c3482373d609dc75e0ebd05a40e523a1 SHA1 e6bcc46f3fd4428380945e14ef8535d76e6c7451 Loading... | |||||
| 665912bdd5a57ad2e9774ae696fb1be9 | DocumentWrite | 177 B | 2024-10-15 | 2026-02-28 | |
Introduced by DocumentWrite First Seen 2024-10-15 Last Seen 2026-02-28 Times Seen 4 Size 177 B (177 bytes) MD5 665912bdd5a57ad2e9774ae696fb1be9 SHA1 bba9e031a3518de06c3db56eef4086ff8b308c17 Loading... | |||||
| e4ae88d74aabc547dc5bb13640615a8d | DocumentWrite | 128 B | 2024-10-15 | 2026-02-28 | |
Introduced by DocumentWrite First Seen 2024-10-15 Last Seen 2026-02-28 Times Seen 4 Size 128 B (128 bytes) MD5 e4ae88d74aabc547dc5bb13640615a8d SHA1 d1e4755188c783fb51f303624f0dc726df9125a5 Loading... | |||||
| 2bf42e1bc5e3d6719ecfbf2edf7c2587 | DocumentWrite | 178 B | 2025-12-16 | 2026-02-28 | |
Introduced by DocumentWrite First Seen 2025-12-16 Last Seen 2026-02-28 Times Seen 2 Size 178 B (178 bytes) MD5 2bf42e1bc5e3d6719ecfbf2edf7c2587 SHA1 3f3b27320fc0f6e17d299b67766dcdc6ef3d2325 Loading... | |||||
| c6d0cfed38e62127568e46ed9fd9c073 | DocumentWrite | 12 B | 2023-03-07 | 2026-02-28 | |
Introduced by DocumentWrite First Seen 2023-03-07 Last Seen 2026-02-28 Times Seen 9 Size 12 B (12 bytes) MD5 c6d0cfed38e62127568e46ed9fd9c073 SHA1 89735747e1821694475285a4519b9e2ef731a92d Loading... | |||||
| 8638ada933fc6ed559a07a81f9f431ee | DocumentWrite | 139 B | 2025-12-16 | 2026-02-28 | |
Introduced by DocumentWrite First Seen 2025-12-16 Last Seen 2026-02-28 Times Seen 2 Size 139 B (139 bytes) MD5 8638ada933fc6ed559a07a81f9f431ee SHA1 6696c5e8e0aab69f8e599ffdf6f98f35189a3d17 Loading... | |||||
| e0946996d6a7097e9bd48b99dc8871f3 | DocumentWrite | 179 B | 2023-10-21 | 2026-02-28 | |
Introduced by DocumentWrite First Seen 2023-10-21 Last Seen 2026-02-28 Times Seen 7 Size 179 B (179 bytes) MD5 e0946996d6a7097e9bd48b99dc8871f3 SHA1 5577c463ab52937f26c8c38e96f414fddc72cc90 Loading... | |||||
| 8755d69f12c64bd92d210e8d96acfaf9 | DocumentWrite | 116 B | 2024-10-15 | 2026-02-28 | |
Introduced by DocumentWrite First Seen 2024-10-15 Last Seen 2026-02-28 Times Seen 4 Size 116 B (116 bytes) MD5 8755d69f12c64bd92d210e8d96acfaf9 SHA1 b93219d90d351d6b9effed2c59711d3c28317a02 Loading... | |||||
| 1dab3acd96e44ac2d48f68c283739267 | DocumentWrite | 11 B | 2023-09-26 | 2026-02-28 | |
Introduced by DocumentWrite First Seen 2023-09-26 Last Seen 2026-02-28 Times Seen 26 Size 11 B (11 bytes) MD5 1dab3acd96e44ac2d48f68c283739267 SHA1 cae031a8fa87ebb982a695c1ed0e4061bbbc2f9d Loading... | |||||
| d1cc92afdf417e34133078bf8070e9b3 | DocumentWrite | 29 B | 2023-09-26 | 2026-02-28 | |
Introduced by DocumentWrite First Seen 2023-09-26 Last Seen 2026-02-28 Times Seen 17 Size 29 B (29 bytes) MD5 d1cc92afdf417e34133078bf8070e9b3 SHA1 cd7f67fe5cdbba6560fb34cc99a7c4c80d8abb93 Loading... | |||||
| 359693a5734cdd5797b4718828bf4ce0 | DocumentWrite | 17 B | 2023-03-08 | 2026-02-28 | |
Introduced by DocumentWrite First Seen 2023-03-08 Last Seen 2026-02-28 Times Seen 30 Size 17 B (17 bytes) MD5 359693a5734cdd5797b4718828bf4ce0 SHA1 92e42516d5d2ce25f536d4ff84b03414faaf9f55 Loading... | |||||
| 45a9381acff348ca5ab80a783b16e2a1 | DocumentWrite | 20 B | 2023-10-21 | 2026-02-28 | |
Introduced by DocumentWrite First Seen 2023-10-21 Last Seen 2026-02-28 Times Seen 12 Size 20 B (20 bytes) MD5 45a9381acff348ca5ab80a783b16e2a1 SHA1 a042d00303d088b572a9ff12dfc55601040789bf Loading... | |||||
| f84f039a1120bf6527443da7ae92d734 | DocumentWrite | 29 B | 2025-03-07 | 2026-02-28 | |
Introduced by DocumentWrite First Seen 2025-03-07 Last Seen 2026-02-28 Times Seen 4 Size 29 B (29 bytes) MD5 f84f039a1120bf6527443da7ae92d734 SHA1 cc1b6437cd16cf0565a24d1b830a3e8a9dd1b71a Loading... | |||||
| 3034cc4fa1424ecca24df1bb5e894acc | DocumentWrite | 137 B | 2024-10-15 | 2026-02-28 | |
Introduced by DocumentWrite First Seen 2024-10-15 Last Seen 2026-02-28 Times Seen 4 Size 137 B (137 bytes) MD5 3034cc4fa1424ecca24df1bb5e894acc SHA1 5cd9e53bda8a313a249c5e2fca5b45dc7ebfd52d Loading... | |||||
| 909226d2d5a19d5ad5ec5be5632225bb | DocumentWrite | 126 B | 2024-10-15 | 2026-02-28 | |
Introduced by DocumentWrite First Seen 2024-10-15 Last Seen 2026-02-28 Times Seen 4 Size 126 B (126 bytes) MD5 909226d2d5a19d5ad5ec5be5632225bb SHA1 65a3f44a21540788d7053701bd2f33030a964d86 Loading... | |||||
| cbb184dd8e05c9709e5dcaedaa0495cf | DocumentWrite | 1 B | 2023-03-07 | 2026-02-28 | |
Introduced by DocumentWrite First Seen 2023-03-07 Last Seen 2026-02-28 Times Seen 4818 Size 1 B (1 bytes) MD5 cbb184dd8e05c9709e5dcaedaa0495cf SHA1 c2b7df6201fdd3362399091f0a29550df3505b6a Loading... | |||||
| 3659044af822468a28e1c5bc54947d8a | DocumentWrite | 169 B | 2023-10-21 | 2026-02-28 | |
Introduced by DocumentWrite First Seen 2023-10-21 Last Seen 2026-02-28 Times Seen 7 Size 169 B (169 bytes) MD5 3659044af822468a28e1c5bc54947d8a SHA1 11fe46f9c5a69ba7dd13585d1b677e4b23106cd9 Loading... | |||||
| 92710c02e141cea3e365095fb5875fcd | DocumentWrite | 98 B | 2024-10-15 | 2026-02-28 | |
Introduced by DocumentWrite First Seen 2024-10-15 Last Seen 2026-02-28 Times Seen 4 Size 98 B (98 bytes) MD5 92710c02e141cea3e365095fb5875fcd SHA1 bc75cfb8ddddc20c8ab955da116193d5a9ee2ebf Loading... | |||||
| 548842647639561ad5ca1c3a1f456855 | DocumentWrite | 17 B | 2023-08-11 | 2026-02-28 | |
Introduced by DocumentWrite First Seen 2023-08-11 Last Seen 2026-02-28 Times Seen 41 Size 17 B (17 bytes) MD5 548842647639561ad5ca1c3a1f456855 SHA1 f804dedb3c4fe38dc4f11f6f95f51a02de047c1f Loading... | |||||
| acad3b298d25ea45a8e28958ace01830 | DocumentWrite | 54 B | 2023-10-21 | 2026-02-28 | |
Introduced by DocumentWrite First Seen 2023-10-21 Last Seen 2026-02-28 Times Seen 12 Size 54 B (54 bytes) MD5 acad3b298d25ea45a8e28958ace01830 SHA1 8c7e405465572c55da0de73a83e3f2a736278538 Loading... | |||||
| 8e38bbd20db7595bdf7dfa9933773378 | DocumentWrite | 164 B | 2024-10-15 | 2026-02-28 | |
Introduced by DocumentWrite First Seen 2024-10-15 Last Seen 2026-02-28 Times Seen 4 Size 164 B (164 bytes) MD5 8e38bbd20db7595bdf7dfa9933773378 SHA1 81a3c2773088e87e5bf4213db430857082fa9c4c Loading... | |||||
| 8bb4039cf206ac1a33533b4454fcc859 | DocumentWrite | 28 B | 2023-09-26 | 2026-02-28 | |
Introduced by DocumentWrite First Seen 2023-09-26 Last Seen 2026-02-28 Times Seen 26 Size 28 B (28 bytes) MD5 8bb4039cf206ac1a33533b4454fcc859 SHA1 ac03cbfe9d82e9cbecc75f4f7f8efefb437e1055 Loading... | |||||
| dd262ad0fc25403b106490668853d390 | DocumentWrite | 30 B | 2023-09-26 | 2026-02-28 | |
Introduced by DocumentWrite First Seen 2023-09-26 Last Seen 2026-02-28 Times Seen 26 Size 30 B (30 bytes) MD5 dd262ad0fc25403b106490668853d390 SHA1 53018fdce5eb3fb0f61242779e1e180d06247286 Loading... | |||||
| b4d81325c535c837a78db9fe2f31ec9b | DocumentWrite | 14 B | 2023-09-26 | 2026-02-28 | |
Introduced by DocumentWrite First Seen 2023-09-26 Last Seen 2026-02-28 Times Seen 12 Size 14 B (14 bytes) MD5 b4d81325c535c837a78db9fe2f31ec9b SHA1 8895a9ff77ca501565ca56204af0dbab01dddac5 Loading... | |||||
| e7095909cfc6434fac092e9d3ccd623b | DocumentWrite | 13 B | 2023-10-21 | 2026-02-28 | |
Introduced by DocumentWrite First Seen 2023-10-21 Last Seen 2026-02-28 Times Seen 12 Size 13 B (13 bytes) MD5 e7095909cfc6434fac092e9d3ccd623b SHA1 c331c811588c358f51136ec86549dbf81215d3aa Loading... | |||||
| 1ed762a72be46d93890ed0d054417fac | DocumentWrite | 35 B | 2023-09-26 | 2026-02-28 | |
Introduced by DocumentWrite First Seen 2023-09-26 Last Seen 2026-02-28 Times Seen 17 Size 35 B (35 bytes) MD5 1ed762a72be46d93890ed0d054417fac SHA1 85cb1f70743523d436e6848fe3e122a87ba792f2 Loading... | |||||
| fe5f845b6355b7b9970243a4628fd641 | DocumentWrite | 17 B | 2023-03-10 | 2026-02-28 | |
Introduced by DocumentWrite First Seen 2023-03-10 Last Seen 2026-02-28 Times Seen 60 Size 17 B (17 bytes) MD5 fe5f845b6355b7b9970243a4628fd641 SHA1 825c30376eb96d8bdbc3e4cd4a0b2c17a41a040f Loading... | |||||
| c9e49ddb8395e665103ac3e25e2461a4 | DocumentWrite | 113 B | 2024-10-15 | 2026-02-28 | |
Introduced by DocumentWrite First Seen 2024-10-15 Last Seen 2026-02-28 Times Seen 4 Size 113 B (113 bytes) MD5 c9e49ddb8395e665103ac3e25e2461a4 SHA1 7da6c956da714f63f005604ac982ce4b7b7aee39 Loading... | |||||
| 1ad5984c7a721f2d8683ce3b8eb442fc | DocumentWrite | 29 B | 2025-03-07 | 2026-02-28 | |
Introduced by DocumentWrite First Seen 2025-03-07 Last Seen 2026-02-28 Times Seen 4 Size 29 B (29 bytes) MD5 1ad5984c7a721f2d8683ce3b8eb442fc SHA1 24a1e9aadab4b3f97b45c6a59d86af70f5de7393 Loading... | |||||
| 5b456f8d07b5d133559633ec9a019629 | DocumentWrite | 78 B | 2025-12-16 | 2026-02-28 | |
Introduced by DocumentWrite First Seen 2025-12-16 Last Seen 2026-02-28 Times Seen 2 Size 78 B (78 bytes) MD5 5b456f8d07b5d133559633ec9a019629 SHA1 358e21f54b7dbba80cfc12951c28f0b4084ab5d0 Loading... | |||||
| ca702388d7ecb8a435b105f1f0001e2f | DocumentWrite | 38 B | 2023-10-21 | 2026-02-28 | |
Introduced by DocumentWrite First Seen 2023-10-21 Last Seen 2026-02-28 Times Seen 7 Size 38 B (38 bytes) MD5 ca702388d7ecb8a435b105f1f0001e2f SHA1 195676bf95b7fb969bbea39ce21fdabe2a48050e Loading... | |||||
| c87248c755cf5e1f09cf35c1f5ec4877 | DocumentWrite | 134 B | 2024-10-15 | 2026-02-28 | |
Introduced by DocumentWrite First Seen 2024-10-15 Last Seen 2026-02-28 Times Seen 4 Size 134 B (134 bytes) MD5 c87248c755cf5e1f09cf35c1f5ec4877 SHA1 f260776d9d8d797d680bede66e97f6b3fb2f4f6e Loading... | |||||
| 9719661dc70e8647b18118b9f697b72b | DocumentWrite | 35 B | 2023-09-26 | 2026-02-28 | |
Introduced by DocumentWrite First Seen 2023-09-26 Last Seen 2026-02-28 Times Seen 26 Size 35 B (35 bytes) MD5 9719661dc70e8647b18118b9f697b72b SHA1 96afe496790423a55fc2c312429e05ff6c4e4bb5 Loading... | |||||
| 7c8153c6bf7d38a110d38792a1a178ce | DocumentWrite | 110 B | 2025-12-16 | 2026-02-28 | |
Introduced by DocumentWrite First Seen 2025-12-16 Last Seen 2026-02-28 Times Seen 2 Size 110 B (110 bytes) MD5 7c8153c6bf7d38a110d38792a1a178ce SHA1 a127f0068226f5c3564ea2bfbb5980a5b88ea088 Loading... | |||||
| f60d9736d8ec11188e8e79dc498d1e44 | DocumentWrite | 159 B | 2025-12-16 | 2026-02-28 | |
Introduced by DocumentWrite First Seen 2025-12-16 Last Seen 2026-02-28 Times Seen 2 Size 159 B (159 bytes) MD5 f60d9736d8ec11188e8e79dc498d1e44 SHA1 ab2d675412ca5fabe5f0904646ae411a40212375 Loading... | |||||
| aaeae01857e29c03c14e2e853aa6f032 | DocumentWrite | 38 B | 2023-03-12 | 2026-02-28 | |
Introduced by DocumentWrite First Seen 2023-03-12 Last Seen 2026-02-28 Times Seen 7 Size 38 B (38 bytes) MD5 aaeae01857e29c03c14e2e853aa6f032 SHA1 5e41c2b794f9199de15afc7c9288b0adef5e5111 Loading... | |||||
| ffcd33c019203b06a1fde5ebb90c58d0 | DocumentWrite | 164 B | 2024-10-15 | 2026-02-28 | |
Introduced by DocumentWrite First Seen 2024-10-15 Last Seen 2026-02-28 Times Seen 4 Size 164 B (164 bytes) MD5 ffcd33c019203b06a1fde5ebb90c58d0 SHA1 009b47e702e87a75626552fcafa112742cdcd79e Loading... | |||||
| a55bbd893685d85d1a92712a6abf4973 | DocumentWrite | 183 B | 2024-10-15 | 2026-02-28 | |
Introduced by DocumentWrite First Seen 2024-10-15 Last Seen 2026-02-28 Times Seen 4 Size 183 B (183 bytes) MD5 a55bbd893685d85d1a92712a6abf4973 SHA1 f93d7db4af83a254a7e793a1be77622e16b3abdc Loading... | |||||
| eac1ebcc7c18cf9b1bd746b4649b6d3c | DocumentWrite | 134 B | 2024-10-15 | 2026-02-28 | |
Introduced by DocumentWrite First Seen 2024-10-15 Last Seen 2026-02-28 Times Seen 4 Size 134 B (134 bytes) MD5 eac1ebcc7c18cf9b1bd746b4649b6d3c SHA1 ea04ed6a1ed1d6ce69148b4283d6590af75b2883 Loading... | |||||
| 4da8293b4368d794240d9710d0d33ec8 | DocumentWrite | 18 B | 2023-09-26 | 2026-02-28 | |
Introduced by DocumentWrite First Seen 2023-09-26 Last Seen 2026-02-28 Times Seen 26 Size 18 B (18 bytes) MD5 4da8293b4368d794240d9710d0d33ec8 SHA1 eb91591f8e3dca0ef914558a6364e1898d3bac4e Loading... | |||||
| ee21e2d652368d756254598d30407f67 | DocumentWrite | 20 B | 2023-03-07 | 2026-02-28 | |
Introduced by DocumentWrite First Seen 2023-03-07 Last Seen 2026-02-28 Times Seen 46 Size 20 B (20 bytes) MD5 ee21e2d652368d756254598d30407f67 SHA1 96689ba2cf2d4508ad21868a58f66f6a62ad6673 Loading... | |||||
| 3e4128b8a50ecd3fce7187f561c74134 | DocumentWrite | 20 B | 2023-03-07 | 2026-02-28 | |
Introduced by DocumentWrite First Seen 2023-03-07 Last Seen 2026-02-28 Times Seen 164 Size 20 B (20 bytes) MD5 3e4128b8a50ecd3fce7187f561c74134 SHA1 86ba0e9e6148b43d3948c153297c574a448e2702 Loading... | |||||
| 0e7cadbe1cb780851a088e3f38be381e | DocumentWrite | 46 B | 2023-09-26 | 2026-02-28 | |
Introduced by DocumentWrite First Seen 2023-09-26 Last Seen 2026-02-28 Times Seen 9 Size 46 B (46 bytes) MD5 0e7cadbe1cb780851a088e3f38be381e SHA1 9f0f5a57b40c64f711f70a2409bc9aa682c8386e Loading... | |||||
| cda194d466b5eb7b8cda766ca6c02b03 | DocumentWrite | 25 B | 2023-06-10 | 2026-02-28 | |
Introduced by DocumentWrite First Seen 2023-06-10 Last Seen 2026-02-28 Times Seen 10 Size 25 B (25 bytes) MD5 cda194d466b5eb7b8cda766ca6c02b03 SHA1 58f331e07d7e06d41f0f8baed5cac33403607bd1 Loading... | |||||
| 45042d551bc9b565a89dceda09f733db | DocumentWrite | 13 B | 2023-03-08 | 2026-02-28 | |
Introduced by DocumentWrite First Seen 2023-03-08 Last Seen 2026-02-28 Times Seen 22 Size 13 B (13 bytes) MD5 45042d551bc9b565a89dceda09f733db SHA1 142d02ce4b690a518bf8f879e327cdb4be1816f3 Loading... | |||||
| fc4fa94201c0d9abceec27e2bf83a1a0 | DocumentWrite | 24 B | 2023-10-21 | 2026-02-28 | |
Introduced by DocumentWrite First Seen 2023-10-21 Last Seen 2026-02-28 Times Seen 9 Size 24 B (24 bytes) MD5 fc4fa94201c0d9abceec27e2bf83a1a0 SHA1 a2e0976cc855d0fcc66b9e941a74fb5b5bdce7c4 Loading... | |||||
| cba9610698b425001f12e6fafea859dd | DocumentWrite | 87 B | 2023-10-21 | 2026-02-28 | |
Introduced by DocumentWrite First Seen 2023-10-21 Last Seen 2026-02-28 Times Seen 7 Size 87 B (87 bytes) MD5 cba9610698b425001f12e6fafea859dd SHA1 0a2a82814c42b3649726a332eaf5d1d1d1353472 Loading... | |||||
| 86d40d2fb4b8ca8723766c486f108e0c | DocumentWrite | 21 B | 2024-10-15 | 2026-02-28 | |
Introduced by DocumentWrite First Seen 2024-10-15 Last Seen 2026-02-28 Times Seen 5 Size 21 B (21 bytes) MD5 86d40d2fb4b8ca8723766c486f108e0c SHA1 34a6a250c199f73cd7e13365ee6ead528e5bb9b7 Loading... | |||||
| fdec0d904c26c0a28a106ed4ffadea95 | DocumentWrite | 27 B | 2023-09-20 | 2026-02-28 | |
Introduced by DocumentWrite First Seen 2023-09-20 Last Seen 2026-02-28 Times Seen 31 Size 27 B (27 bytes) MD5 fdec0d904c26c0a28a106ed4ffadea95 SHA1 1e819caba6469bf4ba6bf4de5eb61a6b792f5815 Loading... | |||||
| b9a798aed08df79a5142affa318c3497 | DocumentWrite | 9 B | 2023-03-07 | 2026-02-28 | |
Introduced by DocumentWrite First Seen 2023-03-07 Last Seen 2026-02-28 Times Seen 9819 Size 9 B (9 bytes) MD5 b9a798aed08df79a5142affa318c3497 SHA1 0c3b60ab45672b031ce7ef792359922ae4d7f640 Loading... | |||||
| 74775745a28cd5287c9410a6fea96aa0 | DocumentWrite | 193 B | 2024-10-15 | 2026-02-28 | |
Introduced by DocumentWrite First Seen 2024-10-15 Last Seen 2026-02-28 Times Seen 4 Size 193 B (193 bytes) MD5 74775745a28cd5287c9410a6fea96aa0 SHA1 d8139c9a95e06633ab5eaab752156a92c1e5cd64 Loading... | |||||
| 785b492633ff197e4bf51de514202d21 | DocumentWrite | 157 B | 2024-10-15 | 2026-02-28 | |
Introduced by DocumentWrite First Seen 2024-10-15 Last Seen 2026-02-28 Times Seen 4 Size 157 B (157 bytes) MD5 785b492633ff197e4bf51de514202d21 SHA1 6023a6eb87186fdfab40fccb1a8b126a3ee31882 Loading... | |||||
| a75ef2c70d34ddc70ef1b202fc28d80e | DocumentWrite | 16 B | 2023-09-26 | 2026-02-28 | |
Introduced by DocumentWrite First Seen 2023-09-26 Last Seen 2026-02-28 Times Seen 9 Size 16 B (16 bytes) MD5 a75ef2c70d34ddc70ef1b202fc28d80e SHA1 fc60aba39d6521b218f0e50a05747c1d1d706424 Loading... | |||||
| 2fa45e5a36546b4840fc0f205186075e | DocumentWrite | 21 B | 2023-03-08 | 2026-02-28 | |
Introduced by DocumentWrite First Seen 2023-03-08 Last Seen 2026-02-28 Times Seen 12 Size 21 B (21 bytes) MD5 2fa45e5a36546b4840fc0f205186075e SHA1 c216a1608df619671f19d4e34757752487298bb6 Loading... | |||||
| e7ce663a5396a2b84c16aa76859bfebd | DocumentWrite | 23 B | 2023-09-26 | 2026-02-28 | |
Introduced by DocumentWrite First Seen 2023-09-26 Last Seen 2026-02-28 Times Seen 17 Size 23 B (23 bytes) MD5 e7ce663a5396a2b84c16aa76859bfebd SHA1 bfd8f018db4c63b241a65d09df20cfdb2392d8a8 Loading... | |||||
| 4f4d2324fa40ba0577f4d6d3ea1420ea | DocumentWrite | 130 B | 2024-10-15 | 2026-02-28 | |
Introduced by DocumentWrite First Seen 2024-10-15 Last Seen 2026-02-28 Times Seen 4 Size 130 B (130 bytes) MD5 4f4d2324fa40ba0577f4d6d3ea1420ea SHA1 2a19720dfeb6e7b1a50f1042a1e489cdf960d6e6 Loading... | |||||
| befc969cafd59e7dabc8b622c656740d | DocumentWrite | 109 B | 2024-10-15 | 2026-02-28 | |
Introduced by DocumentWrite First Seen 2024-10-15 Last Seen 2026-02-28 Times Seen 4 Size 109 B (109 bytes) MD5 befc969cafd59e7dabc8b622c656740d SHA1 2d0ef121141ea61ed1ff8d55a7806915ed58cca8 Loading... | |||||
| 24e82745246789f4d0ef2715df8a2e08 | DocumentWrite | 145 B | 2024-10-15 | 2026-02-28 | |
Introduced by DocumentWrite First Seen 2024-10-15 Last Seen 2026-02-28 Times Seen 4 Size 145 B (145 bytes) MD5 24e82745246789f4d0ef2715df8a2e08 SHA1 b4be278c7032a7d53e36e224b2d32d9e3ce032fc Loading... | |||||
| 3d18196337a21e37cd858652757e1c7d | DocumentWrite | 21 B | 2023-03-08 | 2026-02-28 | |
Introduced by DocumentWrite First Seen 2023-03-08 Last Seen 2026-02-28 Times Seen 288 Size 21 B (21 bytes) MD5 3d18196337a21e37cd858652757e1c7d SHA1 4f0d016cdbc9b68c259b13aa0f164f5aa7daef76 Loading... | |||||
| b7ae15bdb9a54a77f92b3d8149a9fed5 | DocumentWrite | 26 B | 2025-03-07 | 2026-02-28 | |
Introduced by DocumentWrite First Seen 2025-03-07 Last Seen 2026-02-28 Times Seen 4 Size 26 B (26 bytes) MD5 b7ae15bdb9a54a77f92b3d8149a9fed5 SHA1 697577f342eea0968328efcfb0099fb3323eab68 Loading... | |||||
| 1821b2509bc68e4d3c8bf53c4d07b09b | DocumentWrite | 173 B | 2024-10-15 | 2026-02-28 | |
Introduced by DocumentWrite First Seen 2024-10-15 Last Seen 2026-02-28 Times Seen 4 Size 173 B (173 bytes) MD5 1821b2509bc68e4d3c8bf53c4d07b09b SHA1 1fdc2317cef08e024af67cf9e7357e4a4d40fa9b Loading... | |||||
| 8dfe78598c87eff6ab21839c416451a4 | DocumentWrite | 158 B | 2024-10-15 | 2026-02-28 | |
Introduced by DocumentWrite First Seen 2024-10-15 Last Seen 2026-02-28 Times Seen 4 Size 158 B (158 bytes) MD5 8dfe78598c87eff6ab21839c416451a4 SHA1 ef89e1e013f4ffe422adb83542e2c077930e5d9d Loading... | |||||
| 050bc693a71f1b84fda4272b2d57f903 | DocumentWrite | 32 B | 2025-03-07 | 2026-02-28 | |
Introduced by DocumentWrite First Seen 2025-03-07 Last Seen 2026-02-28 Times Seen 4 Size 32 B (32 bytes) MD5 050bc693a71f1b84fda4272b2d57f903 SHA1 574e13c704864be9ff88e587415d374d7968ac3f Loading... | |||||
HTTP Transactions (85)
| URL | IP | Response | Size |
|---|





