Report Overview
Visitedpublic
2026-04-04 17:24:23
Tags
Submit Tags
URL
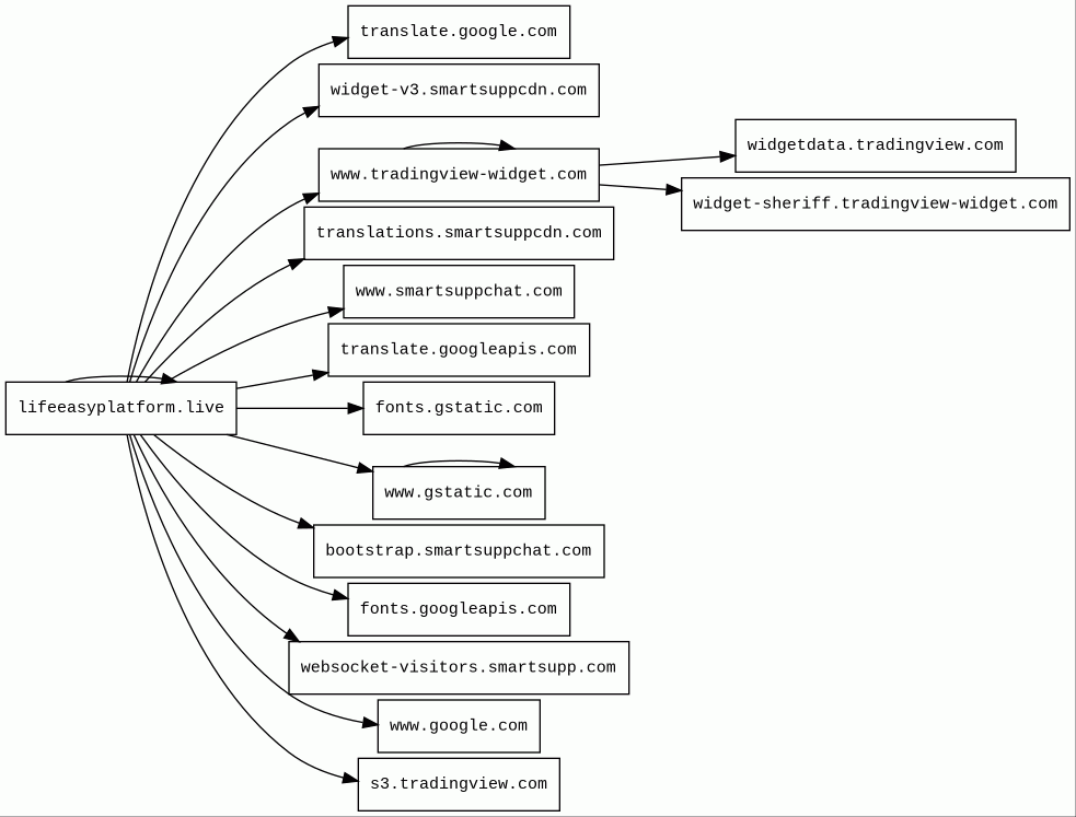
lifeeasyplatform.live
Finishing URL
lifeeasyplatform.live/
IP / ASN

198.251.89.220
Title
Life Easy Platform
Detections
urlquery
0
Network Intrusion Detection
0
Threat Detection Systems
0
Host Summary
| Host | Rank | Registered | First Seen | Last Seen | Sent | Received | IP | Fingerprints |
|---|---|---|---|---|---|---|---|---|
translate.googleapis.com | 6317 | 2005-01-25 | 2012-05-31 | 2026-03-30 | 3.1 kB | 425 kB | ![]() 142.250.178.106 | |
www.google.com | 22 | 1997-09-15 | 2015-05-10 | 2026-03-29 | 449 B | 739 B | ![]() 142.251.150.119 | |
www.gstatic.com | 146047 | 2008-02-11 | 2012-05-29 | 2026-03-29 | 3.2 kB | 70 kB | ![]() 172.217.20.163 | |
bootstrap.smartsuppchat.com | 425291 | 2014-02-02 | 2018-01-29 | 2026-04-02 | 535 B | 1.6 kB | ![]() 3.77.181.243 | |
translations.smartsuppcdn.com | 560346 | 2018-11-20 | 2022-11-04 | 2026-04-02 | 502 B | 7.7 kB | ![]() 185.76.9.12 | ![]() |
fonts.gstatic.com | unknown | 2008-02-11 | 2014-04-02 | 2026-03-29 | 6.0 kB | 399 kB | ![]() 172.217.19.227 | |
translate.google.com | 609 | 1997-09-15 | 2012-05-30 | 2026-03-30 | 1.9 kB | 84 kB | ![]() 142.250.178.110 | |
widgetdata.tradingview.com | 179381 | 2010-03-20 | 2015-02-20 | 2026-04-04 | 693 B | 224 B | ![]() 92.223.127.156 | |
widget-v3.smartsuppcdn.com | 532262 | 2018-11-20 | 2022-10-03 | 2026-04-02 | 1.4 kB | 325 kB | ![]() 185.76.9.27 | ![]() |
websocket-visitors.smartsupp.com | 411464 | 2012-08-25 | 2021-07-12 | 2026-04-02 | 610 B | 224 B | ![]() 3.126.214.62 | |
www.smartsuppchat.com | 491650 | 2014-02-02 | 2017-01-30 | 2026-04-02 | 426 B | 18 kB | ![]() 185.76.9.12 | ![]() |
lifeeasyplatform.live | unknown | 2025-04-10 | 2026-04-01 | 2026-04-01 | 65 kB | 3.3 MB | ![]() 198.251.89.220 | ![]() |
s3.tradingview.com | 165395 | 2010-03-20 | 2018-06-24 | 2026-04-03 | 459 B | 15 kB | ![]() 194.242.11.186 | |
fonts.googleapis.com | 313 | 2005-01-25 | 2012-05-23 | 2026-03-29 | 590 B | 112 kB | ![]() 142.251.38.106 | |
www.tradingview-widget.com | 196495 | 2020-06-05 | 2021-04-08 | 2026-04-02 | 15 kB | 527 kB | ![]() 194.242.11.186 | |
widget-sheriff.tradingview-widget.com | 206730 | 2020-06-05 | 2024-02-01 | 2026-04-03 | 546 B | 593 B | ![]() 52.84.50.72 |
CDN77 (CDN)
CDN77 is a content delivery network (CDN).LiteSpeed (Web servers)
LiteSpeed is a high-scalability web server.Bootstrap (UI frameworks)
Bootstrap is a free and open-source CSS framework directed at responsive, mobile-first front-end web development. It contains CSS and JavaScript-based design templates for typography, forms, buttons, navigation, and other interface components.OWL Carousel (JavaScript libraries)
OWL Carousel is an enabled jQuery plugin that lets you create responsive carousel sliders.jQuery:3.2.1 (JavaScript libraries)
jQuery is a JavaScript library which is a free, open-source software designed to simplify HTML DOM tree traversal and manipulation, as well as event handling, CSS animation, and Ajax.Bunny (CDN)
Amazon Web Services (PaaS)
Amazon Web Services (AWS) is a comprehensive cloud services platform offering compute power, database storage, content delivery and other functionality.PayPal (Payment processors)
PayPal is an online payments system that supports online money transfers and serves as an electronic alternative to traditional paper methods like checks and money orders.Amazon CloudFront (CDN)
Amazon CloudFront is a fast content delivery network (CDN) service that securely delivers data, videos, applications, and APIs to customers globally with low latency, high transfer speeds.Related reports
Threat Detection Systems
No alerts detected
JavaScript (53)
| HASH | FROM | Size | First Seen | Last Seen | |
|---|---|---|---|---|---|
| 95faafa1683d0f3a72534d12aa3c2104 | DocumentWrite | 3.0 kB | 2026-03-26 | 2026-04-12 | |
Introduced by DocumentWrite First Seen 2026-03-26 Last Seen 2026-04-12 Times Seen 1072 Size 3.0 kB (3011 bytes) MD5 95faafa1683d0f3a72534d12aa3c2104 SHA1 9416ba237c4965772dbdf10b3f84983dca2fce5c Loading... | |||||
| 67595e0282a44864ac8dafd08c2d4823 | DocumentWrite | 470 B | 2026-03-26 | 2026-04-12 | |
Introduced by DocumentWrite First Seen 2026-03-26 Last Seen 2026-04-12 Times Seen 289 Size 470 B (470 bytes) MD5 67595e0282a44864ac8dafd08c2d4823 SHA1 c60c288982916ef71378fdcead042b65ddb7dd89 Loading... | |||||
| cbb23930b57186187604629c977389bb | DocumentWrite | 470 B | 2026-03-26 | 2026-04-12 | |
Introduced by DocumentWrite First Seen 2026-03-26 Last Seen 2026-04-12 Times Seen 360 Size 470 B (470 bytes) MD5 cbb23930b57186187604629c977389bb SHA1 30e215d86e193cacbc144e37382b2bead5c241a6 Loading... | |||||
HTTP Transactions (121)
| URL | IP | Response | Size |
|---|






