Report Overview
Visitedpublic
2025-10-15 21:38:27
Tags
Submit Tags
URL
germtrips.com/wilson-chauffeur-services-los-angeles/
Finishing URL
germtrips.com/wilson-chauffeur-services-los-angeles/
IP / ASN

68.66.200.210
Title
Wilson Chauffeur Services Los Angeles: Elevating Your City Experience - Germ Trips
Detections
urlquery
0
Network Intrusion Detection
0
Threat Detection Systems
0
Host Summary
| Host | Rank | Registered | First Seen | Last Seen | Sent | Received | IP | Fingerprints |
|---|---|---|---|---|---|---|---|---|
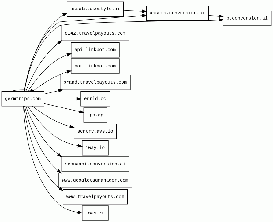
assets.usestyle.ai | 1563640 | 2023-02-07 | 2023-03-06 | 2025-10-13 | 418 B | 166 kB | ![]() 188.114.97.1 | |
www.travelpayouts.com | 500343 | 2012-04-23 | 2017-01-29 | 2025-10-14 | 450 B | 5.5 kB | ![]() 54.240.174.70 | |
c142.travelpayouts.com | unknown | unknown | No data | No data | 975 B | 24 kB | ![]() 54.240.174.103 | |
sentry.avs.io | 418156 | 2013-05-07 | 2024-12-15 | 2025-10-14 | 615 B | 557 B | ![]() 54.240.174.118 | |
brand.travelpayouts.com | 3334364 | 2012-04-23 | 2021-11-09 | 2025-10-13 | 481 B | 3.1 kB | ![]() 54.240.174.119 | |
p.conversion.ai | 574177 | unknown | 2025-02-01 | 2025-10-13 | 1.9 kB | 168 kB | ![]() 172.66.150.84 | ![]() |
tpo.gg | 192520 | 2018-01-25 | 2023-06-21 | 2025-10-10 | 566 B | 413 B | ![]() 54.240.174.34 | |
api.linkbot.com | 1690594 | 1996-11-19 | 2024-05-09 | 2025-10-14 | 567 B | 335 B | ![]() 34.206.206.127 | ![]() |
iway.ru | 2746403 | 2000-12-26 | 2024-10-28 | 2024-10-28 | 421 B | 9.9 kB | ![]() 84.201.129.164 | |
iway.io | 3928308 | 2015-07-09 | 2018-07-10 | 2023-11-15 | 1.1 kB | 0 B | ![]() 0.0.0.0 | |
germtrips.com | unknown | 2023-08-26 | 2025-10-15 | 2025-10-15 | 13 kB | 647 kB | ![]() 68.66.200.210 | |
www.googletagmanager.com | 283 | 2011-11-11 | 2012-10-04 | 2025-10-12 | 865 B | 645 kB | ![]() 142.250.74.168 | |
seonaapi.conversion.ai | 648456 | unknown | 2025-02-04 | 2025-10-13 | 537 B | 531 B | ![]() 172.66.150.84 | ![]() |
assets.conversion.ai | 1510595 | unknown | 2025-02-04 | 2025-10-13 | 420 B | 165 kB | ![]() 34.135.68.181 | ![]() |
emrld.cc | 103709 | 2023-08-14 | 2023-09-01 | 2025-10-08 | 4.8 kB | 173 kB | ![]() 3.167.2.40 | |
bot.linkbot.com | 1895310 | 1996-11-19 | 2023-04-28 | 2025-10-14 | 408 B | 22 kB | ![]() 54.240.174.88 |
Cloudflare (CDN)
Cloudflare is a web-infrastructure and website-security company, providing content-delivery-network services, DDoS mitigation, Internet security, and distributed domain-name-server services.Amazon CloudFront (CDN)
Amazon CloudFront is a fast content delivery network (CDN) service that securely delivers data, videos, applications, and APIs to customers globally with low latency, high transfer speeds.Amazon S3 (CDN)
Amazon S3 or Amazon Simple Storage Service is a service offered by Amazon Web Services (AWS) that provides object storage through a web service interface.Amazon Web Services (PaaS)
Amazon Web Services (AWS) is a comprehensive cloud services platform offering compute power, database storage, content delivery and other functionality.Envoy (Reverse proxies)
Envoy is an open-source edge and service proxy, designed for cloud-native applications.Microsoft ASP.NET:4.0.30319 (Web frameworks)
ASP.NET is an open-source, server-side web-application framework designed for web development to produce dynamic web pages.IIS:10.0 (Web servers)
Internet Information Services (IIS) is an extensible web server software created by Microsoft for use with the Windows NT family.Windows Server (Operating systems)
Windows Server is a brand name for a group of server operating systems.Nginx (Web servers, Reverse proxies)
Nginx is a web server that can also be used as a reverse proxy, load balancer, mail proxy and HTTP cache.Apache HTTP Server (Web servers)
Apache is a free and open-source cross-platform web server software.PHP:8.1.33 (Programming languages)
PHP is a general-purpose scripting language used for web development.WordPress (CMS, Blogs)
WordPress is a free and open-source content management system written in PHP and paired with a MySQL or MariaDB database. Features include a plugin architecture and a template system.MySQL (Databases)
MySQL is an open-source relational database management system.WordPress Block Editor (Page builders)
Sites using the WordPress Block Editor, also known as Gutenberg.jQuery (JavaScript libraries)
jQuery is a JavaScript library which is a free, open-source software designed to simplify HTML DOM tree traversal and manipulation, as well as event handling, CSS animation, and Ajax.Google Analytics (Analytics)
Google Analytics is a free web analytics service that tracks and reports website traffic.Google AdSense (Advertising)
Google AdSense is a program run by Google through which website publishers serve advertisements that are targeted to the site content and audience.jQuery Migrate:3.4.1 (JavaScript libraries)
Query Migrate is a javascript library that allows you to preserve the compatibility of your jQuery code developed for versions of jQuery older than 1.9.CookieYes:3.3.5 (Cookie compliance)
Site Kit:1.163.0 (Analytics, WordPress plugins)
Site Kit is a one-stop solution for WordPress users to use everything Google has to offer to make them successful on the web.Google Tag Manager (Tag managers)
Google Tag Manager is a tag management system (TMS) that allows you to quickly and easily update measurement codes and related code fragments collectively known as tags on your website or mobile app.WordPress:6.8.3 (CMS, Blogs)
WordPress is a free and open-source content management system written in PHP and paired with a MySQL or MariaDB database. Features include a plugin architecture and a template system.Related reports
Threat Detection Systems
No alerts detected
JavaScript (33)
No JavaScripts
HTTP Transactions (52)
| URL | IP | Response | Size |
|---|



