Report Overview
Visitedpublic
2023-12-29 14:02:16
Tags
Submit Tags
URL
ly.com/
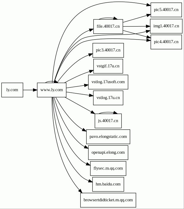
Finishing URL
www.ly.com/
IP / ASN
117.48.156.229
#140717 UNICOM JiangSu Suzhou IDC network
Title
同程旅行_旅游_旅游线路_旅行_出国旅游_自驾游_周边游_旅游网站

Detections

urlquery
0
Network Intrusion Detection
0
Threat Detection Systems
0

Host Summary

HostRankRegisteredFirst SeenLast Seen
ly.com
5428581995-08-172013-11-06 21:10:102023-10-17 16:00:49
pic5.40017.cn
6611822010-05-102017-03-25 17:43:182023-11-09 15:00:22
flysec.m.qq.com
unknownunknownNo dataNo data
file.40017.cn
6401002010-05-102017-01-29 17:57:292023-11-18 15:01:23
img1.40017.cn
unknown2010-05-102012-11-20 18:20:592023-12-05 00:14:29
pic3.40017.cn
unknown2010-05-102015-01-09 02:47:222023-11-04 15:00:39
vstlog.17u.cn
unknown2003-09-222014-04-08 09:43:152023-11-28 07:27:53
vstgif.17u.cn
unknown2003-09-222014-04-08 09:43:142023-11-09 15:00:24
www.ly.com
unknown1995-08-172014-03-30 15:00:512023-11-29 18:46:52
js.40017.cn
unknown2010-05-102012-08-10 18:27:412023-12-22 07:35:43
pic4.40017.cn
unknown2010-05-102017-02-03 08:20:312023-12-06 15:01:35
pavo.elongstatic.com
unknown2009-08-132014-08-15 06:52:062023-12-28 12:40:24
vstlog.17usoft.com
unknown2008-01-162012-11-03 17:09:462023-11-10 20:56:47
openapi.elong.com
unknown1999-04-261970-01-01 01:13:332023-12-02 15:01:11
hm.baidu.com
82541999-10-112012-05-26 10:38:452023-12-29 08:52:33
browsertdidticket.m.qq.com
unknownunknownNo dataNo data

Related reports

Threat Detection Systems

Public InfoSec YARA rules
SeverityIndicatorAlert
mediumfile.40017.cn/tcweb/pc/home/2023/tdid-1.0.16.js?_=1703858495140Unique code from Jetriz, Swid & Jeniva of the Tetris framework

OpenPhish

No alerts detected


PhishTank

No alerts detected


mnemonic secure dns

No alerts detected


Quad9 DNS

No alerts detected


ThreatFox

No alerts detected


JavaScript (34)

HTTP Transactions (139)

URLIPResponseSize