Report Overview
Visitedpublic
2026-01-24 18:33:39
Tags
Submit Tags
URL
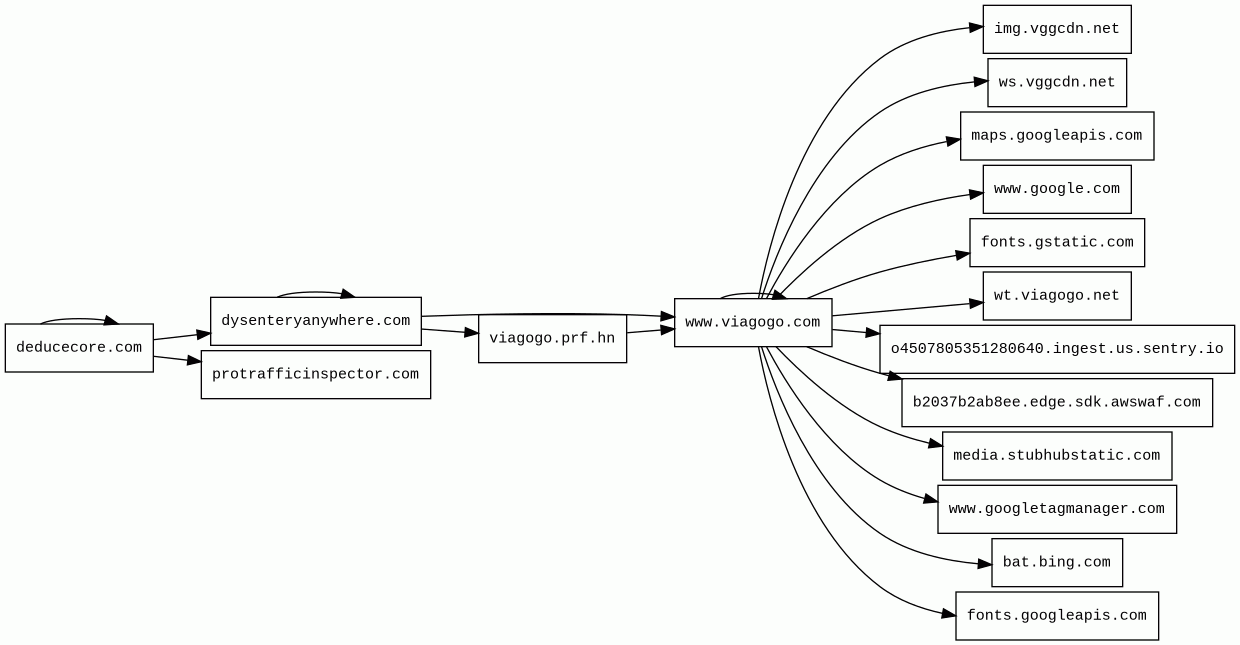
deducecore.com/ycwqd78h?key=79bb08a7008eec252b15ab3009b129ca&psid=1
Finishing URL
www.viagogo.com/Oslo?clickref=1110lQji7oj&utm_source=partnerize_adsterra&utm_medium=publisher_program&utm_sub_medium=Display%2FMedia&utm_campaign=1101l5856&utm_content=0&PCID=partnerize_all
IP / ASN

172.240.127.234
Title
Viagogo.Site.Services.Implementation.Repository.SiteMetroAreaRepository+MetroCategoryContent Tickets | Buy or Sell Viagogo.Site.Services.Implementation.Repository.SiteMetroAreaRepository+MetroCategoryContent Concert, Theatre and Sports Tickets - viagogo
Detections
urlquery
0
Network Intrusion Detection
0
Threat Detection Systems
4
Host Summary
| Host | Rank | Registered | First Seen | Last Seen | Sent | Received | IP | Fingerprints |
|---|---|---|---|---|---|---|---|---|
dysenteryanywhere.com | 352853 | 2024-12-23 | 2025-08-11 | 2026-01-18 | 2.4 kB | 3.3 kB | ![]() 172.240.127.240 | |
fonts.gstatic.com | unknown | 2008-02-11 | 2014-04-02 | 2026-01-18 | 1.7 kB | 148 kB | ![]() 172.217.21.163 | |
wt.viagogo.net | 207729 | 2005-06-27 | 2018-08-13 | 2026-01-24 | 2.5 kB | 2.5 kB | ![]() 52.84.50.126 | |
o4507805351280640.ingest.us.sentry.io | 235139 | 2012-04-07 | 2024-09-19 | 2026-01-24 | 655 B | 522 B | ![]() 34.160.81.0 | |
protrafficinspector.com | 614186 | 2025-06-18 | 2025-07-25 | 2026-01-21 | 444 B | 0 B | ![]() 0.0.0.0 | |
viagogo.prf.hn | 4666605 | 2010-03-29 | 2023-01-27 | 2026-01-24 | 640 B | 167 kB | ![]() 5.150.170.4 | |
www.googletagmanager.com | 283 | 2011-11-11 | 2012-10-04 | 2026-01-18 | 889 B | 754 kB | ![]() 172.217.19.232 | |
b2037b2ab8ee.edge.sdk.awswaf.com | 179453 | 2015-10-05 | 2025-06-24 | 2026-01-24 | 1.0 kB | 587 kB | ![]() 3.167.2.48 | |
fonts.googleapis.com | 313 | 2005-01-25 | 2012-05-23 | 2026-01-18 | 469 B | 11 kB | ![]() 216.58.211.10 | |
ws.vggcdn.net 2 alert(s) on this Host | 218519 | 2019-04-11 | 2019-06-27 | 2026-01-24 | 35 kB | 8.6 MB | ![]() 52.84.50.98 | |
media.stubhubstatic.com | 209243 | 2009-06-29 | 2018-05-03 | 2026-01-24 | 22 kB | 1.3 MB | ![]() 52.84.50.46 | |
www.google.com | 22 | 1997-09-15 | 2015-05-10 | 2026-01-18 | 2.3 kB | 1.0 kB | ![]() 142.250.74.100 | |
bat.bing.com | 2924 | 1996-01-29 | 2014-04-08 | 2026-01-18 | 2.7 kB | 58 kB | ![]() 150.171.28.10 | |
maps.googleapis.com 1 alert(s) on this Host | 3442 | 2005-01-25 | 2012-05-22 | 2026-01-18 | 4.1 kB | 1.2 MB | ![]() 142.250.178.42 | |
deducecore.com 6 alert(s) on this Host | unknown | 2026-01-04 | 2026-01-24 | 2026-01-24 | 4.0 kB | 10 kB | ![]() 172.240.108.84 | ![]() |
www.viagogo.com | 31145 | 2005-06-27 | 2016-09-14 | 2026-01-24 | 20 kB | 209 kB | ![]() 52.84.50.17 | |
img.vggcdn.net | 206149 | 2019-04-11 | 2019-06-27 | 2026-01-24 | 444 B | 20 kB | ![]() 54.240.174.19 |
Nginx:1.21.6 (Web servers, Reverse proxies)
Nginx is a web server that can also be used as a reverse proxy, load balancer, mail proxy and HTTP cache.Amazon CloudFront (CDN)
Amazon CloudFront is a fast content delivery network (CDN) service that securely delivers data, videos, applications, and APIs to customers globally with low latency, high transfer speeds.Amazon Web Services (PaaS)
Amazon Web Services (AWS) is a comprehensive cloud services platform offering compute power, database storage, content delivery and other functionality.Google Cloud CDN (CDN)
Cloud CDN uses Google's global edge network to serve content closer to users.Google Cloud (IaaS)
Google Cloud is a suite of cloud computing services.Nginx (Web servers, Reverse proxies)
Nginx is a web server that can also be used as a reverse proxy, load balancer, mail proxy and HTTP cache.Envoy (Reverse proxies)
Envoy is an open-source edge and service proxy, designed for cloud-native applications.Related reports
Threat Detection Systems
| Detection System | Indicator | Verdict | Alert |
|---|---|---|---|
| Private YARA rules | maps.googleapis.com/maps-api-v3/api/js/63/10a/common.js | audit | Hunting_JS_WebAssembly |
| Private YARA rules | ws.vggcdn.net/Scripts/d/e/v/mapbox-gl.B2NyyTcq.chunk.js | audit | Hunting_JS_WebAssembly |
| Quad9 DNS | deducecore.com | malicious | Sinkholed |
| Hagezi Threat Feed | deducecore.com | malicious | Sinkholed |
JavaScript (45)
No JavaScripts
HTTP Transactions (161)
| URL | IP | Response | Size |
|---|


