Report Overview
Visitedpublic
2024-12-19 08:39:56
Tags
Submit Tags
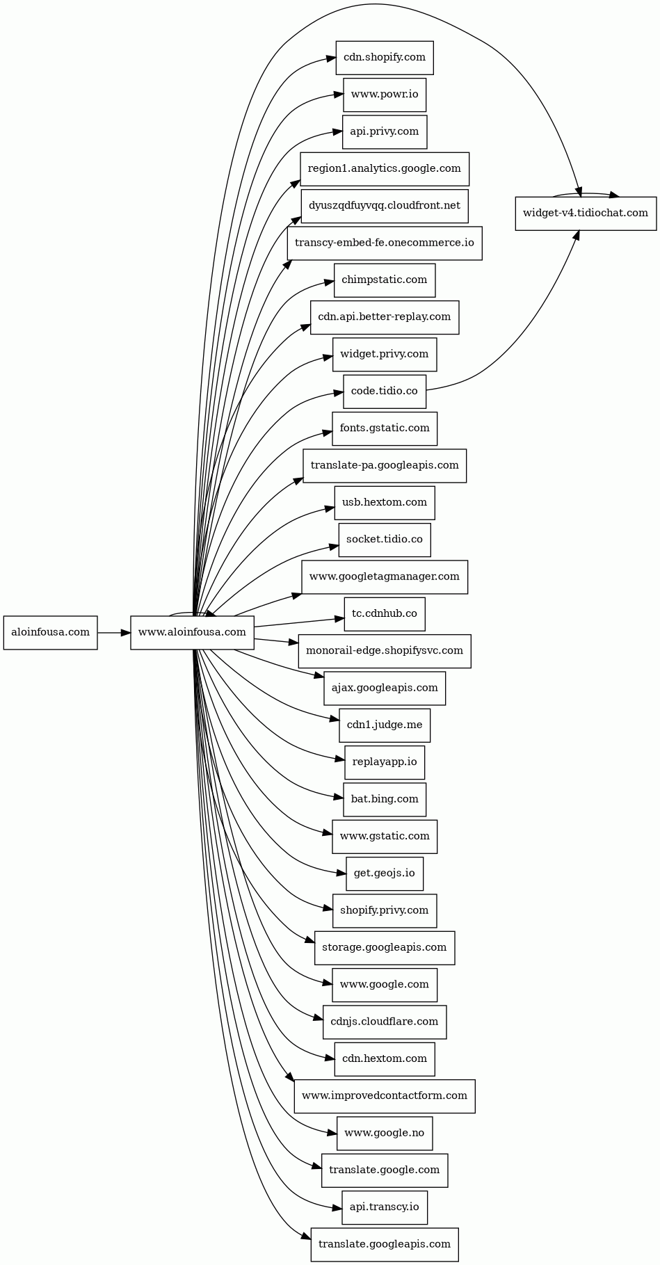
URL
aloinfousa.com
Finishing URL
www.aloinfousa.com/
IP / ASN

23.227.38.65
Title
Top-of-the-Line teknologiske løsninger | Alo Tech Info USA
Detections
urlquery
0
Network Intrusion Detection
0
Threat Detection Systems
0
Host Summary
| Host | Rank | Registered | First Seen | Last Seen | Sent | Received | IP | Fingerprints |
|---|---|---|---|---|---|---|---|---|
aloinfousa.com | unknown | 2020-01-26 | 2024-03-10 | 2024-03-11 | 469 B | 1.5 kB | ![]() 23.227.38.65 | |
cdn1.judge.me | unknown | 2008-08-19 | 2023-04-24 | 2024-12-12 | 896 B | 1.2 kB | ![]() 195.16.73.219 | |
cdn.hextom.com | 13353 | 2014-06-03 | 2020-10-10 | 2024-12-12 | 908 B | 99 kB | ![]() 3.164.230.8 | |
get.geojs.io | 17418 | 2017-02-18 | 2017-03-30 | 2024-12-13 | 479 B | 8.6 kB | ![]() 104.26.0.100 | |
fonts.gstatic.com | unknown | 2008-02-11 | 2014-04-02 | 2024-12-18 | 455 B | 4.2 kB | ![]() 216.58.207.227 | |
location.services.mozilla.com | 6771 | 1994-10-18 | 2014-06-01 | 2024-12-18 | 379 B | 366 B | ![]() 35.190.72.216 | |
usb.hextom.com | 37892 | 2014-06-03 | 2018-04-09 | 2024-12-15 | 499 B | 340 B | ![]() 54.211.253.215 | |
code.tidio.co | 15677 | 2014-06-01 | 2014-11-27 | 2024-12-12 | 471 B | 16 kB | ![]() 172.67.72.223 | |
www.google.no | 25607 | 2001-02-26 | 2012-06-26 | 2024-12-18 | 717 B | 578 B | ![]() 142.250.74.163 | |
translate.google.com | 1156 | 1997-09-15 | 2012-05-30 | 2024-12-18 | 983 B | 33 kB | ![]() 216.58.211.14 | |
ajax.googleapis.com | 12905 | 2005-01-25 | 2012-05-22 | 2024-12-18 | 1.8 kB | 139 kB | ![]() 142.250.74.106 | |
api.transcy.io | 61226 | 2021-06-07 | 2021-07-29 | 2024-12-18 | 5.1 kB | 884 kB | ![]() 104.22.26.141 | |
replayapp.io | 124324 | 2020-02-26 | 2020-02-27 | 2024-12-12 | 7.8 kB | 218 kB | ![]() 5.161.57.221 | |
www.improvedcontactform.com | 59115 | 2015-09-05 | 2017-08-08 | 2024-12-16 | 2.2 kB | 738 kB | ![]() 172.67.198.110 | |
widget.privy.com | 22850 | 1998-01-22 | 2013-11-11 | 2024-12-13 | 424 B | 694 kB | ![]() 104.22.20.108 | |
cdnjs.cloudflare.com | 235 | 2009-02-17 | 2012-05-23 | 2024-12-18 | 461 B | 1.0 kB | ![]() 0.0.0.0 | |
cdn.shopify.com | 2327 | 2005-03-11 | 2012-06-22 | 2024-12-18 | 15 kB | 838 kB | ![]() 23.227.60.200 | |
chimpstatic.com | 4832 | 2017-02-16 | 2017-04-21 | 2024-12-18 | 1.0 kB | 8.9 kB | ![]() 23.45.146.45 | |
api.privy.com | 13778 | 1998-01-22 | 2013-11-11 | 2024-12-13 | 1.2 kB | 6.8 kB | ![]() 104.22.21.108 | |
www.gstatic.com | unknown | 2008-02-11 | 2012-05-29 | 2024-12-18 | 1.6 kB | 12 kB | ![]() 142.250.74.35 | |
widget-v4.tidiochat.com | 17456 | 2014-06-01 | 2018-06-14 | 2024-12-13 | 5.1 kB | 1.4 MB | ![]() 104.26.9.139 | |
shopify.privy.com | 18043 | 1998-01-22 | 2015-06-29 | 2024-12-16 | 1.8 kB | 225 kB | ![]() 104.22.20.108 | |
www.googletagmanager.com | 75 | 2011-11-11 | 2012-10-04 | 2024-12-18 | 914 B | 421 kB | ![]() 142.250.74.168 | |
www.google.com | 7 | 1997-09-15 | 2015-05-10 | 2024-12-18 | 432 B | 737 B | ![]() 142.250.74.164 | |
monorail-edge.shopifysvc.com | 2944 | 2017-09-29 | 2019-08-29 | 2024-12-18 | 472 B | 743 B | ![]() 34.54.30.0 | |
storage.googleapis.com | 420 | 2005-01-25 | 2012-08-06 | 2024-12-18 | 487 B | 6.5 kB | ![]() 142.250.74.91 | |
bat.bing.com | 387 | 1996-01-29 | 2014-04-08 | 2024-12-18 | 1.7 kB | 54 kB | ![]() 150.171.28.10 | |
translate-pa.googleapis.com | 1620 | 2005-01-25 | 2021-11-04 | 2024-12-18 | 2.8 kB | 7.9 kB | ![]() 142.250.74.42 | |
transcy-embed-fe.onecommerce.io | unknown | 2022-01-08 | 2023-11-08 | 2024-12-11 | 444 B | 1.3 kB | ![]() 104.26.7.59 | |
www.aloinfousa.com | unknown | 2020-01-26 | 2024-12-19 | 2024-12-19 | 113 kB | 2.5 MB | ![]() 23.227.38.74 | |
cdn.api.better-replay.com | 95439 | 2020-09-17 | 2020-12-08 | 2024-12-12 | 2.2 kB | 25 kB | ![]() 194.242.11.186 | |
www.powr.io | 13233 | 2013-11-27 | 2014-01-25 | 2024-12-12 | 500 B | 14 kB | ![]() 172.67.5.146 | |
tc.cdnhub.co | 55449 | 2020-09-17 | 2021-06-15 | 2024-12-12 | 912 B | 2.9 kB | ![]() 104.21.30.5 | |
translate.googleapis.com | 1005 | 2005-01-25 | 2012-05-31 | 2024-12-18 | 2.2 kB | 78 kB | ![]() 142.250.74.42 | |
dyuszqdfuyvqq.cloudfront.net | unknown | 2008-04-25 | 2015-10-23 | 2024-12-16 | 505 B | 161 kB | ![]() 3.164.247.175 | |
socket.tidio.co | 14023 | 2014-06-01 | 2017-11-23 | 2024-12-13 | 1.3 kB | 330 B | ![]() 34.251.23.94 | |
region1.analytics.google.com | unknown | 1997-09-15 | 2022-03-17 | 2024-12-18 | 973 B | 848 B | ![]() 216.239.32.36 |
Related reports
Threat Detection Systems
Public InfoSec YARA rules
No alerts detected
OpenPhish
No alerts detected
PhishTank
No alerts detected
Quad9 DNS
No alerts detected
ThreatFox
No alerts detected
JavaScript (85)
| HASH | FROM | Size | First Seen | Last Seen | |
|---|---|---|---|---|---|
| 7252ae51b396f408d605ca23a40618b5 | DocumentWrite | 3.0 kB | 2024-10-10 | 2025-02-06 | |
Introduced by DocumentWrite First Seen 2024-10-10 Last Seen 2025-02-06 Times Seen 157 Size 3.0 kB (3010 bytes) MD5 7252ae51b396f408d605ca23a40618b5 SHA1 a8761ea9b6268a73114853c2b76af0ee220e1b3d Loading... | |||||
| 43aa067cf91de47a9ff85c42d1b2543c | DocumentWrite | 469 B | 2024-10-09 | 2025-02-12 | |
Introduced by DocumentWrite First Seen 2024-10-09 Last Seen 2025-02-12 Times Seen 405 Size 469 B (469 bytes) MD5 43aa067cf91de47a9ff85c42d1b2543c SHA1 004c4a6bc33d7a2ff8f34882758878bf7daf89a3 Loading... | |||||
| 39c9bf0f87bebd69b3aa7a881256ea9c | DocumentWrite | 469 B | 2024-10-10 | 2025-02-12 | |
Introduced by DocumentWrite First Seen 2024-10-10 Last Seen 2025-02-12 Times Seen 378 Size 469 B (469 bytes) MD5 39c9bf0f87bebd69b3aa7a881256ea9c SHA1 94f40a8c10a3adae0d9e0217803f02cad73cfc1b Loading... | |||||
HTTP Transactions (200)
| URL | IP | Response | Size |
|---|



