Report Overview
Visitedpublic
2026-03-26 16:29:28
Tags
Submit Tags
URL
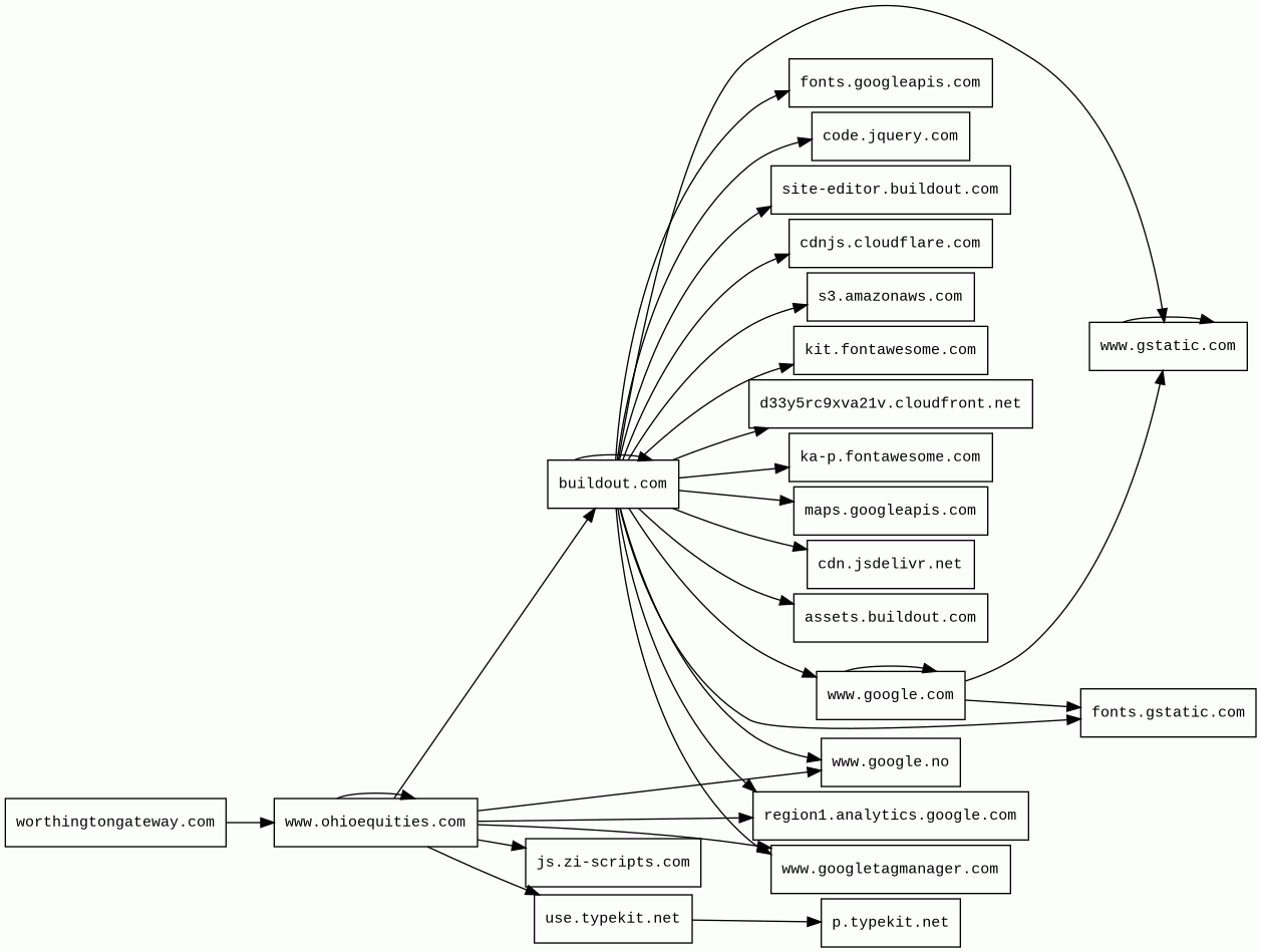
worthingtongateway.com/
Finishing URL
www.ohioequities.com/properties?propertyId=121-W-Wilson-Bridge-Rd
IP / ASN

15.197.225.128
Title
Properties | NAI Ohio Equities
Detections
urlquery
0
Network Intrusion Detection
0
Threat Detection Systems
1
Host Summary
| Host | Rank | Registered | First Seen | Last Seen | Sent | Received | IP | Fingerprints |
|---|---|---|---|---|---|---|---|---|
cdn.jsdelivr.net | 1678 | 2012-05-16 | 2012-09-30 | 2026-03-22 | 1.4 kB | 237 kB | ![]() 151.101.193.229 | |
www.googletagmanager.com | 283 | 2011-11-11 | 2012-10-04 | 2026-03-22 | 1.3 kB | 1.5 MB | ![]() 142.251.143.136 | |
cdnjs.cloudflare.com | 1222 | 2009-02-17 | 2012-05-23 | 2026-03-22 | 436 B | 15 kB | ![]() 104.17.25.14 | |
worthingtongateway.com | unknown | unknown | No data | No data | 491 B | 15 kB | ![]() 3.33.251.168 | |
fonts.googleapis.com | 313 | 2005-01-25 | 2012-05-23 | 2026-03-22 | 453 B | 6.1 kB | ![]() 142.251.38.106 | |
www.google.com | 22 | 1997-09-15 | 2015-05-10 | 2026-03-22 | 2.9 kB | 120 kB | ![]() 142.251.150.119 | |
kit.fontawesome.com | 16651 | 2012-10-18 | 2019-03-29 | 2026-03-23 | 445 B | 16 kB | ![]() 172.64.147.188 | |
maps.googleapis.com 1 alert(s) on this Host | 3442 | 2005-01-25 | 2012-05-22 | 2026-03-22 | 3.6 kB | 966 kB | ![]() 142.251.38.106 | |
fonts.gstatic.com | unknown | 2008-02-11 | 2014-04-02 | 2026-03-22 | 1.6 kB | 118 kB | ![]() 142.250.178.99 | |
site-editor.buildout.com | 3485840 | 2000-11-13 | 2020-11-02 | 2026-03-21 | 510 B | 15 kB | ![]() 35.71.145.101 | |
www.google.no | 92680 | 2001-02-26 | 2012-06-26 | 2026-03-22 | 1.4 kB | 1.1 kB | ![]() 142.250.74.3 | |
region1.analytics.google.com | 22257 | 1997-09-15 | 2022-03-17 | 2026-03-22 | 4.4 kB | 3.3 kB | ![]() 216.239.34.36 | |
code.jquery.com | 4915 | 2005-12-10 | 2012-05-21 | 2026-03-22 | 447 B | 90 kB | ![]() 151.101.66.137 | |
www.gstatic.com | 146047 | 2008-02-11 | 2012-05-29 | 2026-03-22 | 3.8 kB | 4.5 MB | ![]() 142.250.178.67 | |
js.zi-scripts.com | 36753 | 2022-08-23 | 2022-12-01 | 2026-03-25 | 1.7 kB | 23 kB | ![]() 104.18.37.212 | |
p.typekit.net | 4638 | 2010-08-02 | 2012-05-23 | 2026-03-22 | 501 B | 340 B | ![]() 23.36.77.57 | |
use.typekit.net | 4054 | 2010-08-02 | 2012-07-05 | 2026-03-23 | 2.3 kB | 383 kB | ![]() 23.36.77.115 | |
assets.buildout.com | 1966994 | 2000-11-13 | 2018-06-13 | 2026-03-20 | 999 B | 475 kB | ![]() 52.84.50.64 | |
ka-p.fontawesome.com | 22175 | 2012-10-18 | 2019-12-16 | 2026-03-23 | 8.8 kB | 72 kB | ![]() 172.64.147.188 | |
buildout.com | 167433 | 2000-11-13 | 2015-05-11 | 2026-03-20 | 1.8 kB | 239 kB | ![]() 54.174.5.63 | |
www.ohioequities.com | unknown | 1996-09-27 | 2014-01-16 | 2023-10-15 | 20 kB | 227 kB | ![]() 216.150.1.1 | |
s3.amazonaws.com | 1245 | 2005-08-18 | 2020-05-13 | 2026-03-23 | 2.1 kB | 866 kB | ![]() 16.15.207.95 | |
d33y5rc9xva21v.cloudfront.net | unknown | 2008-04-25 | 2022-11-21 | 2026-03-20 | 13 kB | 5.6 MB | ![]() 54.192.209.133 |
Cloudflare (CDN)
Cloudflare is a web-infrastructure and website-security company, providing content-delivery-network services, DDoS mitigation, Internet security, and distributed domain-name-server services.Varnish (Caching)
Varnish is a reverse caching proxy.Nginx (Web servers, Reverse proxies)
Nginx is a web server that can also be used as a reverse proxy, load balancer, mail proxy and HTTP cache.Node.js (Programming languages)
Node.js is an open-source, cross-platform, JavaScript runtime environment that executes JavaScript code outside a web browser.Amazon CloudFront (CDN)
Amazon CloudFront is a fast content delivery network (CDN) service that securely delivers data, videos, applications, and APIs to customers globally with low latency, high transfer speeds.Amazon Web Services (PaaS)
Amazon Web Services (AWS) is a comprehensive cloud services platform offering compute power, database storage, content delivery and other functionality.Express (Web frameworks, Web servers)
Express is a web application framework for Node.js, released as free and open-source software under the MIT License. It is designed for building web applications and APIs.Amazon S3 (CDN)
Amazon S3 or Amazon Simple Storage Service is a service offered by Amazon Web Services (AWS) that provides object storage through a web service interface.Ubuntu (Operating systems)
Ubuntu is a free and open-source operating system on Linux for the enterprise server, desktop, cloud, and IoT.Nginx:1.18.0 (Web servers, Reverse proxies)
Nginx is a web server that can also be used as a reverse proxy, load balancer, mail proxy and HTTP cache.jQuery CDN (CDN)
jQuery CDN is a way to include jQuery in your website without actually downloading and keeping it your website's folder.reCAPTCHA (Security)
reCAPTCHA is a free service from Google that helps protect websites from spam and abuse.Google Maps (Maps)
Google Maps is a web mapping service. It offers satellite imagery, aerial photography, street maps, 360° interactive panoramic views of streets, real-time traffic conditions, and route planning for traveling by foot, car, bicycle and air, or public transportation.Bootstrap:5.0.1 (UI frameworks)
Bootstrap is a free and open-source CSS framework directed at responsive, mobile-first front-end web development. It contains CSS and JavaScript-based design templates for typography, forms, buttons, navigation, and other interface components.Popper:2.9.2 (Miscellaneous)
Popper is a positioning engine, its purpose is to calculate the position of an element to make it possible to position it near a given reference element.cdnjs (CDN)
cdnjs is a free distributed JS library delivery service.jQuery:3.6.0 (JavaScript libraries)
jQuery is a JavaScript library which is a free, open-source software designed to simplify HTML DOM tree traversal and manipulation, as well as event handling, CSS animation, and Ajax.Axios:0.21.1 (JavaScript libraries)
Promise based HTTP client for the browser and node.jsFont Awesome (Font scripts)
Font Awesome is a font and icon toolkit based on CSS and Less.jsDelivr (CDN)
JSDelivr is a free public CDN for open-source projects. It can serve web files directly from the npm registry and GitHub repositories without any configuration.Google Analytics (Analytics)
Google Analytics is a free web analytics service that tracks and reports website traffic.Vercel (PaaS)
Vercel is a cloud platform for static frontends and serverless functions.Related reports
Threat Detection Systems
| Detection System | Indicator | Verdict | Alert |
|---|---|---|---|
| Private YARA rules | maps.googleapis.com/maps-api-v3/api/js/64/5d/common.js | audit | Hunting_JS_WebAssembly |
JavaScript (76)
No JavaScripts
HTTP Transactions (128)
| URL | IP | Response | Size |
|---|

