Report Overview
Visitedpublic
2026-02-14 13:29:49
Tags
Submit Tags
URL
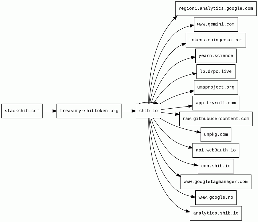
stackshib.com/
Finishing URL
shib.io/
IP / ASN

172.67.139.35
Title
Shib.io | Home of the Shiba Inu (SHIB) Ecosystem.
Detections
urlquery
0
Network Intrusion Detection
0
Threat Detection Systems
3
Host Summary
| Host | Rank | Registered | First Seen | Last Seen | Sent | Received | IP | Fingerprints |
|---|---|---|---|---|---|---|---|---|
www.google.no | 92680 | 2001-02-26 | 2012-06-26 | 2026-02-08 | 755 B | 580 B | ![]() 142.251.38.99 | |
app.tryroll.com | unknown | 2017-12-17 | 2019-05-29 | 2026-02-13 | 856 B | 0 B | ![]() 0.0.0.0 | |
stackshib.com | unknown | 2025-08-30 | 2026-02-13 | 2026-02-13 | 482 B | 4.3 MB | ![]() 104.21.87.12 | |
analytics.shib.io | unknown | 2021-03-02 | 2025-08-28 | 2026-02-12 | 995 B | 1.8 kB | ![]() 104.20.36.220 | |
cdn.shib.io 2 alert(s) on this Host | unknown | 2021-03-02 | 2024-07-04 | 2026-02-12 | 59 kB | 12 MB | ![]() 104.20.36.220 | |
raw.githubusercontent.com | 22021 | 2014-02-06 | 2014-03-01 | 2026-02-11 | 1.9 kB | 111 kB | ![]() 185.199.111.133 | |
shib.io | 422834 | 2021-03-02 | 2017-04-10 | 2026-02-12 | 27 kB | 4.5 MB | ![]() 34.171.211.169 | ![]() |
region1.analytics.google.com | 22257 | 1997-09-15 | 2022-03-17 | 2026-02-08 | 997 B | 841 B | ![]() 216.239.32.36 | |
unpkg.com | 1093 | 2016-01-06 | 2016-01-07 | 2026-02-08 | 970 B | 32 kB | ![]() 104.18.1.22 | ![]() |
www.gemini.com | 547683 | 1994-02-14 | 2015-01-27 | 2026-02-12 | 874 B | 49 kB | ![]() 52.84.50.125 | |
tokens.coingecko.com | 2745246 | 2014-03-26 | 2020-11-25 | 2026-02-10 | 876 B | 2.3 MB | ![]() 104.21.74.223 | |
api.web3auth.io | 2935590 | 2021-10-26 | 2024-12-08 | 2026-02-13 | 632 B | 1.3 kB | ![]() 54.145.134.29 | |
www.googletagmanager.com | 283 | 2011-11-11 | 2012-10-04 | 2026-02-08 | 428 B | 535 kB | ![]() 142.251.38.104 | |
treasury-shibtoken.org 1 alert(s) on this Host | unknown | 2025-08-30 | 2026-02-13 | 2026-02-13 | 491 B | 4.3 MB | ![]() 188.114.96.1 | |
yearn.science | 5616677 | 2021-02-03 | 2021-02-06 | 2026-02-12 | 872 B | 0 B | ![]() 0.0.0.0 | |
umaproject.org | 985765 | 2018-11-01 | 2019-07-08 | 2026-02-13 | 868 B | 572 B | ![]() 198.49.23.145 | |
lb.drpc.live | unknown | unknown | 2025-11-10 | 2026-02-12 | 92 kB | 49 kB | ![]() 185.26.10.103 |
Cloudflare (CDN)
Cloudflare is a web-infrastructure and website-security company, providing content-delivery-network services, DDoS mitigation, Internet security, and distributed domain-name-server services.Amazon CloudFront (CDN)
Amazon CloudFront is a fast content delivery network (CDN) service that securely delivers data, videos, applications, and APIs to customers globally with low latency, high transfer speeds.Amazon Web Services (PaaS)
Amazon Web Services (AWS) is a comprehensive cloud services platform offering compute power, database storage, content delivery and other functionality.Fastly (CDN)
Fastly is a cloud computing services provider. Fastly's cloud platform provides a content delivery network, Internet security services, load balancing, and video & streaming services.GitHub Pages (PaaS)
GitHub Pages is a static site hosting service.Varnish (Caching)
Varnish is a reverse caching proxy.dc.js (JavaScript graphics, JavaScript libraries)
A multi-dimensional charting library built to work natively with crossfilter and rendered using d3.jsNext.js (JavaScript frameworks, Web frameworks)
Next.js is a React framework for developing single page Javascript applications.Node.js (Programming languages)
Node.js is an open-source, cross-platform, JavaScript runtime environment that executes JavaScript code outside a web browser.React (JavaScript frameworks)
React is an open-source JavaScript library for building user interfaces or UI components.Webpack (Miscellaneous)
Webpack is an open-source JavaScript module bundler.Fly.io (PaaS)
Fly is a platform for running full stack apps and databases.Netlify (PaaS, CDN)
Netlify providers hosting and server-less backend services for web applications and static websites.Squarespace (CMS)
Squarespace provides Software-as-a-Service (SaaS) for website building and hosting, and allows users to use pre-built website templates.Squarespace Commerce (Ecommerce)
Squarespace Commerce is an ecommerce platform designed to facilitate the creation of websites and online stores, with domain registration and web hosting included.Related reports
Threat Detection Systems
| Detection System | Indicator | Verdict | Alert |
|---|---|---|---|
| Private YARA rules | cdn.shib.io/shibio/9811b2646713d6a544625738ee33d0968e5f54ff/_next/static/chunks/bf76e631-9b1d7f6405cc88b3.js | audit | Hunting_JS_WebAssembly |
| Private YARA rules | cdn.shib.io/shibio/9811b2646713d6a544625738ee33d0968e5f54ff/_next/static/chunks/34006422-f32176d69d3f9585.js | audit | Hunting_JS_WebAssembly |
| Cloudflare DNS | treasury-shibtoken.org | malicious | Sinkholed |
JavaScript (61)
No JavaScripts
HTTP Transactions (287)
| URL | IP | Response | Size |
|---|



