Report Overview
Visitedpublic
2023-11-04 23:12:41
Tags
Submit Tags
URL
www.freesexarab.com/videos/247/%D8%B3%D9%83%D8%B3-%D9%85%D8%AA%D8%B1%D8%AC%D9%85-%D9%86%D9%8A%D9%83-%D8%A7%D9%84%D8%B7%D9%8A%D8%B2-%D8%A7%D9%84%D9%85%D8%AB%D9%8A%D8%B1%D8%A9-%D8%A7%D9%81%D9%84%D8%A7%D9%85-%D8%B3%D9%83%D8%B3-xnxx-big-ass-2023-%D8%A7%D9%81%D9%84%D8%A7%D9%85-%D8%B3%D9%83%D8%B3-%D9%85%D8%AA%D8%B1%D8%AC%D9%85%D9%87-%D8%B3%D9%83%D8%B3-%D8%B9%D8%B1%D8%A8-%D8%A7%D9%83%D8%B3-%D8%B3%D9%83%D8%B3-%D8%A7%D9%84%D8%B9%D8%B1%D8%A8-freesexarab-%D8%B3%D9%83%D8%B3/
Finishing URL
www.freesexarab.com/videos/247/%D8%B3%D9%83%D8%B3-%D9%85%D8%AA%D8%B1%D8%AC%D9%85-%D9%86%D9%8A%D9%83-%D8%A7%D9%84%D8%B7%D9%8A%D8%B2-%D8%A7%D9%84%D9%85%D8%AB%D9%8A%D8%B1%D8%A9-%D8%A7%D9%81%D9%84%D8%A7%D9%85-%D8%B3%D9%83%D8%B3-xnxx-big-ass-2023-%D8%A7%D9%81%D9%84%D8%A7%D9%85-%D8%B3%D9%83%D8%B3-%D9%85%D8%AA%D8%B1%D8%AC%D9%85%D9%87-%D8%B3%D9%83%D8%B3-%D8%B9%D8%B1%D8%A8-%D8%A7%D9%83%D8%B3-%D8%B3%D9%83%D8%B3-%D8%A7%D9%84%D8%B9%D8%B1%D8%A8-freesexarab-%D8%B3%D9%83%D8%B3/
IP / ASN

104.21.11.204
Title
سكس مترجم - نيك الطيز المثيرة - افلام سكس - xnxx big Ass 2023 - افلام سكس مترجمه - سكس عرب اكس - سكس العرب - freesexarab - سكس
Detections
urlquery
0
Network Intrusion Detection
0
Threat Detection Systems
0
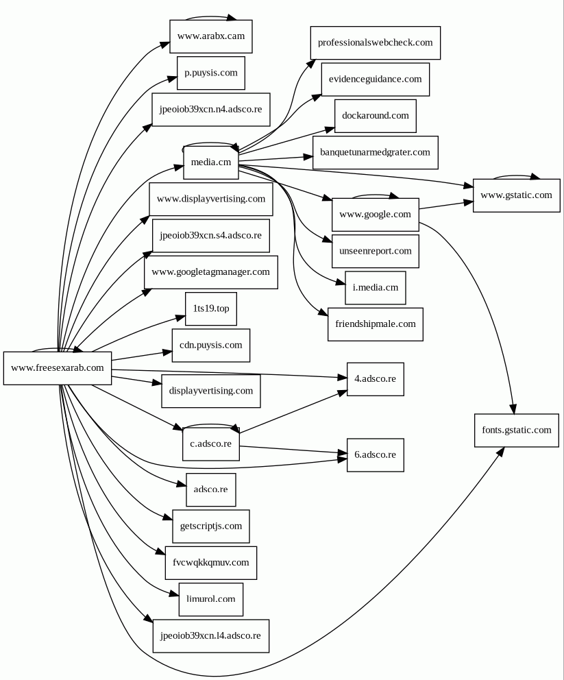
Host Summary
| Host | Rank | Registered | First Seen | Last Seen | Sent | Received | IP | Fingerprints |
|---|---|---|---|---|---|---|---|---|
p.puysis.com | unknown | 2023-09-19 | 2023-10-31 00:20:21 | 2023-11-04 03:58:17 | 431 B | 207 B | ![]() 34.232.206.238 | |
fonts.gstatic.com | unknown | 2008-02-11 | 2014-09-09 02:40:21 | 2023-11-04 21:47:53 | 3.7 kB | 84 kB | ![]() 142.250.74.131 | |
media.cm | unknown | 2022-05-13 | 2016-07-30 13:31:29 | 2023-10-21 01:22:56 | 3.2 kB | 213 kB | ![]() 104.26.3.126 | |
i.media.cm | unknown | 2022-05-13 | 2022-01-30 21:09:42 | 2022-01-31 09:39:17 | 430 B | 34 kB | ![]() 104.26.3.126 | |
6.adsco.re | 17812 | 2017-02-14 | 2018-01-15 05:15:29 | 2023-11-04 18:41:19 | 835 B | 864 B | ![]() 104.17.167.186 | |
www.google.com | 7 | 1997-09-15 | 2015-05-10 13:11:19 | 2023-11-04 10:20:57 | 1.7 kB | 61 kB | ![]() 142.250.74.132 | |
www.freesexarab.com | unknown | 2023-06-07 | 2015-08-24 15:38:33 | 2023-11-04 05:59:53 | 8.8 kB | 362 kB | ![]() 104.21.11.204 | |
professionalswebcheck.com | unknown | 2022-04-01 | 2022-04-02 00:47:29 | 2023-11-04 18:36:21 | 494 B | 291 B | ![]() 35.157.63.144 | |
nov0423.funsoups.com | unknown | unknown | No data | No data | 394 B | 317 B | ![]() 213.174.151.100 | |
1ts19.top | 197940 | 2019-01-28 | 2019-04-13 14:30:38 | 2023-10-29 21:44:53 | 2.8 kB | 6.6 kB | ![]() 172.67.173.78 | |
getscriptjs.com | 222848 | 2018-04-17 | 2018-04-24 16:20:39 | 2023-11-01 16:14:08 | 404 B | 67 kB | ![]() 172.67.154.57 | |
limurol.com | unknown | 2022-07-12 | 2022-07-12 15:53:17 | 2023-11-04 21:45:21 | 5.6 kB | 2.4 kB | ![]() 212.117.190.201 | |
fvcwqkkqmuv.com | unknown | 2022-12-05 | 2023-01-17 11:41:57 | 2023-11-04 21:45:19 | 1.9 kB | 96 kB | ![]() 212.117.190.201 | |
www.arabx.cam | unknown | 2020-12-03 | 2020-12-04 00:21:51 | 2023-10-14 11:15:01 | 1.5 kB | 122 kB | ![]() 104.26.13.207 | |
evidenceguidance.com 1 alert(s) on this Host | unknown | 2023-09-27 | 2023-09-27 03:53:01 | 2023-11-04 10:20:36 | 434 B | 24 kB | ![]() 192.243.59.12 | |
adsco.re 1 alert(s) on this Host | 8541 | 2017-02-14 | 2017-04-03 05:11:30 | 2023-11-04 18:41:19 | 446 B | 2.2 kB | ![]() 162.252.214.5 | |
www.displayvertising.com | 124302 | 2020-04-18 | 2020-04-29 19:59:02 | 2023-11-04 18:41:52 | 461 B | 36 kB | ![]() 121.127.45.82 | |
www.googletagmanager.com | 75 | 2011-11-11 | 2013-05-22 04:07:37 | 2023-11-04 18:59:37 | 428 B | 94 kB | ![]() 142.250.74.168 | |
banquetunarmedgrater.com | unknown | 2022-08-04 | 2022-08-04 17:12:50 | 2023-11-04 22:12:18 | 408 B | 841 B | ![]() 172.64.106.3 | |
unseenreport.com 1 alert(s) on this Host | unknown | 2022-03-30 | 2022-03-30 16:33:17 | 2023-11-04 19:52:22 | 732 B | 423 B | ![]() 192.243.59.20 | |
4.adsco.re | 19179 | 2017-02-14 | 2021-01-04 17:47:52 | 2023-11-04 18:41:19 | 821 B | 878 B | ![]() 162.252.214.5 | |
dockaround.com 1 alert(s) on this Host | unknown | 2023-10-10 | 2023-10-10 11:48:05 | 2023-11-04 18:36:25 | 475 B | 467 B | ![]() 173.233.137.60 | |
www.gstatic.com | unknown | 2008-02-11 | 2016-07-26 11:37:06 | 2023-11-04 21:58:51 | 2.4 kB | 637 kB | ![]() 142.250.74.35 | |
displayvertising.com | 65650 | 2020-04-18 | 2020-04-29 23:21:45 | 2023-11-04 03:43:46 | 1.5 kB | 2.2 kB | ![]() 216.59.56.9 | |
friendshipmale.com | unknown | 2022-10-21 | 2022-10-21 14:15:25 | 2023-11-04 18:36:21 | 396 B | 86 kB | ![]() 172.64.98.2 | |
jpeoiob39xcn.s4.adsco.re | unknown | unknown | No data | No data | 460 B | 0 B | ![]() 0.0.0.0 | |
jpeoiob39xcn.n4.adsco.re | unknown | unknown | No data | No data | 458 B | 461 B | ![]() 38.132.109.115 | |
ocsp.buypass.com | 157566 | 2004-08-13 | 2017-01-30 05:59:29 | 2023-11-04 18:12:32 | 660 B | 4.4 kB | ![]() 23.33.119.18 | |
jpeoiob39xcn.l4.adsco.re | unknown | unknown | No data | No data | 458 B | 461 B | ![]() 185.200.118.51 | |
ocsp.r2m03.amazontrust.com | unknown | 2007-05-11 | 2023-02-21 01:06:24 | 2023-11-04 21:14:27 | 340 B | 941 B | ![]() 54.230.218.11 | |
cdn.puysis.com | unknown | 2023-09-19 | 2023-09-19 15:55:51 | 2023-11-04 03:58:16 | 403 B | 112 kB | ![]() 194.242.11.186 | |
c.adsco.re | 16577 | 2017-02-14 | 2017-11-29 19:42:15 | 2023-11-04 18:41:19 | 1.3 kB | 139 kB | ![]() 104.17.166.186 |
Related reports
Threat Detection Systems
Public InfoSec YARA rules
No alerts detected
OpenPhish
No alerts detected
PhishTank
No alerts detected
mnemonic secure dns
No alerts detected
Quad9 DNS
| Scan Date | Severity | Indicator | Alert |
|---|---|---|---|
| 2023-11-04 | medium | evidenceguidance.com | Sinkholed |
| 2023-11-04 | medium | dockaround.com | Sinkholed |
| 2023-11-04 | medium | unseenreport.com | Sinkholed |
ThreatFox
| Scan Date | Severity | Indicator | Alert |
|---|---|---|---|
| 2023-09-27 | medium | adsco.re/p | Tofsee |
JavaScript (191)
No JavaScripts
HTTP Transactions (66)
| URL | IP | Response | Size |
|---|





