Report Overview
Visitedpublic
2026-01-03 10:44:02
Tags
Submit Tags
URL
pahindot.vip/watch/lawayan-mo-bro-para-dumulas-ang-kiffy/
Finishing URL
pahindot.vip/watch/lawayan-mo-bro-para-dumulas-ang-kiffy/
IP / ASN

172.67.207.152
Title
Lawayan Mo Bro para Dumulas ang Kiffy
Detections
urlquery
0
Network Intrusion Detection
0
Threat Detection Systems
23
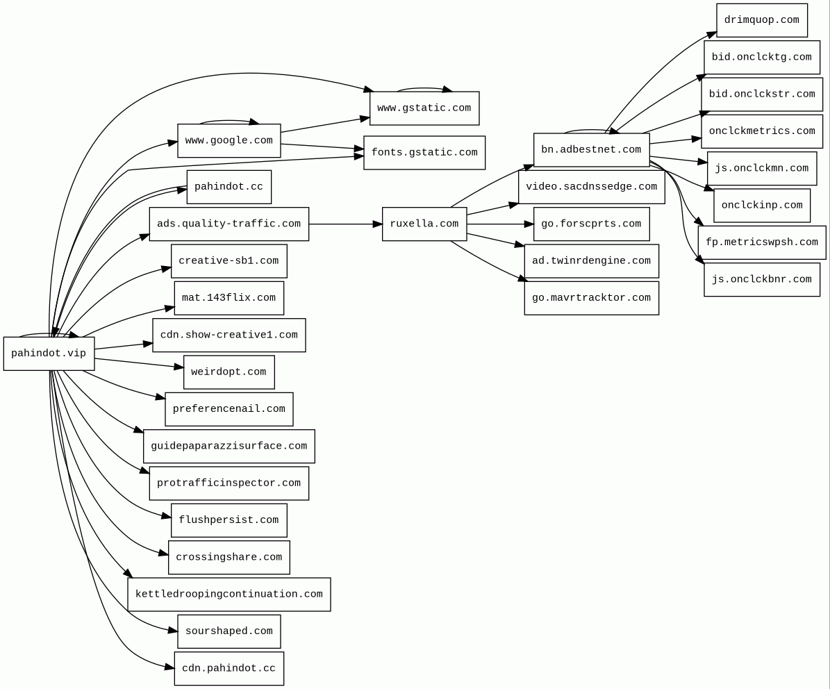
Host Summary
| Host | Rank | Registered | First Seen | Last Seen | Sent | Received | IP | Fingerprints |
|---|---|---|---|---|---|---|---|---|
video.sacdnssedge.com | 155152 | 2024-01-30 | 2024-01-31 | 2026-01-02 | 1.6 kB | 1.4 MB | ![]() 95.173.205.14 | ![]() |
bid.onclcktg.com | 350689 | 2023-11-28 | 2024-02-11 | 2026-01-01 | 486 B | 1.5 kB | ![]() 45.133.44.24 | |
fonts.gstatic.com | unknown | 2008-02-11 | 2014-04-02 | 2025-12-28 | 1.6 kB | 123 kB | ![]() 142.250.74.35 | |
preferencenail.com 6 alert(s) on this Host | 20606 | 2025-07-01 | 2025-07-08 | 2025-12-31 | 820 B | 172 kB | ![]() 185.196.197.71 | |
go.mavrtracktor.com | unknown | 2025-05-28 | 2025-10-30 | 2026-01-01 | 658 B | 3.4 kB | ![]() 104.18.40.50 | |
js.onclckmn.com | 342528 | 2023-12-13 | 2023-12-28 | 2026-01-01 | 423 B | 148 kB | ![]() 45.133.44.53 | |
bid.onclckstr.com | 445643 | 2023-12-13 | 2024-03-15 | 2026-01-02 | 457 B | 560 B | ![]() 62.122.173.28 | |
cdn.pahindot.cc | unknown | 2025-02-22 | 2025-11-25 | 2025-11-25 | 559 B | 1.9 MB | ![]() 188.114.97.1 | |
onclckmetrics.com | 18509 | 2023-12-21 | 2023-12-26 | 2026-01-01 | 835 B | 322 B | ![]() 138.201.236.216 | |
guidepaparazzisurface.com | 51755 | 2025-03-12 | 2025-04-29 | 2026-01-03 | 19 kB | 239 kB | ![]() 94.242.247.33 | |
kettledroopingcontinuation.com 16 alert(s) on this Host | 196057 | 2024-09-01 | 2025-07-30 | 2025-12-29 | 2.3 kB | 2.1 kB | ![]() 172.240.108.76 | |
sourshaped.com 2 alert(s) on this Host | unknown | 2024-09-03 | 2025-10-06 | 2026-01-03 | 490 B | 513 B | ![]() 172.240.127.244 | |
ads.quality-traffic.com | 1697304 | 2024-04-02 | 2025-03-05 | 2025-12-27 | 533 B | 520 B | ![]() 104.21.2.173 | |
flushpersist.com 6 alert(s) on this Host | 23810 | 2025-07-01 | 2025-07-08 | 2025-12-31 | 1.5 kB | 1.1 kB | ![]() 172.240.108.84 | ![]() |
ad.twinrdengine.com | 79586 | 2023-06-07 | 2024-01-20 | 2025-12-29 | 494 B | 4.9 kB | ![]() 34.111.67.216 | |
creative-sb1.com 21 alert(s) on this Host | 22211 | 2025-07-01 | 2025-08-08 | 2025-12-30 | 3.1 kB | 250 kB | ![]() 172.67.210.112 | |
drimquop.com | 17833 | 2025-03-10 | 2025-03-25 | 2026-01-01 | 484 B | 322 B | ![]() 195.201.208.168 | |
playhubconnect.com 8 alert(s) on this Host | 18094 | 2024-09-25 | 2024-10-01 | 2025-12-30 | 4.1 kB | 5.2 MB | ![]() 104.18.15.39 | |
ruxella.com | unknown | 2025-10-16 | 2025-10-17 | 2026-01-03 | 529 B | 11 kB | ![]() 104.21.22.7 | |
mat.143flix.com 2 alert(s) on this Host | 1771839 | 2022-10-11 | 2023-05-15 | 2026-01-02 | 1.3 kB | 68 kB | ![]() 104.21.14.125 | ![]() |
onclckinp.com | 20672 | 2023-11-28 | 2024-01-03 | 2025-12-31 | 1.0 kB | 681 B | ![]() 116.202.249.56 | |
go.forscprts.com | 168242 | 2025-02-13 | 2025-03-11 | 2025-12-31 | 942 B | 2.8 kB | ![]() 104.18.40.50 | |
pahindot.cc | unknown | unknown | No data | No data | 1.1 kB | 7.9 kB | ![]() 104.21.76.236 | |
cdn.show-creative1.com | 392451 | 2024-08-20 | 2024-08-27 | 2025-12-29 | 476 B | 2.3 kB | ![]() 104.21.15.229 | |
js.onclckbnr.com | 384217 | 2023-12-13 | 2023-12-18 | 2026-01-01 | 433 B | 85 kB | ![]() 45.133.44.52 | |
weirdopt.com 3 alert(s) on this Host | 37519 | 2025-07-01 | 2025-07-08 | 2026-01-01 | 415 B | 377 B | ![]() 185.196.197.71 | |
fonts.googleapis.com | 313 | 2005-01-25 | 2012-05-23 | 2025-12-28 | 430 B | 17 kB | ![]() 142.250.74.10 | |
pahindot.vip | unknown | 2025-11-25 | 2025-11-25 | 2025-11-25 | 25 kB | 1.5 MB | ![]() 104.21.22.237 | ![]() |
www.guidepaparazzisurface.com | unknown | 2025-03-12 | 2025-10-17 | 2025-12-17 | 4.3 kB | 5.7 MB | ![]() 94.242.247.33 | |
www.google.com | 22 | 1997-09-15 | 2015-05-10 | 2025-12-28 | 2.6 kB | 114 kB | ![]() 216.58.207.196 | |
protrafficinspector.com | 614186 | 2025-06-18 | 2025-07-25 | 2025-12-30 | 880 B | 842 B | ![]() 3.120.91.143 | |
crossingshare.com 12 alert(s) on this Host | 3476137 | 2025-07-15 | 2025-07-30 | 2026-01-02 | 5.4 kB | 197 kB | ![]() 172.240.108.76 | ![]() |
www.gstatic.com | 146047 | 2008-02-11 | 2012-05-29 | 2025-12-28 | 3.3 kB | 3.6 MB | ![]() 142.250.74.99 | |
bn.adbestnet.com | 659069 | 2025-02-09 | 2025-03-16 | 2026-01-01 | 2.7 kB | 15 kB | ![]() 104.21.90.104 | |
fp.metricswpsh.com 2 alert(s) on this Host | 154722 | 2021-10-29 | 2022-04-22 | 2025-12-31 | 1.1 kB | 824 B | ![]() 157.90.84.242 |
CDN77 (CDN)
CDN77 is a content delivery network (CDN).Cloudflare (CDN)
Cloudflare is a web-infrastructure and website-security company, providing content-delivery-network services, DDoS mitigation, Internet security, and distributed domain-name-server services.Amazon Web Services (PaaS)
Amazon Web Services (AWS) is a comprehensive cloud services platform offering compute power, database storage, content delivery and other functionality.Nginx:1.24.0 (Web servers, Reverse proxies)
Nginx is a web server that can also be used as a reverse proxy, load balancer, mail proxy and HTTP cache.Nginx:1.21.6 (Web servers, Reverse proxies)
Nginx is a web server that can also be used as a reverse proxy, load balancer, mail proxy and HTTP cache.Nginx:1.18.0 (Web servers, Reverse proxies)
Nginx is a web server that can also be used as a reverse proxy, load balancer, mail proxy and HTTP cache.Nginx:1.20.1 (Web servers, Reverse proxies)
Nginx is a web server that can also be used as a reverse proxy, load balancer, mail proxy and HTTP cache.Nginx (Web servers, Reverse proxies)
Nginx is a web server that can also be used as a reverse proxy, load balancer, mail proxy and HTTP cache.PHP:7.4.33 (Programming languages)
PHP is a general-purpose scripting language used for web development.Envoy (Reverse proxies)
Envoy is an open-source edge and service proxy, designed for cloud-native applications.Google Cloud CDN (CDN)
Cloud CDN uses Google's global edge network to serve content closer to users.Google Cloud (IaaS)
Google Cloud is a suite of cloud computing services.LiteSpeed Cache (Caching, WordPress plugins)
LiteSpeed Cache is an all-in-one site acceleration plugin for WordPress.LiteSpeed (Web servers)
LiteSpeed is a high-scalability web server.PHP:8.3.23 (Programming languages)
PHP is a general-purpose scripting language used for web development.Litespeed Cache (Caching, WordPress plugins)
LiteSpeed Cache is an all-in-one site acceleration plugin for WordPress.jQuery (JavaScript libraries)
jQuery is a JavaScript library which is a free, open-source software designed to simplify HTML DOM tree traversal and manipulation, as well as event handling, CSS animation, and Ajax.WordPress (CMS, Blogs)
WordPress is a free and open-source content management system written in PHP and paired with a MySQL or MariaDB database. Features include a plugin architecture and a template system.reCAPTCHA (Security)
reCAPTCHA is a free service from Google that helps protect websites from spam and abuse.MySQL (Databases)
MySQL is an open-source relational database management system.PHP:8.1.33 (Programming languages)
PHP is a general-purpose scripting language used for web development.jQuery:3.4.1 (JavaScript libraries)
jQuery is a JavaScript library which is a free, open-source software designed to simplify HTML DOM tree traversal and manipulation, as well as event handling, CSS animation, and Ajax.Related reports
Threat Detection Systems
| Detection System | Indicator | Verdict | Alert |
|---|---|---|---|
| Cloudflare DNS | creative-sb1.com | malicious | Sinkholed |
| DNS4EU | creative-sb1.com | malicious | Sinkholed |
| DNS0 Zero | creative-sb1.com | malicious | Sinkholed |
| Quad9 DNS | crossingshare.com | malicious | Sinkholed |
| DNS0 Zero | crossingshare.com | malicious | Sinkholed |
| Cloudflare DNS | playhubconnect.com | malicious | Sinkholed |
| Cloudflare DNS | kettledroopingcontinuation.com | malicious | Sinkholed |
| DNS4EU | kettledroopingcontinuation.com | malicious | Sinkholed |
| Hagezi Threat Feed | kettledroopingcontinuation.com | malicious | Sinkholed |
| DNS0 Zero | kettledroopingcontinuation.com | malicious | Sinkholed |
| DigiCert UltraDNS | mat.143flix.com | malicious | Sinkholed |
| Cloudflare DNS | fp.metricswpsh.com | malicious | Sinkholed |
| DNS4EU | sourshaped.com | malicious | Sinkholed |
| Cloudflare DNS | sourshaped.com | malicious | Sinkholed |
| Cloudflare DNS | flushpersist.com | malicious | Sinkholed |
| Hagezi Threat Feed | flushpersist.com | malicious | Sinkholed |
| DNS0 Zero | flushpersist.com | malicious | Sinkholed |
| DNS4EU | preferencenail.com | malicious | Sinkholed |
| Hagezi Threat Feed | preferencenail.com | malicious | Sinkholed |
| Cloudflare DNS | preferencenail.com | malicious | Sinkholed |
| Cloudflare DNS | weirdopt.com | malicious | Sinkholed |
| DNS4EU | weirdopt.com | malicious | Sinkholed |
| DNS0 Zero | weirdopt.com | malicious | Sinkholed |
JavaScript (50)
| HASH | FROM | Size | First Seen | Last Seen | |
|---|---|---|---|---|---|
| 6d775420a936d01c1cbb46c0428f9e2a | DocumentWrite | 191 B | 2025-11-08 | 2026-04-29 | |
Introduced by DocumentWrite First Seen 2025-11-08 Last Seen 2026-04-29 Times Seen 470 Size 191 B (191 bytes) MD5 6d775420a936d01c1cbb46c0428f9e2a SHA1 96f198bfae8da82504ab157f7f4e9f210f07f9c6 Loading... | |||||
HTTP Transactions (146)
| URL | IP | Response | Size |
|---|







