Report Overview
Visitedpublic
2025-05-09 03:15:26
Tags
Submit Tags
URL
av.ijime.top/v/:/motherless.com/00ECF86/title/Teen%20Lesbians%20pissing%20under%20the%20Shower%20[5:28x432p]
Finishing URL
av.ijime.top/v/://motherless.com/00ECF86/title/Teen%20Lesbians%20pissing%20under%20the%20Shower%20[5:28x432p]
IP / ASN

104.21.34.50
Title
Nastolatki lesbijki sikają pod prysznicem
Detections
urlquery
0
Network Intrusion Detection
0
Threat Detection Systems
0
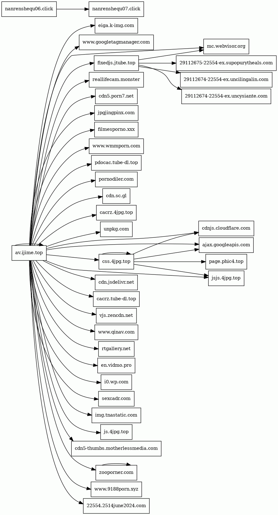
Host Summary
| Host | Rank | Registered | First Seen | Last Seen | Sent | Received | IP | Fingerprints |
|---|---|---|---|---|---|---|---|---|
zooporner.com | unknown | 2018-10-10 | 2019-01-27 | 2025-05-02 | 1.3 kB | 9.7 kB | ![]() 104.21.72.81 | |
cdn5.porn7.net | unknown | 2021-04-26 | 2022-07-19 | 2025-02-05 | 516 B | 20 kB | ![]() 134.19.178.221 | |
savsq.com | unknown | 2023-03-21 | 2023-03-22 | 2025-02-15 | 395 B | 0 B | ![]() 0.0.0.0 | |
porn7.net | 220781 | 2021-04-26 | 2017-05-22 | 2025-04-03 | 395 B | 143 B | ![]() 109.202.99.24 | |
css.4jpg.top | unknown | 2024-03-07 | 2024-03-18 | 2025-05-02 | 4.2 kB | 234 kB | ![]() 188.114.97.1 | |
22554.2514june2024.com | unknown | 2024-06-02 | 2024-10-28 | 2025-05-05 | 421 B | 0 B | ![]() 0.0.0.0 | |
page.phic4.top | unknown | 2024-03-07 | 2024-03-28 | 2025-05-02 | 1.6 kB | 3.3 kB | ![]() 104.21.73.126 | |
www.tnaflix.com | 191344 | 2007-02-18 | 2017-01-29 | 2025-04-26 | 401 B | 168 B | ![]() 193.108.119.37 | |
pdocac.tube-dl.top | unknown | 2024-03-07 | 2024-03-14 | 2025-05-02 | 12 kB | 40 kB | ![]() 104.21.80.1 | |
cdn.jsdelivr.net | 439 | 2012-05-16 | 2012-09-30 | 2025-05-07 | 2.1 kB | 1.2 MB | ![]() 104.16.175.226 | |
mc.webvisor.org | 17571 | 2009-08-25 | 2017-08-16 | 2025-05-02 | 5.6 kB | 6.2 kB | ![]() 77.88.21.119 | |
img.caoliuzywimg.com | unknown | 2023-07-08 | 2023-08-15 | 2025-04-24 | 454 B | 129 kB | ![]() 208.69.102.232 | |
rtgallery.net | 581632 | 2021-12-29 | 2022-03-30 | 2025-04-24 | 838 B | 35 kB | ![]() 5.63.144.84 | |
js.4jpg.top | unknown | 2024-03-07 | 2024-09-09 | 2025-05-02 | 1.5 kB | 248 kB | ![]() 188.114.97.1 | |
i0.wp.com | 3021 | 1997-03-28 | 2013-09-17 | 2025-05-07 | 481 B | 6.5 kB | ![]() 192.0.77.2 | |
nanrenshequ07.click | unknown | 2025-03-15 | 2025-03-22 | 2025-04-24 | 405 B | 597 B | ![]() 104.21.83.160 | |
www.ikikiv.uk | unknown | 2024-12-28 | 2025-01-04 | 2025-04-24 | 399 B | 0 B | ![]() 0.0.0.0 | |
29112674-22554-ex.uncysiante.com | unknown | 2024-10-01 | 2025-05-09 | 2025-05-09 | 1.2 kB | 4.9 kB | ![]() 88.208.22.3 | |
ads.google.com | 27064 | 1997-09-15 | 2013-08-25 | 2025-05-02 | 1.1 kB | 624 B | ![]() 142.250.74.174 | |
22554.aceadynict.com | unknown | 2024-09-02 | 2024-09-03 | 2025-05-02 | 1.6 kB | 330 kB | ![]() 88.208.22.1 | |
cacrz.4jpg.top | unknown | 2024-03-07 | 2024-04-16 | 2025-05-02 | 830 B | 19 kB | ![]() 188.114.97.1 | |
www.googletagmanager.com | 75 | 2011-11-11 | 2012-10-04 | 2025-05-07 | 432 B | 255 kB | ![]() 142.250.74.168 | |
cdne-pics.youjizz.com | 133153 | 2007-10-22 | 2017-01-30 | 2025-04-24 | 455 B | 14 kB | ![]() 64.210.135.115 | |
motherless.com | 95743 | 2005-11-19 | 2012-05-21 | 2025-05-02 | 400 B | 1.5 kB | ![]() 185.107.81.233 | |
www.wmmporn.com | unknown | 2021-06-24 | 2021-07-08 | 2024-04-08 | 467 B | 372 kB | ![]() 172.67.218.163 | |
en.vidmo.pro | unknown | 2022-04-10 | 2022-04-11 | 2025-04-24 | 480 B | 23 kB | ![]() 89.248.193.244 | |
sexcadr.com | unknown | 2017-12-07 | 2018-07-02 | 2025-01-03 | 916 B | 374 B | ![]() 188.127.239.132 | |
jsjs.4jpg.top | unknown | 2024-03-07 | 2024-03-08 | 2025-05-02 | 1.2 kB | 2.4 kB | ![]() 188.114.97.1 | |
www.9188porn.xyz 6 alert(s) on this Host | unknown | 2025-02-21 | 2025-03-12 | 2025-05-02 | 2.8 kB | 0 B | ![]() 0.0.0.0 | |
cdn5-thumbs.motherlessmedia.com | 168882 | 2008-10-11 | 2018-12-23 | 2025-05-01 | 1.7 kB | 109 kB | ![]() 185.107.92.224 | |
29112674-22554-ex.uncilingalin.com 1 alert(s) on this Host | unknown | 2024-08-24 | 2025-05-09 | 2025-05-09 | 1.2 kB | 4.9 kB | ![]() 88.208.22.2 | |
nanrenshequ06.click | unknown | 2024-12-15 | 2025-01-04 | 2025-04-24 | 405 B | 632 B | ![]() 172.67.171.153 | |
www.pornvideos.rs | unknown | unknown | No data | No data | 435 B | 3.9 kB | ![]() 188.114.96.1 | |
ajax.googleapis.com | 12905 | 2005-01-25 | 2012-05-22 | 2025-05-07 | 2.2 kB | 352 kB | ![]() 142.250.74.10 | |
www.qinav.com | unknown | 2021-11-22 | 2022-07-12 | 2025-05-02 | 845 B | 9.8 kB | ![]() 104.21.53.2 | |
av.ijime.top | unknown | 2024-03-07 | 2025-05-02 | 2025-05-02 | 1.3 kB | 49 kB | ![]() 172.67.198.62 | |
29112674-22554-517.uncysiante.com | unknown | 2024-10-01 | 2025-05-09 | 2025-05-09 | 1.6 kB | 572 B | ![]() 88.208.22.3 | |
pornodiler.com | 717277 | 2018-04-26 | 2013-10-29 | 2025-05-02 | 445 B | 28 kB | ![]() 109.206.182.151 | |
vjs.zencdn.net | 4968 | 2011-12-27 | 2012-05-21 | 2025-05-02 | 846 B | 1.9 MB | ![]() 151.101.66.217 | |
reallifecam.monster | 509918 | 2019-04-06 | 2019-05-09 | 2025-03-25 | 937 B | 22 kB | ![]() 104.21.64.1 | |
acdn.berculogive.com | unknown | 2025-02-17 | 2025-04-18 | 2025-05-02 | 878 B | 41 kB | ![]() 45.133.44.3 | |
acdn.puclepighicric.com | unknown | 2024-08-29 | 2025-04-16 | 2025-05-02 | 442 B | 14 kB | ![]() 45.133.44.4 | |
www.youjizz.com | 123168 | 2007-10-22 | 2012-05-22 | 2025-04-24 | 401 B | 4.7 kB | ![]() 66.254.114.242 | |
cdn5-videos.motherlessmedia.com | 211972 | 2008-10-11 | 2018-12-31 | 2025-05-02 | 974 B | 280 B | ![]() 185.107.92.224 | |
29112675-22554-ex.supopurytheals.com | unknown | 2024-09-26 | 2025-05-09 | 2025-05-09 | 1.3 kB | 5.0 kB | ![]() 88.208.22.1 | |
cdnjs.cloudflare.com | 235 | 2009-02-17 | 2012-05-23 | 2025-05-07 | 1.4 kB | 703 kB | ![]() 104.17.24.14 | |
www.w3schools.com | 17487 | 2000-03-21 | 2014-02-05 | 2025-05-07 | 399 B | 24 kB | ![]() 23.36.77.57 | |
29112674-22554-517.wherdiapospir.com | unknown | 2024-09-29 | 2025-05-09 | 2025-05-09 | 1.6 kB | 572 B | ![]() 88.208.22.1 | |
filmesporno.xxx | 560351 | unknown | 2019-03-31 | 2025-04-24 | 870 B | 15 kB | ![]() 194.102.104.74 | |
29112675-22554-517.uncysiante.com | unknown | 2024-10-01 | 2025-05-09 | 2025-05-09 | 1.7 kB | 572 B | ![]() 88.208.22.3 | |
cacrz.tube-dl.top | unknown | 2024-03-07 | 2024-04-17 | 2025-05-02 | 515 B | 1.5 kB | ![]() 104.21.80.1 | |
m.ok.ru | 65133 | 1998-11-03 | 2012-08-05 | 2025-04-20 | 393 B | 5.7 kB | ![]() 217.20.156.131 | |
img.tnastatic.com | 192179 | 2010-05-30 | 2013-12-19 | 2025-04-21 | 463 B | 14 kB | ![]() 156.146.33.140 | |
cdn.sc.gl | 166967 | 2014-09-25 | 2014-12-05 | 2025-04-25 | 1.7 kB | 21 kB | ![]() 188.114.97.1 | |
eiga.k-img.com | unknown | 2009-10-19 | 2017-06-07 | 2025-04-14 | 466 B | 57 kB | ![]() 103.70.240.208 | |
unpkg.com | 11693 | 2016-01-06 | 2016-01-07 | 2025-05-07 | 866 B | 80 kB | ![]() 104.18.1.22 | |
fixedjs.jtube.top | unknown | 2024-03-07 | 2024-06-18 | 2025-05-05 | 4.9 kB | 43 kB | ![]() 104.21.112.1 | |
jpgjingpinx.com | unknown | 2024-06-22 | 2024-07-25 | 2025-04-21 | 960 B | 162 kB | ![]() 204.188.235.18 | |
www.pornlulu.com | 398147 | 2021-05-17 | 2021-07-12 | 2025-05-02 | 402 B | 720 B | ![]() 104.21.48.1 | |
content.jwplatform.com | 3255 | 2010-04-13 | 2017-09-15 | 2025-05-01 | 408 B | 344 B | ![]() 3.167.2.44 | |
en.vidmo.org | 490377 | 2012-10-07 | 2017-03-14 | 2025-04-03 | 398 B | 5.7 kB | ![]() 89.248.193.244 |
Related reports
Threat Detection Systems
Public InfoSec YARA rules
No alerts detected
OpenPhish
No alerts detected
PhishTank
No alerts detected
Quad9 DNS
| Scan Date | Severity | Indicator | Alert |
|---|---|---|---|
| 2025-05-09 | medium | 9188porn.xyz | Sinkholed |
| 2025-05-08 | medium | uncilingalin.com | Sinkholed |
| 2025-05-09 | medium | 9188porn.xyz | Sinkholed |
| 2025-05-09 | medium | 9188porn.xyz | Sinkholed |
| 2025-05-09 | medium | 9188porn.xyz | Sinkholed |
| 2025-05-09 | medium | 9188porn.xyz | Sinkholed |
| 2025-05-09 | medium | 9188porn.xyz | Sinkholed |
ThreatFox
No alerts detected
JavaScript (109)
| HASH | FROM | Size | First Seen | Last Seen | |
|---|---|---|---|---|---|
| 5a2cee0711c190a947bd0b070cc53023 | DocumentWrite | 9 B | 2023-03-08 | 2026-04-22 | |
Introduced by DocumentWrite First Seen 2023-03-08 Last Seen 2026-04-22 Times Seen 123 Size 9 B (9 bytes) MD5 5a2cee0711c190a947bd0b070cc53023 SHA1 c098d8ad756230fa759c559a1bbcd56d6788f3f6 Loading... | |||||
| a5180bd43ce95d4729e0e3d57920374d | DocumentWrite | 396 B | 2025-01-24 | 2025-06-02 | |
Introduced by DocumentWrite First Seen 2025-01-24 Last Seen 2025-06-02 Times Seen 33 Size 396 B (396 bytes) MD5 a5180bd43ce95d4729e0e3d57920374d SHA1 bd82800cc4c89c01d9a11815f671a95cf9970ef0 Loading... | |||||
| 46a271dadecfb3be3a7179e51c40fba8 | DocumentWrite | 2.2 kB | 2025-05-02 | 2025-05-09 | |
Introduced by DocumentWrite First Seen 2025-05-02 Last Seen 2025-05-09 Times Seen 2 Size 2.2 kB (2196 bytes) MD5 46a271dadecfb3be3a7179e51c40fba8 SHA1 d09a0202f55c1d63947ce21ce926965c3fc47773 Loading... | |||||
| 9e7608f100a0deacd5ea076a2c2a84a6 | DocumentWrite | 68 B | 2025-04-08 | 2026-04-03 | |
Introduced by DocumentWrite First Seen 2025-04-08 Last Seen 2026-04-03 Times Seen 227 Size 68 B (68 bytes) MD5 9e7608f100a0deacd5ea076a2c2a84a6 SHA1 5af8da6e7f3f1c6f078c6af42d33f7ea9cca82a7 Loading... | |||||
| 2badd01f80cd03eb7ffce90487ab3f71 | DocumentWrite | 43 B | 2023-03-07 | 2026-04-22 | |
Introduced by DocumentWrite First Seen 2023-03-07 Last Seen 2026-04-22 Times Seen 2355 Size 43 B (43 bytes) MD5 2badd01f80cd03eb7ffce90487ab3f71 SHA1 1d0af7cc184466c7d86216085ea60242daeb1eb4 Loading... | |||||
| eb74dd4bee999b8303ec1cf2bf9b4066 | DocumentWrite | 639 B | 2024-06-15 | 2025-11-15 | |
Introduced by DocumentWrite First Seen 2024-06-15 Last Seen 2025-11-15 Times Seen 231 Size 639 B (639 bytes) MD5 eb74dd4bee999b8303ec1cf2bf9b4066 SHA1 19fedcffef720e95c136c0c19933c9d05133ac5e Loading... | |||||
| b76b8089f53c25d0b22ca5df70919e16 | DocumentWrite | 2.2 kB | 2025-05-02 | 2025-05-09 | |
Introduced by DocumentWrite First Seen 2025-05-02 Last Seen 2025-05-09 Times Seen 5 Size 2.2 kB (2176 bytes) MD5 b76b8089f53c25d0b22ca5df70919e16 SHA1 8db4a6341caaf392c9f0d211e7921f9573275d43 Loading... | |||||
| edc24b7d2fc7536422daee6621435edf | DocumentWrite | 55 B | 2024-04-16 | 2026-04-22 | |
Introduced by DocumentWrite First Seen 2024-04-16 Last Seen 2026-04-22 Times Seen 2326 Size 55 B (55 bytes) MD5 edc24b7d2fc7536422daee6621435edf SHA1 71fd4875b509449d820e6a3dd7d83e5f6c31fac8 Loading... | |||||
| bc893bafc5c257148ae6fefd5b021f67 | DocumentWrite | 152 B | 2024-09-03 | 2025-06-02 | |
Introduced by DocumentWrite First Seen 2024-09-03 Last Seen 2025-06-02 Times Seen 98 Size 152 B (152 bytes) MD5 bc893bafc5c257148ae6fefd5b021f67 SHA1 24f8007b34ecee00a8e796585ad56f8ff2ab52d5 Loading... | |||||
| 8da66cae5fc09ad0ad54710cd4960dbd | DocumentWrite | 88 B | 2023-03-07 | 2026-04-22 | |
Introduced by DocumentWrite First Seen 2023-03-07 Last Seen 2026-04-22 Times Seen 2425 Size 88 B (88 bytes) MD5 8da66cae5fc09ad0ad54710cd4960dbd SHA1 01ef404d9c252491d6f0cd6900cce145d4b76db1 Loading... | |||||
| 33e50c65bc34e7205dd72147375dd7ee | DocumentWrite | 228 B | 2024-11-18 | 2025-11-13 | |
Introduced by DocumentWrite First Seen 2024-11-18 Last Seen 2025-11-13 Times Seen 682 Size 228 B (228 bytes) MD5 33e50c65bc34e7205dd72147375dd7ee SHA1 45d7704eefa9421415ddfe589dba26be6f3e0a1e Loading... | |||||
| 4b4b5c916fca1f879ae406eafa073906 | DocumentWrite | 30 B | 2024-04-16 | 2025-09-07 | |
Introduced by DocumentWrite First Seen 2024-04-16 Last Seen 2025-09-07 Times Seen 1685 Size 30 B (30 bytes) MD5 4b4b5c916fca1f879ae406eafa073906 SHA1 b188d4ad342b5264c33cf9c6f655aa95118fb6d0 Loading... | |||||
| 16097b6db5e3b9f92e7a7fe655988961 | DocumentWrite | 374 B | 2024-07-17 | 2025-11-15 | |
Introduced by DocumentWrite First Seen 2024-07-17 Last Seen 2025-11-15 Times Seen 183 Size 374 B (374 bytes) MD5 16097b6db5e3b9f92e7a7fe655988961 SHA1 e64f35ea6d64aaf08fe3e31cc3ca3f00757dabb5 Loading... | |||||
HTTP Transactions (152)
| URL | IP | Response | Size |
|---|







