Report Overview
Visitedpublic
2025-12-06 12:47:18
Tags
Submit Tags
URL
freestreams-live1.pk/
Finishing URL
freestreams-live1.pk/
IP / ASN

111.90.145.185
Title
Free Sports Streaming | FreeStreams-live1 | Football & NFL streams
Detections
urlquery
0
Network Intrusion Detection
0
Threat Detection Systems
12
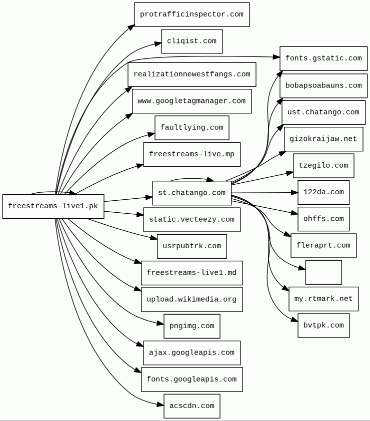
Host Summary
| Host | Rank | Registered | First Seen | Last Seen | Sent | Received | IP | Fingerprints |
|---|---|---|---|---|---|---|---|---|
st.chatango.com | 442176 | 2004-05-23 | 2012-06-04 | 2025-11-30 | 2.4 kB | 793 kB | ![]() 208.93.230.17 | |
fonts.googleapis.com | 313 | 2005-01-25 | 2012-05-23 | 2025-11-30 | 939 B | 49 kB | ![]() 216.58.211.10 | |
ohffs.com | unknown | 2018-08-31 | 2025-11-20 | 2025-11-27 | 4.0 kB | 14 kB | ![]() 139.45.195.9 | |
usrpubtrk.com 5 alert(s) on this Host | 6824 | 2025-06-16 | 2025-06-17 | 2025-12-03 | 502 B | 524 B | ![]() 172.67.186.11 | |
bobapsoabauns.com | 16239 | 2025-01-23 | 2025-03-26 | 2025-12-02 | 913 B | 18 kB | ![]() 172.67.166.60 | |
s38.chatango.com | 5673687 | 2004-05-23 | 2014-02-07 | 2025-11-26 | 559 B | 129 B | ![]() 208.93.230.153 | |
faultlying.com 2 alert(s) on this Host | unknown | 2025-08-04 | 2025-12-06 | 2025-12-06 | 450 B | 48 kB | ![]() 172.240.127.242 | ![]() |
pngimg.com | 47160 | 2013-10-02 | 2014-05-29 | 2025-11-29 | 448 B | 293 kB | ![]() 104.26.5.108 | |
realizationnewestfangs.com 12 alert(s) on this Host | unknown | 2024-09-03 | 2025-10-02 | 2025-12-01 | 5.8 kB | 22 kB | ![]() 172.240.127.234 | ![]() |
fleraprt.com | 17838 | 2022-01-14 | 2022-01-14 | 2025-12-03 | 1.2 kB | 908 B | ![]() 139.45.195.252 | |
gizokraijaw.net | 156158 | 2024-11-06 | 2024-11-27 | 2025-11-29 | 415 B | 168 kB | ![]() 172.67.192.55 | |
tzegilo.com | 18163 | 2022-01-14 | 2022-01-14 | 2025-12-02 | 410 B | 19 kB | ![]() 172.67.193.52 | |
freestreams-live1.pk | unknown | unknown | No data | No data | 39 kB | 1.0 MB | ![]() 111.90.145.185 | ![]() ![]() ![]() |
ust.chatango.com | 468722 | 2004-05-23 | 2012-12-10 | 2025-11-28 | 3.7 kB | 27 kB | ![]() 208.93.230.28 | |
fonts.gstatic.com | unknown | 2008-02-11 | 2014-04-02 | 2025-11-30 | 3.3 kB | 190 kB | ![]() 142.250.74.35 | |
static.vecteezy.com | 196654 | 2007-04-27 | 2012-10-01 | 2025-12-02 | 513 B | 53 kB | ![]() 172.64.152.224 | |
acscdn.com 1 alert(s) on this Host | 18769 | 2020-05-05 | 2020-05-06 | 2025-12-01 | 419 B | 172 kB | ![]() 104.18.16.201 | |
protrafficinspector.com | 614186 | 2025-06-18 | 2025-07-25 | 2025-12-02 | 456 B | 429 B | ![]() 3.124.152.32 | |
cliqist.com | 654436 | 2013-08-22 | 2025-06-13 | 2025-11-26 | 475 B | 20 kB | ![]() 67.222.18.110 | |
my.rtmark.net | 43911 | 2014-10-29 | 2015-02-04 | 2025-12-01 | 437 B | 838 B | ![]() 172.64.146.234 | |
freestreams-live.mp 1 alert(s) on this Host | 6576232 | unknown | 2025-06-02 | 2025-07-10 | 584 B | 0 B | ![]() 0.0.0.0 | |
cdn.storageimagedisplay.com | 170153 | 2024-09-13 | 2024-09-13 | 2025-12-01 | 462 B | 84 kB | ![]() 45.133.44.1 | |
freestreams-live1.md | unknown | 2025-10-11 | 2025-11-26 | 2025-11-26 | 1.8 kB | 0 B | ![]() 0.0.0.0 | |
upload.wikimedia.org | 4329 | 2003-03-16 | 2012-05-21 | 2025-12-01 | 511 B | 8.6 kB | ![]() 185.15.59.240 | ![]() |
www.googletagmanager.com | 283 | 2011-11-11 | 2012-10-04 | 2025-11-30 | 441 B | 417 kB | ![]() 142.250.74.136 | |
ajax.googleapis.com | 3691 | 2005-01-25 | 2012-05-22 | 2025-11-30 | 449 B | 89 kB | ![]() 216.58.211.10 | |
bvtpk.com | 37068 | 2019-03-16 | 2025-05-21 | 2025-12-03 | 408 B | 112 kB | ![]() 172.67.154.171 | |
122da.com | unknown | 2021-09-06 | 2025-11-21 | 2025-12-05 | 595 B | 830 B | ![]() 139.45.196.63 |
Nginx (Web servers, Reverse proxies)
Nginx is a web server that can also be used as a reverse proxy, load balancer, mail proxy and HTTP cache.Cloudflare (CDN)
Cloudflare is a web-infrastructure and website-security company, providing content-delivery-network services, DDoS mitigation, Internet security, and distributed domain-name-server services.Google Cloud CDN (CDN)
Cloud CDN uses Google's global edge network to serve content closer to users.Google Cloud (IaaS)
Google Cloud is a suite of cloud computing services.Nginx:1.21.6 (Web servers, Reverse proxies)
Nginx is a web server that can also be used as a reverse proxy, load balancer, mail proxy and HTTP cache.Envoy (Reverse proxies)
Envoy is an open-source edge and service proxy, designed for cloud-native applications.Nginx:1.25.5 (Web servers, Reverse proxies)
Nginx is a web server that can also be used as a reverse proxy, load balancer, mail proxy and HTTP cache.LiteSpeed (Web servers)
LiteSpeed is a high-scalability web server.Yoast SEO:26.5 (SEO, WordPress plugins)
Yoast SEO is a search engine optimisation plugin for WordPress and other platforms.WordPress (CMS, Blogs)
WordPress is a free and open-source content management system written in PHP and paired with a MySQL or MariaDB database. Features include a plugin architecture and a template system.MySQL (Databases)
MySQL is an open-source relational database management system.PHP (Programming languages)
PHP is a general-purpose scripting language used for web development.LiteSpeed Cache (Caching, WordPress plugins)
LiteSpeed Cache is an all-in-one site acceleration plugin for WordPress.Litespeed Cache (Caching, WordPress plugins)
LiteSpeed Cache is an all-in-one site acceleration plugin for WordPress.Chatango (Widgets)
Chatango is a website used for connecting to a large selection of users.jQuery:3.4.1 (JavaScript libraries)
jQuery is a JavaScript library which is a free, open-source software designed to simplify HTML DOM tree traversal and manipulation, as well as event handling, CSS animation, and Ajax.Elementor:3.33.3 (Page builders, WordPress plugins)
Elementor is a website builder platform for professionals on WordPress.jQuery Migrate:3.4.1 (JavaScript libraries)
Query Migrate is a javascript library that allows you to preserve the compatibility of your jQuery code developed for versions of jQuery older than 1.9.Google Analytics (Analytics)
Google Analytics is a free web analytics service that tracks and reports website traffic.Font Awesome (Font scripts)
Font Awesome is a font and icon toolkit based on CSS and Less.Google Hosted Libraries (CDN)
Google Hosted Libraries is a stable, reliable, high-speed, globally available content distribution network for the most popular, open-source JavaScript libraries.Amazon Web Services (PaaS)
Amazon Web Services (AWS) is a comprehensive cloud services platform offering compute power, database storage, content delivery and other functionality.Cloudflare Bot Management (Security)
Cloudflare bot management solution identifies and mitigates automated traffic to protect websites from bad bots.Amazon CloudFront (CDN)
Amazon CloudFront is a fast content delivery network (CDN) service that securely delivers data, videos, applications, and APIs to customers globally with low latency, high transfer speeds.Google Cloud Storage (Miscellaneous)
Google Cloud Storage allows world-wide storage and retrieval of any amount of data at any time.Apache HTTP Server (Web servers)
Apache is a free and open-source cross-platform web server software.Related reports
Threat Detection Systems
| Detection System | Indicator | Verdict | Alert |
|---|---|---|---|
| DigiCert UltraDNS | freestreams-live.mp | malicious | Sinkholed |
| Quad9 DNS | realizationnewestfangs.com | malicious | Sinkholed |
| DNS4EU | realizationnewestfangs.com | malicious | Sinkholed |
| DNS0 Zero | realizationnewestfangs.com | malicious | Sinkholed |
| Cloudflare DNS | usrpubtrk.com | malicious | Sinkholed |
| DNS4EU | usrpubtrk.com | malicious | Sinkholed |
| DigiCert UltraDNS | usrpubtrk.com | malicious | Sinkholed |
| Quad9 DNS | usrpubtrk.com | malicious | Sinkholed |
| DNS0 Zero | usrpubtrk.com | malicious | Sinkholed |
| DigiCert UltraDNS | acscdn.com | malicious | Sinkholed |
| Quad9 DNS | faultlying.com | malicious | Sinkholed |
| Hagezi Threat Feed | faultlying.com | malicious | Sinkholed |
JavaScript (96)
No JavaScripts
HTTP Transactions (132)
| URL | IP | Response | Size |
|---|







