Report Overview
Visitedpublic
2023-11-11 00:30:32
Tags
Submit Tags
URL
69.61.32.249/
Finishing URL
tvshows4mobile.org/
IP / ASN
69.61.32.249
#141518 Subhosting Innovations Pvt Ltd
Title
Free Download TV Shows, Series, Videos and Movies On Mobile and Watch or Stream Online - TvShows4Mobile

Detections

urlquery
0
Network Intrusion Detection
0
Threat Detection Systems
0

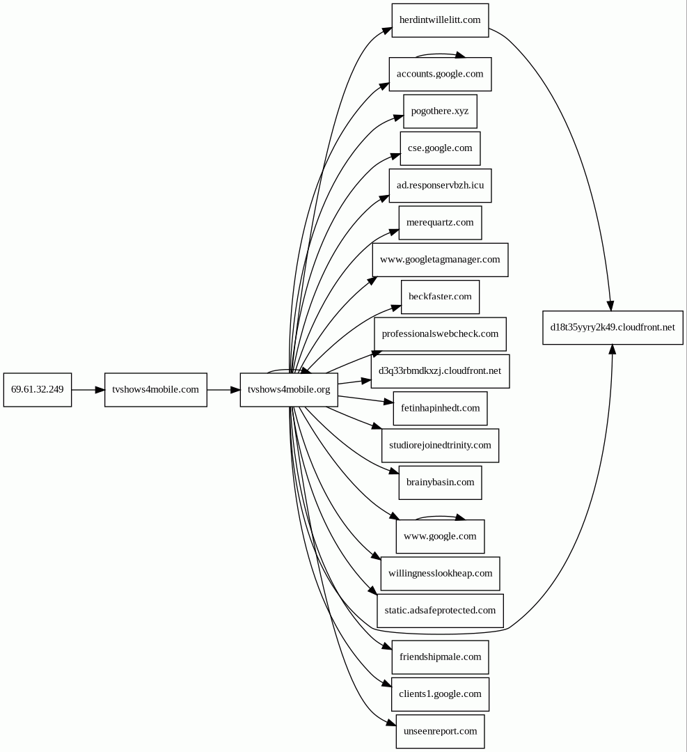
Host Summary

HostRankRegisteredFirst SeenLast Seen
www.googletagmanager.com
752011-11-112013-05-22 04:07:372023-11-10 22:47:18
merequartz.com
unknown2023-04-242023-04-24 04:14:362023-11-10 20:19:49
fetinhapinhedt.com
unknown2023-11-062023-11-10 08:54:392023-11-10 20:51:10
herdintwillelitt.com
unknown2023-11-062023-11-10 08:57:412023-11-10 22:35:30
unseenreport.com
unknown2022-03-302022-03-30 16:33:172023-11-10 20:47:25
tvshows4mobile.org
unknown2019-09-292020-01-27 06:39:352023-09-28 00:17:06
static.adsafeprotected.com
4792010-04-012015-03-27 17:09:112023-11-10 18:15:34
d3q33rbmdkxzj.cloudfront.net
unknown2008-04-252020-12-02 19:08:092023-11-06 17:10:15
d18t35yyry2k49.cloudfront.net
unknown2008-04-252021-01-12 22:48:332023-11-09 23:51:45
studiorejoinedtrinity.com
unknown2023-10-092023-10-09 15:49:142023-11-10 05:16:18
accounts.google.com
811997-09-152016-03-20 13:44:492023-11-10 23:29:57
friendshipmale.com
unknown2022-10-212022-10-21 14:15:252023-11-10 20:47:24
www.google.com
71997-09-152015-05-10 13:11:192023-11-10 08:57:04
69.61.32.249
unknownunknown2022-04-01 04:10:152023-06-02 17:55:45
tvshows4mobile.com
4720542014-01-282015-07-05 18:24:502023-10-07 04:47:18
brainybasin.com
unknown2023-01-182023-01-18 03:09:432023-07-17 02:04:11
pogothere.xyz
unknown2022-08-222022-09-04 21:11:252023-11-10 20:51:10
willingnesslookheap.com
unknown2023-11-032023-11-03 12:35:482023-11-10 20:44:21
cse.google.com
26421997-09-152015-03-18 06:14:252023-11-10 21:08:54
beckfaster.com
unknown2023-08-222023-08-22 03:58:162023-11-07 11:30:33
professionalswebcheck.com
unknown2022-04-012022-04-02 00:47:292023-11-10 22:25:37
clients1.google.com
4151997-09-152013-02-01 14:08:372023-11-10 18:12:50
ad.responservbzh.icu
4313202019-09-132020-01-15 15:04:532023-10-31 19:24:06

Related reports

Threat Detection Systems

Public InfoSec YARA rules

No alerts detected


OpenPhish

No alerts detected


PhishTank

No alerts detected


mnemonic secure dns

No alerts detected


Quad9 DNS
SeverityIndicatorAlert
medium69.61.32.249Sinkholed
mediumstudiorejoinedtrinity.comSinkholed
mediumunseenreport.comSinkholed
mediumunseenreport.comSinkholed
mediumwillingnesslookheap.comSinkholed

ThreatFox

No alerts detected


JavaScript (22)

HTTP Transactions (63)

URLIPResponseSize