Report Overview
Visitedpublic
2023-11-12 22:43:46
Tags
Submit Tags
URL
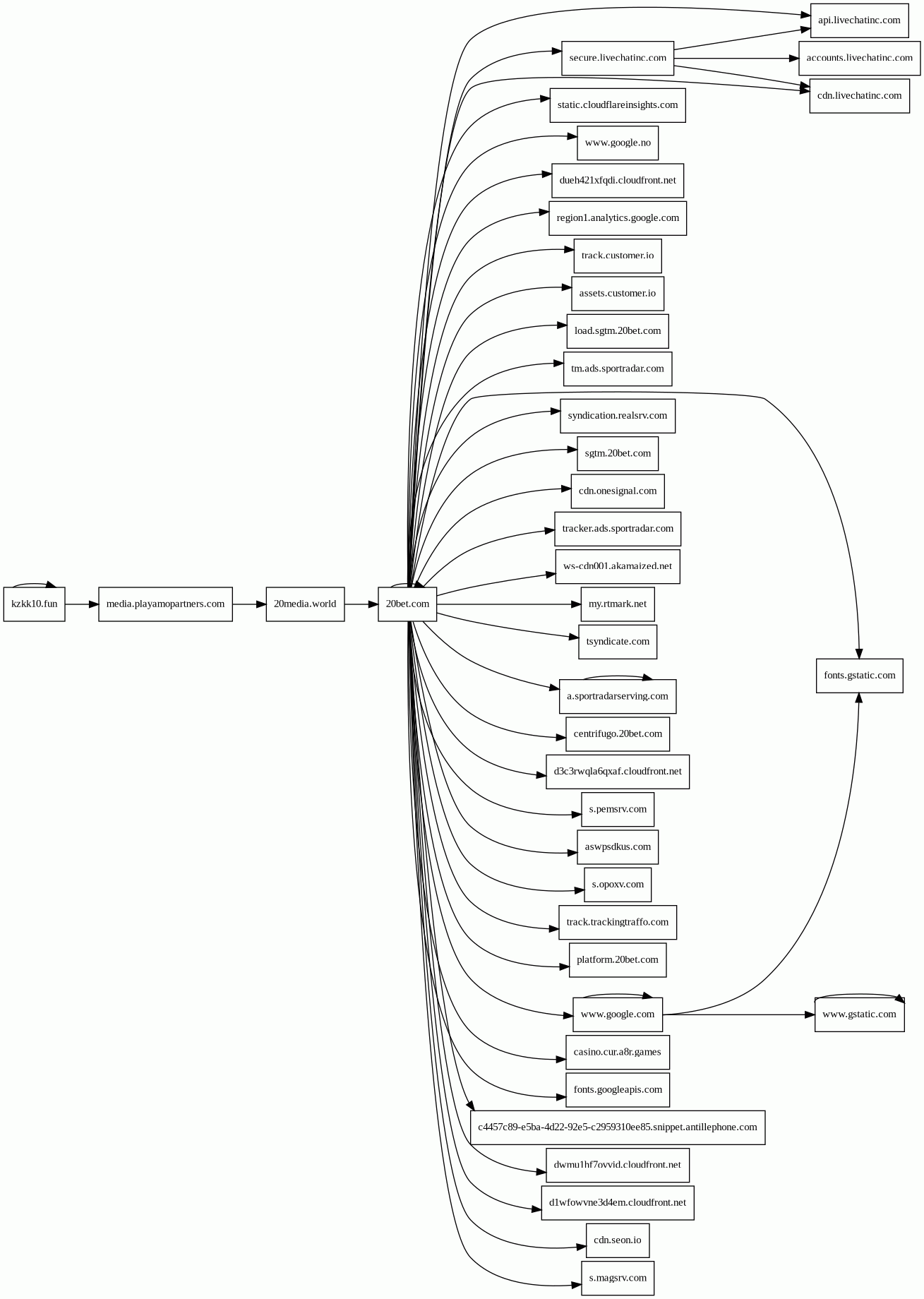
kzkk10.fun/
Finishing URL
20bet.com/no?btag=656524_0BF6CEF3D3B14E6A90FB4BE133A7DF84
IP / ASN

104.21.79.184
Title
Beste Online Bookmaker og Kasino • 20Bet
Detections
urlquery
0
Network Intrusion Detection
0
Threat Detection Systems
0
Host Summary
| Host | Rank | Registered | First Seen | Last Seen | Sent | Received | IP | Fingerprints |
|---|---|---|---|---|---|---|---|---|
media.playamopartners.com | 417677 | 2017-10-30 | 2018-11-08 16:36:06 | 2023-11-12 13:19:06 | 523 B | 1.2 kB | ![]() 13.107.213.53 | |
load.sgtm.20bet.com | unknown | 2012-07-29 | 2023-08-25 11:12:42 | 2023-11-12 16:38:21 | 852 B | 350 kB | ![]() 104.18.0.48 | |
sgtm.20bet.com | unknown | 2012-07-29 | 2023-08-31 14:52:49 | 2023-11-12 16:38:21 | 4.1 kB | 48 kB | ![]() 34.107.54.19 | |
casino.cur.a8r.games | 336046 | 2020-11-02 | 2021-05-15 17:15:03 | 2023-11-12 15:07:13 | 403 B | 8.3 kB | ![]() 104.18.41.153 | |
www.google.no | 25607 | 2001-02-26 | 2016-04-05 21:50:59 | 2023-11-12 13:43:37 | 1.8 kB | 1.7 kB | ![]() 142.250.74.163 | |
d1wfowvne3d4em.cloudfront.net | unknown | 2008-04-25 | 2023-01-19 01:54:26 | 2023-11-12 16:38:26 | 11 kB | 175 kB | ![]() 54.230.241.171 | |
www.gstatic.com | unknown | 2008-02-11 | 2016-07-26 11:37:06 | 2023-11-12 09:48:55 | 1.4 kB | 221 kB | ![]() 142.250.74.3 | |
track.customer.io | 14241 | 2011-10-26 | 2013-04-18 18:24:21 | 2023-11-12 15:45:06 | 702 B | 451 B | ![]() 35.227.225.220 | |
dueh421xfqdi.cloudfront.net | unknown | 2008-04-25 | 2021-10-20 10:27:49 | 2023-11-12 10:17:22 | 6.1 kB | 54 kB | ![]() 54.230.241.171 | |
www.google.com | 7 | 1997-09-15 | 2015-05-10 13:11:19 | 2023-11-12 10:51:33 | 1.8 kB | 45 kB | ![]() 142.250.74.132 | |
accounts.livechatinc.com | 7698 | 2005-10-31 | 2017-07-31 07:50:56 | 2023-11-12 07:44:29 | 564 B | 1.8 kB | ![]() 23.36.79.17 | |
kzkk10.fun | unknown | 2023-02-22 | 2023-03-16 11:10:54 | 2023-10-17 10:39:44 | 606 B | 27 kB | ![]() 172.67.147.10 | |
ws-cdn001.akamaized.net | 188179 | 2014-03-18 | 2021-10-21 18:23:57 | 2023-11-12 15:07:14 | 439 B | 67 kB | ![]() 95.101.11.18 | |
s.opoxv.com | 53756 | 2019-12-02 | 2019-12-13 10:21:20 | 2023-11-12 16:38:21 | 956 B | 498 B | ![]() 95.211.229.245 | |
platform.20bet.com | 784200 | 2012-07-29 | 2019-11-07 08:49:18 | 2023-11-12 16:38:21 | 42 kB | 563 kB | ![]() 172.64.149.211 | |
cdn.onesignal.com | 3015 | 2011-09-10 | 2015-04-22 15:41:50 | 2023-11-12 12:54:18 | 408 B | 3.9 kB | ![]() 104.18.214.59 | |
aswpsdkus.com | 5300 | 2019-01-22 | 2019-03-19 13:39:22 | 2023-11-12 14:44:00 | 407 B | 40 kB | ![]() 34.160.158.95 | |
static.cloudflareinsights.com | 1294 | 2019-08-30 | 2019-09-24 16:34:56 | 2023-11-12 15:36:57 | 484 B | 31 kB | ![]() 104.16.56.101 | |
secure.livechatinc.com | 6541 | 2005-10-31 | 2012-08-20 21:27:12 | 2023-11-12 10:39:03 | 617 B | 2.8 kB | ![]() 23.36.79.17 | |
region1.analytics.google.com | unknown | 1997-09-15 | 2022-03-17 12:26:33 | 2023-11-12 10:13:07 | 523 B | 442 B | ![]() 216.239.34.36 | |
tracker.ads.sportradar.com | 41720 | 1998-10-30 | 2019-05-23 10:10:00 | 2023-11-12 11:18:33 | 830 B | 104 kB | ![]() 95.101.10.99 | |
s.pemsrv.com | unknown | 2023-08-01 | 2023-08-04 15:10:46 | 2023-11-12 14:50:29 | 958 B | 498 B | ![]() 95.211.229.248 | |
ocsp.entrust.net | 1208 | 1997-07-28 | 2014-01-10 03:18:45 | 2023-11-12 05:09:39 | 330 B | 2.0 kB | ![]() 184.24.45.171 | |
centrifugo.20bet.com | unknown | 2012-07-29 | 2021-11-19 18:18:41 | 2023-11-12 16:38:24 | 2.2 kB | 482 B | ![]() 104.18.38.45 | |
d3c3rwqla6qxaf.cloudfront.net | unknown | 2008-04-25 | 2022-08-30 19:15:05 | 2023-11-12 16:38:28 | 5.9 kB | 208 kB | ![]() 143.204.42.158 | |
assets.customer.io | 19446 | 2011-10-26 | 2013-05-31 18:10:41 | 2023-11-12 11:10:51 | 406 B | 7.4 kB | ![]() 54.230.111.44 | |
tm.ads.sportradar.com | 40177 | 1998-10-30 | 2019-07-25 12:47:51 | 2023-11-12 11:18:33 | 425 B | 36 kB | ![]() 95.101.10.99 | |
my.rtmark.net | 9054 | 2014-10-29 | 2015-02-04 10:54:57 | 2023-11-12 05:10:34 | 1.1 kB | 1.9 kB | ![]() 139.45.195.8 | |
a.sportradarserving.com | 2372 | 2019-05-15 | 2019-05-18 10:44:07 | 2023-11-12 11:18:33 | 941 B | 3.1 kB | ![]() 35.158.43.241 | |
fonts.googleapis.com | 8877 | 2005-01-25 | 2013-06-10 22:14:26 | 2023-11-12 16:49:45 | 473 B | 12 kB | ![]() 142.250.74.106 | |
20bet.com | 249292 | 2012-07-29 | 2017-09-02 04:41:52 | 2023-11-12 16:38:20 | 236 kB | 7.6 MB | ![]() 172.64.149.211 | |
c4457c89-e5ba-4d22-92e5-c2959310ee85.snippet.antillephone.com | 580028 | 1996-09-24 | 2019-04-26 18:46:17 | 2023-11-12 16:38:20 | 2.3 kB | 54 kB | ![]() 54.230.111.63 | |
s.magsrv.com | unknown | 2023-08-01 | 2023-08-04 14:48:00 | 2023-11-12 05:43:59 | 958 B | 498 B | ![]() 95.211.229.246 | |
track.trackingtraffo.com | unknown | 2021-12-15 | 2021-12-15 23:48:04 | 2023-11-12 14:50:44 | 1.1 kB | 1.1 kB | ![]() 88.214.195.153 | |
cdn.livechatinc.com | 6288 | 2005-10-31 | 2012-06-22 10:37:34 | 2023-11-12 05:12:05 | 1.7 kB | 1.2 MB | ![]() 23.36.79.17 | |
fonts.gstatic.com | unknown | 2008-02-11 | 2014-09-09 02:40:21 | 2023-11-12 10:08:36 | 3.1 kB | 99 kB | ![]() 216.58.207.227 | |
api.livechatinc.com | 5353 | 2005-10-31 | 2013-12-20 15:27:35 | 2023-11-12 05:12:06 | 3.1 kB | 15 kB | ![]() 23.36.79.17 | |
cdn.seon.io | 212690 | 2015-03-20 | 2017-09-06 18:34:18 | 2023-11-12 10:16:54 | 396 B | 122 kB | ![]() 54.230.111.35 | |
ocsp.r2m03.amazontrust.com | unknown | 2007-05-11 | 2023-02-21 01:06:24 | 2023-11-12 10:40:33 | 340 B | 941 B | ![]() 143.204.53.97 | |
20media.world | 501352 | 2020-08-17 | 2020-09-18 10:05:58 | 2023-11-12 06:51:01 | 906 B | 654 B | ![]() 18.195.134.251 | |
syndication.realsrv.com | 9112 | 2019-02-07 | 2019-07-03 23:39:52 | 2023-11-12 11:26:10 | 980 B | 498 B | ![]() 95.211.229.246 | |
tsyndicate.com | 13042 | 2017-03-08 | 2017-03-16 10:04:54 | 2023-11-12 10:23:15 | 465 B | 617 B | ![]() 168.119.1.208 | |
dwmu1hf7ovvid.cloudfront.net | unknown | 2008-04-25 | 2021-07-13 13:43:48 | 2023-11-12 16:38:20 | 1.5 kB | 239 kB | ![]() 108.157.232.52 |
Related reports
Threat Detection Systems
Public InfoSec YARA rules
No alerts detected
OpenPhish
No alerts detected
PhishTank
No alerts detected
mnemonic secure dns
No alerts detected
Quad9 DNS
No alerts detected
ThreatFox
No alerts detected
JavaScript (181)
| HASH | FROM | Size | First Seen | Last Seen | |
|---|---|---|---|---|---|
| 529d2a2dc8e7d8ce96b468f2e53cd094 | DocumentWrite | 6.7 kB | 2024-08-20 | 2024-08-20 | |
Introduced by DocumentWrite First Seen 2024-08-20 Last Seen 2024-08-20 Times Seen 1 Size 6.7 kB (6650 bytes) MD5 529d2a2dc8e7d8ce96b468f2e53cd094 SHA1 fa6541c2d11c6a6218ceedb28807682f2da0eccd Loading... | |||||
HTTP Transactions (398)
| URL | IP | Response | Size |
|---|




