Report Overview
Visitedpublic
2025-12-28 14:06:08
Tags
Submit Tags
URL
m.whimriver.com/entry?param=1&hash=8a49a3f014f3d4f861354d0bdc717a2e&p=48081&adwpl=9521&cid=wnsvv0euanadae6f3e46gelu&camp=4b6efd46-0aa6-4c4e-a2d5-04f76cfce600&rfrdmn=clkmstry.com
Finishing URL
tm.whimriver.com/take/sympathy?p=48081&pe=48081&hash=8a49a3f014f3d4f861354d0bdc717a2e¶m=1&plog=48081&rfrdmn=Y2xrbXN0cnkuY29t&sr1=9521&sub_id=5189327132&req_cid=229b3b3dbd7e906896a4808d96450102&user_id=950552373
IP / ASN

185.106.140.114
Title
Whimriver
Detections
urlquery
0
Network Intrusion Detection
0
Threat Detection Systems
12
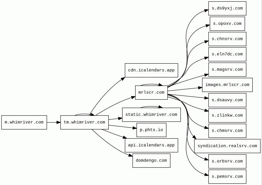
Host Summary
| Host | Rank | Registered | First Seen | Last Seen | Sent | Received | IP | Fingerprints |
|---|---|---|---|---|---|---|---|---|
mrlscr.com 17 alert(s) on this Host | 125397 | 2018-05-07 | 2018-09-22 | 2025-12-21 | 12 kB | 1.8 MB | ![]() 34.90.10.178 | |
static.whimriver.com 39 alert(s) on this Host | unknown | 2025-07-28 | 2025-12-14 | 2025-12-14 | 40 kB | 307 kB | ![]() 172.67.143.115 | |
images.mrlscr.com 3 alert(s) on this Host | 3759707 | 2018-05-07 | 2023-12-24 | 2025-12-27 | 1.4 kB | 193 kB | ![]() 188.114.96.1 | |
s.pemsrv.com | 104334 | 2023-08-01 | 2023-08-04 | 2025-12-23 | 573 B | 418 B | ![]() 95.211.229.248 | |
s.ds9yxj.com 1 alert(s) on this Host | unknown | 2025-10-29 | 2025-12-25 | 2025-12-25 | 574 B | 418 B | ![]() 95.211.229.247 | |
s.dsauvy.com 1 alert(s) on this Host | unknown | 2025-10-29 | 2025-12-27 | 2025-12-27 | 574 B | 418 B | ![]() 95.211.229.248 | |
s.opoxv.com 1 alert(s) on this Host | 213712 | 2019-12-02 | 2019-12-13 | 2025-12-23 | 573 B | 417 B | ![]() 95.211.229.248 | |
s.orbsrv.com | 50502 | 2020-05-16 | 2020-09-02 | 2025-12-24 | 574 B | 418 B | ![]() 95.211.229.248 | |
s.zlinkw.com | unknown | 2025-06-30 | 2025-11-13 | 2025-12-26 | 574 B | 418 B | ![]() 95.211.229.247 | |
s.magsrv.com 1 alert(s) on this Host | 47665 | 2023-08-01 | 2023-08-04 | 2025-12-23 | 574 B | 418 B | ![]() 95.211.229.247 | |
cdn.icalendars.app | 1845978 | 2020-11-24 | 2022-11-02 | 2025-12-21 | 427 B | 124 kB | ![]() 188.114.97.1 | |
syndication.realsrv.com | 176973 | 2019-02-07 | 2019-07-03 | 2025-12-24 | 585 B | 419 B | ![]() 95.211.229.248 | |
p.phts.io | 3361106 | 2015-03-10 | 2017-11-14 | 2025-12-27 | 8.4 kB | 1.7 MB | ![]() 172.67.69.200 | |
m.whimriver.com 1 alert(s) on this Host | unknown | 2025-07-28 | 2025-12-14 | 2025-12-14 | 645 B | 104 kB | ![]() 185.106.140.114 | |
api.icalendars.app | 794021 | 2020-11-24 | 2022-09-19 | 2025-12-26 | 2.2 kB | 2.0 kB | ![]() 34.7.82.3 | |
domdengo.com 2 alert(s) on this Host | 334621 | 2023-06-16 | 2023-06-16 | 2025-12-27 | 991 B | 1.4 kB | ![]() 34.90.10.178 | |
s.chnsrv.com 1 alert(s) on this Host | 356919 | 2025-07-15 | 2025-07-16 | 2025-12-23 | 573 B | 418 B | ![]() 95.211.229.247 | |
s.eln7dc.com 1 alert(s) on this Host | unknown | 2025-11-06 | 2025-11-07 | 2025-12-26 | 572 B | 418 B | ![]() 95.211.229.248 | |
s.chmsrv.com 1 alert(s) on this Host | unknown | 2025-09-22 | 2025-09-23 | 2025-12-25 | 572 B | 418 B | ![]() 95.211.229.247 | |
tm.whimriver.com | unknown | 2025-07-28 | 2025-12-28 | 2025-12-28 | 9.1 kB | 120 kB | ![]() 185.106.140.114 |
Cloudflare (CDN)
Cloudflare is a web-infrastructure and website-security company, providing content-delivery-network services, DDoS mitigation, Internet security, and distributed domain-name-server services.Amazon Web Services (PaaS)
Amazon Web Services (AWS) is a comprehensive cloud services platform offering compute power, database storage, content delivery and other functionality.Amazon CloudFront (CDN)
Amazon CloudFront is a fast content delivery network (CDN) service that securely delivers data, videos, applications, and APIs to customers globally with low latency, high transfer speeds.Nginx (Web servers, Reverse proxies)
Nginx is a web server that can also be used as a reverse proxy, load balancer, mail proxy and HTTP cache.PHP (Programming languages)
PHP is a general-purpose scripting language used for web development.Google Cloud CDN (CDN)
Cloud CDN uses Google's global edge network to serve content closer to users.Google Cloud (IaaS)
Google Cloud is a suite of cloud computing services.RequireJS (JavaScript frameworks)
RequireJS is a JavaScript library and file loader which manages the dependencies between JavaScript files and in modular programming.Related reports
Threat Detection Systems
| Detection System | Indicator | Verdict | Alert |
|---|---|---|---|
| Cloudflare DNS | mrlscr.com | malicious | Sinkholed |
| DNS4EU | static.whimriver.com | malicious | Sinkholed |
| Cloudflare DNS | images.mrlscr.com | malicious | Sinkholed |
| DNS4EU | m.whimriver.com | malicious | Sinkholed |
| DNS0 Zero | s.ds9yxj.com | malicious | Sinkholed |
| DNS0 Zero | s.dsauvy.com | malicious | Sinkholed |
| Cloudflare DNS | s.opoxv.com | malicious | Sinkholed |
| Cloudflare DNS | domdengo.com | malicious | Sinkholed |
| Cloudflare DNS | s.chmsrv.com | malicious | Sinkholed |
| Cloudflare DNS | s.chnsrv.com | malicious | Sinkholed |
| DNS0 Zero | s.eln7dc.com | malicious | Sinkholed |
| Cloudflare DNS | s.magsrv.com | malicious | Sinkholed |
JavaScript (46)
No JavaScripts
HTTP Transactions (102)
| URL | IP | Response | Size |
|---|

