Report Overview
Visitedpublic
2026-02-11 08:02:55
Tags
Submit Tags
URL
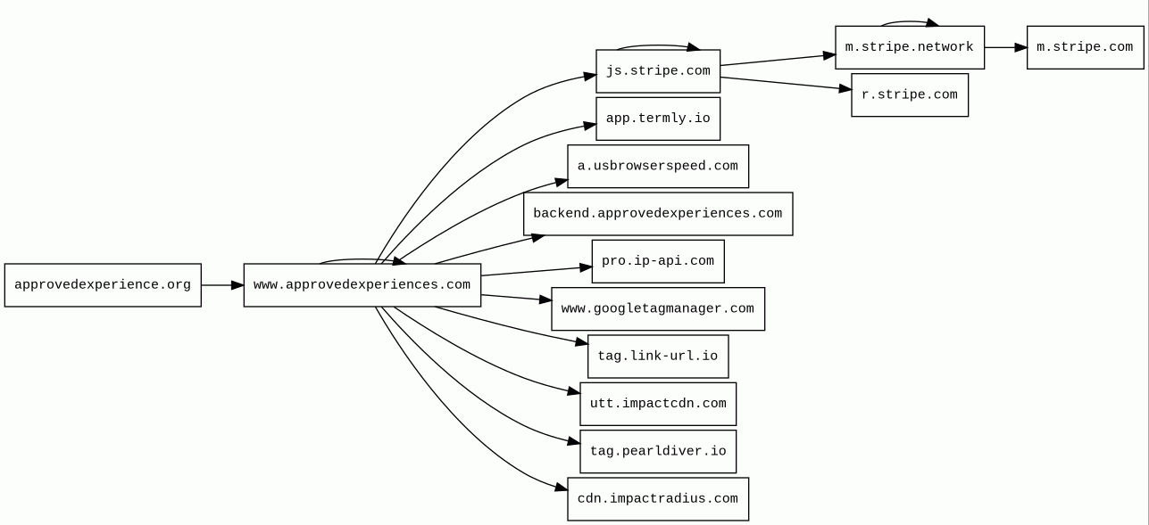
approvedexperience.org/
Finishing URL
www.approvedexperiences.com/
IP / ASN

172.67.204.251
Title
Approved - Travel Experiences
Detections
urlquery
0
Network Intrusion Detection
0
Threat Detection Systems
0
Host Summary
| Host | Rank | Registered | First Seen | Last Seen | Sent | Received | IP | Fingerprints |
|---|---|---|---|---|---|---|---|---|
r.stripe.com | 19942 | 1995-09-12 | 2021-03-08 | 2026-02-04 | 2.3 kB | 1.7 kB | ![]() 54.187.159.182 | |
cdn.impactradius.com | unknown | 2001-04-15 | 2026-02-11 | 2026-02-11 | 442 B | 0 B | ![]() 0.0.0.0 | |
js.stripe.com | 7985 | 1995-09-12 | 2012-09-30 | 2026-02-09 | 4.8 kB | 3.0 MB | ![]() 3.164.230.104 | |
m.stripe.network | 9008 | 2017-03-16 | 2017-05-17 | 2026-02-09 | 956 B | 92 kB | ![]() 3.167.2.17 | |
backend.approvedexperiences.com | unknown | unknown | 2026-02-11 | 2026-02-11 | 506 B | 14 kB | ![]() 104.248.72.150 | |
a.usbrowserspeed.com | 16882 | 2022-11-30 | 2022-12-01 | 2026-02-04 | 1.2 kB | 490 B | ![]() 52.42.194.55 | |
utt.impactcdn.com | 27698 | 2021-03-02 | 2021-03-02 | 2026-02-04 | 916 B | 102 kB | ![]() 35.186.249.72 | |
m.stripe.com | 7920 | 1995-09-12 | 2017-01-30 | 2026-02-09 | 496 B | 762 B | ![]() 54.213.185.99 | |
pro.ip-api.com | 40593 | 2012-04-24 | 2015-04-06 | 2026-02-04 | 481 B | 433 B | ![]() 95.217.204.32 | |
www.googletagmanager.com | 283 | 2011-11-11 | 2012-10-04 | 2026-02-08 | 911 B | 862 kB | ![]() 142.251.142.232 | |
tag.pearldiver.io | 701989 | 2023-01-25 | 2023-09-12 | 2026-02-11 | 474 B | 4.2 kB | ![]() 13.107.213.53 | |
approvedexperience.org | unknown | 2026-01-15 | 2026-02-11 | 2026-02-11 | 491 B | 14 kB | ![]() 172.67.204.251 | |
tag.link-url.io | 585660 | 2015-07-08 | 2025-01-20 | 2026-02-11 | 479 B | 655 B | ![]() 13.107.246.53 | |
app.termly.io | 65677 | 2016-07-26 | 2017-12-19 | 2026-02-05 | 7.4 kB | 650 kB | ![]() 104.18.14.11 | |
www.approvedexperiences.com | unknown | unknown | 2026-02-11 | 2026-02-11 | 33 kB | 29 MB | ![]() 104.248.72.150 | ![]() |
Nginx (Web servers, Reverse proxies)
Nginx is a web server that can also be used as a reverse proxy, load balancer, mail proxy and HTTP cache.Amazon CloudFront (CDN)
Amazon CloudFront is a fast content delivery network (CDN) service that securely delivers data, videos, applications, and APIs to customers globally with low latency, high transfer speeds.Amazon Web Services (PaaS)
Amazon Web Services (AWS) is a comprehensive cloud services platform offering compute power, database storage, content delivery and other functionality.Stripe (Payment processors)
Stripe offers online payment processing for internet businesses as well as fraud prevention, invoicing and subscription management.Ubuntu (Operating systems)
Ubuntu is a free and open-source operating system on Linux for the enterprise server, desktop, cloud, and IoT.Nginx:1.24.0 (Web servers, Reverse proxies)
Nginx is a web server that can also be used as a reverse proxy, load balancer, mail proxy and HTTP cache.Amazon ELB (Load balancers)
AWS ELB is a network load balancer service provided by Amazon Web Services for distributing traffic across multiple targets, such as Amazon EC2 instances, containers, IP addresses, and Lambda functions.Google Cloud Storage (Miscellaneous)
Google Cloud Storage allows world-wide storage and retrieval of any amount of data at any time.Google Cloud (IaaS)
Google Cloud is a suite of cloud computing services.Azure Front Door (Load balancers)
Azure Front Door is a scalable and secure entry point for fast delivery of your global web applications.Azure (PaaS)
Azure is a cloud computing service for building, testing, deploying, and managing applications and services through Microsoft-managed data centers.Cloudflare (CDN)
Cloudflare is a web-infrastructure and website-security company, providing content-delivery-network services, DDoS mitigation, Internet security, and distributed domain-name-server services.Express (Web frameworks, Web servers)
Express is a web application framework for Node.js, released as free and open-source software under the MIT License. It is designed for building web applications and APIs.Node.js (Programming languages)
Node.js is an open-source, cross-platform, JavaScript runtime environment that executes JavaScript code outside a web browser.Google Tag Manager (Tag managers)
Google Tag Manager is a tag management system (TMS) that allows you to quickly and easily update measurement codes and related code fragments collectively known as tags on your website or mobile app.dc.js (JavaScript graphics, JavaScript libraries)
A multi-dimensional charting library built to work natively with crossfilter and rendered using d3.jsNext.js (JavaScript frameworks, Web frameworks)
Next.js is a React framework for developing single page Javascript applications.React (JavaScript frameworks)
React is an open-source JavaScript library for building user interfaces or UI components.Webpack (Miscellaneous)
Webpack is an open-source JavaScript module bundler.Related reports
Threat Detection Systems
No alerts detected
JavaScript (64)
No JavaScripts
HTTP Transactions (103)
| URL | IP | Response | Size |
|---|


