Report Overview
Visitedpublic
2024-09-09 13:35:01
Tags
Submit Tags
URL
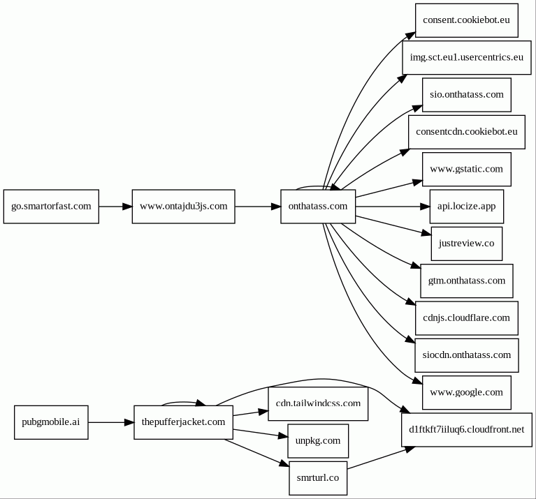
pubgmobile.ai/cr7/1017/?nox=7029290076,N/A,openphish.com/feed.txt
Finishing URL
onthatass.com/no-no/try-now?tid=b0e1d4887a0d48369aea0732b40adc7b&utm_source=everflow&utm_campaign=no&utm_medium=cpa
IP / ASN

172.67.191.50
Title
ON THAT ASS Menn
Detections
urlquery
0
Network Intrusion Detection
0
Threat Detection Systems
0
Host Summary
| Host | Rank | Registered | First Seen | Last Seen | Sent | Received | IP | Fingerprints |
|---|---|---|---|---|---|---|---|---|
smrturl.co | 299580 | 2019-01-29 | 2019-02-01 22:57:30 | 2024-08-24 22:04:10 | 511 B | 1.8 kB | ![]() 172.67.149.199 | |
onthatass.com | 686983 | 2014-10-09 | 2016-05-13 21:50:22 | 2024-09-02 15:53:09 | 57 kB | 13 MB | ![]() 143.204.55.39 | |
r11.o.lencr.org | unknown | 2020-06-29 | 2024-06-07 07:43:57 | 2024-09-08 18:18:24 | 1.3 kB | 3.5 kB | ![]() 23.36.76.249 | |
www.ontajdu3js.com | unknown | 2022-12-21 | 2022-12-21 21:45:53 | 2024-09-02 11:23:02 | 537 B | 913 B | ![]() 34.160.172.121 | |
img.sct.eu1.usercentrics.eu | unknown | unknown | 2023-11-17 02:35:28 | 2024-09-08 18:34:43 | 467 B | 1.1 kB | ![]() 194.242.11.186 | |
justreview.co | unknown | 2017-07-25 | 2019-06-10 12:55:22 | 2024-08-26 21:40:41 | 406 B | 200 kB | ![]() 172.66.40.79 | |
www.google.com | 7 | 1997-09-15 | 2015-05-10 13:11:19 | 2024-09-06 22:34:32 | 421 B | 1.6 kB | ![]() 142.250.74.100 | |
ocsp.r2m03.amazontrust.com | unknown | 2007-05-11 | 2023-02-21 01:06:24 | 2024-09-09 11:00:49 | 338 B | 942 B | ![]() 143.204.53.97 | |
consent.cookiebot.eu | unknown | unknown | 2022-01-04 12:24:05 | 2024-09-08 18:34:43 | 984 B | 3.1 MB | ![]() 194.242.11.186 | |
sio.onthatass.com | unknown | 2014-10-09 | 2022-10-29 17:50:59 | 2024-09-02 11:22:44 | 469 B | 453 B | ![]() 143.204.55.69 | |
r10.o.lencr.org | unknown | 2020-06-29 | 2024-06-06 21:45:11 | 2024-09-08 18:13:16 | 1.6 kB | 4.4 kB | ![]() 23.36.76.225 | |
unpkg.com | 11693 | 2016-01-06 | 2016-01-08 00:26:01 | 2024-09-09 08:24:11 | 434 B | 12 kB | ![]() 104.17.246.203 | |
pubgmobile.ai 1 alert(s) on this Host | unknown | unknown | 2024-01-30 00:45:34 | 2024-01-30 01:19:49 | 521 B | 3.7 kB | ![]() 104.21.49.169 | |
api.locize.app | 128317 | 2020-01-06 | 2020-01-10 12:28:39 | 2024-09-06 19:07:06 | 988 B | 740 kB | ![]() 143.204.55.39 | |
siocdn.onthatass.com | 893975 | 2014-10-09 | 2022-10-29 17:50:57 | 2024-09-09 10:54:45 | 11 kB | 148 kB | ![]() 54.240.174.73 | |
o.pki.goog | unknown | 2016-06-13 | 2024-04-24 13:44:57 | 2024-09-08 18:12:19 | 650 B | 1.4 kB | ![]() 142.250.74.131 | |
cdnjs.cloudflare.com | 235 | 2009-02-17 | 2015-04-17 22:46:33 | 2024-09-09 07:54:21 | 526 B | 3.7 kB | ![]() 104.17.25.14 | |
thepufferjacket.com | unknown | 2024-07-17 | 2015-06-11 01:13:10 | 2023-10-21 04:54:31 | 909 B | 62 kB | ![]() 188.114.96.1 | |
cdn.tailwindcss.com | 422202 | 2017-07-20 | 2018-07-09 07:46:13 | 2024-09-09 13:01:34 | 866 B | 470 kB | ![]() 104.22.20.144 | |
ocsp.starfieldtech.com | 6616 | 2003-03-06 | 2012-06-22 20:08:50 | 2024-09-08 19:19:23 | 668 B | 5.3 kB | ![]() 192.124.249.23 | |
d1ftkft7iiluq6.cloudfront.net | unknown | 2008-04-25 | 2024-06-20 14:59:51 | 2024-08-30 16:07:32 | 1.2 kB | 1.2 kB | ![]() 0.0.0.0 | |
consentcdn.cookiebot.eu | unknown | unknown | 2022-01-04 12:33:01 | 2024-09-08 18:34:43 | 529 B | 1.5 kB | ![]() 194.242.11.186 | |
www.gstatic.com | unknown | 2008-02-11 | 2016-07-26 11:37:06 | 2024-09-08 18:12:04 | 478 B | 552 kB | ![]() 142.250.74.35 | |
go.smartorfast.com | unknown | 2024-04-18 | 2024-04-22 18:23:56 | 2024-08-05 15:07:15 | 555 B | 525 B | ![]() 34.141.179.97 | |
gtm.onthatass.com | unknown | 2014-10-09 | 2024-09-09 07:56:55 | 2024-09-09 07:56:55 | 7.0 kB | 389 kB | ![]() 51.158.128.80 |
Related reports
Threat Detection Systems
Public InfoSec YARA rules
No alerts detected
OpenPhish
No alerts detected
PhishTank
No alerts detected
mnemonic secure dns
No alerts detected
Quad9 DNS
| Scan Date | Severity | Indicator | Alert |
|---|---|---|---|
| 2024-09-09 | medium | pubgmobile.ai | Sinkholed |
ThreatFox
No alerts detected
JavaScript (35)
No JavaScripts
HTTP Transactions (72)
| URL | IP | Response | Size |
|---|



