Report Overview
Visitedpublic
2026-03-17 21:54:25
Tags
Submit Tags
URL
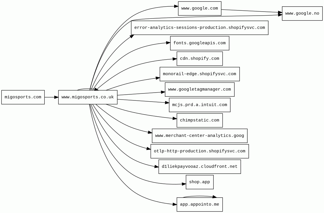
migosports.com/
Finishing URL
www.migosports.co.uk/
IP / ASN

23.227.38.65
Title
Migo Sports
Detections
urlquery
0
Network Intrusion Detection
0
Threat Detection Systems
2
Host Summary
| Host | Rank | Registered | First Seen | Last Seen | Sent | Received | IP | Fingerprints |
|---|---|---|---|---|---|---|---|---|
otlp-http-production.shopifysvc.com | 28477 | 2017-09-29 | 2022-09-22 | 2026-03-11 | 1.0 kB | 746 B | ![]() 34.160.147.240 | |
www.google.no | 92680 | 2001-02-26 | 2012-06-26 | 2026-03-15 | 1.8 kB | 615 B | ![]() 142.251.143.131 | |
shop.app | 3567 | 2018-05-01 | 2020-04-15 | 2026-03-16 | 1.0 kB | 5.7 kB | ![]() 185.146.173.20 | |
www.migosports.co.uk | unknown | 2009-10-07 | 2026-03-17 | 2026-03-17 | 64 kB | 2.2 MB | ![]() 23.227.38.74 | |
fonts.googleapis.com | 313 | 2005-01-25 | 2012-05-23 | 2026-03-15 | 469 B | 2.7 kB | ![]() 142.251.38.106 | |
cdn.shopify.com | 3587 | 2005-03-11 | 2012-06-22 | 2026-03-16 | 5.7 kB | 1.3 MB | ![]() 23.227.39.200 | |
d1liekpayvooaz.cloudfront.net | unknown | 2008-04-25 | 2016-02-23 | 2026-03-13 | 484 B | 184 kB | ![]() 54.192.209.71 | |
monorail-edge.shopifysvc.com | 11124 | 2017-09-29 | 2019-08-29 | 2026-03-16 | 3.2 kB | 5.6 kB | ![]() 34.120.87.25 | |
mcjs.prd.a.intuit.com | unknown | 1994-02-18 | 2026-02-08 | 2026-03-15 | 5.1 kB | 23 kB | ![]() 52.84.50.107 | |
error-analytics-sessions-production.shopifysvc.com | 24150 | 2017-09-29 | 2024-12-03 | 2026-03-16 | 1.3 kB | 1.1 kB | ![]() 34.73.251.59 | ![]() |
www.googletagmanager.com | 283 | 2011-11-11 | 2012-10-04 | 2026-03-15 | 1.6 kB | 792 kB | ![]() 142.251.143.136 | |
www.google.com | 22 | 1997-09-15 | 2015-05-10 | 2026-03-15 | 4.8 kB | 5.0 kB | ![]() 172.217.20.164 | |
app.appointo.me | 1777317 | 2020-10-08 | 2020-10-18 | 2026-02-20 | 911 B | 50 kB | ![]() 99.83.151.71 | ![]() |
www.merchant-center-analytics.goog | 26729 | 2022-07-22 | 2022-09-16 | 2026-03-16 | 949 B | 854 B | ![]() 142.251.143.142 | |
chimpstatic.com | 10067 | 2017-02-16 | 2017-04-21 | 2026-03-11 | 517 B | 28 kB | ![]() 23.45.146.45 | |
migosports.com 2 alert(s) on this Host | unknown | 2014-01-28 | 2026-03-17 | 2026-03-17 | 483 B | 234 kB | ![]() 23.227.38.65 |
Google Cloud CDN (CDN)
Cloud CDN uses Google's global edge network to serve content closer to users.Google Cloud (IaaS)
Google Cloud is a suite of cloud computing services.Cloudflare (CDN)
Cloudflare is a web-infrastructure and website-security company, providing content-delivery-network services, DDoS mitigation, Internet security, and distributed domain-name-server services.hCaptcha (Security)
hCaptcha is an anti-bot solution that protects user privacy and rewards websites.Amazon S3 (CDN)
Amazon S3 or Amazon Simple Storage Service is a service offered by Amazon Web Services (AWS) that provides object storage through a web service interface.Amazon Web Services (PaaS)
Amazon Web Services (AWS) is a comprehensive cloud services platform offering compute power, database storage, content delivery and other functionality.PayPal (Payment processors)
PayPal is an online payments system that supports online money transfers and serves as an electronic alternative to traditional paper methods like checks and money orders.Shopify (Ecommerce, CMS)
Shopify is a subscription-based software that allows anyone to set up an online store and sell their products. Shopify store owners can also sell in physical locations using Shopify POS, a point-of-sale app and accompanying hardware.Nginx (Web servers, Reverse proxies)
Nginx is a web server that can also be used as a reverse proxy, load balancer, mail proxy and HTTP cache.Amazon CloudFront (CDN)
Amazon CloudFront is a fast content delivery network (CDN) service that securely delivers data, videos, applications, and APIs to customers globally with low latency, high transfer speeds.Envoy (Reverse proxies)
Envoy is an open-source edge and service proxy, designed for cloud-native applications.Ruby on Rails (Web frameworks)
Ruby on Rails is a server-side web application framework written in Ruby under the MIT License.Ruby (Programming languages)
Ruby is an open-source object-oriented programming language.Akamai (CDN)
Akamai is global content delivery network (CDN) services provider for media and software delivery, and cloud security solutions.Related reports
Threat Detection Systems
| Detection System | Indicator | Verdict | Alert |
|---|---|---|---|
| DigiCert UltraDNS | migosports.com | malicious | Sinkholed |
| DNS4EU | migosports.com | malicious | Sinkholed |
JavaScript (73)
No JavaScripts
HTTP Transactions (102)
| URL | IP | Response | Size |
|---|




