Report Overview
Visitedpublic
2025-08-28 05:03:12
Tags
Submit Tags
URL
eleccoin.org/
Finishing URL
eleccoin.org/
IP / ASN

34.96.159.216
Title
VESSEL® - [168]澳洲十开奖记录查询-澳洲10官方开奖历史记录查询-历史开奖记录官方
Detections
urlquery
0
Network Intrusion Detection
1
Threat Detection Systems
0
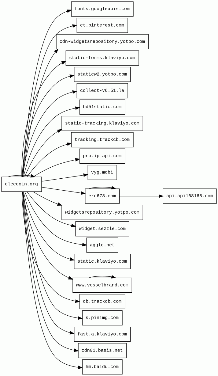
Host Summary
| Host | Rank | Registered | First Seen | Last Seen | Sent | Received | IP | Fingerprints |
|---|---|---|---|---|---|---|---|---|
fonts.googleapis.com | 313 | 2005-01-25 | 2012-05-23 | 2025-08-27 | 1.4 kB | 58 kB | ![]() 142.250.74.10 | |
erc678.com | unknown | 2025-07-30 | 2025-07-31 | 2025-08-24 | 11 kB | 756 kB | ![]() 35.220.204.194 | |
fast.a.klaviyo.com | 22057 | 2012-03-29 | 2018-04-18 | 2025-08-21 | 486 B | 3.4 kB | ![]() 151.101.66.133 | |
static-tracking.klaviyo.com | 20795 | 2012-03-29 | 2021-12-02 | 2025-08-22 | 3.9 kB | 448 kB | ![]() 151.101.194.133 | |
ct.pinterest.com | 5144 | 2009-11-26 | 2015-03-12 | 2025-08-27 | 1.7 kB | 2.8 kB | ![]() 151.101.0.84 | ![]() |
cdn-widgetsrepository.yotpo.com | 45565 | 2010-08-30 | 2020-01-30 | 2025-08-23 | 2.8 kB | 1.8 MB | ![]() 96.6.17.18 | |
static-forms.klaviyo.com | 21447 | 2012-03-29 | 2021-05-06 | 2025-08-22 | 464 B | 173 kB | ![]() 151.101.66.133 | |
staticw2.yotpo.com | 52608 | 2010-08-30 | 2014-05-09 | 2025-08-22 | 403 B | 21 kB | ![]() 2.18.173.73 | |
bd51static.com | 2891718 | 2021-10-07 | 2021-10-07 | 2025-08-23 | 324 B | 1.8 kB | ![]() 35.215.190.193 | |
aggle.net | 22108 | 2018-02-20 | 2016-01-13 | 2025-08-23 | 1.1 kB | 4.6 kB | ![]() 3.33.163.81 | ![]() ![]() |
vyg.mobi | 196222 | 2018-03-27 | 2016-02-15 | 2025-08-21 | 1.1 kB | 778 B | ![]() 18.189.254.65 | ![]() |
cdn-swell-assets.yotpo.com | 101085 | 2010-08-30 | 2019-07-01 | 2025-08-21 | 331 B | 132 kB | ![]() 23.36.76.163 | |
widgetsrepository.yotpo.com | 3238542 | 2010-08-30 | 2023-01-04 | 2025-08-26 | 493 B | 21 kB | ![]() 44.219.42.24 | |
db.trackcb.com | 3260135 | 2019-03-05 | 2019-06-07 | 2025-08-23 | 520 B | 930 B | ![]() 104.21.20.33 | |
s.pinimg.com | 5793 | 2010-05-29 | 2017-01-13 | 2025-08-28 | 420 B | 83 kB | ![]() 151.101.0.84 | |
eleccoin.org | unknown | 2023-04-05 | 2025-08-28 | 2025-08-28 | 90 kB | 4.6 MB | ![]() 34.96.159.216 | |
tracking.trackcb.com | 3698746 | 2019-03-05 | 2019-06-07 | 2025-08-23 | 499 B | 20 kB | ![]() 104.21.20.33 | |
pro.ip-api.com | 40593 | 2012-04-24 | 2015-04-06 | 2025-08-25 | 467 B | 175 B | ![]() 51.77.64.70 | |
cdn01.basis.net | 42884 | 2000-05-15 | 2017-07-10 | 2025-08-27 | 417 B | 4.6 kB | ![]() 23.36.76.154 | |
collect-v6.51.la | 348646 | 2005-01-17 | 2021-03-08 | 2025-08-23 | 772 B | 719 B | ![]() 43.159.107.113 | |
widget.sezzle.com | 200761 | 2011-02-27 | 2017-10-17 | 2025-08-23 | 538 B | 392 B | ![]() 3.167.2.67 | |
maxcdn.bootstrapcdn.com | 6807 | 2012-05-25 | 2014-06-18 | 2025-08-27 | 354 B | 32 kB | ![]() 104.18.10.207 | |
static.klaviyo.com | 17868 | 2012-03-29 | 2018-04-18 | 2025-08-28 | 3.6 kB | 174 kB | ![]() 151.101.66.133 | |
www.vesselbrand.com | 1334331 | 2016-02-18 | 2019-03-31 | 2024-11-22 | 9.3 kB | 1.1 MB | ![]() 23.227.38.74 | |
api.api168168.com | unknown | 2020-10-09 | 2020-10-09 | 2025-08-23 | 2.3 kB | 43 kB | ![]() 34.92.1.211 | |
hm.baidu.com | 54491 | 1999-10-11 | 2012-05-26 | 2025-08-27 | 1.4 kB | 31 kB | ![]() 111.45.11.83 |
Nginx (Web servers, Reverse proxies)
Nginx is a web server that can also be used as a reverse proxy, load balancer, mail proxy and HTTP cache.Varnish (Caching)
Varnish is a reverse caching proxy.Amazon S3 (CDN)
Amazon S3 or Amazon Simple Storage Service is a service offered by Amazon Web Services (AWS) that provides object storage through a web service interface.Amazon Web Services (PaaS)
Amazon Web Services (AWS) is a comprehensive cloud services platform offering compute power, database storage, content delivery and other functionality.Envoy (Reverse proxies)
Envoy is an open-source edge and service proxy, designed for cloud-native applications.Amazon ELB (Load balancers)
AWS ELB is a network load balancer service provided by Amazon Web Services for distributing traffic across multiple targets, such as Amazon EC2 instances, containers, IP addresses, and Lambda functions.gunicorn (Web servers)
Python (Programming languages)
Python is an interpreted and general-purpose programming language.Microsoft ASP.NET (Web frameworks)
ASP.NET is an open-source, server-side web-application framework designed for web development to produce dynamic web pages.IIS:10.0 (Web servers)
Internet Information Services (IIS) is an extensible web server software created by Microsoft for use with the Windows NT family.Windows Server (Operating systems)
Windows Server is a brand name for a group of server operating systems.Express (Web frameworks, Web servers)
Express is a web application framework for Node.js, released as free and open-source software under the MIT License. It is designed for building web applications and APIs.Node.js (Programming languages)
Node.js is an open-source, cross-platform, JavaScript runtime environment that executes JavaScript code outside a web browser.Cloudflare (CDN)
Cloudflare is a web-infrastructure and website-security company, providing content-delivery-network services, DDoS mitigation, Internet security, and distributed domain-name-server services.jQuery (JavaScript libraries)
jQuery is a JavaScript library which is a free, open-source software designed to simplify HTML DOM tree traversal and manipulation, as well as event handling, CSS animation, and Ajax.Amazon CloudFront (CDN)
Amazon CloudFront is a fast content delivery network (CDN) service that securely delivers data, videos, applications, and APIs to customers globally with low latency, high transfer speeds.Shopify (Ecommerce, CMS)
Shopify is a subscription-based software that allows anyone to set up an online store and sell their products. Shopify store owners can also sell in physical locations using Shopify POS, a point-of-sale app and accompanying hardware.Apache HTTP Server (Web servers)
Apache is a free and open-source cross-platform web server software.Related reports
Network Intrusion Detection Systems
Suricata /w Emerging Threats Pro
| Timestamp | Severity | Source IP | Destination IP | Alert |
|---|---|---|---|---|
| high | ![]() 34.96.159.216 | ![]() 172.18.0.11 | ET PHISHING Possible Phish - Mirrored Website Comment Observed |
Threat Detection Systems
No alerts detected
JavaScript (143)
| HASH | FROM | Size | First Seen | Last Seen | |
|---|---|---|---|---|---|
| 953a252bf9a7b7a663200b012155e663 | DocumentWrite | 508 B | 2024-10-28 | 2026-04-03 | |
Introduced by DocumentWrite First Seen 2024-10-28 Last Seen 2026-04-03 Times Seen 1213 Size 508 B (508 bytes) MD5 953a252bf9a7b7a663200b012155e663 SHA1 cb56157cf729108f171cda4e4ebd706845ed9789 Loading... | |||||
| 9df0091c0467239da0a379bc5101dba5 | DocumentWrite | 508 B | 2024-12-14 | 2026-04-02 | |
Introduced by DocumentWrite First Seen 2024-12-14 Last Seen 2026-04-02 Times Seen 113 Size 508 B (508 bytes) MD5 9df0091c0467239da0a379bc5101dba5 SHA1 903a9f6f9da175bf5f8a87f6841162d83da685cf Loading... | |||||
| 28015c8ed08fe527b70a2cb39f9925b8 | DocumentWrite | 401 B | 2025-08-24 | 2025-11-29 | |
Introduced by DocumentWrite First Seen 2025-08-24 Last Seen 2025-11-29 Times Seen 11 Size 401 B (401 bytes) MD5 28015c8ed08fe527b70a2cb39f9925b8 SHA1 d4105e822f9226671281d01560dab5854774e571 Loading... | |||||
| 9cf0f3162cd13d194a27dfac9c5c4e73 | DocumentWrite | 90 B | 2024-03-21 | 2026-04-02 | |
Introduced by DocumentWrite First Seen 2024-03-21 Last Seen 2026-04-02 Times Seen 2909 Size 90 B (90 bytes) MD5 9cf0f3162cd13d194a27dfac9c5c4e73 SHA1 ddd52e04aa4a836b1a957c974bb5c9ad2f74b6db Loading... | |||||
HTTP Transactions (174)
| URL | IP | Response | Size |
|---|










