Report Overview
Visitedpublic
2025-09-12 05:41:49
Tags
Submit Tags
URL
pdk.eibok.com/ca-1605554386/the-ink-black-heart.html
Finishing URL
pdkeibok.nhely.hu/download/the-ink-black-heart-ca1605554386.html
IP / ASN

104.21.112.1
Title
The Ink Black Heart - Robert Galbraith | eBooks Library Online
Detections
urlquery
0
Network Intrusion Detection
0
Threat Detection Systems
6
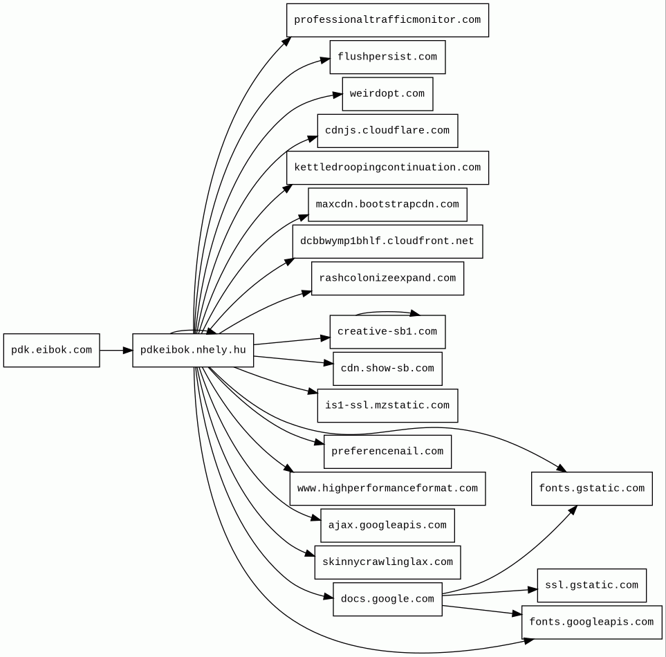
Host Summary
| Host | Rank | Registered | First Seen | Last Seen | Sent | Received | IP | Fingerprints |
|---|---|---|---|---|---|---|---|---|
is1-ssl.mzstatic.com | 5945 | 2010-07-12 | 2015-02-12 | 2025-09-08 | 538 B | 35 kB | ![]() 151.101.3.6 | ![]() |
creative-sb1.com | 22211 | 2025-07-01 | 2025-08-08 | 2025-09-05 | 2.8 kB | 186 kB | ![]() 104.21.64.1 | |
preferencenail.com 2 alert(s) on this Host | 20606 | 2025-07-01 | 2025-07-08 | 2025-09-09 | 666 B | 172 kB | ![]() 185.196.197.72 | |
ajax.googleapis.com | 3691 | 2005-01-25 | 2012-05-22 | 2025-09-10 | 364 B | 85 kB | ![]() 142.250.74.42 | |
cdn.show-sb.com | 187612 | 2024-08-20 | 2024-08-31 | 2025-09-06 | 498 B | 2.3 kB | ![]() 172.67.170.115 | |
pdkeibok.nhely.hu | unknown | 2016-01-17 | 2023-10-27 | 2025-09-06 | 5.2 kB | 517 kB | ![]() 0.0.0.0 | ![]() ![]() |
fonts.googleapis.com | 313 | 2005-01-25 | 2012-05-23 | 2025-09-10 | 1.8 kB | 41 kB | ![]() 142.250.74.10 | |
docs.google.com | 77 | 1997-09-15 | 2013-05-30 | 2025-09-08 | 607 B | 4.7 kB | ![]() 142.250.74.78 | |
professionaltrafficmonitor.com | 16376 | 2025-01-23 | 2025-01-25 | 2025-09-05 | 968 B | 726 B | ![]() 3.66.128.76 | |
maxcdn.bootstrapcdn.com | 6807 | 2012-05-25 | 2014-06-18 | 2025-09-10 | 1.3 kB | 281 kB | ![]() 104.18.11.207 | |
fonts.gstatic.com | unknown | 2008-02-11 | 2014-04-02 | 2025-09-10 | 2.1 kB | 109 kB | ![]() 142.250.74.35 | |
weirdopt.com 1 alert(s) on this Host | 37519 | 2025-07-01 | 2025-07-08 | 2025-09-10 | 338 B | 377 B | ![]() 185.196.197.72 | |
rashcolonizeexpand.com 4 alert(s) on this Host | 31106 | 2024-09-01 | 2025-06-27 | 2025-09-07 | 3.7 kB | 10 kB | ![]() 172.240.253.132 | ![]() |
dcbbwymp1bhlf.cloudfront.net | unknown | 2008-04-25 | 2024-01-03 | 2025-09-08 | 351 B | 428 B | ![]() 3.167.7.2 | |
cdnjs.cloudflare.com | 1222 | 2009-02-17 | 2012-05-23 | 2025-09-10 | 2.1 kB | 220 kB | ![]() 104.17.24.14 | |
flushpersist.com | 23810 | 2025-07-01 | 2025-07-08 | 2025-09-09 | 1.4 kB | 992 B | ![]() 192.243.61.225 | |
cdn.storageimagedisplay.com | 170153 | 2024-09-13 | 2024-09-13 | 2025-09-05 | 1.4 kB | 111 kB | ![]() 45.133.44.1 | |
www.highperformanceformat.com 1 alert(s) on this Host | 366864 | 2024-10-15 | 2024-10-23 | 2025-09-05 | 380 B | 38 kB | ![]() 192.243.61.225 | |
kettledroopingcontinuation.com 6 alert(s) on this Host | 196057 | 2024-09-01 | 2025-07-30 | 2025-09-10 | 7.1 kB | 209 kB | ![]() 172.240.108.68 | ![]() |
pdk.eibok.com | unknown | 2017-01-06 | 2019-04-15 | 2025-09-06 | 520 B | 3.7 kB | ![]() 104.21.112.1 | |
ssl.gstatic.com | 2547953 | 2008-02-11 | 2012-05-23 | 2025-09-11 | 484 B | 3.1 kB | ![]() 142.250.74.99 | |
skinnycrawlinglax.com 2 alert(s) on this Host | 38609 | 2024-09-01 | 2025-07-09 | 2025-09-11 | 922 B | 1.0 kB | ![]() 192.243.61.225 |
Zipkin (Analytics)
Varnish (Caching)
Varnish is a reverse caching proxy.Cloudflare (CDN)
Cloudflare is a web-infrastructure and website-security company, providing content-delivery-network services, DDoS mitigation, Internet security, and distributed domain-name-server services.Nginx:1.21.6 (Web servers, Reverse proxies)
Nginx is a web server that can also be used as a reverse proxy, load balancer, mail proxy and HTTP cache.jQuery:2.1.3 (JavaScript libraries)
jQuery is a JavaScript library which is a free, open-source software designed to simplify HTML DOM tree traversal and manipulation, as well as event handling, CSS animation, and Ajax.Google Hosted Libraries (CDN)
Google Hosted Libraries is a stable, reliable, high-speed, globally available content distribution network for the most popular, open-source JavaScript libraries.BootstrapCDN:3.3.4 (CDN)
BootstrapCDN is a powerful and reliable Content Delivery Network (CDN) that delivers static resources, including CSS, JavaScript, and font files, for the widely-used Bootstrap framework. By leveraging multiple server locations worldwide, BootstrapCDN accelerates website loading times, ensuring a smooth and visually appealing user experience. Additionally, it ensures website compatibility with various devices and browsers. The service reduces bandwidth usage and server load, improving web performance for developers and end-users alike.Debian (Operating systems)
Debian is a Linux software which is a free open-source software.Nginx (Web servers, Reverse proxies)
Nginx is a web server that can also be used as a reverse proxy, load balancer, mail proxy and HTTP cache.PHP:5.6.40 (Programming languages)
PHP is a general-purpose scripting language used for web development.Bootstrap:3.3.7 (UI frameworks)
Bootstrap is a free and open-source CSS framework directed at responsive, mobile-first front-end web development. It contains CSS and JavaScript-based design templates for typography, forms, buttons, navigation, and other interface components.Java (Programming languages)
Java is a class-based, object-oriented programming language that is designed to have as few implementation dependencies as possible.OpenGSE (Web servers)
OpenGSE is a test suite used for testing servlet compliance. It is deployed by using WAR files that are deployed on the server engine.Envoy (Reverse proxies)
Envoy is an open-source edge and service proxy, designed for cloud-native applications.Amazon CloudFront (CDN)
Amazon CloudFront is a fast content delivery network (CDN) service that securely delivers data, videos, applications, and APIs to customers globally with low latency, high transfer speeds.Amazon Web Services (PaaS)
Amazon Web Services (AWS) is a comprehensive cloud services platform offering compute power, database storage, content delivery and other functionality.Related reports
Threat Detection Systems
| Detection System | Indicator | Verdict | Alert |
|---|---|---|---|
| Quad9 DNS | kettledroopingcontinuation.com | malicious | Sinkholed |
| Quad9 DNS | weirdopt.com | malicious | Sinkholed |
| Quad9 DNS | rashcolonizeexpand.com | malicious | Sinkholed |
| Quad9 DNS | preferencenail.com | malicious | Sinkholed |
| Quad9 DNS | www.highperformanceformat.com | malicious | Sinkholed |
| Quad9 DNS | skinnycrawlinglax.com | malicious | Sinkholed |
JavaScript (17)
No JavaScripts
HTTP Transactions (64)
| URL | IP | Response | Size |
|---|







