Report Overview
Visitedpublic
2026-02-27 10:21:30
Tags
Submit Tags
URL
camaust.com.au/
Finishing URL
www.camaust.com.au/
IP / ASN

103.42.110.16
Title
Collectors Aircraft Models Australia – Collectors Aircraft Models Australia
Detections
urlquery
0
Network Intrusion Detection
2
Threat Detection Systems
0
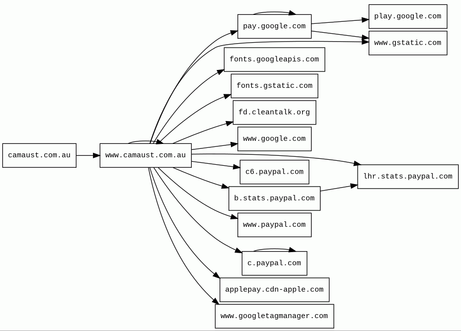
Host Summary
| Host | Rank | Registered | First Seen | Last Seen | Sent | Received | IP | Fingerprints |
|---|---|---|---|---|---|---|---|---|
www.googletagmanager.com | 283 | 2011-11-11 | 2012-10-04 | 2026-02-22 | 892 B | 932 kB | ![]() 142.251.143.136 | |
c6.paypal.com | 56317 | 1999-07-15 | 2015-06-30 | 2026-02-21 | 502 B | 744 B | ![]() 151.101.193.35 | |
b.stats.paypal.com | 39745 | 1999-07-15 | 2012-06-19 | 2026-02-23 | 510 B | 436 B | ![]() 34.147.177.40 | |
www.gstatic.com | 146047 | 2008-02-11 | 2012-05-29 | 2026-02-22 | 6.1 kB | 389 kB | ![]() 172.217.20.163 | |
pay.google.com | 6709 | 1997-09-15 | 2018-02-20 | 2026-02-26 | 2.0 kB | 241 kB | ![]() 108.177.14.92 | |
fonts.googleapis.com | 313 | 2005-01-25 | 2012-05-23 | 2026-02-22 | 526 B | 39 kB | ![]() 142.250.74.10 | |
www.camaust.com.au | unknown | unknown | 2026-02-27 | 2026-02-27 | 103 kB | 7.4 MB | ![]() 103.42.110.16 | ![]() ![]() ![]() ![]() ![]() ![]() ![]() |
fonts.gstatic.com | unknown | 2008-02-11 | 2014-04-02 | 2026-02-22 | 5.0 kB | 390 kB | ![]() 172.217.21.163 | |
fd.cleantalk.org | unknown | 2012-09-28 | 2025-08-06 | 2026-02-25 | 3.0 kB | 61 kB | ![]() 65.21.110.156 | |
applepay.cdn-apple.com | 48189 | 2010-11-04 | 2021-05-17 | 2026-02-26 | 439 B | 167 kB | ![]() 17.253.39.142 | ![]() |
lhr.stats.paypal.com | 275269 | 1999-07-15 | 2024-01-24 | 2026-02-21 | 513 B | 299 B | ![]() 34.147.177.40 | |
play.google.com | 48 | 1997-09-15 | 2013-05-30 | 2026-02-22 | 8.9 kB | 8.8 kB | ![]() 142.250.178.110 | |
www.paypal.com | 1502 | 1999-07-15 | 2012-05-21 | 2026-02-23 | 8.9 kB | 1.2 MB | ![]() 104.18.6.168 | |
c.paypal.com | 46477 | 1999-07-15 | 2014-10-07 | 2026-02-21 | 3.1 kB | 152 kB | ![]() 104.18.6.168 | |
camaust.com.au | 5539035 | unknown | 2025-10-16 | 2025-10-16 | 483 B | 576 kB | ![]() 103.42.110.16 | |
www.google.com | 22 | 1997-09-15 | 2015-05-10 | 2026-02-22 | 1.9 kB | 987 B | ![]() 172.217.19.228 |
Varnish (Caching)
Varnish is a reverse caching proxy.Apache Traffic Server:1.0 (Web servers)
Apache Traffic Server is an open-source caching and proxying server that serves as an HTTP/1.1 and HTTP/2 reverse proxy with caching capabilities, load balancing, request routing, SSL termination, and support for advanced HTTP features.LiteSpeed (Web servers)
LiteSpeed is a high-scalability web server.PHP:8.3.30 (Programming languages)
PHP is a general-purpose scripting language used for web development.Slider Revolution:6.7.40 (Widgets, Photo galleries)
Slider Revolution is a flexible and highly customisable slider.WooCommerce:10.5.2 (Ecommerce, WordPress plugins)
WooCommerce is an open-source ecommerce plugin for WordPress.Bootstrap (UI frameworks)
Bootstrap is a free and open-source CSS framework directed at responsive, mobile-first front-end web development. It contains CSS and JavaScript-based design templates for typography, forms, buttons, navigation, and other interface components.Lightbox (JavaScript libraries)
Lightbox is small javascript library used to overlay images on top of the current page.jQuery (JavaScript libraries)
jQuery is a JavaScript library which is a free, open-source software designed to simplify HTML DOM tree traversal and manipulation, as well as event handling, CSS animation, and Ajax.Magnific Popup:1.1.0 (JavaScript libraries)
Magnific Popup is a responsive lightbox & dialog script with focus on performance and providing best experience for user with any device.Google Tag Manager for WordPress:1.22.3 (WordPress plugins)
Google Tag Manager for WordPress plugin places the GTM container code snippets onto your wordpress website so that you do not need to add this manually.OWL Carousel (JavaScript libraries)
OWL Carousel is an enabled jQuery plugin that lets you create responsive carousel sliders.PayPal (Payment processors)
PayPal is an online payments system that supports online money transfers and serves as an electronic alternative to traditional paper methods like checks and money orders.MySQL (Databases)
MySQL is an open-source relational database management system.wpBakery (Page builders, WordPress plugins)
WPBakery is a drag and drop visual page builder plugin for WordPress.jQuery Migrate:3.4.1 (JavaScript libraries)
Query Migrate is a javascript library that allows you to preserve the compatibility of your jQuery code developed for versions of jQuery older than 1.9.WordPress:6.9.1 (CMS, Blogs)
WordPress is a free and open-source content management system written in PHP and paired with a MySQL or MariaDB database. Features include a plugin architecture and a template system.Google Tag Manager (Tag managers)
Google Tag Manager is a tag management system (TMS) that allows you to quickly and easily update measurement codes and related code fragments collectively known as tags on your website or mobile app.Contact Form 7:6.1.5 (WordPress plugins, Form builders)
Contact Form 7 is an WordPress plugin which can manage multiple contact forms. The form supports Ajax-powered submitting, CAPTCHA, Akismet spam filtering.Underscore.js:1.13.7 (JavaScript libraries)
Underscore.js is a JavaScript library which provides utility functions for common programming tasks. It is comparable to features provided by Prototype.js and the Ruby language, but opts for a functional programming design instead of extending object prototypes.Visual Composer (Page builders)
Visual Composer is an all-in-one web design tool for anyone who uses WordPress.WooCommerce PayPal Payments:3.4.0 (WordPress plugins)
WooCommerce PayPal Payments is a latest WordPress plugin with most complete payment processing solution. Accept PayPal exclusives, credit/debit cards and local payment methods.Nginx (Web servers, Reverse proxies)
Nginx is a web server that can also be used as a reverse proxy, load balancer, mail proxy and HTTP cache.Envoy (Reverse proxies)
Envoy is an open-source edge and service proxy, designed for cloud-native applications.Cloudflare (CDN)
Cloudflare is a web-infrastructure and website-security company, providing content-delivery-network services, DDoS mitigation, Internet security, and distributed domain-name-server services.Cloudflare Bot Management (Security)
Cloudflare bot management solution identifies and mitigates automated traffic to protect websites from bad bots.Related reports
Network Intrusion Detection Systems
Suricata /w Emerging Threats Pro
| Timestamp | Severity | Source IP | Destination IP | Alert |
|---|---|---|---|---|
| low | Client IP | ![]() 74.125.250.129 | ET INFO Session Traversal Utilities for NAT (STUN Binding Request On Non-Standard High Port) | |
| low | Client IP | ![]() 74.125.250.129 | ET INFO Session Traversal Utilities for NAT (STUN Binding Request On Non-Standard High Port) |
Threat Detection Systems
No alerts detected
JavaScript (124)
No JavaScripts
HTTP Transactions (213)
| URL | IP | Response | Size |
|---|












