Report Overview
Visitedpublic
2026-04-11 17:46:07
Tags
Submit Tags
URL
fluent-concept.org/
Finishing URL
fluent-concept.org/
IP / ASN

86.107.77.57
Title
fluent-concept.org
Detections
urlquery
0
Network Intrusion Detection
0
Threat Detection Systems
1
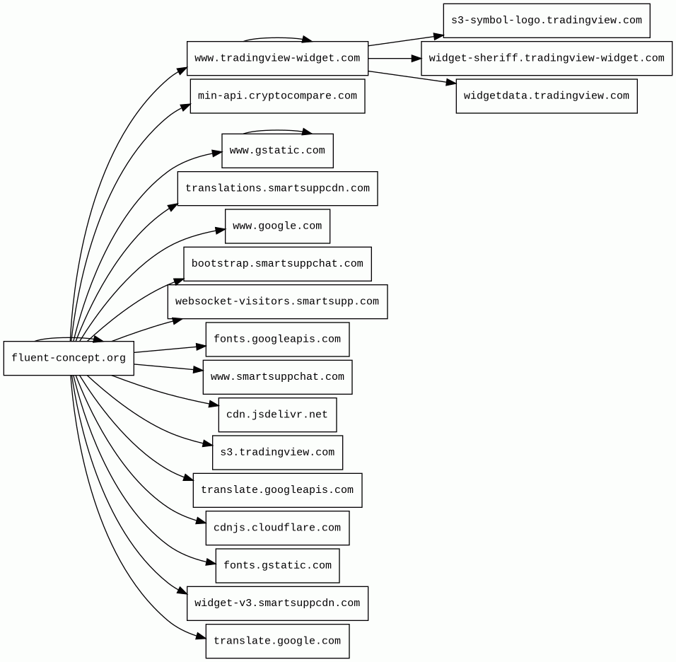
Host Summary
| Host | Rank | Registered | First Seen | Last Seen | Sent | Received | IP | Fingerprints |
|---|---|---|---|---|---|---|---|---|
widget-v3.smartsuppcdn.com | 532262 | 2018-11-20 | 2022-10-03 | 2026-04-09 | 1.4 kB | 325 kB | ![]() 185.76.9.12 | ![]() |
www.gstatic.com | 146047 | 2008-02-11 | 2012-05-29 | 2026-04-05 | 3.2 kB | 70 kB | ![]() 172.217.20.163 | |
widgetdata.tradingview.com | 179381 | 2010-03-20 | 2015-02-20 | 2026-04-11 | 693 B | 224 B | ![]() 93.123.102.184 | |
fluent-concept.org 69 alert(s) on this Host | unknown | unknown | No data | No data | 34 kB | 6.2 MB | ![]() 86.107.77.57 | ![]() |
s3.tradingview.com | 165395 | 2010-03-20 | 2018-06-24 | 2026-04-10 | 459 B | 14 kB | ![]() 194.242.11.186 | |
fonts.gstatic.com | unknown | 2008-02-11 | 2014-04-02 | 2026-04-05 | 3.8 kB | 270 kB | ![]() 172.217.19.227 | |
bootstrap.smartsuppchat.com | 425291 | 2014-02-02 | 2018-01-29 | 2026-04-09 | 529 B | 1.6 kB | ![]() 3.77.181.243 | |
www.smartsuppchat.com | 491650 | 2014-02-02 | 2017-01-30 | 2026-04-09 | 423 B | 18 kB | ![]() 185.76.9.27 | ![]() |
www.tradingview-widget.com | 196495 | 2020-06-05 | 2021-04-08 | 2026-04-09 | 10 kB | 377 kB | ![]() 194.242.11.186 | |
websocket-visitors.smartsupp.com | 411464 | 2012-08-25 | 2021-07-12 | 2026-04-09 | 607 B | 224 B | ![]() 63.183.119.226 | |
widget-sheriff.tradingview-widget.com | 206730 | 2020-06-05 | 2024-02-01 | 2026-04-10 | 543 B | 593 B | ![]() 108.156.60.68 | |
cdnjs.cloudflare.com | 1222 | 2009-02-17 | 2012-05-23 | 2026-04-05 | 2.0 kB | 247 kB | ![]() 104.17.24.14 | |
translate.google.com | 609 | 1997-09-15 | 2012-05-30 | 2026-04-06 | 948 B | 83 kB | ![]() 172.217.20.174 | |
cdn.jsdelivr.net | 1678 | 2012-05-16 | 2012-09-30 | 2026-04-05 | 426 B | 74 kB | ![]() 151.101.129.229 | |
s3-symbol-logo.tradingview.com | 110931 | 2010-03-20 | 2020-11-23 | 2026-04-10 | 4.6 kB | 16 kB | ![]() 194.242.11.186 | |
translate.googleapis.com | 6317 | 2005-01-25 | 2012-05-31 | 2026-04-06 | 3.1 kB | 426 kB | ![]() 172.217.19.234 | |
min-api.cryptocompare.com | 433733 | 2013-11-03 | 2017-01-31 | 2026-04-04 | 510 B | 688 B | ![]() 104.18.31.136 | |
translations.smartsuppcdn.com | 560346 | 2018-11-20 | 2022-11-04 | 2026-04-09 | 496 B | 7.7 kB | ![]() 185.76.9.11 | ![]() |
www.google.com | 22 | 1997-09-15 | 2015-05-10 | 2026-04-05 | 446 B | 739 B | ![]() 142.251.155.119 | |
fonts.googleapis.com | 313 | 2005-01-25 | 2012-05-23 | 2026-04-05 | 521 B | 39 kB | ![]() 142.251.38.106 |
CDN77 (CDN)
CDN77 is a content delivery network (CDN).LiteSpeed (Web servers)
LiteSpeed is a high-scalability web server.OWL Carousel (JavaScript libraries)
OWL Carousel is an enabled jQuery plugin that lets you create responsive carousel sliders.Popper (Miscellaneous)
Popper is a positioning engine, its purpose is to calculate the position of an element to make it possible to position it near a given reference element.jQuery:3.2.1 (JavaScript libraries)
jQuery is a JavaScript library which is a free, open-source software designed to simplify HTML DOM tree traversal and manipulation, as well as event handling, CSS animation, and Ajax.SweetAlert2:10 (JavaScript libraries)
SweetAlert2 is a JavaScript library that provides customisable, visually appealing, and responsive alert and modal dialog boxes for web applications.Bootstrap (UI frameworks)
Bootstrap is a free and open-source CSS framework directed at responsive, mobile-first front-end web development. It contains CSS and JavaScript-based design templates for typography, forms, buttons, navigation, and other interface components.PHP:5.6.40 (Programming languages)
PHP is a general-purpose scripting language used for web development.jsDelivr (CDN)
JSDelivr is a free public CDN for open-source projects. It can serve web files directly from the npm registry and GitHub repositories without any configuration.Amazon Web Services (PaaS)
Amazon Web Services (AWS) is a comprehensive cloud services platform offering compute power, database storage, content delivery and other functionality.Bunny (CDN)
PayPal (Payment processors)
PayPal is an online payments system that supports online money transfers and serves as an electronic alternative to traditional paper methods like checks and money orders.Amazon CloudFront (CDN)
Amazon CloudFront is a fast content delivery network (CDN) service that securely delivers data, videos, applications, and APIs to customers globally with low latency, high transfer speeds.Cloudflare (CDN)
Cloudflare is a web-infrastructure and website-security company, providing content-delivery-network services, DDoS mitigation, Internet security, and distributed domain-name-server services.Related reports
Threat Detection Systems
| Detection System | Indicator | Verdict | Alert |
|---|---|---|---|
| DNS4EU | fluent-concept.org | malicious | Sinkholed |
JavaScript (65)
| HASH | FROM | Size | First Seen | Last Seen | |
|---|---|---|---|---|---|
| 95faafa1683d0f3a72534d12aa3c2104 | DocumentWrite | 3.0 kB | 2026-03-26 | 2026-04-13 | |
Introduced by DocumentWrite First Seen 2026-03-26 Last Seen 2026-04-13 Times Seen 1132 Size 3.0 kB (3011 bytes) MD5 95faafa1683d0f3a72534d12aa3c2104 SHA1 9416ba237c4965772dbdf10b3f84983dca2fce5c Loading... | |||||
| 67595e0282a44864ac8dafd08c2d4823 | DocumentWrite | 470 B | 2026-03-26 | 2026-04-13 | |
Introduced by DocumentWrite First Seen 2026-03-26 Last Seen 2026-04-13 Times Seen 302 Size 470 B (470 bytes) MD5 67595e0282a44864ac8dafd08c2d4823 SHA1 c60c288982916ef71378fdcead042b65ddb7dd89 Loading... | |||||
| cbb23930b57186187604629c977389bb | DocumentWrite | 470 B | 2026-03-26 | 2026-04-13 | |
Introduced by DocumentWrite First Seen 2026-03-26 Last Seen 2026-04-13 Times Seen 377 Size 470 B (470 bytes) MD5 cbb23930b57186187604629c977389bb SHA1 30e215d86e193cacbc144e37382b2bead5c241a6 Loading... | |||||
| c92a10324374fac681719d63979d00fe | DocumentWrite | 4 B | 2024-08-20 | 2026-04-21 | |
Introduced by DocumentWrite First Seen 2024-08-20 Last Seen 2026-04-21 Times Seen 19284 Size 4 B (4 bytes) MD5 c92a10324374fac681719d63979d00fe SHA1 aee655773d856fb038536adcfd6472fc7543463e Loading... | |||||
HTTP Transactions (137)
| URL | IP | Response | Size |
|---|







