Report Overview
Visitedpublic
2026-02-26 12:18:06
Tags
Submit Tags
URL
roblox.com.ge/users/676431389/profile
Finishing URL
roblox.com.ge/users/676431389/profile
IP / ASN

91.240.21.9
Title
Shawarma_lover2468 - Roblox
Detections
urlquery
0
Network Intrusion Detection
0
Threat Detection Systems
4
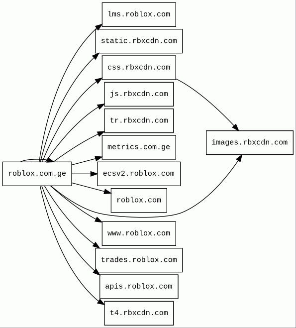
Host Summary
| Host | Rank | Registered | First Seen | Last Seen | Sent | Received | IP | Fingerprints |
|---|---|---|---|---|---|---|---|---|
apis.roblox.com | 22537 | 2004-01-30 | 2019-10-02 | 2026-02-20 | 931 B | 1.3 kB | ![]() 128.116.21.3 | ![]() |
www.roblox.com | 1776 | 2004-01-30 | 2012-05-24 | 2026-02-26 | 466 B | 12 kB | ![]() 128.116.21.3 | |
t4.rbxcdn.com | 38758 | 2013-07-17 | 2013-09-11 | 2026-02-21 | 460 B | 337 kB | ![]() 2.22.55.106 | |
lms.roblox.com | 57671 | 2004-01-30 | 2020-05-12 | 2026-02-20 | 446 B | 1.3 kB | ![]() 128.116.21.3 | |
images.rbxcdn.com | 99657 | 2013-07-17 | 2013-08-19 | 2026-02-26 | 2.8 kB | 111 kB | ![]() 2.22.55.96 | |
roblox.com.ge 188 alert(s) on this Host | unknown | unknown | 2024-10-28 | 2026-02-23 | 37 kB | 1.7 MB | ![]() 91.240.21.9 | |
metrics.com.ge | unknown | unknown | 2026-01-09 | 2026-02-22 | 507 B | 0 B | ![]() 0.0.0.0 | |
ecsv2.roblox.com | 21988 | 2004-01-30 | 2015-06-10 | 2026-02-19 | 11 kB | 12 kB | ![]() 128.116.21.3 | ![]() |
trades.roblox.com | 94418 | 2004-01-30 | 2020-02-19 | 2026-02-23 | 494 B | 690 B | ![]() 128.116.21.3 | ![]() |
static.rbxcdn.com | 57272 | 2013-07-17 | 2017-01-30 | 2026-02-19 | 950 B | 57 kB | ![]() 2.22.55.34 | |
css.rbxcdn.com | 73058 | 2013-07-17 | 2017-02-16 | 2026-02-20 | 18 kB | 1.9 MB | ![]() 2.22.55.27 | |
js.rbxcdn.com | 67902 | 2013-07-17 | 2013-08-16 | 2026-02-19 | 56 kB | 18 MB | ![]() 23.36.77.97 | |
tr.rbxcdn.com | 26027 | 2013-07-17 | 2019-05-23 | 2026-02-19 | 9.9 kB | 110 kB | ![]() 52.84.50.6 | ![]() |
roblox.com | 80 | 2004-01-30 | 2012-05-24 | 2026-02-26 | 411 B | 1.0 kB | ![]() 128.116.21.3 |
Envoy (Reverse proxies)
Envoy is an open-source edge and service proxy, designed for cloud-native applications.Amazon Web Services (PaaS)
Amazon Web Services (AWS) is a comprehensive cloud services platform offering compute power, database storage, content delivery and other functionality.Amazon S3 (CDN)
Amazon S3 or Amazon Simple Storage Service is a service offered by Amazon Web Services (AWS) that provides object storage through a web service interface.Ubuntu (Operating systems)
Ubuntu is a free and open-source operating system on Linux for the enterprise server, desktop, cloud, and IoT.Apache HTTP Server:2.4.52 (Web servers)
Apache is a free and open-source cross-platform web server software.Arkose Labs (Security)
Arkose Labs is a toolkit for fraud prevention that provides solutions to detect and mitigate malicious activity across digital platforms.Amazon CloudFront (CDN)
Amazon CloudFront is a fast content delivery network (CDN) service that securely delivers data, videos, applications, and APIs to customers globally with low latency, high transfer speeds.Related reports
Threat Detection Systems
| Detection System | Indicator | Verdict | Alert |
|---|---|---|---|
| DNS4EU | roblox.com.ge | malicious | Sinkholed |
| Hagezi Threat Feed | roblox.com.ge | malicious | Sinkholed |
| Cloudflare DNS | roblox.com.ge | malicious | Sinkholed |
| Quad9 DNS | roblox.com.ge | malicious | Sinkholed |
JavaScript (93)
No JavaScripts
HTTP Transactions (257)
| URL | IP | Response | Size |
|---|





