Report Overview
Visitedpublic
2023-11-28 15:43:28
Tags
Submit Tags
URL
uspstrtoj.com/
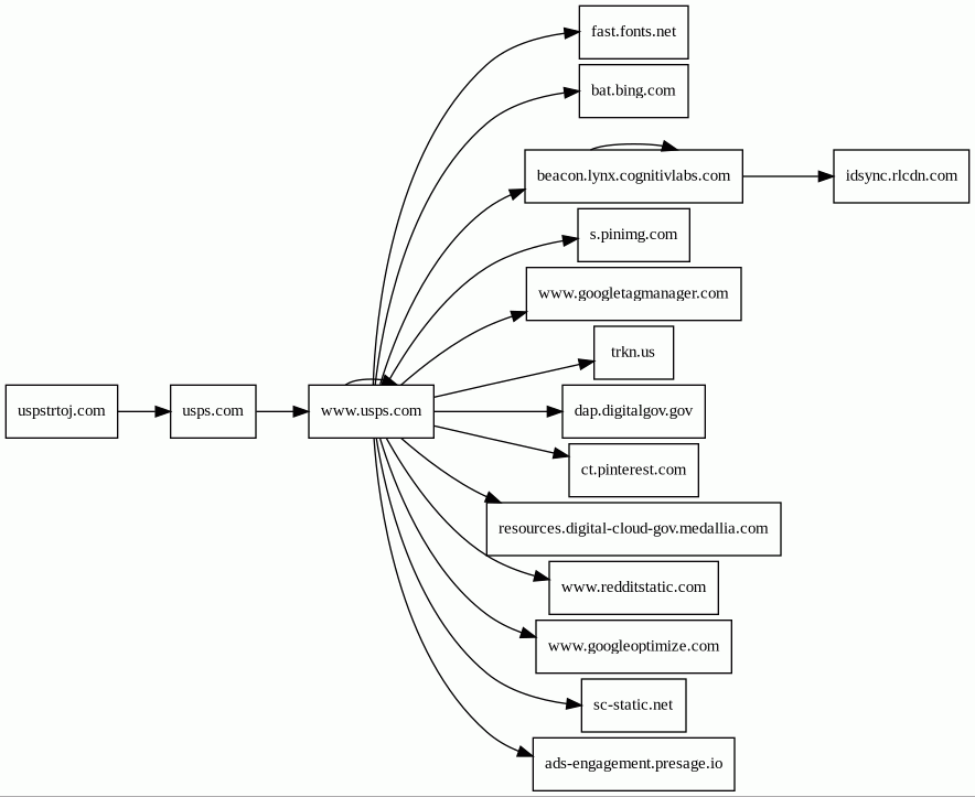
Finishing URL
www.usps.com/
IP / ASN

204.44.92.149
Title
Welcome | USPS
Detections
urlquery
0
Network Intrusion Detection
0
Threat Detection Systems
0
Host Summary
| Host | Rank | Registered | First Seen | Last Seen | Sent | Received | IP | Fingerprints |
|---|---|---|---|---|---|---|---|---|
usps.com | 4535 | 1997-07-10 | 2012-05-24 09:47:03 | 2023-11-28 07:30:40 | 477 B | 134 kB | ![]() 56.0.134.100 | |
www.usps.com | 11794 | 1997-07-10 | 2012-05-24 09:47:05 | 2023-11-27 16:35:28 | 40 kB | 2.2 MB | ![]() 192.229.221.165 | |
www.googleoptimize.com | 1604 | 2019-04-06 | 2019-07-16 12:17:19 | 2023-11-27 20:24:01 | 432 B | 51 kB | ![]() 142.250.74.78 | |
trkn.us | 2659 | 2014-10-01 | 2015-04-07 02:37:43 | 2023-11-27 07:45:23 | 1.0 kB | 1.3 kB | ![]() 54.225.101.234 | |
www.redditstatic.com | 1440 | 2011-11-09 | 2012-06-30 14:33:28 | 2023-11-27 18:12:36 | 416 B | 8.4 kB | ![]() 151.101.65.140 | |
ads-engagement.presage.io | 104047 | 2014-05-01 | 2019-10-03 21:16:29 | 2023-11-23 11:19:58 | 977 B | 2.1 kB | ![]() 54.230.111.68 | |
bat.bing.com | 387 | 1996-01-29 | 2014-04-08 11:23:16 | 2023-11-28 05:11:27 | 1.9 kB | 15 kB | ![]() 13.107.21.200 | |
beacon.lynx.cognitivlabs.com | 1345 | 2015-09-11 | 2016-06-20 23:15:43 | 2023-11-20 03:39:33 | 1.1 kB | 798 B | ![]() 18.209.128.131 | |
fast.fonts.net | 2905 | 1999-03-03 | 2013-07-13 06:08:03 | 2023-11-27 19:56:20 | 1.1 kB | 33 kB | ![]() 104.16.250.67 | |
sc-static.net | 1183 | 2017-03-16 | 2017-09-05 20:35:04 | 2023-11-28 12:30:28 | 411 B | 18 kB | ![]() 54.230.82.240 | |
s.pinimg.com | 732 | 2010-05-29 | 2017-01-13 23:40:08 | 2023-11-27 13:04:43 | 839 B | 22 kB | ![]() 2.18.172.195 | |
ct.pinterest.com | 852 | 2009-11-26 | 2015-03-12 09:12:48 | 2023-11-27 18:12:23 | 1.9 kB | 2.9 kB | ![]() 2.18.172.195 | |
uspstrtoj.com 2 alert(s) on this Host | unknown | 2023-11-09 | 2023-11-09 11:49:02 | 2023-11-10 12:17:57 | 482 B | 134 kB | ![]() 204.44.92.149 | |
www.googletagmanager.com | 75 | 2011-11-11 | 2013-05-22 04:07:37 | 2023-11-28 07:59:41 | 2.7 kB | 584 kB | ![]() 142.250.74.168 | |
resources.digital-cloud-gov.medallia.com | 11587 | 2000-06-28 | 2018-09-12 16:17:38 | 2023-11-28 08:22:43 | 925 B | 2.1 kB | ![]() 104.110.27.57 | |
dap.digitalgov.gov | 6491 | unknown | 2015-04-09 22:29:53 | 2023-11-28 08:26:00 | 450 B | 7.4 kB | ![]() 143.204.55.62 |
Related reports
Threat Detection Systems
Public InfoSec YARA rules
No alerts detected
OpenPhish
No alerts detected
PhishTank
| Scan Date | Severity | Indicator | Alert |
|---|---|---|---|
| 2023-11-14 | medium | uspstrtoj.com/ | Other |
mnemonic secure dns
No alerts detected
Quad9 DNS
| Scan Date | Severity | Indicator | Alert |
|---|---|---|---|
| 2023-11-28 | medium | uspstrtoj.com | Sinkholed |
ThreatFox
No alerts detected
JavaScript (209)
No JavaScripts
HTTP Transactions (111)
| URL | IP | Response | Size |
|---|

