Report Overview
Visitedpublic
2025-10-25 20:27:45
Tags
Submit Tags
URL
www.smaxim.com.ru/videos/53208/ukroshchenie-rebekki-1982/
Finishing URL
www.smaxim.com.ru/videos/53208/ukroshchenie-rebekki-1982/
IP / ASN

185.162.128.101
Title
Укрощение Ребекки (1982)
Detections
urlquery
0
Network Intrusion Detection
0
Threat Detection Systems
17
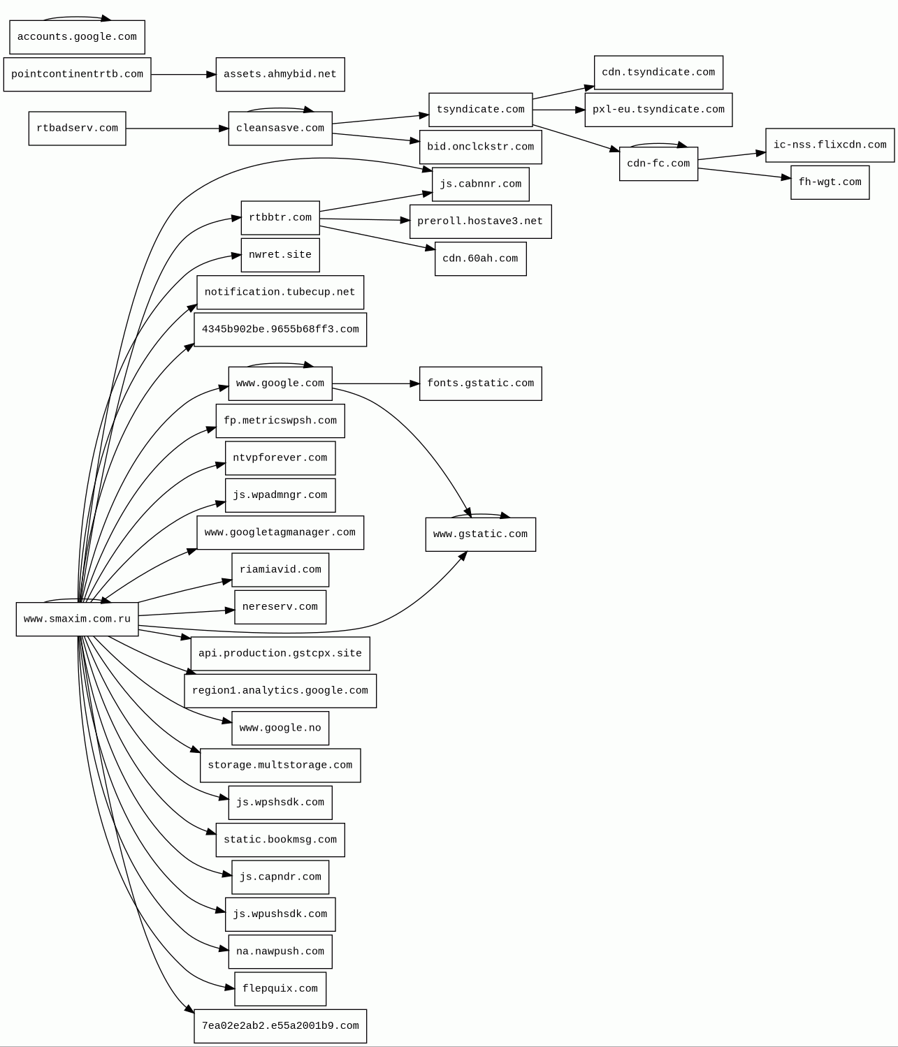
Host Summary
| Host | Rank | Registered | First Seen | Last Seen | Sent | Received | IP | Fingerprints |
|---|---|---|---|---|---|---|---|---|
ic-nss.flixcdn.com | 60032 | 2017-05-17 | 2024-04-26 | 2025-10-21 | 2.1 kB | 194 kB | ![]() 185.76.9.26 | ![]() |
www.smaxim.com.ru | 1321820 | 2021-11-21 | 2025-10-25 | 2025-10-25 | 21 kB | 1.7 MB | ![]() 185.162.128.101 | |
js.wpushsdk.com 2 alert(s) on this Host | 210235 | 2021-05-07 | 2021-05-07 | 2025-10-23 | 850 B | 848 kB | ![]() 45.133.44.52 | |
static.bookmsg.com | 169473 | 2020-09-15 | 2020-11-24 | 2025-10-20 | 987 B | 2.3 kB | ![]() 45.133.44.25 | |
www.gstatic.com | 146047 | 2008-02-11 | 2012-05-29 | 2025-10-19 | 3.4 kB | 3.5 MB | ![]() 142.250.178.67 | |
ntvpforever.com | 18811 | 2021-11-18 | 2021-11-19 | 2025-10-20 | 2.1 kB | 1.4 kB | ![]() 167.235.163.216 | |
rtbbtr.com | unknown | 2025-08-26 | 2025-08-31 | 2025-10-24 | 11 kB | 17 kB | ![]() 195.201.208.168 | |
nwret.site | 1381770 | 2024-10-09 | 2025-05-22 | 2025-07-22 | 433 B | 19 kB | ![]() 23.109.94.28 | |
cdn.60ah.com | 285202 | 2023-01-18 | 2023-05-16 | 2025-10-22 | 425 B | 2.1 kB | ![]() 45.133.44.25 | |
storage.multstorage.com 1 alert(s) on this Host | 101055 | 2023-09-22 | 2023-09-22 | 2025-10-20 | 1.1 kB | 288 B | ![]() 13.248.148.254 | |
pxl-eu.tsyndicate.com | 61788 | 2017-03-08 | 2025-07-17 | 2025-10-20 | 1.9 kB | 197 B | ![]() 136.243.101.239 | |
www.googletagmanager.com | 283 | 2011-11-11 | 2012-10-04 | 2025-10-19 | 438 B | 434 kB | ![]() 142.250.178.104 | |
js.wpshsdk.com | 343711 | 2021-06-04 | 2021-06-04 | 2025-10-21 | 426 B | 32 kB | ![]() 45.133.44.53 | |
trk-web.com | 655274 | 2024-05-28 | 2025-08-22 | 2025-10-23 | 631 B | 146 B | ![]() 173.233.145.140 | |
7ea02e2ab2.e55a2001b9.com 2 alert(s) on this Host | unknown | 2025-09-25 | 2025-10-25 | 2025-10-25 | 1.7 kB | 690 B | ![]() 45.133.44.53 | |
4345b902be.9655b68ff3.com 4 alert(s) on this Host | unknown | 2025-09-25 | 2025-10-25 | 2025-10-25 | 11 kB | 68 kB | ![]() 116.202.249.56 | |
pointcontinentrtb.com | 16265 | 2024-10-14 | 2025-04-20 | 2025-10-25 | 1.7 kB | 16 kB | ![]() 136.243.25.37 | |
cleansasve.com 16 alert(s) on this Host | 875842 | 2025-08-01 | 2025-08-06 | 2025-10-24 | 2.2 kB | 12 kB | ![]() 172.67.191.14 | |
flepquix.com | 17067 | 2025-03-10 | 2025-03-24 | 2025-10-21 | 486 B | 322 B | ![]() 195.201.208.168 | |
notification.tubecup.net | 250980 | 2008-09-26 | 2018-07-09 | 2025-10-22 | 587 B | 311 B | ![]() 78.47.199.204 | |
preroll.hostave3.net | 304993 | 2005-09-05 | 2018-02-22 | 2025-10-21 | 452 B | 810 B | ![]() 172.67.145.245 | |
match.new-programmatic.com | 172258 | 2020-02-18 | 2020-02-18 | 2025-10-20 | 537 B | 215 B | ![]() 217.65.2.150 | |
js.wpadmngr.com 2 alert(s) on this Host | 77954 | 2021-06-02 | 2021-06-02 | 2025-10-20 | 850 B | 300 kB | ![]() 45.133.44.53 | |
js.capndr.com 2 alert(s) on this Host | 156902 | 2021-08-30 | 2021-08-30 | 2025-10-20 | 836 B | 798 B | ![]() 45.133.44.52 | |
www.google.com | 22 | 1997-09-15 | 2015-05-10 | 2025-10-19 | 2.6 kB | 91 kB | ![]() 142.250.74.100 | |
js.cabnnr.com | 185771 | 2021-08-30 | 2021-08-30 | 2025-10-21 | 862 B | 81 kB | ![]() 45.133.44.52 | |
region1.analytics.google.com | 22257 | 1997-09-15 | 2022-03-17 | 2025-10-19 | 1.1 kB | 851 B | ![]() 216.239.32.36 | |
bid.onclckstr.com | 445643 | 2023-12-13 | 2024-03-15 | 2025-10-21 | 453 B | 558 B | ![]() 109.206.161.16 | |
tsyndicate.com | 1289 | 2017-03-08 | 2017-03-16 | 2025-10-20 | 1.1 kB | 14 kB | ![]() 136.243.101.239 | ![]() |
fp.metricswpsh.com 2 alert(s) on this Host | 154722 | 2021-10-29 | 2022-04-22 | 2025-10-20 | 1.1 kB | 825 B | ![]() 157.90.84.242 | |
accounts.google.com | 103 | 1997-09-15 | 2012-05-23 | 2025-10-19 | 1.8 kB | 6.9 kB | ![]() 64.233.162.84 | |
api.production.gstcpx.site | 189802 | 2024-12-17 | 2025-01-26 | 2025-10-19 | 487 B | 655 B | ![]() 62.122.173.61 | |
riamiavid.com | 130666 | 2022-07-06 | 2022-07-06 | 2025-10-22 | 1.2 kB | 166 kB | ![]() 23.109.94.28 | |
assets.ahmybid.net | 171628 | 2024-12-26 | 2024-12-28 | 2025-10-21 | 433 B | 16 kB | ![]() 45.133.44.25 | |
s.uuidksinc.net | 47808 | 2015-05-05 | 2015-07-20 | 2025-10-20 | 2.6 kB | 2.5 kB | ![]() 185.98.54.153 | |
cdn-fc.com 2 alert(s) on this Host | 18430 | 2023-02-07 | 2023-03-03 | 2025-10-21 | 1.4 kB | 12 kB | ![]() 172.67.174.79 | |
www.google.no | 92680 | 2001-02-26 | 2012-06-26 | 2025-10-19 | 934 B | 580 B | ![]() 142.250.178.99 | |
fonts.gstatic.com | unknown | 2008-02-11 | 2014-04-02 | 2025-10-19 | 525 B | 16 kB | ![]() 142.250.178.99 | |
na.nawpush.com 2 alert(s) on this Host | 175362 | 2020-12-21 | 2020-12-23 | 2025-10-20 | 973 B | 9.0 kB | ![]() 45.133.44.25 | |
fh-wgt.com 2 alert(s) on this Host | 18569 | 2024-10-24 | 2025-03-17 | 2025-10-21 | 552 B | 4.7 kB | ![]() 104.21.63.35 | |
nereserv.com 2 alert(s) on this Host | 17097 | 2020-12-21 | 2020-12-21 | 2025-10-20 | 611 B | 322 B | ![]() 167.235.163.216 | |
cdn.tsyndicate.com | 40822 | 2017-03-08 | 2017-07-04 | 2025-10-20 | 541 B | 6.5 kB | ![]() 45.133.44.71 | |
rtbadserv.com | 45515 | 2024-10-07 | 2024-10-07 | 2025-10-22 | 490 B | 573 B | ![]() 104.21.64.14 |
CDN77 (CDN)
CDN77 is a content delivery network (CDN).Nginx:1.20.2 (Web servers, Reverse proxies)
Nginx is a web server that can also be used as a reverse proxy, load balancer, mail proxy and HTTP cache.PHP:7.2.34 (Programming languages)
PHP is a general-purpose scripting language used for web development.reCAPTCHA (Security)
reCAPTCHA is a free service from Google that helps protect websites from spam and abuse.Google Analytics (Analytics)
Google Analytics is a free web analytics service that tracks and reports website traffic.Nginx:1.18.0 (Web servers, Reverse proxies)
Nginx is a web server that can also be used as a reverse proxy, load balancer, mail proxy and HTTP cache.Nginx:1.24.0 (Web servers, Reverse proxies)
Nginx is a web server that can also be used as a reverse proxy, load balancer, mail proxy and HTTP cache.Nginx:1.20.1 (Web servers, Reverse proxies)
Nginx is a web server that can also be used as a reverse proxy, load balancer, mail proxy and HTTP cache.Nginx:1.29.0 (Web servers, Reverse proxies)
Nginx is a web server that can also be used as a reverse proxy, load balancer, mail proxy and HTTP cache.Caddy (Web servers)
Nginx (Web servers, Reverse proxies)
Nginx is a web server that can also be used as a reverse proxy, load balancer, mail proxy and HTTP cache.PHP:7.4.33 (Programming languages)
PHP is a general-purpose scripting language used for web development.Cloudflare (CDN)
Cloudflare is a web-infrastructure and website-security company, providing content-delivery-network services, DDoS mitigation, Internet security, and distributed domain-name-server services.Nginx:1.22.1 (Web servers, Reverse proxies)
Nginx is a web server that can also be used as a reverse proxy, load balancer, mail proxy and HTTP cache.TrafficStars (Advertising)
TrafficStars is a self-served ad network and ad exchange that operates mainly in adult-related verticals.OpenGSE (Web servers)
OpenGSE is a test suite used for testing servlet compliance. It is deployed by using WAR files that are deployed on the server engine.Java (Programming languages)
Java is a class-based, object-oriented programming language that is designed to have as few implementation dependencies as possible.Nginx:1.23.2 (Web servers, Reverse proxies)
Nginx is a web server that can also be used as a reverse proxy, load balancer, mail proxy and HTTP cache.Related reports
Threat Detection Systems
| Detection System | Indicator | Verdict | Alert |
|---|---|---|---|
| Cloudflare DNS | js.capndr.com | malicious | Sinkholed |
| DNS0 Zero | 4345b902be.9655b68ff3.com | malicious | Sinkholed |
| DNS0 Zero | storage.multstorage.com | malicious | Sinkholed |
| Cloudflare DNS | js.wpushsdk.com | malicious | Sinkholed |
| Cloudflare DNS | na.nawpush.com | malicious | Sinkholed |
| Cloudflare DNS | fp.metricswpsh.com | malicious | Sinkholed |
| DigiCert UltraDNS | cleansasve.com | malicious | Sinkholed |
| DNS4EU | cleansasve.com | malicious | Sinkholed |
| Hagezi Threat Feed | cleansasve.com | malicious | Sinkholed |
| Cloudflare DNS | cleansasve.com | malicious | Sinkholed |
| Cloudflare DNS | fh-wgt.com | malicious | Sinkholed |
| DigiCert UltraDNS | fh-wgt.com | malicious | Sinkholed |
| Cloudflare DNS | nereserv.com | malicious | Sinkholed |
| Hagezi Threat Feed | nereserv.com | malicious | Sinkholed |
| DNS0 Zero | 7ea02e2ab2.e55a2001b9.com | malicious | Sinkholed |
| Cloudflare DNS | js.wpadmngr.com | malicious | Sinkholed |
| Cloudflare DNS | cdn-fc.com | malicious | Sinkholed |
JavaScript (46)
No JavaScripts
HTTP Transactions (114)
| URL | IP | Response | Size |
|---|






