Report Overview
Visitedpublic
2024-07-22 11:27:28
Tags
Submit Tags
URL
nunflix.com
Finishing URL
nunflix.com/
IP / ASN

76.76.21.21
Title
Nunflix - Watch Movies & TV Shows Online
Detections
urlquery
0
Network Intrusion Detection
0
Threat Detection Systems
0
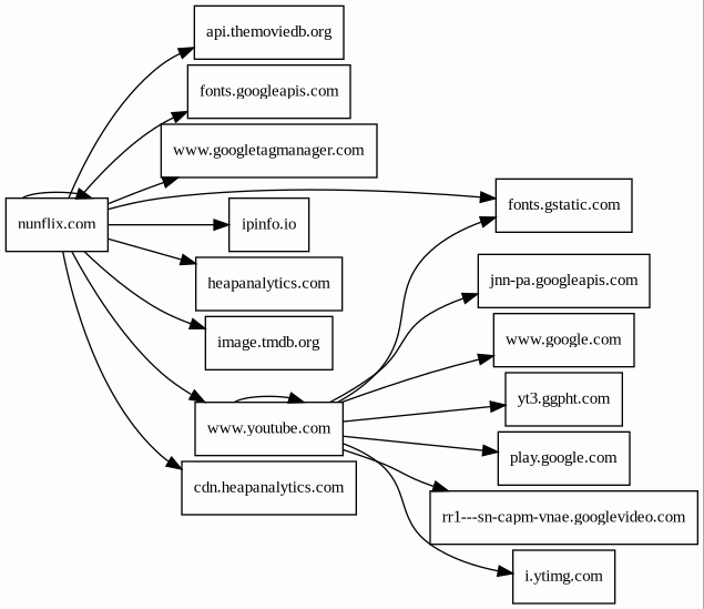
Host Summary
| Host | Rank | Registered | First Seen | Last Seen | Sent | Received | IP | Fingerprints |
|---|---|---|---|---|---|---|---|---|
nunflix.com | unknown | 2024-04-10 | 2024-04-10 20:50:30 | 2024-04-18 09:10:45 | 3.5 kB | 1.2 MB | ![]() 76.76.21.21 | |
o.pki.goog | unknown | 2016-06-13 | 2024-04-24 13:44:57 | 2024-07-21 18:58:00 | 4.2 kB | 9.1 kB | ![]() 142.250.74.131 | |
ipinfo.io | 8136 | 2013-04-23 | 2013-12-16 08:25:53 | 2024-07-21 19:55:43 | 430 B | 650 B | ![]() 34.117.59.81 | |
fonts.googleapis.com | 8877 | 2005-01-25 | 2013-06-10 22:14:26 | 2024-07-22 08:50:12 | 506 B | 1.6 kB | ![]() 142.250.74.106 | |
play.google.com | 34 | 1997-09-15 | 2013-05-31 01:24:35 | 2024-07-22 02:59:18 | 2.8 kB | 2.7 kB | ![]() 142.250.74.14 | |
i.ytimg.com | 109 | 2007-12-11 | 2012-10-03 19:11:04 | 2024-07-22 08:35:37 | 439 B | 96 kB | ![]() 142.250.74.54 | |
r10.o.lencr.org | unknown | 2020-06-29 | 2024-06-06 21:45:11 | 2024-07-21 18:21:45 | 3.3 kB | 8.9 kB | ![]() 23.36.77.32 | |
heapanalytics.com | 27367 | 2012-09-12 | 2013-04-10 12:41:59 | 2024-07-22 08:24:56 | 602 B | 366 B | ![]() 44.197.84.17 | |
image.tmdb.org | 17757 | 2009-09-15 | 2021-01-09 07:43:03 | 2024-07-22 00:44:32 | 450 B | 805 kB | ![]() 138.199.36.11 | |
www.google.com | 7 | 1997-09-15 | 2015-05-10 13:11:19 | 2024-07-21 00:34:43 | 441 B | 22 kB | ![]() 142.250.147.99 | |
cdn.heapanalytics.com | 3660 | 2012-09-12 | 2013-08-18 20:41:51 | 2024-07-22 09:44:06 | 412 B | 39 kB | ![]() 54.240.174.20 | |
api.themoviedb.org | 34794 | 2008-09-15 | 2019-12-15 08:45:48 | 2024-07-19 12:58:42 | 11 kB | 820 kB | ![]() 108.157.229.80 | |
jnn-pa.googleapis.com | 2640 | 2005-01-25 | 2021-11-16 07:12:21 | 2024-07-22 08:53:45 | 2.4 kB | 45 kB | ![]() 142.250.74.42 | |
rr1---sn-capm-vnae.googlevideo.com | unknown | 2003-05-25 | 2021-08-21 17:55:01 | 2024-07-19 18:59:26 | 9.5 kB | 512 kB | ![]() 91.90.45.172 | |
www.googletagmanager.com | 75 | 2011-11-11 | 2013-05-22 04:07:37 | 2024-07-22 03:24:54 | 418 B | 107 kB | ![]() 142.250.74.168 | |
fonts.gstatic.com | unknown | 2008-02-11 | 2014-09-09 02:40:21 | 2024-07-21 18:22:29 | 2.7 kB | 75 kB | ![]() 142.250.181.195 | |
r11.o.lencr.org | unknown | 2020-06-29 | 2024-06-07 07:43:57 | 2024-07-21 18:19:15 | 654 B | 1.8 kB | ![]() 2.23.172.201 | |
www.youtube.com | 90 | 2005-02-15 | 2013-04-13 09:43:20 | 2024-07-21 18:12:05 | 8.8 kB | 967 kB | ![]() 142.250.147.136 | |
yt3.ggpht.com | 203 | 2008-01-16 | 2014-01-15 17:55:17 | 2024-07-21 18:12:50 | 1.0 kB | 10 kB | ![]() 142.250.74.161 |
Related reports
Threat Detection Systems
Public InfoSec YARA rules
No alerts detected
OpenPhish
No alerts detected
PhishTank
No alerts detected
mnemonic secure dns
No alerts detected
Quad9 DNS
No alerts detected
ThreatFox
No alerts detected
JavaScript (150)
No JavaScripts
HTTP Transactions (90)
| URL | IP | Response | Size |
|---|


