Report Overview
Visitedpublic
2023-09-10 00:02:05
Tags
Submit Tags
URL
mycima4.wecima.watch/watch/%D9%85%D8%B4%D8%A7%D9%87%D8%AF%D8%A9-%D9%81%D9%8A%D9%84%D9%85-dunkirk-2017-%D9%85%D8%AA%D8%B1%D8%AC%D9%85/
Finishing URL
mycima9.wecima.watch/watch/%D9%85%D8%B4%D8%A7%D9%87%D8%AF%D8%A9-%D9%81%D9%8A%D9%84%D9%85-dunkirk-2017-%D9%85%D8%AA%D8%B1%D8%AC%D9%85/
IP / ASN

188.114.96.1
Title
مشاهدة فيلم Dunkirk 2017 مترجم - وى سيما wecima ماى سيما mycima
Detections
urlquery
0
Network Intrusion Detection
0
Threat Detection Systems
0
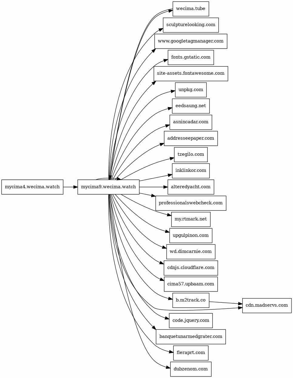
Host Summary
| Host | Rank | Registered | First Seen | Last Seen | Sent | Received | IP | Fingerprints |
|---|---|---|---|---|---|---|---|---|
addresseepaper.com 1 alert(s) on this Host | 18169 | 2021-11-01 | 2021-11-01 22:11:31 | 2023-09-09 18:20:44 | 408 B | 0 B | ![]() 0.0.0.0 | |
sculpturelooking.com | unknown | 2023-09-08 | 2023-09-09 03:40:50 | 2023-09-09 16:17:56 | 494 B | 469 B | ![]() 173.233.139.164 | |
mycima9.wecima.watch | unknown | 2023-02-02 | 2023-09-08 03:06:14 | 2023-09-09 01:42:05 | 13 kB | 2.2 MB | ![]() 188.114.97.1 | |
b.m2track.co | 694165 | 2019-08-27 | 2020-11-25 08:14:25 | 2023-08-25 09:34:11 | 4.7 kB | 8.9 kB | ![]() 44.197.62.246 | |
my.rtmark.net | 9054 | 2014-10-29 | 2015-02-04 10:54:57 | 2023-09-09 20:18:17 | 475 B | 749 B | ![]() 139.45.195.8 | |
unpkg.com | 11693 | 2016-01-06 | 2016-01-08 00:26:01 | 2023-09-09 18:12:01 | 2.7 kB | 1.5 MB | ![]() 104.16.123.175 | |
upgulpinon.com | 83187 | 2020-06-05 | 2020-06-05 14:59:18 | 2023-09-09 19:07:10 | 407 B | 647 B | ![]() 139.45.197.242 | |
cima57.upbaam.com | unknown | unknown | No data | No data | 586 B | 757 B | ![]() 104.21.22.216 | |
fleraprt.com 1 alert(s) on this Host | unknown | 2022-01-14 | 2022-01-14 23:55:14 | 2023-09-09 20:18:19 | 539 B | 488 B | ![]() 139.45.195.254 | |
inklinkor.com | unknown | 2022-04-01 | 2022-04-01 13:44:00 | 2023-09-09 18:43:23 | 407 B | 81 kB | ![]() 172.67.211.29 | |
professionalswebcheck.com | unknown | 2022-04-01 | 2022-04-02 00:47:29 | 2023-09-09 20:57:11 | 446 B | 427 B | ![]() 52.57.147.240 | |
asnincadar.com 1 alert(s) on this Host | unknown | 2023-09-04 | 2023-09-04 20:49:12 | 2023-09-09 19:01:46 | 409 B | 85 kB | ![]() 139.45.197.242 | |
dubzenom.com 2 alert(s) on this Host | unknown | 2023-09-05 | 2023-09-05 23:18:26 | 2023-09-09 18:41:55 | 1.7 kB | 7.0 kB | ![]() 139.45.197.245 | |
wd.dimcarnie.com | unknown | 2023-07-17 | 2023-07-19 02:38:29 | 2023-09-03 18:59:58 | 421 B | 1.4 kB | ![]() 23.109.82.75 | |
cdnjs.cloudflare.com | 235 | 2009-02-17 | 2015-04-17 22:46:33 | 2023-09-09 21:22:53 | 439 B | 91 kB | ![]() 104.17.24.14 | |
tzegilo.com | unknown | 2022-01-14 | 2022-01-14 16:27:15 | 2023-09-09 20:18:18 | 405 B | 20 kB | ![]() 172.64.137.24 | |
code.jquery.com | 634 | 2005-12-10 | 2012-05-21 19:28:02 | 2023-09-09 21:22:53 | 416 B | 31 kB | ![]() 69.16.175.42 | |
wecima.tube | unknown | 2023-02-02 | 2023-02-02 03:54:18 | 2023-09-01 01:15:22 | 461 B | 6.4 kB | ![]() 188.114.96.1 | |
| unknown | 625 B | 7.7 MB | ![]() 194.110.207.42 | |||||
mycima4.wecima.watch | unknown | 2023-02-02 | 2023-08-28 01:47:35 | 2023-09-08 03:47:41 | 591 B | 352 kB | ![]() 188.114.97.1 | |
www.googletagmanager.com | 75 | 2011-11-11 | 2013-05-22 04:07:37 | 2023-09-09 22:31:21 | 891 B | 154 kB | ![]() 142.250.74.168 | |
fonts.gstatic.com | unknown | 2008-02-11 | 2014-09-09 02:40:21 | 2023-09-09 18:34:13 | 2.7 kB | 62 kB | ![]() 216.58.207.227 | |
site-assets.fontawesome.com | 299062 | 2012-10-18 | 2022-02-10 07:20:21 | 2023-09-09 21:59:28 | 2.7 kB | 1.6 MB | ![]() 104.18.22.52 | |
eedsaung.net | unknown | 2022-07-09 | 2022-08-18 13:22:07 | 2023-09-09 19:01:46 | 1.9 kB | 458 kB | ![]() 139.45.197.242 | |
cdn.madservs.com | unknown | 2021-07-08 | 2022-12-06 04:31:56 | 2023-08-25 09:34:12 | 1.3 kB | 6.3 kB | ![]() 151.139.128.11 | |
alteredyacht.com 1 alert(s) on this Host | unknown | 2023-08-22 | 2023-08-22 03:51:26 | 2023-09-05 05:19:21 | 442 B | 18 kB | ![]() 173.233.137.44 | |
banquetunarmedgrater.com 1 alert(s) on this Host | unknown | 2022-08-04 | 2022-08-04 17:12:50 | 2023-09-09 18:20:45 | 420 B | 327 B | ![]() 173.233.137.44 |
Related reports
Threat Detection Systems
Public InfoSec YARA rules
No alerts detected
OpenPhish
No alerts detected
PhishTank
No alerts detected
mnemonic secure dns
No alerts detected
Quad9 DNS
| Scan Date | Severity | Indicator | Alert |
|---|---|---|---|
| 2023-09-10 | medium | alteredyacht.com | Sinkholed |
| 2023-09-09 | medium | banquetunarmedgrater.com | Sinkholed |
| 2023-09-09 | medium | fleraprt.com | Sinkholed |
| 2023-09-09 | medium | asnincadar.com | Sinkholed |
| 2023-09-09 | medium | addresseepaper.com | Sinkholed |
| 2023-09-09 | medium | dubzenom.com | Sinkholed |
| 2023-09-09 | medium | dubzenom.com | Sinkholed |
ThreatFox
No alerts detected
JavaScript (30)
No JavaScripts
HTTP Transactions (68)
| URL | IP | Response | Size |
|---|





