Report Overview
Visitedpublic
2025-10-10 10:39:23
Tags
Submit Tags
URL
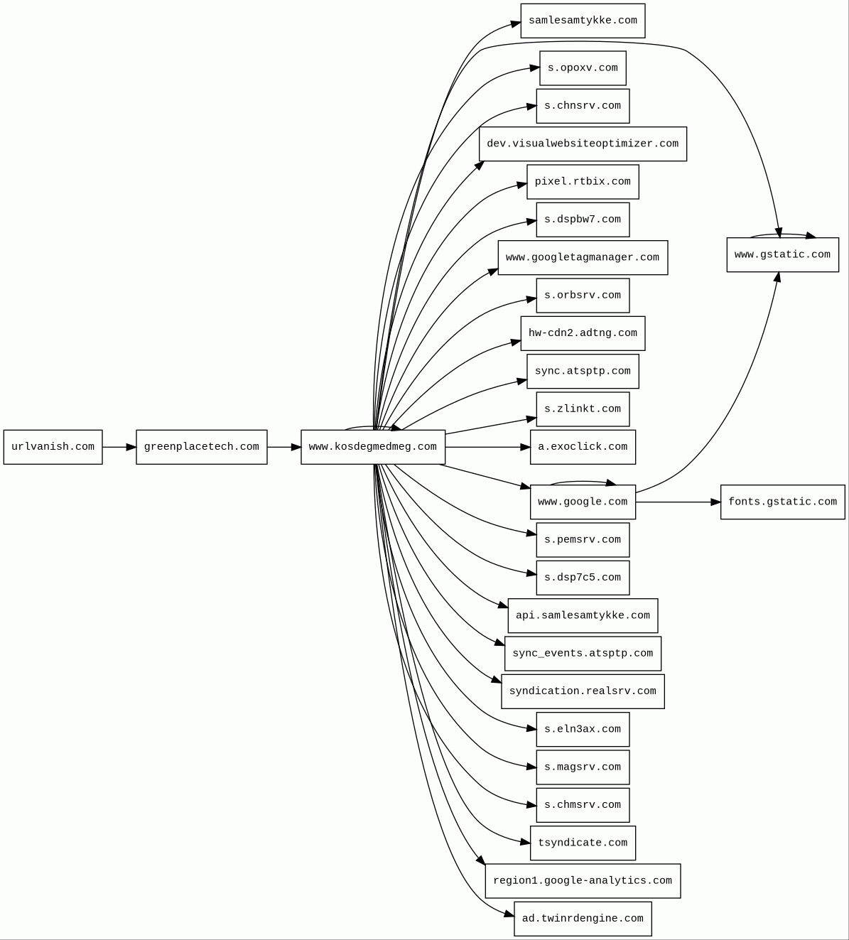
urlvanish.com/8ec66b7a
Finishing URL
www.kosdegmedmeg.com/landing64?cat=default&pi=10070&pt1=211571139&pe=fridayx3%3freferer%3durlvanish.com%2f8ec66b7a
IP / ASN

172.67.215.120
Title
Kosdegmedmeg.com
Detections
urlquery
0
Network Intrusion Detection
0
Threat Detection Systems
6
Host Summary
| Host | Rank | Registered | First Seen | Last Seen | Sent | Received | IP | Fingerprints |
|---|---|---|---|---|---|---|---|---|
urlvanish.com | 4964821 | 2024-12-27 | 2025-06-03 | 2025-09-26 | 490 B | 35 kB | ![]() 172.67.215.120 | ![]() |
sync_events.atsptp.com | unknown | 2020-02-13 | 2021-04-17 | 2025-10-06 | 501 B | 653 B | ![]() 66.254.114.220 | |
s.dsp7c5.com | unknown | 2025-06-12 | 2025-10-05 | 2025-10-05 | 472 B | 418 B | ![]() 95.211.229.248 | |
s.chmsrv.com 2 alert(s) on this Host | unknown | 2025-09-22 | 2025-09-23 | 2025-10-07 | 472 B | 418 B | ![]() 95.211.229.247 | |
ad.twinrdengine.com | 79586 | 2023-06-07 | 2024-01-20 | 2025-10-08 | 1.4 kB | 735 B | ![]() 34.111.67.216 | |
hw-cdn2.adtng.com | 157324 | 2018-07-20 | 2020-02-20 | 2025-10-07 | 440 B | 56 kB | ![]() 151.101.131.52 | |
region1.google-analytics.com | 19689 | 2005-07-18 | 2022-03-17 | 2025-10-09 | 2.7 kB | 1.7 kB | ![]() 216.239.32.36 | |
api.samlesamtykke.com | unknown | 2018-05-22 | 2018-05-31 | 2025-10-08 | 6.4 kB | 18 kB | ![]() 34.54.44.101 | |
s.orbsrv.com | 50502 | 2020-05-16 | 2020-09-02 | 2025-10-06 | 472 B | 418 B | ![]() 95.211.229.247 | |
s.eln3ax.com 1 alert(s) on this Host | 358654 | 2025-02-17 | 2025-03-22 | 2025-10-06 | 472 B | 418 B | ![]() 95.211.229.248 | |
pixel.rtbix.com | 4337019 | 2020-07-30 | 2021-07-26 | 2025-10-06 | 452 B | 581 B | ![]() 172.67.188.233 | |
samlesamtykke.com | 5170506 | 2018-05-22 | 2018-05-31 | 2025-10-08 | 986 B | 196 kB | ![]() 34.54.44.101 | |
www.googletagmanager.com | 283 | 2011-11-11 | 2012-10-04 | 2025-10-05 | 896 B | 753 kB | ![]() 142.250.74.168 | |
fonts.gstatic.com | unknown | 2008-02-11 | 2014-04-02 | 2025-10-05 | 1.1 kB | 33 kB | ![]() 142.250.74.3 | |
s.chnsrv.com 1 alert(s) on this Host | 356919 | 2025-07-15 | 2025-07-16 | 2025-10-06 | 472 B | 418 B | ![]() 95.211.229.247 | |
s.zlinkt.com | 4002425 | 2025-06-30 | 2025-08-06 | 2025-10-06 | 472 B | 418 B | ![]() 95.211.229.248 | |
a.exoclick.com | 368079 | 2006-09-01 | 2019-05-20 | 2025-10-03 | 418 B | 1.4 kB | ![]() 95.173.205.15 | ![]() |
syndication.realsrv.com | 176973 | 2019-02-07 | 2019-07-03 | 2025-10-06 | 483 B | 419 B | ![]() 95.211.229.247 | |
www.gstatic.com | 146047 | 2008-02-11 | 2012-05-29 | 2025-10-05 | 2.4 kB | 2.6 MB | ![]() 142.250.74.99 | |
s.opoxv.com 1 alert(s) on this Host | 213712 | 2019-12-02 | 2019-12-13 | 2025-10-06 | 471 B | 417 B | ![]() 95.211.229.247 | |
s.magsrv.com | 47665 | 2023-08-01 | 2023-08-04 | 2025-10-06 | 472 B | 418 B | ![]() 95.211.229.248 | |
greenplacetech.com 1 alert(s) on this Host | unknown | 2023-01-02 | 2023-01-03 | 2025-10-08 | 548 B | 34 kB | ![]() 52.206.208.112 | |
tsyndicate.com | 1289 | 2017-03-08 | 2017-03-16 | 2025-10-06 | 488 B | 917 B | ![]() 94.130.134.159 | |
s.dspbw7.com | unknown | 2025-06-12 | 2025-10-08 | 2025-10-08 | 472 B | 418 B | ![]() 95.211.229.247 | |
s.pemsrv.com | 104334 | 2023-08-01 | 2023-08-04 | 2025-10-06 | 472 B | 418 B | ![]() 95.211.229.248 | |
dev.visualwebsiteoptimizer.com | 18329 | 2009-11-13 | 2012-05-21 | 2025-10-10 | 641 B | 3.4 kB | ![]() 34.107.218.251 | |
sync.atsptp.com | 369566 | 2020-02-13 | 2020-06-17 | 2025-10-07 | 1.6 kB | 1.9 kB | ![]() 66.254.114.220 | |
www.google.com | 22 | 1997-09-15 | 2015-05-10 | 2025-10-05 | 1.9 kB | 82 kB | ![]() 216.58.207.196 | |
www.kosdegmedmeg.com | 2661595 | 2020-06-18 | 2020-06-29 | 2025-10-09 | 8.8 kB | 633 kB | ![]() 34.149.196.159 | ![]() |
LiteSpeed (Web servers)
LiteSpeed is a high-scalability web server.Litespeed Cache (Caching, WordPress plugins)
LiteSpeed Cache is an all-in-one site acceleration plugin for WordPress.Cloudflare (CDN)
Cloudflare is a web-infrastructure and website-security company, providing content-delivery-network services, DDoS mitigation, Internet security, and distributed domain-name-server services.PHP (Programming languages)
PHP is a general-purpose scripting language used for web development.LiteSpeed Cache (Caching, WordPress plugins)
LiteSpeed Cache is an all-in-one site acceleration plugin for WordPress.Google Cloud CDN (CDN)
Cloud CDN uses Google's global edge network to serve content closer to users.Google Cloud (IaaS)
Google Cloud is a suite of cloud computing services.Nginx (Web servers, Reverse proxies)
Nginx is a web server that can also be used as a reverse proxy, load balancer, mail proxy and HTTP cache.Varnish (Caching)
Varnish is a reverse caching proxy.OpenResty:1.19.9.1 (Web servers)
OpenResty is a web platform based on nginx which can run Lua scripts using its LuaJIT engine.Ubuntu (Operating systems)
Ubuntu is a free and open-source operating system on Linux for the enterprise server, desktop, cloud, and IoT.Apache HTTP Server:2.4.18 (Web servers)
Apache is a free and open-source cross-platform web server software.CDN77 (CDN)
CDN77 is a content delivery network (CDN).PHP:7.2.34 (Programming languages)
PHP is a general-purpose scripting language used for web development.Nginx:1.14.2 (Web servers, Reverse proxies)
Nginx is a web server that can also be used as a reverse proxy, load balancer, mail proxy and HTTP cache.Varnish:6.0 (Caching)
Varnish is a reverse caching proxy.Google Cloud Storage (Miscellaneous)
Google Cloud Storage allows world-wide storage and retrieval of any amount of data at any time.ExoClick (Advertising)
ExoClick is a Barcelona-based online advertising company, which provides online advertising services to both advertisers and publishers.reCAPTCHA (Security)
reCAPTCHA is a free service from Google that helps protect websites from spam and abuse.Apache HTTP Server:2.4.58 (Web servers)
Apache is a free and open-source cross-platform web server software.Related reports
Threat Detection Systems
| Detection System | Indicator | Verdict | Alert |
|---|---|---|---|
| CIRA Canadian Shield DNS | greenplacetech.com | malicious | Sinkholed |
| Hagezi Threat Feed | s.eln3ax.com | malicious | Sinkholed |
| Cloudflare DNS | s.opoxv.com | malicious | Sinkholed |
| Cloudflare DNS | s.chmsrv.com | malicious | Sinkholed |
| DNS0 Zero | s.chmsrv.com | malicious | Sinkholed |
| Cloudflare DNS | s.chnsrv.com | malicious | Sinkholed |
JavaScript (31)
No JavaScripts
HTTP Transactions (68)
| URL | IP | Response | Size |
|---|






