Report Overview
Visitedpublic
2025-08-02 06:43:51
Tags
Submit Tags
URL
www.animotvslash.org/2025/06/takopis-original-sin.html
Finishing URL
www.animotvslash.org/2025/06/takopis-original-sin.html
IP / ASN

142.250.178.83
Title
(1) New Message!
Detections
urlquery
0
Network Intrusion Detection
0
Threat Detection Systems
8
Host Summary
| Host | Rank | Registered | First Seen | Last Seen | Sent | Received | IP | Fingerprints |
|---|---|---|---|---|---|---|---|---|
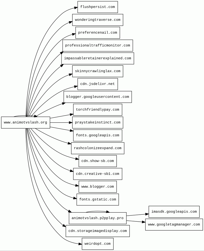
fonts.gstatic.com | unknown | 2008-02-11 | 2014-04-02 | 2025-07-30 | 3.8 kB | 125 kB | ![]() 142.250.74.35 | |
rashcolonizeexpand.com 3 alert(s) on this Host | unknown | 2024-09-01 | 2025-06-27 | 2025-07-25 | 5.7 kB | 15 kB | ![]() 172.240.127.234 | ![]() |
flushpersist.com | unknown | 2025-07-01 | 2025-07-08 | 2025-07-29 | 1.5 kB | 992 B | ![]() 192.243.59.13 | |
skinnycrawlinglax.com 1 alert(s) on this Host | unknown | 2024-09-01 | 2025-07-09 | 2025-07-30 | 506 B | 498 B | ![]() 192.243.59.20 | |
cdn.show-sb.com | unknown | 2024-08-20 | 2024-08-31 | 2025-08-02 | 506 B | 2.5 kB | ![]() 104.21.95.140 | |
animotvslash.p2pplay.pro | unknown | 2025-01-16 | 2025-07-05 | 2025-07-05 | 2.8 kB | 463 kB | ![]() 104.21.36.61 | |
torchfriendlypay.com 8 alert(s) on this Host | unknown | 2024-09-01 | 2025-07-30 | 2025-07-30 | 15 kB | 93 kB | ![]() 172.240.127.234 | ![]() |
praystakeinstinct.com 4 alert(s) on this Host | unknown | 2024-09-01 | 2025-06-01 | 2025-07-28 | 2.3 kB | 2.0 kB | ![]() 192.243.61.225 | |
www.blogger.com | 8975 | 1999-06-22 | 2012-05-22 | 2025-07-31 | 968 B | 150 kB | ![]() 172.217.21.169 | |
weirdopt.com 1 alert(s) on this Host | unknown | 2025-07-01 | 2025-07-08 | 2025-07-30 | 423 B | 377 B | ![]() 185.196.197.71 | |
fonts.googleapis.com | 8877 | 2005-01-25 | 2012-05-23 | 2025-07-30 | 915 B | 24 kB | ![]() 142.250.74.10 | |
www.googletagmanager.com | 75 | 2011-11-11 | 2012-10-04 | 2025-07-30 | 445 B | 406 kB | ![]() 142.250.74.136 | |
wonderingtraverse.com 5 alert(s) on this Host | unknown | 2025-04-19 | 2025-07-30 | 2025-07-30 | 7.6 kB | 21 kB | ![]() 172.240.253.132 | ![]() |
professionaltrafficmonitor.com | unknown | 2025-01-23 | 2025-01-25 | 2025-08-01 | 1.9 kB | 1.7 kB | ![]() 18.194.162.133 | |
cdn.jsdelivr.net | 439 | 2012-05-16 | 2012-09-30 | 2025-07-30 | 449 B | 136 kB | ![]() 151.101.1.229 | |
cdn.storageimagedisplay.com | unknown | 2024-09-13 | 2024-09-13 | 2025-08-01 | 3.9 kB | 402 kB | ![]() 45.133.44.1 | |
www.animotvslash.org | unknown | 2024-12-27 | 2024-12-29 | 2025-07-05 | 4.4 kB | 631 kB | ![]() 142.250.74.83 | |
blogger.googleusercontent.com | 16485 | 2008-11-17 | 2012-05-25 | 2025-07-31 | 5.4 kB | 760 kB | ![]() 142.250.74.33 | |
cdn.creative-sb1.com | unknown | 2025-07-01 | 2025-07-08 | 2025-07-29 | 2.4 kB | 175 kB | ![]() 104.21.96.1 | |
preferencenail.com 2 alert(s) on this Host | unknown | 2025-07-01 | 2025-07-08 | 2025-07-29 | 836 B | 172 kB | ![]() 185.196.197.72 | |
impassableretainerexplained.com 4 alert(s) on this Host | unknown | unknown | No data | No data | 1.9 kB | 190 kB | ![]() 192.243.59.12 | |
imasdk.googleapis.com | 11661 | 2005-01-25 | 2014-02-25 | 2025-07-26 | 1.0 kB | 1.3 MB | ![]() 142.250.74.42 |
Envoy (Reverse proxies)
Envoy is an open-source edge and service proxy, designed for cloud-native applications.Nginx:1.21.6 (Web servers, Reverse proxies)
Nginx is a web server that can also be used as a reverse proxy, load balancer, mail proxy and HTTP cache.Nginx:1.19.5 (Web servers, Reverse proxies)
Nginx is a web server that can also be used as a reverse proxy, load balancer, mail proxy and HTTP cache.Cloudflare (CDN)
Cloudflare is a web-infrastructure and website-security company, providing content-delivery-network services, DDoS mitigation, Internet security, and distributed domain-name-server services.OpenGSE (Web servers)
OpenGSE is a test suite used for testing servlet compliance. It is deployed by using WAR files that are deployed on the server engine.Java (Programming languages)
Java is a class-based, object-oriented programming language that is designed to have as few implementation dependencies as possible.Vue.js (JavaScript frameworks)
Vue.js is an open-source model–view–viewmodel JavaScript framework for building user interfaces and single-page applications.Flowbite:2.5.1 (UI frameworks)
Flowbite is an open-source library of UI components based on the utility-first Tailwind CSS framework featuring dark mode support, a Figma design system, and more.Tailwind CSS (UI frameworks)
Tailwind is a utility-first CSS framework.jsDelivr (CDN)
JSDelivr is a free public CDN for open-source projects. It can serve web files directly from the npm registry and GitHub repositories without any configuration.Related reports
Threat Detection Systems
| Detection System | Indicator | Verdict | Alert |
|---|---|---|---|
| Quad9 DNS | torchfriendlypay.com | malicious | Sinkholed |
| Quad9 DNS | wonderingtraverse.com | malicious | Sinkholed |
| Quad9 DNS | praystakeinstinct.com | malicious | Sinkholed |
| Quad9 DNS | weirdopt.com | malicious | Sinkholed |
| Quad9 DNS | preferencenail.com | malicious | Sinkholed |
| Quad9 DNS | impassableretainerexplained.com | malicious | Sinkholed |
| Quad9 DNS | rashcolonizeexpand.com | malicious | Sinkholed |
| Quad9 DNS | skinnycrawlinglax.com | malicious | Sinkholed |
JavaScript (68)
| HASH | FROM | Size | First Seen | Last Seen | |
|---|---|---|---|---|---|
| 312351bff07989769097660a56395065 | DocumentWrite | 4 B | 2023-03-13 | 2026-03-29 | |
Introduced by DocumentWrite First Seen 2023-03-13 Last Seen 2026-03-29 Times Seen 32210 Size 4 B (4 bytes) MD5 312351bff07989769097660a56395065 SHA1 004be89dd9e070ecb080b9b759e5be29ec24881b Loading... | |||||
HTTP Transactions (85)
| URL | IP | Response | Size |
|---|




