Report Overview
Visitedpublic
2026-02-15 17:15:30
Tags
Submit Tags
URL
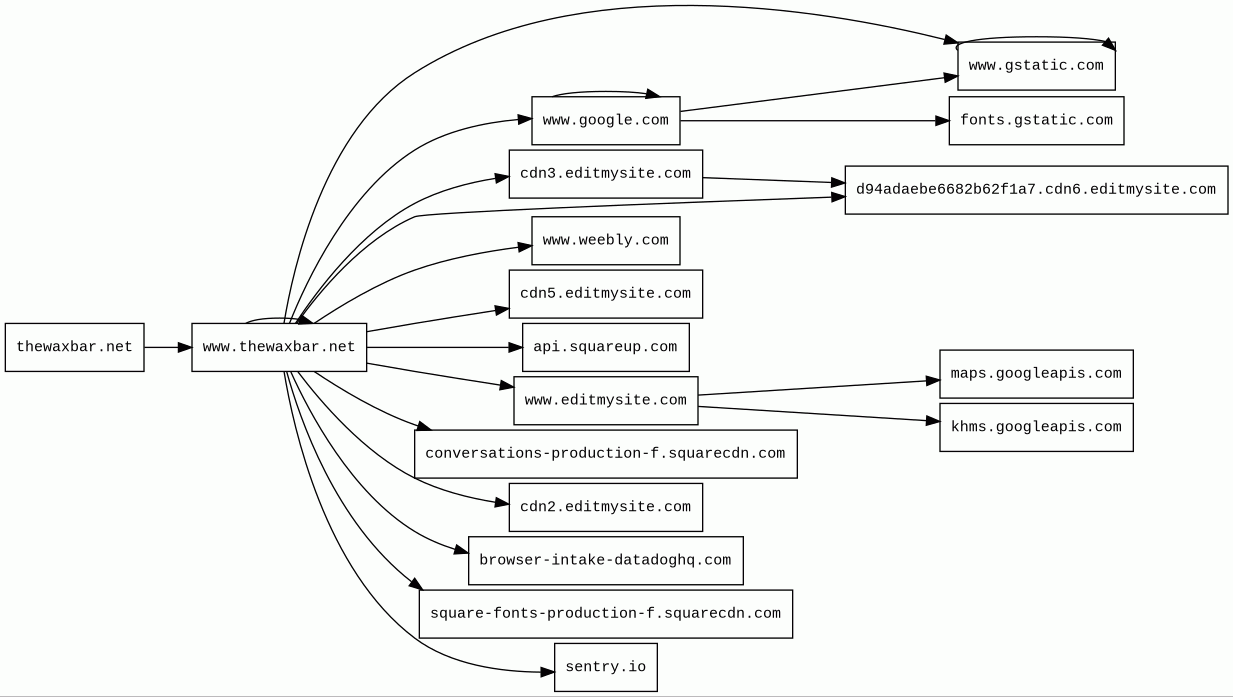
thewaxbar.net
Finishing URL
www.thewaxbar.net/
IP / ASN

199.34.228.163
Title
Home | The Wax Bar
Detections
urlquery
0
Network Intrusion Detection
0
Threat Detection Systems
1
Host Summary
| Host | Rank | Registered | First Seen | Last Seen | Sent | Received | IP | Fingerprints |
|---|---|---|---|---|---|---|---|---|
d94adaebe6682b62f1a7.cdn6.editmysite.com | unknown | 1999-09-10 | 2026-02-15 | 2026-02-15 | 6.9 kB | 4.7 MB | ![]() 151.101.193.46 | |
api.squareup.com | 88602 | 2007-05-26 | 2017-02-02 | 2026-02-14 | 2.9 kB | 6.6 kB | ![]() 162.159.137.66 | |
www.gstatic.com | 146047 | 2008-02-11 | 2012-05-29 | 2026-02-08 | 2.4 kB | 2.7 MB | ![]() 172.217.20.163 | |
thewaxbar.net | unknown | 2024-08-31 | 2026-02-15 | 2026-02-15 | 482 B | 53 kB | ![]() 199.34.228.163 | |
fonts.gstatic.com | unknown | 2008-02-11 | 2014-04-02 | 2026-02-08 | 1.1 kB | 82 kB | ![]() 216.58.207.227 | |
www.google.com | 22 | 1997-09-15 | 2015-05-10 | 2026-02-08 | 1.9 kB | 96 kB | ![]() 172.217.20.164 | |
www.thewaxbar.net | unknown | 2024-08-31 | 2026-02-15 | 2026-02-15 | 86 kB | 117 kB | ![]() 199.34.228.163 | |
cdn5.editmysite.com | 261533 | 1999-09-10 | 2021-05-28 | 2026-02-12 | 702 B | 9.6 kB | ![]() 151.101.193.46 | |
browser-intake-datadoghq.com | 795 | 2020-08-06 | 2023-01-14 | 2026-02-11 | 6.8 kB | 3.7 kB | ![]() 3.233.158.111 | |
square-fonts-production-f.squarecdn.com | 234674 | 2014-10-14 | 2022-03-28 | 2026-02-14 | 1.0 kB | 70 kB | ![]() 151.101.1.49 | |
sentry.io | 135 | 2012-04-07 | 2016-08-31 | 2026-02-09 | 575 B | 556 B | ![]() 35.186.247.156 | ![]() |
maps.googleapis.com 1 alert(s) on this Host | 3442 | 2005-01-25 | 2012-05-22 | 2026-02-08 | 5.2 kB | 919 kB | ![]() 142.251.142.234 | |
www.editmysite.com | 362618 | 1999-09-10 | 2017-01-29 | 2026-02-14 | 1.3 kB | 14 kB | ![]() 74.115.51.27 | |
conversations-production-f.squarecdn.com | 347736 | 2014-10-14 | 2022-07-12 | 2026-02-09 | 911 B | 2.1 MB | ![]() 151.101.1.49 | |
cdn2.editmysite.com | 154739 | 1999-09-10 | 2012-10-02 | 2026-02-11 | 445 B | 331 kB | ![]() 151.101.193.46 | |
www.weebly.com | 65301 | 2006-03-29 | 2012-05-21 | 2026-02-11 | 476 B | 917 B | ![]() 74.115.51.6 | |
khms.googleapis.com | 386169 | 2005-01-25 | 2013-12-17 | 2026-02-14 | 502 B | 579 B | ![]() 142.251.142.234 | |
cdn3.editmysite.com | 221935 | 1999-09-10 | 2019-02-20 | 2026-02-11 | 33 kB | 6.3 MB | ![]() 151.101.193.46 |
Varnish (Caching)
Varnish is a reverse caching proxy.Nginx (Web servers, Reverse proxies)
Nginx is a web server that can also be used as a reverse proxy, load balancer, mail proxy and HTTP cache.Amazon Web Services (PaaS)
Amazon Web Services (AWS) is a comprehensive cloud services platform offering compute power, database storage, content delivery and other functionality.Cloudflare (CDN)
Cloudflare is a web-infrastructure and website-security company, providing content-delivery-network services, DDoS mitigation, Internet security, and distributed domain-name-server services.Cloudflare Bot Management (Security)
Cloudflare bot management solution identifies and mitigates automated traffic to protect websites from bad bots.Weebly (CMS)
Weebly is a website and ecommerce service.MySQL (Databases)
MySQL is an open-source relational database management system.PHP (Programming languages)
PHP is a general-purpose scripting language used for web development.Amazon S3 (CDN)
Amazon S3 or Amazon Simple Storage Service is a service offered by Amazon Web Services (AWS) that provides object storage through a web service interface.Google Cloud CDN (CDN)
Cloud CDN uses Google's global edge network to serve content closer to users.Google Cloud (IaaS)
Google Cloud is a suite of cloud computing services.Envoy (Reverse proxies)
Envoy is an open-source edge and service proxy, designed for cloud-native applications.Google Maps (Maps)
Google Maps is a web mapping service. It offers satellite imagery, aerial photography, street maps, 360° interactive panoramic views of streets, real-time traffic conditions, and route planning for traveling by foot, car, bicycle and air, or public transportation.Google Cloud Storage (Miscellaneous)
Google Cloud Storage allows world-wide storage and retrieval of any amount of data at any time.Related reports
Threat Detection Systems
| Detection System | Indicator | Verdict | Alert |
|---|---|---|---|
| Private YARA rules | maps.googleapis.com/maps-api-v3/api/js/62/13e/common.js | audit | Hunting_JS_WebAssembly |
JavaScript (86)
No JavaScripts
HTTP Transactions (158)
| URL | IP | Response | Size |
|---|

