Report Overview
Visitedpublic
2023-12-05 17:49:29
Tags
Submit Tags
URL
qrco.de/bebqBv
Finishing URL
www.ezcater.com/store/caterer/pvt/5fa41401-dd0b-4792-bd99-a8dc0e03fbbd?c=fuel-philadelphia
IP / ASN

54.230.111.28
Title
Fuel Catering in Philadelphia, PA - 1917 E. Passyunk Ave. - Delivery Menu
Detections
urlquery
0
Network Intrusion Detection
0
Threat Detection Systems
0
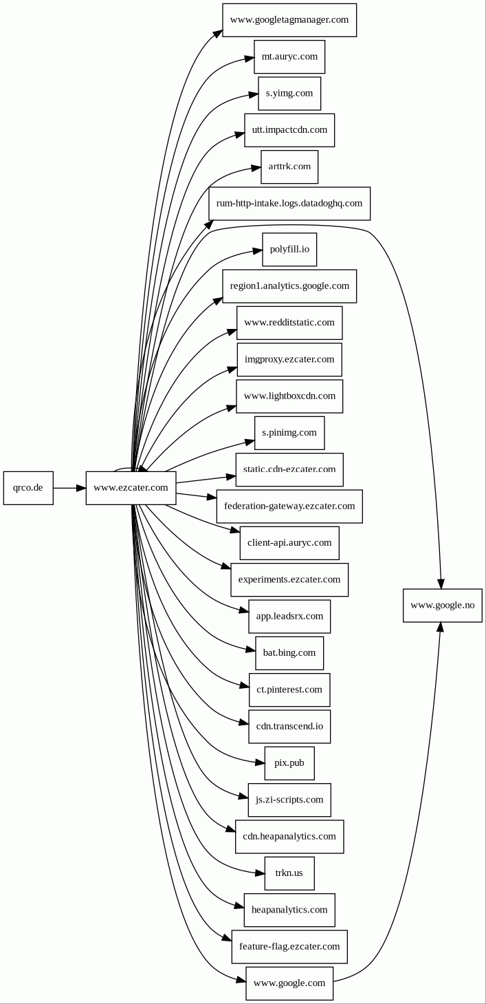
Host Summary
| Host | Rank | Registered | First Seen | Last Seen | Sent | Received | IP | Fingerprints |
|---|---|---|---|---|---|---|---|---|
static.cdn-ezcater.com | 146307 | 2019-02-06 | 2019-04-02 08:05:59 | 2023-10-23 17:03:01 | 6.1 kB | 1.9 MB | ![]() 143.204.55.19 | |
bat.bing.com | 387 | 1996-01-29 | 2014-04-08 11:23:16 | 2023-12-05 05:14:42 | 2.6 kB | 20 kB | ![]() 13.107.21.200 | |
www.googletagmanager.com | 75 | 2011-11-11 | 2013-05-22 04:07:37 | 2023-12-05 06:24:59 | 937 B | 219 kB | ![]() 142.250.74.168 | |
federation-gateway.ezcater.com | 192926 | 2009-08-31 | 2022-11-14 21:36:46 | 2023-08-29 12:05:06 | 6.4 kB | 8.6 kB | ![]() 104.16.16.108 | |
cdn.heapanalytics.com | 3660 | 2012-09-12 | 2013-08-18 20:41:51 | 2023-12-05 07:43:57 | 1.8 kB | 869 kB | ![]() 54.230.111.41 | |
rum-http-intake.logs.datadoghq.com | 3196 | 2010-07-09 | 2019-08-02 12:28:45 | 2023-12-05 07:26:41 | 2.1 kB | 614 B | ![]() 3.233.159.165 | |
client-api.auryc.com | 27251 | 2016-02-03 | 2021-10-09 13:26:52 | 2023-12-03 22:25:35 | 1.7 kB | 219 kB | ![]() 34.66.73.214 | |
ocsp.int-r1.certainly.com | unknown | 2002-07-18 | 2023-03-14 14:34:32 | 2023-12-04 18:23:55 | 349 B | 1.1 kB | ![]() 151.101.3.3 | |
utt.impactcdn.com | 8800 | 2021-03-02 | 2021-03-02 20:42:51 | 2023-12-04 18:23:50 | 444 B | 15 kB | ![]() 35.186.249.72 | |
app.leadsrx.com | 9650 | 2015-08-14 | 2015-09-17 07:44:18 | 2023-11-27 16:03:47 | 1.2 kB | 20 kB | ![]() 34.214.221.133 | |
imgproxy.ezcater.com | unknown | 2009-08-31 | 2022-11-23 19:48:32 | 2023-10-19 17:24:47 | 1.9 kB | 106 kB | ![]() 104.16.16.108 | |
www.google.no | 25607 | 2001-02-26 | 2016-04-05 21:50:59 | 2023-12-05 05:55:22 | 1.6 kB | 1.3 kB | ![]() 142.250.74.163 | |
www.google.com | 7 | 1997-09-15 | 2015-05-10 13:11:19 | 2023-11-19 18:48:38 | 973 B | 1.4 kB | ![]() 142.250.74.132 | |
s.yimg.com | 375 | 1997-05-14 | 2012-05-21 00:45:00 | 2023-12-04 18:32:21 | 1.3 kB | 39 kB | ![]() 188.125.94.206 | |
qrco.de | 67661 | unknown | 2015-10-21 20:14:00 | 2023-12-04 16:36:18 | 482 B | 146 kB | ![]() 54.230.111.110 | |
polyfill.io | 102644 | 2013-03-18 | 2016-02-12 01:04:58 | 2023-12-04 20:42:55 | 604 B | 1.1 kB | ![]() 151.101.1.26 | |
cdn.transcend.io | 283081 | 2012-09-18 | 2020-05-08 12:10:30 | 2023-12-04 12:39:53 | 452 B | 50 kB | ![]() 52.85.242.65 | |
status.geotrust.com | 3662 | 1999-04-04 | 2017-12-01 09:55:31 | 2023-12-05 05:10:40 | 343 B | 543 B | ![]() 192.229.221.95 | |
www.redditstatic.com | 1440 | 2011-11-09 | 2012-06-30 14:33:28 | 2023-12-05 05:35:43 | 421 B | 25 kB | ![]() 151.101.129.140 | |
mt.auryc.com | 30022 | 2016-02-03 | 2018-12-19 20:10:58 | 2023-12-04 20:17:10 | 573 B | 421 B | ![]() 34.66.73.214 | |
www.ezcater.com | 105299 | 2009-08-31 | 2013-05-15 10:24:47 | 2023-11-30 09:18:49 | 4.6 kB | 189 kB | ![]() 104.16.16.108 | |
www.lightboxcdn.com | 6007 | 2015-04-24 | 2015-05-07 04:19:25 | 2023-12-05 08:33:42 | 1.1 kB | 4.2 kB | ![]() 104.19.212.131 | |
arttrk.com | unknown | 2021-11-17 | 2018-04-27 15:11:04 | 2023-12-05 08:19:03 | 990 B | 258 B | ![]() 52.1.71.185 | |
heapanalytics.com | 27367 | 2012-09-12 | 2013-04-10 12:41:59 | 2023-12-05 07:15:55 | 1.4 kB | 732 B | ![]() 3.86.169.132 | |
js.zi-scripts.com | unknown | 2022-08-23 | 2022-12-01 14:45:55 | 2023-12-05 08:40:10 | 994 B | 9.2 kB | ![]() 104.18.37.212 | |
experiments.ezcater.com | unknown | unknown | No data | No data | 620 B | 748 B | ![]() 104.16.15.108 | |
s.pinimg.com | 732 | 2010-05-29 | 2017-01-13 23:40:08 | 2023-12-04 18:14:32 | 845 B | 22 kB | ![]() 2.18.172.195 | |
pix.pub | 3195 | 2020-03-04 | 2016-07-15 11:48:33 | 2023-11-30 17:40:27 | 615 B | 559 B | ![]() 54.230.111.106 | |
trkn.us | 2659 | 2014-10-01 | 2015-04-07 02:37:43 | 2023-12-05 07:21:30 | 2.1 kB | 2.6 kB | ![]() 54.225.101.234 | |
region1.analytics.google.com | unknown | 1997-09-15 | 2022-03-17 12:26:33 | 2023-12-05 05:10:23 | 890 B | 446 B | ![]() 216.239.32.36 | |
feature-flag.ezcater.com | 510258 | 2009-08-31 | 2019-11-18 15:22:32 | 2023-07-25 17:43:31 | 2.1 kB | 8.7 kB | ![]() 104.16.15.108 | |
ct.pinterest.com | 852 | 2009-11-26 | 2015-03-12 09:12:48 | 2023-12-05 06:11:08 | 3.4 kB | 4.0 kB | ![]() 151.101.192.84 |
Related reports
Threat Detection Systems
Public InfoSec YARA rules
No alerts detected
OpenPhish
No alerts detected
PhishTank
No alerts detected
mnemonic secure dns
No alerts detected
Quad9 DNS
No alerts detected
ThreatFox
No alerts detected
JavaScript (50)
No JavaScripts
HTTP Transactions (79)
| URL | IP | Response | Size |
|---|


