Report Overview
Visitedpublic
2026-03-03 21:15:23
Tags
Submit Tags
URL
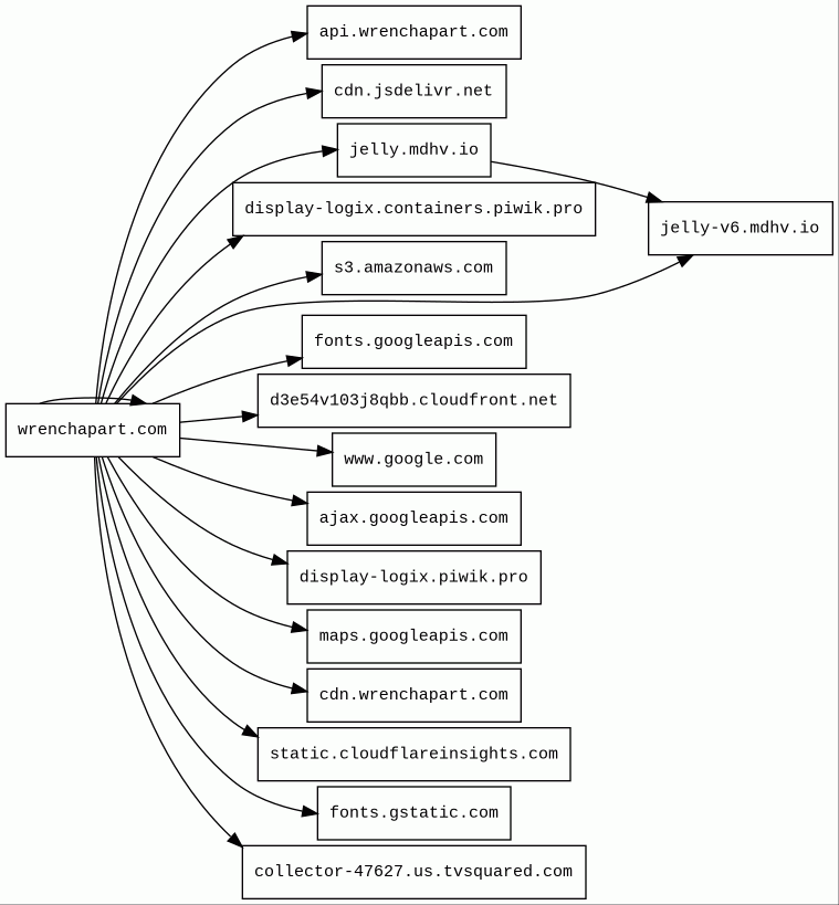
wrenchapart.com/
Finishing URL
wrenchapart.com/
IP / ASN

172.66.42.254
Title
Wrench A Part
Detections
urlquery
0
Network Intrusion Detection
0
Threat Detection Systems
1
Host Summary
| Host | Rank | Registered | First Seen | Last Seen | Sent | Received | IP | Fingerprints |
|---|---|---|---|---|---|---|---|---|
display-logix.piwik.pro | 3673875 | 2013-01-07 | 2025-03-11 | 2026-02-07 | 914 B | 69 kB | ![]() 20.121.104.90 | |
collector-47627.us.tvsquared.com | unknown | 2011-12-09 | 2026-02-07 | 2026-02-07 | 1.2 kB | 22 kB | ![]() 3.14.225.253 | |
api.wrenchapart.com | unknown | 2010-10-29 | 2025-08-03 | 2025-08-03 | 889 B | 4.6 kB | ![]() 142.251.143.147 | |
cdn.wrenchapart.com | unknown | 2010-10-29 | 2025-08-03 | 2026-02-07 | 451 B | 1.5 kB | ![]() 172.66.42.254 | |
jelly.mdhv.io | 47908 | 2017-03-08 | 2017-10-02 | 2026-02-28 | 962 B | 740 B | ![]() 216.239.34.21 | |
static.cloudflareinsights.com | 4073 | 2019-08-30 | 2019-09-24 | 2026-03-01 | 508 B | 32 kB | ![]() 104.16.80.73 | |
fonts.googleapis.com | 313 | 2005-01-25 | 2012-05-23 | 2026-03-01 | 504 B | 7.9 kB | ![]() 142.250.74.10 | |
maps.googleapis.com 1 alert(s) on this Host | 3442 | 2005-01-25 | 2012-05-22 | 2026-03-01 | 1.8 kB | 753 kB | ![]() 142.250.178.106 | |
s3.amazonaws.com | 1245 | 2005-08-18 | 2020-05-13 | 2026-03-02 | 446 B | 144 kB | ![]() 16.15.217.70 | |
display-logix.containers.piwik.pro | 835953 | 2013-01-07 | 2020-02-20 | 2026-02-24 | 924 B | 584 kB | ![]() 20.121.104.90 | |
jelly-v6.mdhv.io | 73285 | 2017-03-08 | 2022-11-07 | 2026-02-28 | 1.1 kB | 0 B | ![]() 0.0.0.0 | |
ajax.googleapis.com | 3691 | 2005-01-25 | 2012-05-22 | 2026-03-01 | 443 B | 14 kB | ![]() 142.251.38.106 | |
fonts.gstatic.com | unknown | 2008-02-11 | 2014-04-02 | 2026-03-01 | 3.8 kB | 195 kB | ![]() 216.58.207.195 | |
cdn.jsdelivr.net | 1678 | 2012-05-16 | 2012-09-30 | 2026-03-01 | 452 B | 208 kB | ![]() 104.16.175.226 | |
www.google.com | 22 | 1997-09-15 | 2015-05-10 | 2026-03-01 | 576 B | 674 B | ![]() 172.217.19.228 | |
wrenchapart.com | 803167 | 2010-10-29 | 2025-08-03 | 2026-02-07 | 25 kB | 976 kB | ![]() 172.66.42.254 | |
d3e54v103j8qbb.cloudfront.net | unknown | 2008-04-25 | 2016-03-11 | 2026-03-02 | 511 B | 90 kB | ![]() 54.192.209.132 |
Nginx (Web servers, Reverse proxies)
Nginx is a web server that can also be used as a reverse proxy, load balancer, mail proxy and HTTP cache.Google Cloud Trace (Performance)
Google Cloud Trace is a distributed tracing system that collects latency data from applications and displays it in the Google Cloud Console.Google Cloud (IaaS)
Google Cloud is a suite of cloud computing services.Cloudflare (CDN)
Cloudflare is a web-infrastructure and website-security company, providing content-delivery-network services, DDoS mitigation, Internet security, and distributed domain-name-server services.Google Cloud Storage (Miscellaneous)
Google Cloud Storage allows world-wide storage and retrieval of any amount of data at any time.Amazon S3 (CDN)
Amazon S3 or Amazon Simple Storage Service is a service offered by Amazon Web Services (AWS) that provides object storage through a web service interface.Amazon Web Services (PaaS)
Amazon Web Services (AWS) is a comprehensive cloud services platform offering compute power, database storage, content delivery and other functionality.Google Hosted Libraries (CDN)
Google Hosted Libraries is a stable, reliable, high-speed, globally available content distribution network for the most popular, open-source JavaScript libraries.Google Font API (Font scripts)
Google Font API is a web service that supports open-source font files that can be used on your web designs.MailChimp (Marketing automation, Email)
Mailchimp is a marketing automation platform and email marketing service.theTradeDesk (Advertising)
theTradeDesk is an technology company that markets a software platform used by digital ad buyers to purchase data-driven digital advertising campaigns across various ad formats and devices.jQuery:3.5.1 (JavaScript libraries)
jQuery is a JavaScript library which is a free, open-source software designed to simplify HTML DOM tree traversal and manipulation, as well as event handling, CSS animation, and Ajax.Cloudflare Browser Insights (Analytics, RUM)
Cloudflare Browser Insights is a tool that measures the performance of websites from the perspective of users.Google Maps (Maps)
Google Maps is a web mapping service. It offers satellite imagery, aerial photography, street maps, 360° interactive panoramic views of streets, real-time traffic conditions, and route planning for traveling by foot, car, bicycle and air, or public transportation.Amazon CloudFront (CDN)
Amazon CloudFront is a fast content delivery network (CDN) service that securely delivers data, videos, applications, and APIs to customers globally with low latency, high transfer speeds.Related reports
Threat Detection Systems
| Detection System | Indicator | Verdict | Alert |
|---|---|---|---|
| Private YARA rules | maps.googleapis.com/maps-api-v3/api/js/64/3a/common.js | audit | Hunting_JS_WebAssembly |
JavaScript (42)
No JavaScripts
HTTP Transactions (57)
| URL | IP | Response | Size |
|---|
