Report Overview
Visitedpublic
2026-03-12 18:43:30
Tags
Submit Tags
URL
feedspace.io/?utm_source=newsletter&utm_medium=email&utm_campaign=cold-trustpilot-businesses/1/0100019ce356faae-6f3d665b-1633-4f97-97e2-c6323eaee550-000000/05Y8DUqn5q96t3SPD6ncpjdhLqg843jBRGfbwISwLlc=448
Finishing URL
www.feedspace.io/?utm_source=newsletter&utm_medium=email&utm_campaign=cold-trustpilot-businesses/1/0100019ce356faae-6f3d665b-1633-4f97-97e2-c6323eaee550-000000/05Y8DUqn5q96t3SPD6ncpjdhLqg843jBRGfbwISwLlc=448
IP / ASN

104.21.70.14
Title
Try #1 Testimonial Collection Software
Detections
urlquery
0
Network Intrusion Detection
0
Threat Detection Systems
2
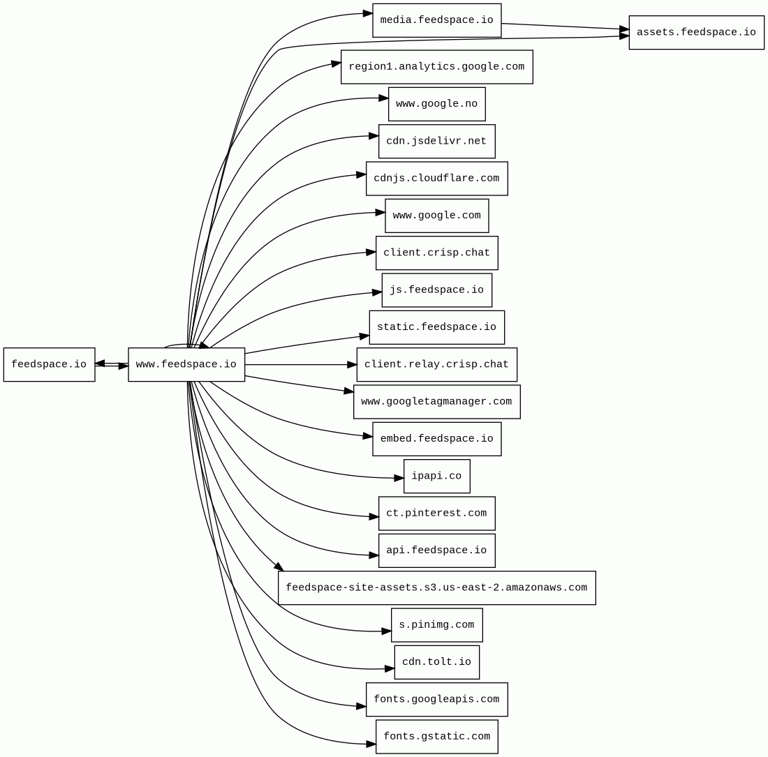
Host Summary
| Host | Rank | Registered | First Seen | Last Seen | Sent | Received | IP | Fingerprints |
|---|---|---|---|---|---|---|---|---|
www.feedspace.io | unknown | 2022-12-13 | 2026-02-22 | 2026-02-22 | 3.0 kB | 728 kB | ![]() 104.21.70.14 | |
api.feedspace.io | unknown | 2022-12-13 | 2023-08-19 | 2026-02-22 | 9.1 kB | 266 kB | ![]() 18.119.15.156 | |
feedspace.io | 4200401 | 2022-12-13 | 2026-02-22 | 2026-02-22 | 1.1 kB | 407 kB | ![]() 104.21.70.14 | |
cdnjs.cloudflare.com | 1222 | 2009-02-17 | 2012-05-23 | 2026-03-08 | 453 B | 29 kB | ![]() 104.17.25.14 | |
feedspace-site-assets.s3.us-east-2.amazonaws.com | unknown | 2005-08-18 | 2026-03-12 | 2026-03-12 | 956 B | 3.0 kB | ![]() 3.5.133.252 | |
fonts.googleapis.com | 313 | 2005-01-25 | 2012-05-23 | 2026-03-08 | 930 B | 13 kB | ![]() 172.217.20.170 | |
www.googletagmanager.com | 283 | 2011-11-11 | 2012-10-04 | 2026-03-08 | 1.3 kB | 1.5 MB | ![]() 192.178.25.8 | |
cdn.jsdelivr.net | 1678 | 2012-05-16 | 2012-09-30 | 2026-03-08 | 429 B | 159 kB | ![]() 151.101.65.229 | |
assets.feedspace.io | unknown | 2022-12-13 | 2026-02-22 | 2026-02-22 | 455 B | 7.7 kB | ![]() 18.65.39.84 | |
region1.analytics.google.com | 22257 | 1997-09-15 | 2022-03-17 | 2026-03-08 | 1.1 kB | 850 B | ![]() 216.239.34.36 | |
www.google.com | 22 | 1997-09-15 | 2015-05-10 | 2026-03-08 | 1.8 kB | 985 B | ![]() 142.251.152.119 | |
client.crisp.chat | 168029 | 2017-06-09 | 2017-07-02 | 2026-03-12 | 2.9 kB | 518 kB | ![]() 104.18.28.104 | |
js.feedspace.io 3 alert(s) on this Host | unknown | 2022-12-13 | 2023-08-19 | 2025-12-27 | 1.7 kB | 904 kB | ![]() 216.150.1.129 | |
media.feedspace.io | unknown | 2022-12-13 | 2025-12-27 | 2026-02-22 | 62 kB | 1.3 MB | ![]() 104.21.70.14 | |
cdn.tolt.io | 540268 | 2022-03-14 | 2022-12-09 | 2026-03-10 | 408 B | 4.8 kB | ![]() 3.164.240.7 | |
client.relay.crisp.chat | 159579 | 2017-06-09 | 2017-07-02 | 2026-03-12 | 595 B | 442 B | ![]() 134.209.238.18 | |
s.pinimg.com | 5793 | 2010-05-29 | 2017-01-13 | 2026-03-09 | 837 B | 75 kB | ![]() 151.101.192.84 | |
static.feedspace.io | unknown | 2022-12-13 | 2025-06-10 | 2026-02-22 | 2.7 kB | 118 kB | ![]() 52.84.50.21 | |
www.google.no | 92680 | 2001-02-26 | 2012-06-26 | 2026-03-08 | 710 B | 580 B | ![]() 172.217.19.227 | |
ipapi.co | 7936 | 2016-04-19 | 2017-01-31 | 2026-03-11 | 446 B | 2.5 kB | ![]() 172.67.69.226 | |
fonts.gstatic.com | unknown | 2008-02-11 | 2014-04-02 | 2026-03-08 | 2.8 kB | 247 kB | ![]() 216.58.207.195 | |
ct.pinterest.com | 5144 | 2009-11-26 | 2015-03-12 | 2026-03-09 | 2.1 kB | 2.8 kB | ![]() 151.101.192.84 | ![]() |
embed.feedspace.io 35 alert(s) on this Host | unknown | 2022-12-13 | 2026-02-22 | 2026-02-22 | 29 kB | 1.1 MB | ![]() 216.150.16.1 |
Cloudflare (CDN)
Cloudflare is a web-infrastructure and website-security company, providing content-delivery-network services, DDoS mitigation, Internet security, and distributed domain-name-server services.Google Tag Manager (Tag managers)
Google Tag Manager is a tag management system (TMS) that allows you to quickly and easily update measurement codes and related code fragments collectively known as tags on your website or mobile app.Tolt (Affiliate programs)
Tolt is an affiliate marketing software designed for SaaS startups.Ubuntu (Operating systems)
Ubuntu is a free and open-source operating system on Linux for the enterprise server, desktop, cloud, and IoT.Apache HTTP Server:2.4.41 (Web servers)
Apache is a free and open-source cross-platform web server software.Amazon S3 (CDN)
Amazon S3 or Amazon Simple Storage Service is a service offered by Amazon Web Services (AWS) that provides object storage through a web service interface.Amazon Web Services (PaaS)
Amazon Web Services (AWS) is a comprehensive cloud services platform offering compute power, database storage, content delivery and other functionality.Amazon CloudFront (CDN)
Amazon CloudFront is a fast content delivery network (CDN) service that securely delivers data, videos, applications, and APIs to customers globally with low latency, high transfer speeds.Vercel (PaaS)
Vercel is a cloud platform for static frontends and serverless functions.Nginx (Web servers, Reverse proxies)
Nginx is a web server that can also be used as a reverse proxy, load balancer, mail proxy and HTTP cache.Envoy (Reverse proxies)
Envoy is an open-source edge and service proxy, designed for cloud-native applications.Related reports
Threat Detection Systems
| Detection System | Indicator | Verdict | Alert |
|---|---|---|---|
| DigiCert UltraDNS | js.feedspace.io | malicious | Sinkholed |
| DigiCert UltraDNS | embed.feedspace.io | malicious | Sinkholed |
JavaScript (33)
No JavaScripts
HTTP Transactions (183)
| URL | IP | Response | Size |
|---|


