Report Overview
Visitedpublic
2023-09-10 20:48:37
Tags
Submit Tags
URL
pornxp.com/videos/505999481909
Finishing URL
pornxp.com/videos/505999481909
IP / ASN

45.143.223.100
Title
Alex Harper Red Head Fashion Model Submits To Big Black Cock – PornXP
Detections
urlquery
0
Network Intrusion Detection
0
Threat Detection Systems
0
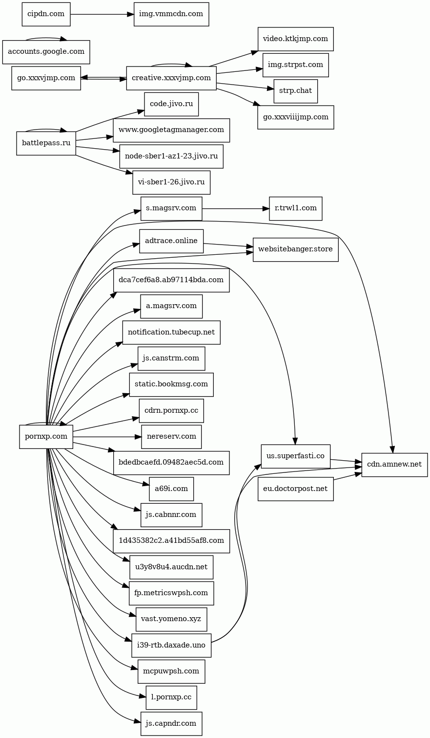
Host Summary
| Host | Rank | Registered | First Seen | Last Seen | Sent | Received | IP | Fingerprints |
|---|---|---|---|---|---|---|---|---|
l.pornxp.cc | unknown | 2023-06-04 | 2023-08-22 08:44:22 | 2023-08-27 03:14:33 | 3.9 kB | 146 kB | ![]() 103.145.13.130 | |
s.magsrv.com | unknown | 2023-08-01 | 2023-08-04 14:48:00 | 2023-09-09 20:47:47 | 2.5 kB | 13 kB | ![]() 95.211.229.245 | |
js.capndr.com | 316718 | 2021-08-30 | 2021-08-30 14:51:01 | 2023-09-09 21:31:48 | 399 B | 374 B | ![]() 45.133.44.52 | |
creative.xxxvjmp.com | unknown | 2021-06-22 | 2021-07-02 11:43:19 | 2023-09-08 14:38:13 | 5.8 kB | 124 kB | ![]() 104.18.51.106 | |
fp.metricswpsh.com | unknown | 2021-10-29 | 2022-04-22 13:20:32 | 2023-09-09 22:37:14 | 1.0 kB | 807 B | ![]() 157.90.84.242 | |
cdn.amnew.net | unknown | 2023-08-09 | 2023-08-09 12:42:57 | 2023-09-09 22:42:53 | 1.8 kB | 237 kB | ![]() 109.200.199.111 | |
ciscobinary.openh264.org | 40822 | 2013-10-19 | 2014-10-07 07:43:56 | 2023-09-10 09:31:46 | 295 B | 512 kB | ![]() 62.115.252.113 | |
1d435382c2.a41bd55af8.com 4 alert(s) on this Host | unknown | unknown | No data | No data | 1.8 kB | 796 kB | ![]() 45.133.44.52 | |
notification.tubecup.net | 8210 | 2008-09-26 | 2019-08-30 11:36:01 | 2023-09-10 03:24:01 | 471 B | 6.1 kB | ![]() 138.201.237.88 | |
js.canstrm.com | 110952 | 2021-08-30 | 2021-08-30 14:50:59 | 2023-09-08 22:24:56 | 417 B | 7.9 kB | ![]() 45.133.44.53 | |
i39-rtb.daxade.uno | unknown | 2023-08-03 | 2023-08-04 23:48:53 | 2023-09-09 21:05:12 | 1.1 kB | 1.6 kB | ![]() 188.72.227.92 | |
eu.doctorpost.net | 10457 | 2021-12-22 | 2021-12-23 14:24:47 | 2023-09-09 22:48:35 | 692 B | 193 B | ![]() 5.200.15.239 | |
battlepass.ru | unknown | 2019-12-14 | 2021-02-03 17:22:53 | 2023-09-09 02:32:22 | 40 kB | 1.3 MB | ![]() 104.26.12.50 | |
node-sber1-az1-23.jivo.ru | unknown | 2019-03-27 | 2023-08-16 08:16:15 | 2023-09-09 22:48:36 | 483 B | 745 B | ![]() 178.170.192.31 | |
cdrn.pornxp.cc | unknown | 2023-06-04 | 2023-06-14 14:56:22 | 2023-08-27 03:11:05 | 519 B | 5.3 MB | ![]() 141.94.170.206 | |
static.bookmsg.com | 47495 | 2020-09-15 | 2020-11-24 15:56:32 | 2023-09-09 22:37:14 | 1.1 kB | 2.1 kB | ![]() 159.69.167.66 | |
mcpuwpsh.com | unknown | 2022-08-12 | 2022-08-12 18:58:44 | 2023-09-09 22:37:13 | 476 B | 711 B | ![]() 94.130.197.240 | |
a69i.com | unknown | 2023-08-02 | 2022-05-07 03:04:22 | 2023-09-09 21:31:46 | 509 B | 2.3 kB | ![]() 172.64.201.20 | |
a.magsrv.com | unknown | 2023-08-01 | 2023-08-04 18:18:00 | 2023-09-09 20:47:46 | 1.2 kB | 18 kB | ![]() 205.185.216.10 | |
r.trwl1.com | 34565 | 2019-07-11 | 2019-07-11 19:32:08 | 2023-09-08 14:38:12 | 1.8 kB | 3.2 kB | ![]() 45.131.147.145 | |
go.xxxvjmp.com | unknown | 2021-06-22 | 2021-07-02 11:43:33 | 2023-09-10 05:11:54 | 9.6 kB | 12 kB | ![]() 104.18.51.106 | |
video.ktkjmp.com | 23778 | 2020-08-07 | 2020-10-02 10:52:19 | 2023-09-09 22:43:18 | 906 B | 2.0 kB | ![]() 104.18.62.235 | |
img.vmmcdn.com | 36292 | 2019-11-26 | 2019-11-26 11:59:17 | 2023-09-09 22:42:18 | 823 B | 94 kB | ![]() 46.4.121.113 | |
us.superfasti.co | unknown | 2022-11-28 | 2023-07-13 11:04:42 | 2023-09-09 23:07:50 | 596 B | 193 B | ![]() 31.204.132.208 | |
go.xxxviiijmp.com | 92408 | 2021-06-22 | 2021-07-02 12:51:24 | 2023-09-10 19:59:56 | 429 B | 448 B | ![]() 104.18.51.106 | |
vast.yomeno.xyz | 44241 | 2019-09-18 | 2019-12-12 12:10:55 | 2023-09-09 22:40:45 | 1.0 kB | 667 B | ![]() 109.206.181.2 | |
firefox-settings-attachments.cdn.mozilla.net | 11509 | 1998-01-31 | 2019-11-30 10:32:57 | 2023-09-10 11:47:39 | 402 B | 818 kB | ![]() 34.117.121.53 | |
adtrace.online | unknown | 2023-07-02 | 2023-07-02 17:31:01 | 2023-09-09 22:29:48 | 504 B | 1.9 kB | ![]() 188.114.97.1 | |
strp.chat | unknown | 2018-12-17 | 2019-12-09 16:12:35 | 2023-09-10 19:59:56 | 421 B | 445 B | ![]() 104.18.63.126 | |
cipdn.com | unknown | 2023-07-13 | 2023-07-13 19:31:03 | 2023-09-09 22:42:49 | 959 B | 182 B | ![]() 138.201.194.90 | |
code.jivo.ru | unknown | 2019-03-27 | 2022-03-30 17:10:58 | 2023-09-09 17:09:28 | 4.1 kB | 95 kB | ![]() 5.101.37.37 | |
websitebanger.store | unknown | 2023-06-29 | 2023-06-29 14:35:25 | 2023-09-09 21:31:54 | 509 B | 1.9 kB | ![]() 104.21.2.98 | |
u3y8v8u4.aucdn.net | unknown | 2022-06-27 | 2022-08-08 15:30:47 | 2023-09-09 20:51:04 | 533 B | 2.1 MB | ![]() 185.76.9.21 | |
www.googletagmanager.com | 75 | 2011-11-11 | 2013-05-22 04:07:37 | 2023-09-10 20:35:27 | 1.8 kB | 325 kB | ![]() 142.250.74.136 | |
aus5.mozilla.org | 2548 | 1998-01-24 | 2015-10-27 08:06:24 | 2023-09-10 18:18:01 | 513 B | 1.2 kB | ![]() 35.244.181.201 | |
dca7cef6a8.ab97114bda.com | unknown | 2023-08-11 | 2023-09-10 03:07:05 | 2023-09-10 03:07:05 | 985 B | 322 B | ![]() 45.133.44.53 | |
js.cabnnr.com | 37463 | 2021-08-30 | 2021-08-30 14:50:21 | 2023-09-09 22:37:13 | 414 B | 52 kB | ![]() 45.133.44.52 | |
vi-sber1-26.jivo.ru | unknown | 2019-03-27 | 2023-08-07 04:05:44 | 2023-09-09 22:48:43 | 1.1 kB | 396 B | ![]() 46.243.227.58 | |
pornxp.com | 541889 | 2018-06-30 | 2015-09-17 07:36:11 | 2023-07-15 09:15:37 | 10 kB | 332 kB | ![]() 45.143.223.100 | |
img.strpst.com | 12993 | 2021-05-31 | 2021-06-03 10:45:56 | 2023-09-09 22:43:19 | 463 B | 26 kB | ![]() 104.18.63.124 | |
nereserv.com | 40015 | 2020-12-21 | 2020-12-21 12:07:56 | 2023-09-09 22:40:35 | 1.2 kB | 640 B | ![]() 94.130.198.6 | |
bdedbcaefd.09482aec5d.com | unknown | unknown | No data | No data | 14 kB | 46 kB | ![]() 157.90.84.246 | |
ocsp.pki.goog | 175 | 2016-06-13 | 2018-07-01 08:43:07 | 2023-09-10 18:13:14 | 1.3 kB | 2.8 kB | ![]() 142.250.74.131 | |
accounts.google.com | 81 | 1997-09-15 | 2016-03-20 13:44:49 | 2023-09-10 21:01:04 | 1.7 kB | 5.1 kB | ![]() 142.250.74.45 |
Related reports
Threat Detection Systems
Public InfoSec YARA rules
No alerts detected
OpenPhish
No alerts detected
PhishTank
No alerts detected
mnemonic secure dns
No alerts detected
Quad9 DNS
| Scan Date | Severity | Indicator | Alert |
|---|---|---|---|
| 2023-09-10 | medium | a41bd55af8.com | Sinkholed |
| 2023-09-10 | medium | a41bd55af8.com | Sinkholed |
| 2023-09-10 | medium | a41bd55af8.com | Sinkholed |
| 2023-09-10 | medium | a41bd55af8.com | Sinkholed |
ThreatFox
No alerts detected
File detected
URL
ciscobinary.openh264.org/openh264-linux64-2e1774ab6dc6c43debb0b5b628bdf122a391d521.zip
IP / ASN

62.115.252.113
File Overview
File TypeZip archive data, at least v2.0 to extract, compression method=deflate\012- data
Size512 kB (511815 bytes)
MD5152eda253e242e18443ef3282495bc7c
SHA1ff0fa85565f21ec4931baad4573b4c0bd08c4019
JavaScript (72)
| HASH | FROM | Size | First Seen | Last Seen | |
|---|---|---|---|---|---|
| b37f56d60d376cdae646f4a698f44140 | DocumentWrite | 462 B | 2024-08-21 | 2024-08-21 | |
Introduced by DocumentWrite First Seen 2024-08-21 Last Seen 2024-08-21 Times Seen 1 Size 462 B (462 bytes) MD5 b37f56d60d376cdae646f4a698f44140 SHA1 50310da51c720668d8efde7ae878ae2ab4dd066e Loading... | |||||
| 707199ddbbcc7e78dcaacbb4163f8f06 | DocumentWrite | 462 B | 2024-08-21 | 2024-08-21 | |
Introduced by DocumentWrite First Seen 2024-08-21 Last Seen 2024-08-21 Times Seen 1 Size 462 B (462 bytes) MD5 707199ddbbcc7e78dcaacbb4163f8f06 SHA1 808475747e1b9b8ed7a1c5d515249b34a819b867 Loading... | |||||
| 56de8b5f8c2d186f3cfb1eb7756f5f72 | DocumentWrite | 1.4 MB | 2023-08-29 | 2024-08-21 | |
Introduced by DocumentWrite First Seen 2023-08-29 Last Seen 2024-08-21 Times Seen 17 Size 1.4 MB (1395597 bytes) MD5 56de8b5f8c2d186f3cfb1eb7756f5f72 SHA1 a44338cab17e528efc3f9ebd558b31b0ff126a97 Loading... | |||||
HTTP Transactions (209)
| URL | IP | Response | Size |
|---|







