Report Overview
Visitedpublic
2026-04-06 18:40:44
Tags
Submit Tags
URL
www.centercourtwis.com/page/show/5359876-summer-league
Finishing URL
www.centercourtwis.com/page/show/5359876-summer-league
IP / ASN

104.16.222.243
Title
2026 Summer League
Detections
urlquery
0
Network Intrusion Detection
0
Threat Detection Systems
0
Host Summary
| Host | Rank | Registered | First Seen | Last Seen | Sent | Received | IP | Fingerprints |
|---|---|---|---|---|---|---|---|---|
www.googletagmanager.com | 283 | 2011-11-11 | 2012-10-04 | 2026-04-05 | 882 B | 814 kB | ![]() 142.251.143.136 | |
www.google.com | 22 | 1997-09-15 | 2015-05-10 | 2026-04-05 | 473 B | 1.7 kB | ![]() 142.251.151.119 | |
fonts.gstatic.com | unknown | 2008-02-11 | 2014-04-02 | 2026-04-05 | 4.4 kB | 151 kB | ![]() 172.217.19.227 | |
cdn.confiant-integrations.net | 9120 | 2022-07-28 | 2022-09-15 | 2026-04-04 | 938 B | 638 kB | ![]() 104.18.43.90 | |
widget.intercom.io | 19213 | 2011-08-15 | 2020-07-20 | 2026-04-06 | 421 B | 8.4 kB | ![]() 52.84.50.109 | |
www.gstatic.com | 146047 | 2008-02-11 | 2012-05-29 | 2026-04-05 | 508 B | 872 kB | ![]() 172.217.20.163 | |
js.intercomcdn.com | 23692 | 2013-04-25 | 2020-02-19 | 2026-04-06 | 937 B | 1.7 MB | ![]() 18.239.105.2 | |
app-assets1.sportngin.com | 1662971 | 2009-05-26 | 2014-02-15 | 2026-04-01 | 3.4 kB | 1.2 MB | ![]() 104.16.223.243 | ![]() |
se-fe-analytics.ui.sportngin.com | 489528 | 2009-05-26 | 2022-10-04 | 2026-04-01 | 490 B | 1.3 MB | ![]() 52.84.50.44 | |
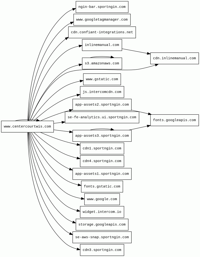
cdn.inlinemanual.com | 162272 | 2012-06-11 | 2017-12-22 | 2026-04-04 | 464 B | 464 B | ![]() 185.76.9.12 | ![]() |
ngin-bar.sportngin.com | 589011 | 2009-05-26 | 2017-11-08 | 2026-04-01 | 428 B | 890 kB | ![]() 3.167.2.85 | |
fonts.googleapis.com | 313 | 2005-01-25 | 2012-05-23 | 2026-04-05 | 1.2 kB | 36 kB | ![]() 142.251.38.106 | |
cdn1.sportngin.com | 444677 | 2009-05-26 | 2013-11-11 | 2026-04-01 | 1.1 kB | 443 kB | ![]() 54.240.174.7 | |
cdn4.sportngin.com | 622090 | 2009-05-26 | 2013-11-11 | 2026-04-01 | 1.2 kB | 36 kB | ![]() 54.240.174.7 | |
www.centercourtwis.com | unknown | 2007-12-23 | 2026-04-06 | 2026-04-06 | 5.0 kB | 144 kB | ![]() 104.16.223.243 | ![]() ![]() |
storage.googleapis.com | 880 | 2005-01-25 | 2012-08-06 | 2026-04-06 | 1.9 kB | 917 kB | ![]() 142.250.178.123 | |
app-assets2.sportngin.com | unknown | 2009-05-26 | 2025-11-19 | 2026-04-01 | 2.4 kB | 1.4 MB | ![]() 104.16.223.243 | ![]() |
se-aws-snap.sportngin.com | unknown | 2009-05-26 | 2025-11-21 | 2026-04-01 | 1.5 kB | 39 kB | ![]() 104.16.223.243 | |
cdn3.sportngin.com | 621454 | 2009-05-26 | 2013-07-13 | 2026-04-04 | 597 B | 16 kB | ![]() 54.240.174.7 | |
inlinemanual.com | 28799 | 2012-06-11 | 2014-12-15 | 2026-04-05 | 460 B | 252 B | ![]() 34.76.116.223 | |
app-assets3.sportngin.com | unknown | 2009-05-26 | 2014-02-15 | 2026-04-01 | 2.7 kB | 65 kB | ![]() 104.16.223.243 | ![]() |
s3.amazonaws.com | 1245 | 2005-08-18 | 2020-05-13 | 2026-04-06 | 2.2 kB | 412 kB | ![]() 16.15.191.62 |
Cloudflare (CDN)
Cloudflare is a web-infrastructure and website-security company, providing content-delivery-network services, DDoS mitigation, Internet security, and distributed domain-name-server services.Amazon Web Services (PaaS)
Amazon Web Services (AWS) is a comprehensive cloud services platform offering compute power, database storage, content delivery and other functionality.Amazon CloudFront (CDN)
Amazon CloudFront is a fast content delivery network (CDN) service that securely delivers data, videos, applications, and APIs to customers globally with low latency, high transfer speeds.Amazon S3 (CDN)
Amazon S3 or Amazon Simple Storage Service is a service offered by Amazon Web Services (AWS) that provides object storage through a web service interface.Phusion Passenger (Web servers)
Phusion Passenger is a free web server and application server with support for Ruby, Python and Node.js.CDN77 (CDN)
CDN77 is a content delivery network (CDN).jQuery:1.7.1 (JavaScript libraries)
jQuery is a JavaScript library which is a free, open-source software designed to simplify HTML DOM tree traversal and manipulation, as well as event handling, CSS animation, and Ajax.reCAPTCHA (Security)
reCAPTCHA is a free service from Google that helps protect websites from spam and abuse.Ruby on Rails (Web frameworks)
Ruby on Rails is a server-side web application framework written in Ruby under the MIT License.Ruby (Programming languages)
Ruby is an open-source object-oriented programming language.Google Tag Manager (Tag managers)
Google Tag Manager is a tag management system (TMS) that allows you to quickly and easily update measurement codes and related code fragments collectively known as tags on your website or mobile app.Google Cloud Storage (Miscellaneous)
Google Cloud Storage allows world-wide storage and retrieval of any amount of data at any time.Google Cloud (IaaS)
Google Cloud is a suite of cloud computing services.Nginx:1.18.0 (Web servers, Reverse proxies)
Nginx is a web server that can also be used as a reverse proxy, load balancer, mail proxy and HTTP cache.Related reports
Threat Detection Systems
No alerts detected
JavaScript (96)
| HASH | FROM | Size | First Seen | Last Seen | |
|---|---|---|---|---|---|
| fe364450e1391215f596d043488f989f | DocumentWrite | 15 B | 2023-03-07 | 2026-04-06 | |
Introduced by DocumentWrite First Seen 2023-03-07 Last Seen 2026-04-06 Times Seen 63795 Size 15 B (15 bytes) MD5 fe364450e1391215f596d043488f989f SHA1 d1848aa7b5cfd853609db178070771ad67d351e9 Loading... | |||||
HTTP Transactions (62)
| URL | IP | Response | Size |
|---|





