Report Overview
Visitedpublic
2025-09-10 11:54:40
Tags
Submit Tags
URL
www.khaligyoun.com/569119/
Finishing URL
www.khaligyoun.com/569119/
IP / ASN

172.67.215.186
Title
بث مباشر الآن.. مشاهدة مباراة إسبانيا وتركيا في تصفيات كأس العالم 2026 - خليجيون
Detections
urlquery
0
Network Intrusion Detection
54
Threat Detection Systems
0
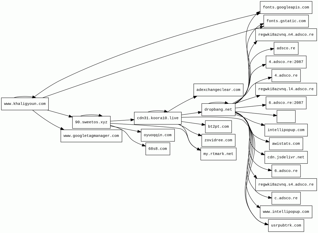
Host Summary
| Host | Rank | Registered | First Seen | Last Seen | Sent | Received | IP | Fingerprints |
|---|---|---|---|---|---|---|---|---|
fonts.googleapis.com | 313 | 2005-01-25 | 2012-05-23 | 2025-09-03 | 4.1 kB | 20 kB | ![]() 142.250.74.10 | |
90.sweetos.xyz | unknown | 2025-08-22 | 2025-09-09 | 2025-09-09 | 2.5 kB | 99 kB | ![]() 172.67.199.179 | ![]() |
awistats.com | 334102 | 2023-08-04 | 2023-08-05 | 2025-09-07 | 891 B | 2.8 kB | ![]() 104.21.22.184 | |
6.adsco.re | 91627 | 2017-02-14 | 2018-01-15 | 2025-09-05 | 849 B | 993 B | ![]() 104.17.167.186 | |
regwki8azvnq.l4.adsco.re | unknown | 2017-02-14 | 2025-09-10 | 2025-09-10 | 456 B | 463 B | ![]() 185.200.118.62 | |
bt2pt.com | 58095 | 2014-03-09 | 2025-04-26 | 2025-09-08 | 604 B | 833 B | ![]() 139.45.197.116 | |
www.googletagmanager.com | 283 | 2011-11-11 | 2012-10-04 | 2025-09-03 | 896 B | 673 kB | ![]() 142.250.74.136 | |
68s8.com | unknown | 2017-04-25 | 2025-07-25 | 2025-09-09 | 2.2 kB | 118 kB | ![]() 104.18.41.59 | |
my.rtmark.net | 43911 | 2014-10-29 | 2015-02-04 | 2025-09-04 | 963 B | 1.7 kB | ![]() 172.64.146.234 | |
4.adsco.re | 95532 | 2017-02-14 | 2021-01-04 | 2025-09-05 | 849 B | 860 B | ![]() 162.252.214.5 | |
cdn31.koora10.live | unknown | 2025-05-30 | 2025-09-09 | 2025-09-09 | 1.4 kB | 274 kB | ![]() 172.67.199.168 | |
dropbang.net | unknown | 2025-08-14 | 2025-08-16 | 2025-09-09 | 1.9 kB | 393 kB | ![]() 104.21.15.123 | |
intellipopup.com | 62822 | 2020-04-18 | 2020-04-19 | 2025-09-09 | 1.8 kB | 258 B | ![]() 216.21.13.26 | |
zovidree.com | 925062 | 2024-02-23 | 2024-02-24 | 2025-09-09 | 414 B | 111 kB | ![]() 104.21.16.31 | |
adsco.re | 3069 | 2017-02-14 | 2017-04-03 | 2025-09-05 | 444 B | 1.8 kB | ![]() 162.252.214.5 | |
www.khaligyoun.com | 2659799 | 2021-07-03 | 2021-07-04 | 2025-09-04 | 38 kB | 2.5 MB | ![]() 172.67.215.186 | ![]() ![]() |
srvagu.6522236688.shop | unknown | 2025-08-16 | 2025-08-18 | 2025-09-07 | 4.4 kB | 1.9 MB | ![]() 202.71.8.204 | |
fonts.gstatic.com | unknown | 2008-02-11 | 2014-04-02 | 2025-09-03 | 4.8 kB | 173 kB | ![]() 142.250.74.35 | |
regwki8azvnq.s4.adsco.re | unknown | 2017-02-14 | 2025-09-10 | 2025-09-10 | 456 B | 463 B | ![]() 185.200.116.60 | |
www.intellipopup.com | 661769 | 2020-04-18 | 2020-04-19 | 2025-09-09 | 463 B | 42 kB | ![]() 95.173.205.14 | ![]() |
c.adsco.re | 100769 | 2017-02-14 | 2017-11-29 | 2025-09-05 | 509 B | 78 kB | ![]() 104.17.166.186 | |
cdn.jsdelivr.net | 1678 | 2012-05-16 | 2012-09-30 | 2025-09-03 | 1.4 kB | 868 kB | ![]() 104.16.175.226 | |
usrpubtrk.com | 6824 | 2025-06-16 | 2025-06-17 | 2025-09-10 | 978 B | 1.0 kB | ![]() 104.21.92.33 | |
oyuoqqin.com | unknown | 2025-09-09 | 2025-09-10 | 2025-09-10 | 957 B | 1.2 kB | ![]() 139.45.197.163 | |
regwki8azvnq.n4.adsco.re | unknown | 2017-02-14 | 2025-09-10 | 2025-09-10 | 456 B | 463 B | ![]() 38.132.109.126 | |
adexchangeclear.com | 24943 | 2015-04-27 | 2025-07-16 | 2025-09-03 | 804 B | 1.6 kB | ![]() 172.67.223.87 |
WordPress (CMS, Blogs)
WordPress is a free and open-source content management system written in PHP and paired with a MySQL or MariaDB database. Features include a plugin architecture and a template system.MySQL (Databases)
MySQL is an open-source relational database management system.PHP (Programming languages)
PHP is a general-purpose scripting language used for web development.Engintron (Web server extensions)
Engintron is a plugin that integrates Nginx to cPanel/WHM server.Cloudflare (CDN)
Cloudflare is a web-infrastructure and website-security company, providing content-delivery-network services, DDoS mitigation, Internet security, and distributed domain-name-server services.Nginx (Web servers, Reverse proxies)
Nginx is a web server that can also be used as a reverse proxy, load balancer, mail proxy and HTTP cache.PHP:8.1.26 (Programming languages)
PHP is a general-purpose scripting language used for web development.Litespeed Cache (Caching, WordPress plugins)
LiteSpeed Cache is an all-in-one site acceleration plugin for WordPress.LiteSpeed Cache (Caching, WordPress plugins)
LiteSpeed Cache is an all-in-one site acceleration plugin for WordPress.LiteSpeed (Web servers)
LiteSpeed is a high-scalability web server.Redux Framework:4.5.4 (WordPress plugins)
Redux Framework is a modular PHP library that allows developers to create customisable settings panels and controls for WordPress projects, providing a consistent user interface for managing options and settings.Modernizr (JavaScript libraries)
Modernizr is a JavaScript library that detects the features available in a user's browser.Google AdSense (Advertising)
Google AdSense is a program run by Google through which website publishers serve advertisements that are targeted to the site content and audience.jQuery Migrate (JavaScript libraries)
Query Migrate is a javascript library that allows you to preserve the compatibility of your jQuery code developed for versions of jQuery older than 1.9.Google Analytics (Analytics)
Google Analytics is a free web analytics service that tracks and reports website traffic.Bootstrap (UI frameworks)
Bootstrap is a free and open-source CSS framework directed at responsive, mobile-first front-end web development. It contains CSS and JavaScript-based design templates for typography, forms, buttons, navigation, and other interface components.FitVids.JS (Widgets, Video players)
jQuery plugin for fluid width video embedsjQuery (JavaScript libraries)
jQuery is a JavaScript library which is a free, open-source software designed to simplify HTML DOM tree traversal and manipulation, as well as event handling, CSS animation, and Ajax.Slick (JavaScript libraries)
Nginx:1.24.0 (Web servers, Reverse proxies)
Nginx is a web server that can also be used as a reverse proxy, load balancer, mail proxy and HTTP cache.CDN77 (CDN)
CDN77 is a content delivery network (CDN).Google Cloud (IaaS)
Google Cloud is a suite of cloud computing services.Google Cloud CDN (CDN)
Cloud CDN uses Google's global edge network to serve content closer to users.Related reports
Network Intrusion Detection Systems
Suricata /w Emerging Threats Pro
Threat Detection Systems
No alerts detected
JavaScript (178)
No JavaScripts
HTTP Transactions (138)
| URL | IP | Response | Size |
|---|









