Report Overview
Visitedpublic
2025-09-13 17:11:01
Tags
Submit Tags
URL
rutracker.unblocked.id/
Finishing URL
rutracker.unblocked.id/forum/index.php
IP / ASN

104.21.48.1
Title
rutracker.unblocked.id
Detections
urlquery
0
Network Intrusion Detection
0
Threat Detection Systems
1
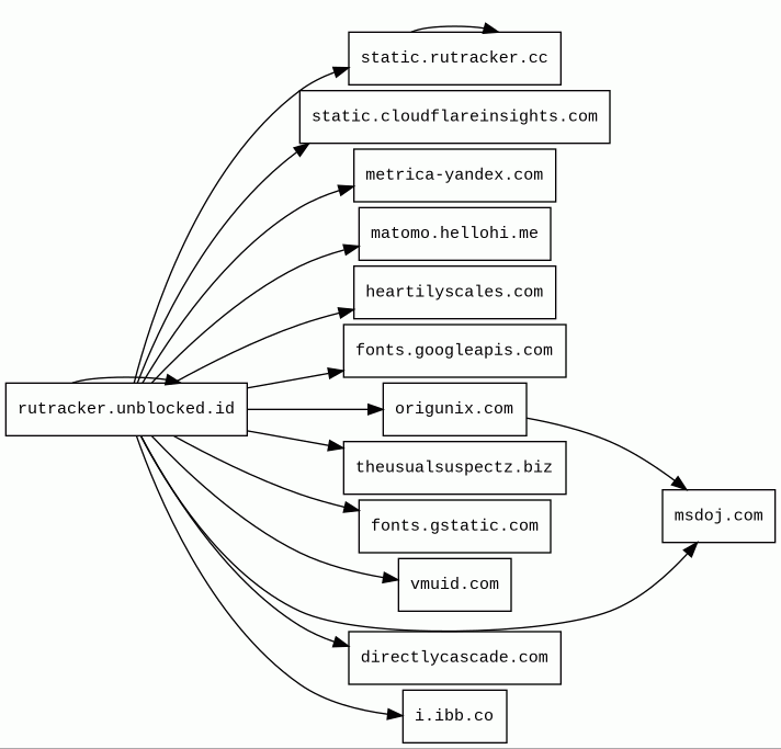
Host Summary
| Host | Rank | Registered | First Seen | Last Seen | Sent | Received | IP | Fingerprints |
|---|---|---|---|---|---|---|---|---|
theusualsuspectz.biz | 2024659 | 2023-01-27 | 2023-01-27 | 2025-09-11 | 426 B | 49 kB | ![]() 104.21.32.1 | |
static.rutracker.cc | 1618806 | 2015-10-17 | 2016-03-08 | 2025-09-09 | 5.4 kB | 402 kB | ![]() 172.67.163.237 | |
vmuid.com | 182910 | 2018-10-22 | 2019-07-09 | 2025-09-08 | 454 B | 10 kB | ![]() 178.162.215.162 | |
msdoj.com | 211684 | 2025-07-01 | 2025-07-02 | 2025-09-11 | 451 B | 64 kB | ![]() 178.162.215.162 | |
origunix.com | 343993 | 2021-11-30 | 2021-11-30 | 2025-09-09 | 454 B | 64 kB | ![]() 178.162.215.162 | |
i.ibb.co | 21643 | 2010-07-20 | 2018-11-25 | 2025-09-07 | 445 B | 5.9 kB | ![]() 45.43.142.5 | |
metrica-yandex.com | 422485 | 2021-09-14 | 2021-09-19 | 2025-09-11 | 432 B | 61 kB | ![]() 104.21.112.1 | |
fonts.googleapis.com | 313 | 2005-01-25 | 2012-05-23 | 2025-09-10 | 469 B | 6.4 kB | ![]() 142.250.74.10 | |
directlycascade.com 2 alert(s) on this Host | unknown | 2025-09-10 | 2025-09-10 | 2025-09-10 | 754 B | 188 kB | ![]() 192.243.61.225 | |
static.cloudflareinsights.com | 4073 | 2019-08-30 | 2019-09-24 | 2025-09-10 | 520 B | 20 kB | ![]() 104.16.79.73 | |
heartilyscales.com | 2862533 | 2022-12-16 | 2022-12-16 | 2025-09-11 | 376 B | 78 kB | ![]() 172.240.108.76 | ![]() |
rutracker.unblocked.id | 4758515 | unknown | No data | No data | 4.1 kB | 346 kB | ![]() 104.21.48.1 | |
matomo.hellohi.me | unknown | 2019-07-03 | 2019-07-03 | 2025-09-11 | 340 B | 634 B | ![]() 104.21.96.1 | |
fonts.gstatic.com | unknown | 2008-02-11 | 2014-04-02 | 2025-09-10 | 573 B | 21 kB | ![]() 142.250.74.35 |
Cloudflare (CDN)
Cloudflare is a web-infrastructure and website-security company, providing content-delivery-network services, DDoS mitigation, Internet security, and distributed domain-name-server services.Nginx (Web servers, Reverse proxies)
Nginx is a web server that can also be used as a reverse proxy, load balancer, mail proxy and HTTP cache.Nginx:1.21.6 (Web servers, Reverse proxies)
Nginx is a web server that can also be used as a reverse proxy, load balancer, mail proxy and HTTP cache.Envoy (Reverse proxies)
Envoy is an open-source edge and service proxy, designed for cloud-native applications.Cloudflare Browser Insights (Analytics, RUM)
Cloudflare Browser Insights is a tool that measures the performance of websites from the perspective of users.Related reports
Threat Detection Systems
| Detection System | Indicator | Verdict | Alert |
|---|---|---|---|
| Quad9 DNS | directlycascade.com | malicious | Sinkholed |
JavaScript (6)
No JavaScripts
HTTP Transactions (33)
| URL | IP | Response | Size |
|---|




