Report Overview
Visitedpublic
2025-11-08 14:16:16
Tags
Submit Tags
URL
av.av4.click/v/s:/weav.xyz/video/167562/title/The%20pure%20and%20delicate%20little%20loli,%20who%20showed%20her%20face%20all%20the%20way,%20was%20trained%20by%20the%20little%20brother%20to%20have%20sex,%20deep%20throat%20big%20dick%20bath%20temptation,%20washed%20the%20pussy,%20let%20the%20little%20brother%20insert%20without%20a%20condom,%20and%20shot%20a%20pussy%20%E2%96%B626:42%20%E2%96%B626:42%20%E2%96%B626:42%20%E2%96%B626:42%20%E2%96%B626:42%20%E2%96%B626:42%20%20%20%20[0:14x720p]
Finishing URL
av.av4.click/v/s://weav.xyz/video/167562/title/The%20pure%20and%20delicate%20little%20loli,%20who%20showed%20her%20face%20all%20the%20way,%20was%20trained%20by%20the%20little%20brother%20to%20have%20sex,%20deep%20throat%20big%20dick%20bath%20temptation,%20washed%20the%20pussy,%20let%20the%20little%20brother%20insert%20without%20a%20condom,%20and%20shot%20a%20pussy%20%E2%96%B626:42%20%E2%96%B626:42%20%E2%96%B626:42%20%E2%96%B626:42%20%E2%96%B626:42%20%E2%96%B626:42%20%20%20%20[0:14x720p]
IP / ASN

172.67.220.245
Title
The pure and delicate little loli, who showed her face all the way, was trained by the little brother to have sex, deep throat big dick bath temptation, washed the pussy, let the little brother insert without a condom, and shot a pussy ▶26:42 ▶26:42 ▶26:42 ▶26:42 ▶26:42 ▶26:42
Detections
urlquery
0
Network Intrusion Detection
1
Threat Detection Systems
11
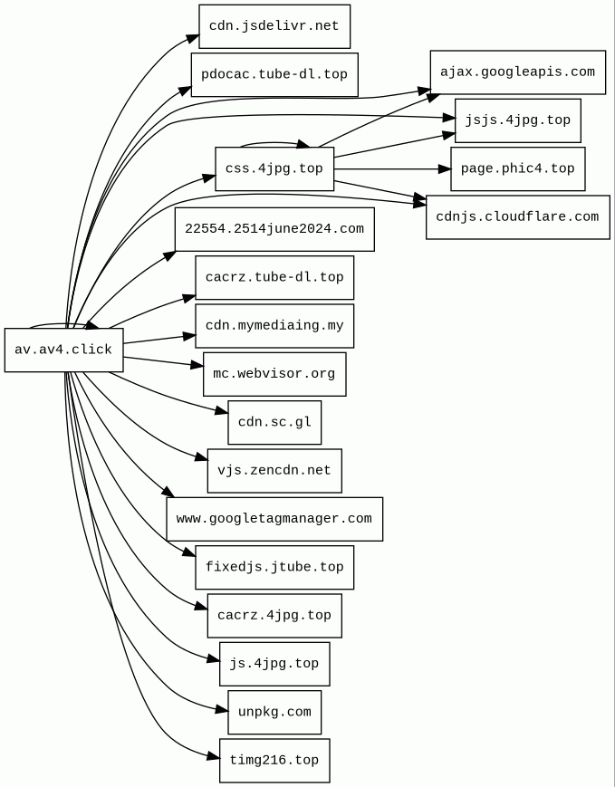
Host Summary
| Host | Rank | Registered | First Seen | Last Seen | Sent | Received | IP | Fingerprints |
|---|---|---|---|---|---|---|---|---|
page.phic4.top 4 alert(s) on this Host | 4536559 | 2024-03-07 | 2024-03-28 | 2025-11-07 | 1.6 kB | 2.7 kB | ![]() 172.67.190.9 | |
cdn.jsdelivr.net | 1678 | 2012-05-16 | 2012-09-30 | 2025-11-02 | 861 B | 440 kB | ![]() 104.16.174.226 | |
22554.2514june2024.com | 3907572 | 2024-06-02 | 2024-10-28 | 2025-11-07 | 421 B | 0 B | ![]() 0.0.0.0 | |
embedy.cc 1 alert(s) on this Host | 402806 | 2016-05-12 | 2016-05-16 | 2025-10-21 | 395 B | 398 B | ![]() 188.114.96.1 | |
mc.webvisor.org | 99131 | 2009-08-25 | 2017-08-16 | 2025-11-03 | 6.8 kB | 6.7 kB | ![]() 87.250.251.119 | |
www.w3schools.com | 2135 | 2000-03-21 | 2014-02-05 | 2025-11-03 | 399 B | 24 kB | ![]() 23.36.77.67 | |
ajax.googleapis.com | 3691 | 2005-01-25 | 2012-05-22 | 2025-11-02 | 2.2 kB | 352 kB | ![]() 142.250.74.138 | |
unpkg.com | 1093 | 2016-01-06 | 2016-01-07 | 2025-11-02 | 866 B | 80 kB | ![]() 104.18.1.22 | ![]() |
av.av4.click | unknown | 2025-08-17 | 2025-11-06 | 2025-11-06 | 2.4 kB | 58 kB | ![]() 104.21.86.149 | |
cacrz.tube-dl.top 1 alert(s) on this Host | 5758464 | 2024-03-07 | 2024-04-17 | 2025-10-29 | 555 B | 1.5 kB | ![]() 188.114.96.1 | |
www.googletagmanager.com | 283 | 2011-11-11 | 2012-10-04 | 2025-11-02 | 432 B | 288 kB | ![]() 142.251.38.104 | |
cdn.mymediaing.my | unknown | unknown | 2025-10-07 | 2025-11-07 | 418 B | 0 B | ![]() 0.0.0.0 | |
cacrz.4jpg.top 2 alert(s) on this Host | 4780815 | 2024-03-07 | 2024-04-16 | 2025-11-07 | 830 B | 19 kB | ![]() 104.21.77.220 | |
pdocac.tube-dl.top 2 alert(s) on this Host | 4086545 | 2024-03-07 | 2024-03-14 | 2025-11-07 | 495 B | 1.6 kB | ![]() 172.67.206.203 | |
vjs.zencdn.net | 43797 | 2011-12-27 | 2012-05-21 | 2025-11-03 | 846 B | 1.9 MB | ![]() 151.101.130.217 | |
jsjs.4jpg.top 3 alert(s) on this Host | 3562357 | 2024-03-07 | 2024-03-08 | 2025-11-07 | 1.2 kB | 2.3 kB | ![]() 104.21.77.220 | |
js.4jpg.top 3 alert(s) on this Host | 4048123 | 2024-03-07 | 2024-09-09 | 2025-10-29 | 1.5 kB | 453 kB | ![]() 188.114.96.1 | |
css.4jpg.top 6 alert(s) on this Host | 1675736 | 2024-03-07 | 2024-03-18 | 2025-11-07 | 2.7 kB | 233 kB | ![]() 104.21.77.220 | |
cdn.sc.gl | 1377843 | 2014-09-25 | 2014-12-05 | 2025-11-02 | 1.7 kB | 21 kB | ![]() 188.114.96.1 | |
cdnjs.cloudflare.com | 1222 | 2009-02-17 | 2012-05-23 | 2025-11-02 | 1.4 kB | 703 kB | ![]() 104.17.24.14 | |
timg216.top 7 alert(s) on this Host | 157563 | 2025-04-04 | 2025-05-11 | 2025-11-04 | 3.4 kB | 130 kB | ![]() 104.20.25.185 | |
fixedjs.jtube.top 2 alert(s) on this Host | 3735676 | 2024-03-07 | 2024-06-18 | 2025-11-07 | 868 B | 19 kB | ![]() 172.67.159.11 |
Cloudflare (CDN)
Cloudflare is a web-infrastructure and website-security company, providing content-delivery-network services, DDoS mitigation, Internet security, and distributed domain-name-server services.Fly.io (PaaS)
Fly is a platform for running full stack apps and databases.Related reports
Network Intrusion Detection Systems
Suricata /w Emerging Threats Pro
| Timestamp | Severity | Source IP | Destination IP | Alert |
|---|---|---|---|---|
| low | ![]() 117.55.203.143 | ![]() 172.18.0.2 | ET INFO Observed ZeroSSL SSL/TLS Certificate |
Threat Detection Systems
| Detection System | Indicator | Verdict | Alert |
|---|---|---|---|
| DNS0 Zero | js.4jpg.top | malicious | Sinkholed |
| DNS0 Zero | css.4jpg.top | malicious | Sinkholed |
| DigiCert UltraDNS | embedy.cc | malicious | Sinkholed |
| DNS0 Zero | timg216.top | malicious | Sinkholed |
| DNS0 Zero | fixedjs.jtube.top | malicious | Sinkholed |
| DNS0 Zero | page.phic4.top | malicious | Sinkholed |
| DNS0 Zero | jsjs.4jpg.top | malicious | Sinkholed |
| DNS0 Zero | cacrz.tube-dl.top | malicious | Sinkholed |
| DNS0 Zero | cacrz.4jpg.top | malicious | Sinkholed |
| DNS0 Zero | pdocac.tube-dl.top | malicious | Sinkholed |
| CIRA Canadian Shield DNS | pdocac.tube-dl.top | malicious | Sinkholed |
JavaScript (64)
| HASH | FROM | Size | First Seen | Last Seen | |
|---|---|---|---|---|---|
| 16097b6db5e3b9f92e7a7fe655988961 | DocumentWrite | 374 B | 2024-07-17 | 2025-11-15 | |
Introduced by DocumentWrite First Seen 2024-07-17 Last Seen 2025-11-15 Times Seen 183 Size 374 B (374 bytes) MD5 16097b6db5e3b9f92e7a7fe655988961 SHA1 e64f35ea6d64aaf08fe3e31cc3ca3f00757dabb5 Loading... | |||||
| d41d8cd98f00b204e9800998ecf8427e | DocumentWrite | 0 B | 0001-01-01 | 2026-04-03 | |
Introduced by DocumentWrite First Seen 0001-01-01 Last Seen 2026-04-03 Times Seen 13276582 Size 0 B (0 bytes) MD5 d41d8cd98f00b204e9800998ecf8427e SHA1 da39a3ee5e6b4b0d3255bfef95601890afd80709 Loading... | |||||
| e15208c4d3d690dbd20834e2e1ee4667 | DocumentWrite | 2.2 kB | 2025-11-07 | 2025-11-15 | |
Introduced by DocumentWrite First Seen 2025-11-07 Last Seen 2025-11-15 Times Seen 10 Size 2.2 kB (2220 bytes) MD5 e15208c4d3d690dbd20834e2e1ee4667 SHA1 76e8b68141483a3d176dba446e0c3372f60a5171 Loading... | |||||
| 8da66cae5fc09ad0ad54710cd4960dbd | DocumentWrite | 88 B | 2023-03-07 | 2026-03-29 | |
Introduced by DocumentWrite First Seen 2023-03-07 Last Seen 2026-03-29 Times Seen 2420 Size 88 B (88 bytes) MD5 8da66cae5fc09ad0ad54710cd4960dbd SHA1 01ef404d9c252491d6f0cd6900cce145d4b76db1 Loading... | |||||
| 33e50c65bc34e7205dd72147375dd7ee | DocumentWrite | 228 B | 2024-11-18 | 2025-11-13 | |
Introduced by DocumentWrite First Seen 2024-11-18 Last Seen 2025-11-13 Times Seen 682 Size 228 B (228 bytes) MD5 33e50c65bc34e7205dd72147375dd7ee SHA1 45d7704eefa9421415ddfe589dba26be6f3e0a1e Loading... | |||||
| 2badd01f80cd03eb7ffce90487ab3f71 | DocumentWrite | 43 B | 2023-03-07 | 2026-03-29 | |
Introduced by DocumentWrite First Seen 2023-03-07 Last Seen 2026-03-29 Times Seen 2350 Size 43 B (43 bytes) MD5 2badd01f80cd03eb7ffce90487ab3f71 SHA1 1d0af7cc184466c7d86216085ea60242daeb1eb4 Loading... | |||||
| eb74dd4bee999b8303ec1cf2bf9b4066 | DocumentWrite | 639 B | 2024-06-15 | 2025-11-15 | |
Introduced by DocumentWrite First Seen 2024-06-15 Last Seen 2025-11-15 Times Seen 231 Size 639 B (639 bytes) MD5 eb74dd4bee999b8303ec1cf2bf9b4066 SHA1 19fedcffef720e95c136c0c19933c9d05133ac5e Loading... | |||||
| edc24b7d2fc7536422daee6621435edf | DocumentWrite | 55 B | 2024-04-16 | 2026-03-29 | |
Introduced by DocumentWrite First Seen 2024-04-16 Last Seen 2026-03-29 Times Seen 2321 Size 55 B (55 bytes) MD5 edc24b7d2fc7536422daee6621435edf SHA1 71fd4875b509449d820e6a3dd7d83e5f6c31fac8 Loading... | |||||
| 5a2cee0711c190a947bd0b070cc53023 | DocumentWrite | 9 B | 2023-03-08 | 2026-02-25 | |
Introduced by DocumentWrite First Seen 2023-03-08 Last Seen 2026-02-25 Times Seen 122 Size 9 B (9 bytes) MD5 5a2cee0711c190a947bd0b070cc53023 SHA1 c098d8ad756230fa759c559a1bbcd56d6788f3f6 Loading... | |||||
| c5b5f871a47d973af520de8167253a50 | DocumentWrite | 2.2 kB | 2025-11-08 | 2025-11-15 | |
Introduced by DocumentWrite First Seen 2025-11-08 Last Seen 2025-11-15 Times Seen 6 Size 2.2 kB (2240 bytes) MD5 c5b5f871a47d973af520de8167253a50 SHA1 fc4af7521a6308bebd91c7b128ce7de2719c49d0 Loading... | |||||
| 9e7608f100a0deacd5ea076a2c2a84a6 | DocumentWrite | 68 B | 2025-04-08 | 2026-03-12 | |
Introduced by DocumentWrite First Seen 2025-04-08 Last Seen 2026-03-12 Times Seen 225 Size 68 B (68 bytes) MD5 9e7608f100a0deacd5ea076a2c2a84a6 SHA1 5af8da6e7f3f1c6f078c6af42d33f7ea9cca82a7 Loading... | |||||
| ed1bc09085b2aea1468a26a44387f451 | DocumentWrite | 32 B | 2025-11-06 | 2025-11-19 | |
Introduced by DocumentWrite First Seen 2025-11-06 Last Seen 2025-11-19 Times Seen 80 Size 32 B (32 bytes) MD5 ed1bc09085b2aea1468a26a44387f451 SHA1 ff8a3e08700a472a33ded3b680c4a29e9c8d63a9 Loading... | |||||
HTTP Transactions (56)
| URL | IP | Response | Size |
|---|




