Report Overview
Visitedpublic
2026-04-05 17:45:13
Tags
Submit Tags
URL
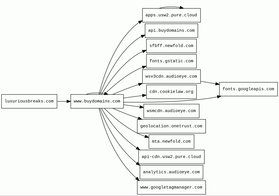
luxuriousbreaks.com
Finishing URL
www.buydomains.com/lander/luxuriousbreaks.com?domain=luxuriousbreaks.com&utm_source=luxuriousbreaks.com&utm_medium=click&utm_campaign=tdfs-AprTest&traffic_id=AprTest&traffic_type=tdfs&redirect=ono-redirect&_t=1775411089311&_sr=ad20b4ca-5792-46be-ad26-ca0057a38b10
IP / ASN

207.148.248.143
Title
Buy Domains - luxuriousbreaks.com is for sale!
Detections
urlquery
0
Network Intrusion Detection
0
Threat Detection Systems
0
Host Summary
| Host | Rank | Registered | First Seen | Last Seen | Sent | Received | IP | Fingerprints |
|---|---|---|---|---|---|---|---|---|
sfbff.newfold.com | 1018398 | 2015-08-14 | 2024-04-29 | 2026-04-03 | 495 B | 6.7 kB | ![]() 104.18.42.77 | |
geolocation.onetrust.com | 4022 | 2004-01-12 | 2018-02-07 | 2026-03-30 | 493 B | 461 B | ![]() 104.18.32.137 | |
www.buydomains.com | 817732 | 1997-03-30 | 2012-05-25 | 2026-03-31 | 182 kB | 1.7 MB | ![]() 104.18.41.145 | |
mta.newfold.com | 1347699 | 2015-08-14 | 2024-11-16 | 2026-03-31 | 3.3 kB | 69 kB | ![]() 104.18.42.77 | |
analytics.audioeye.com | 78649 | 2002-04-11 | 2018-08-17 | 2026-04-01 | 475 B | 125 B | ![]() 100.23.115.196 | |
fonts.googleapis.com | 313 | 2005-01-25 | 2012-05-23 | 2026-03-29 | 989 B | 39 kB | ![]() 142.250.178.42 | |
fonts.gstatic.com | unknown | 2008-02-11 | 2014-04-02 | 2026-03-29 | 3.4 kB | 295 kB | ![]() 172.217.19.227 | |
luxuriousbreaks.com | unknown | 2017-08-12 | 2026-04-05 | 2026-04-05 | 892 B | 27 kB | ![]() 0.0.0.0 | |
cdn.cookielaw.org | 2972 | 2011-06-20 | 2013-12-28 | 2026-03-30 | 2.9 kB | 599 kB | ![]() 104.18.87.42 | |
www.googletagmanager.com | 283 | 2011-11-11 | 2012-10-04 | 2026-03-29 | 436 B | 504 kB | ![]() 142.251.143.136 | |
api.buydomains.com | unknown | 1997-03-30 | 2015-06-04 | 2026-03-30 | 4.5 kB | 979 B | ![]() 104.18.41.145 | |
apps.usw2.pure.cloud | 50497 | 2016-02-17 | 2020-04-07 | 2026-04-03 | 12 kB | 5.2 MB | ![]() 52.84.50.19 | |
wsv3cdn.audioeye.com | 30667 | 2002-04-11 | 2017-03-09 | 2026-04-02 | 5.3 kB | 1.1 MB | ![]() 104.18.29.155 | |
api-cdn.usw2.pure.cloud | 109390 | 2016-02-17 | 2022-03-11 | 2026-04-03 | 1.6 kB | 3.5 kB | ![]() 52.84.50.107 | |
wsmcdn.audioeye.com | 44089 | 2002-04-11 | 2019-12-16 | 2026-04-01 | 417 B | 1.4 kB | ![]() 104.18.28.155 |
Cloudflare (CDN)
Cloudflare is a web-infrastructure and website-security company, providing content-delivery-network services, DDoS mitigation, Internet security, and distributed domain-name-server services.Cloudflare Bot Management (Security)
Cloudflare bot management solution identifies and mitigates automated traffic to protect websites from bad bots.jQuery:3.6.0 (JavaScript libraries)
jQuery is a JavaScript library which is a free, open-source software designed to simplify HTML DOM tree traversal and manipulation, as well as event handling, CSS animation, and Ajax.Google Tag Manager (Tag managers)
Google Tag Manager is a tag management system (TMS) that allows you to quickly and easily update measurement codes and related code fragments collectively known as tags on your website or mobile app.Apache HTTP Server:2.4.6 (Web servers)
Apache is a free and open-source cross-platform web server software.CentOS (Operating systems)
CentOS is a Linux distribution that provides a free, community-supported computing platform functionally compatible with its upstream source, Red Hat Enterprise Linux (RHEL).PHP:5.6.8 (Programming languages)
PHP is a general-purpose scripting language used for web development.Amazon S3 (CDN)
Amazon S3 or Amazon Simple Storage Service is a service offered by Amazon Web Services (AWS) that provides object storage through a web service interface.Amazon Web Services (PaaS)
Amazon Web Services (AWS) is a comprehensive cloud services platform offering compute power, database storage, content delivery and other functionality.Amazon CloudFront (CDN)
Amazon CloudFront is a fast content delivery network (CDN) service that securely delivers data, videos, applications, and APIs to customers globally with low latency, high transfer speeds.Related reports
Threat Detection Systems
No alerts detected
JavaScript (159)
No JavaScripts
HTTP Transactions (114)
| URL | IP | Response | Size |
|---|
