Report Overview
Visitedpublic
2026-03-19 01:22:07
Tags
Submit Tags
URL
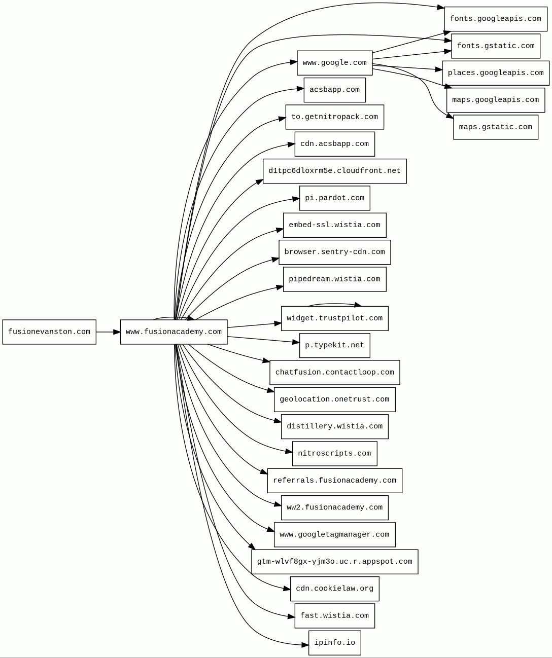
fusionevanston.com
Finishing URL
www.fusionacademy.com/campuses/evanston/?crnt=evanston
IP / ASN

15.197.225.128
Title
Private School in Evanston, IL | Fusion Academy
Detections
urlquery
0
Network Intrusion Detection
1
Threat Detection Systems
1
Host Summary
| Host | Rank | Registered | First Seen | Last Seen | Sent | Received | IP | Fingerprints |
|---|---|---|---|---|---|---|---|---|
maps.googleapis.com 1 alert(s) on this Host | 3442 | 2005-01-25 | 2012-05-22 | 2026-03-15 | 9.9 kB | 1.5 MB | ![]() 142.251.142.234 | |
fonts.googleapis.com | 313 | 2005-01-25 | 2012-05-23 | 2026-03-15 | 3.0 kB | 107 kB | ![]() 142.250.178.106 | |
pipedream.wistia.com | 60035 | 2007-03-18 | 2017-01-30 | 2026-03-18 | 2.2 kB | 1.9 kB | ![]() 52.84.50.86 | ![]() |
p.typekit.net | 4638 | 2010-08-02 | 2012-05-23 | 2026-03-15 | 504 B | 340 B | ![]() 23.36.77.91 | |
nitroscripts.com | 28915 | 2023-10-29 | 2023-11-20 | 2026-03-18 | 443 B | 1.7 kB | ![]() 172.64.154.248 | |
www.google.com | 22 | 1997-09-15 | 2015-05-10 | 2026-03-15 | 1.6 kB | 8.4 kB | ![]() 142.251.151.119 | |
fast.wistia.com | 41960 | 2007-03-18 | 2012-07-04 | 2026-03-18 | 5.2 kB | 2.1 MB | ![]() 151.101.194.132 | ![]() |
widget.trustpilot.com | 36063 | 2007-06-30 | 2017-02-01 | 2026-03-16 | 3.1 kB | 178 kB | ![]() 52.84.50.32 | |
ww2.fusionacademy.com | unknown | 2001-12-08 | 2025-06-24 | 2025-11-13 | 1.2 kB | 993 B | ![]() 3.215.172.219 | |
chatfusion.contactloop.com | 5001506 | 2006-02-08 | 2025-03-05 | 2025-08-28 | 921 B | 1.2 MB | ![]() 3.167.2.123 | |
cdn.acsbapp.com | 31348 | 2020-08-08 | 2020-08-16 | 2026-03-18 | 481 B | 17 kB | ![]() 172.66.147.250 | |
pi.pardot.com | 37927 | 2007-01-30 | 2012-05-30 | 2026-03-19 | 1.1 kB | 11 kB | ![]() 54.158.196.145 | |
maps.gstatic.com | unknown | 2008-02-11 | 2012-05-22 | 2026-03-16 | 444 B | 246 kB | ![]() 142.251.143.131 | |
gtm-wlvf8gx-yjm3o.uc.r.appspot.com | unknown | 2005-03-10 | 2023-02-09 | 2025-11-13 | 1.2 kB | 529 B | ![]() 142.251.143.148 | |
d1tpc6dloxrm5e.cloudfront.net | unknown | 2008-04-25 | 2025-03-05 | 2025-08-28 | 2.2 kB | 1.1 MB | ![]() 54.240.174.70 | |
ipinfo.io | 1327 | 2013-04-23 | 2013-12-16 | 2026-03-18 | 482 B | 539 B | ![]() 34.117.59.81 | |
geolocation.onetrust.com | 4022 | 2004-01-12 | 2018-02-07 | 2026-03-16 | 499 B | 461 B | ![]() 172.64.155.119 | |
distillery.wistia.com | 60275 | 2007-03-18 | 2012-09-30 | 2026-03-18 | 501 B | 418 B | ![]() 52.84.50.65 | ![]() |
embed-ssl.wistia.com | 68190 | 2007-03-18 | 2017-01-29 | 2026-03-18 | 1.1 kB | 1.6 MB | ![]() 52.84.50.73 | ![]() |
browser.sentry-cdn.com | 23677 | 2018-05-30 | 2018-07-13 | 2026-03-16 | 944 B | 148 kB | ![]() 151.101.2.217 | |
fusionevanston.com | unknown | 2016-07-14 | 2026-03-19 | 2026-03-19 | 487 B | 203 kB | ![]() 15.197.225.128 | |
cdn.cookielaw.org | 2972 | 2011-06-20 | 2013-12-28 | 2026-03-16 | 5.3 kB | 825 kB | ![]() 104.18.87.42 | |
www.googletagmanager.com | 283 | 2011-11-11 | 2012-10-04 | 2026-03-15 | 3.0 kB | 2.2 MB | ![]() 142.251.143.136 | |
acsbapp.com | 9095 | 2020-08-08 | 2020-08-14 | 2026-03-18 | 429 B | 827 kB | ![]() 172.66.147.250 | |
to.getnitropack.com | 88635 | 2018-04-24 | 2020-05-19 | 2026-03-18 | 472 B | 529 B | ![]() 172.64.148.10 | |
www.fusionacademy.com | 2215728 | 2001-12-08 | 2014-03-10 | 2025-11-13 | 35 kB | 5.7 MB | ![]() 35.188.141.137 | ![]() ![]() ![]() |
places.googleapis.com | 263251 | 2005-01-25 | 2024-01-23 | 2026-03-18 | 28 kB | 25 kB | ![]() 142.251.142.234 | |
referrals.fusionacademy.com | unknown | 2001-12-08 | 2026-03-19 | 2026-03-19 | 1.6 kB | 38 kB | ![]() 52.232.186.159 | |
fonts.gstatic.com | unknown | 2008-02-11 | 2014-04-02 | 2026-03-15 | 3.9 kB | 167 kB | ![]() 172.217.19.227 |
Envoy (Reverse proxies)
Envoy is an open-source edge and service proxy, designed for cloud-native applications.Amazon CloudFront (CDN)
Amazon CloudFront is a fast content delivery network (CDN) service that securely delivers data, videos, applications, and APIs to customers globally with low latency, high transfer speeds.Amazon Web Services (PaaS)
Amazon Web Services (AWS) is a comprehensive cloud services platform offering compute power, database storage, content delivery and other functionality.Nginx (Web servers, Reverse proxies)
Nginx is a web server that can also be used as a reverse proxy, load balancer, mail proxy and HTTP cache.Cloudflare (CDN)
Cloudflare is a web-infrastructure and website-security company, providing content-delivery-network services, DDoS mitigation, Internet security, and distributed domain-name-server services.Cloudflare Bot Management (Security)
Cloudflare bot management solution identifies and mitigates automated traffic to protect websites from bad bots.Google Maps (Maps)
Google Maps is a web mapping service. It offers satellite imagery, aerial photography, street maps, 360° interactive panoramic views of streets, real-time traffic conditions, and route planning for traveling by foot, car, bicycle and air, or public transportation.Varnish (Caching)
Varnish is a reverse caching proxy.Amazon S3 (CDN)
Amazon S3 or Amazon Simple Storage Service is a service offered by Amazon Web Services (AWS) that provides object storage through a web service interface.Kestrel (Web servers)
Microsoft ASP.NET (Web frameworks)
ASP.NET is an open-source, server-side web-application framework designed for web development to produce dynamic web pages.Salesforce Marketing Cloud Account Engagement (Marketing automation)
Salesforce Marketing Cloud Account Engagement (formerly known as Pardot) is an application specifically designed for B2B marketing automation.Google Cloud Storage (Miscellaneous)
Google Cloud Storage allows world-wide storage and retrieval of any amount of data at any time.Google Cloud (IaaS)
Google Cloud is a suite of cloud computing services.Google Cloud Trace (Performance)
Google Cloud Trace is a distributed tracing system that collects latency data from applications and displays it in the Google Cloud Console.Google Cloud CDN (CDN)
Cloud CDN uses Google's global edge network to serve content closer to users.Fastly (CDN)
Fastly is a cloud computing services provider. Fastly's cloud platform provides a content delivery network, Internet security services, load balancing, and video & streaming services.WP Engine (PaaS, Hosting)
WP Engine is a website hosting provider.WordPress (CMS, Blogs)
WordPress is a free and open-source content management system written in PHP and paired with a MySQL or MariaDB database. Features include a plugin architecture and a template system.Wistia (Video players)
Wistia is designed exclusively to serve companies using video on their websites for marketing, support, and sales.Adobe Fonts (Font scripts)
Adobe Fonts is a web-based service providing access to a vast library of high-quality fonts for web and print design.Gravity Forms (WordPress plugins, Form builders)
PHP (Programming languages)
PHP is a general-purpose scripting language used for web development.Trustpilot (Reviews)
Trustpilot is a Danish consumer review website which provide embed stand-alone applications in your website to show your most recent reviews, TrustScore, and star ratings.Yoast SEO:27.1 (SEO, WordPress plugins)
Yoast SEO is a search engine optimisation plugin for WordPress and other platforms.Slick (JavaScript libraries)
Yoast SEO Premium:27.1 (SEO)
Yoast SEO Premium is a search engine optimisation plugin for WordPress and other platforms.Typekit (Font scripts)
Typekit is an online service which offers a subscription library of fonts.Google Tag Manager (Tag managers)
Google Tag Manager is a tag management system (TMS) that allows you to quickly and easily update measurement codes and related code fragments collectively known as tags on your website or mobile app.jQuery (JavaScript libraries)
jQuery is a JavaScript library which is a free, open-source software designed to simplify HTML DOM tree traversal and manipulation, as well as event handling, CSS animation, and Ajax.Moment.js (JavaScript libraries)
Moment.js is a free and open-source JavaScript library that removes the need to use the native JavaScript Date object directly.WordPress Block Editor (Page builders)
Sites using the WordPress Block Editor, also known as Gutenberg.MySQL (Databases)
MySQL is an open-source relational database management system.OneTrust (Cookie compliance)
OneTrust is a cloud-based data privacy management compliance platform.Bootstrap:5 (UI frameworks)
Bootstrap is a free and open-source CSS framework directed at responsive, mobile-first front-end web development. It contains CSS and JavaScript-based design templates for typography, forms, buttons, navigation, and other interface components.Related reports
Network Intrusion Detection Systems
Suricata /w Emerging Threats Pro
| Timestamp | Severity | Source IP | Destination IP | Alert |
|---|---|---|---|---|
| medium | Client IP | ![]() 34.117.59.81 | ET POLICY Possible External IP Lookup Domain Observed in SNI (ipinfo. io) |
Threat Detection Systems
| Detection System | Indicator | Verdict | Alert |
|---|---|---|---|
| Private YARA rules | maps.googleapis.com/maps-api-v3/api/js/64/5d/common.js | audit | Hunting_JS_WebAssembly |
JavaScript (116)
No JavaScripts
HTTP Transactions (182)
| URL | IP | Response | Size |
|---|




