Report Overview
Visitedpublic
2026-04-29 10:25:03
Tags
Submit Tags
URL
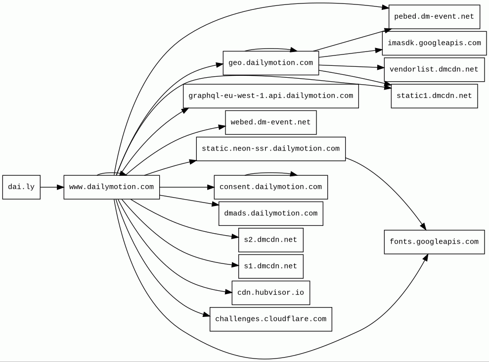
dai.ly/xa7fi3q
Finishing URL
www.dailymotion.com/video/xa7fi3q
IP / ASN

195.8.215.181
Title
3 Ways to Reach Intuit QuickBooks Payroll Support Number at .8o4 ((985)) 1002 for 24/7 help - video Dailymotion
Detections
urlquery
0
Network Intrusion Detection
0
Threat Detection Systems
0
Host Summary
| Host | Rank | Registered | First Seen | Last Seen | Sent | Received | IP | Fingerprints |
|---|---|---|---|---|---|---|---|---|
www.dailymotion.com | 1971 | 2005-03-15 | 2012-11-02 | 2026-04-24 | 1.1 kB | 119 kB | ![]() 188.65.124.92 | |
challenges.cloudflare.com | 11393 | 2009-02-17 | 2021-10-20 | 2026-04-26 | 936 B | 106 kB | ![]() 104.18.94.41 | |
pebed.dm-event.net | 73949 | 2018-01-29 | 2018-09-17 | 2026-04-24 | 3.6 kB | 2.5 kB | ![]() 188.65.124.58 | |
graphql-eu-west-1.api.dailymotion.com | unknown | 2005-03-15 | 2026-03-26 | 2026-04-23 | 10 kB | 46 kB | ![]() 54.228.31.11 | |
static1.dmcdn.net | 78389 | 2009-07-03 | 2015-02-19 | 2026-04-28 | 4.7 kB | 453 kB | ![]() 52.84.50.63 | |
vendorlist.dmcdn.net | 104454 | 2009-07-03 | 2020-03-25 | 2026-04-28 | 957 B | 1.1 MB | ![]() 52.84.50.95 | |
s1.dmcdn.net | 90959 | 2009-07-03 | 2015-02-19 | 2026-04-27 | 454 B | 42 kB | ![]() 3.167.2.74 | |
fonts.googleapis.com | 313 | 2005-01-25 | 2012-05-23 | 2026-04-26 | 928 B | 13 kB | ![]() 172.217.20.170 | |
geo.dailymotion.com | 62664 | 2005-03-15 | 2020-10-30 | 2026-04-28 | 13 kB | 3.7 MB | ![]() 52.84.50.72 | |
static.neon-ssr.dailymotion.com | unknown | 2005-03-15 | 2026-01-21 | 2026-04-28 | 5.4 kB | 2.0 MB | ![]() 52.84.50.69 | |
dai.ly | 42769 | 2008-02-02 | 2012-09-06 | 2026-04-25 | 482 B | 94 kB | ![]() 195.8.215.181 | |
cdn.hubvisor.io | 335585 | 2017-09-28 | 2017-12-19 | 2026-04-28 | 454 B | 1.0 MB | ![]() 151.101.194.132 | |
webed.dm-event.net | 227567 | 2018-01-29 | 2018-08-17 | 2026-04-27 | 2.0 kB | 1.5 kB | ![]() 188.65.124.59 | |
consent.dailymotion.com | 1524591 | 2005-03-15 | 2024-07-04 | 2026-04-24 | 8.4 kB | 966 kB | ![]() 108.157.214.42 | |
imasdk.googleapis.com | 3922 | 2005-01-25 | 2014-02-25 | 2026-04-23 | 1.4 kB | 1.9 MB | ![]() 142.250.178.42 | |
dmads.dailymotion.com | 414586 | 2005-03-15 | 2025-03-30 | 2026-04-29 | 1.2 kB | 77 kB | ![]() 108.157.229.5 | |
s2.dmcdn.net | 93595 | 2009-07-03 | 2013-04-23 | 2026-04-28 | 447 B | 4.6 kB | ![]() 3.167.2.74 |
Optimizely (A/B Testing, Personalisation)
Optimizely is an experimentation platform that helps developers build and run A/B tests on websites.Express (Web frameworks, Web servers)
Express is a web application framework for Node.js, released as free and open-source software under the MIT License. It is designed for building web applications and APIs.Node.js (Programming languages)
Node.js is an open-source, cross-platform, JavaScript runtime environment that executes JavaScript code outside a web browser.Cloudflare (CDN)
Cloudflare is a web-infrastructure and website-security company, providing content-delivery-network services, DDoS mitigation, Internet security, and distributed domain-name-server services.Amazon CloudFront (CDN)
Amazon CloudFront is a fast content delivery network (CDN) service that securely delivers data, videos, applications, and APIs to customers globally with low latency, high transfer speeds.Amazon Web Services (PaaS)
Amazon Web Services (AWS) is a comprehensive cloud services platform offering compute power, database storage, content delivery and other functionality.Amazon S3 (CDN)
Amazon S3 or Amazon Simple Storage Service is a service offered by Amazon Web Services (AWS) that provides object storage through a web service interface.Nginx (Web servers, Reverse proxies)
Nginx is a web server that can also be used as a reverse proxy, load balancer, mail proxy and HTTP cache.Google Cloud Storage (Miscellaneous)
Google Cloud Storage allows world-wide storage and retrieval of any amount of data at any time.Google Cloud (IaaS)
Google Cloud is a suite of cloud computing services.Varnish (Caching)
Varnish is a reverse caching proxy.Related reports
Threat Detection Systems
No alerts detected
JavaScript (60)
| HASH | FROM | Size | First Seen | Last Seen | |
|---|---|---|---|---|---|
| 88311476a50524230e66674663bae79e | DocumentWrite | 69 B | 2023-05-26 | 2026-04-29 | |
Introduced by DocumentWrite First Seen 2023-05-26 Last Seen 2026-04-29 Times Seen 5378 Size 69 B (69 bytes) MD5 88311476a50524230e66674663bae79e SHA1 8cd3c1f19cbd2e7499019bff1690ed1dd1ed2afa Loading... | |||||
HTTP Transactions (90)
| URL | IP | Response | Size |
|---|


