Report Overview
Visitedpublic
2025-11-01 16:49:32
Tags
Submit Tags
URL
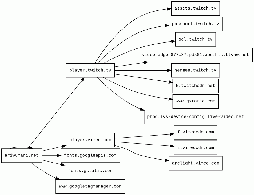
arivumani.net/bigg-boss-tamil-s9-01-11-2025/
Finishing URL
arivumani.net/bigg-boss-tamil-s9-01-11-2025/
IP / ASN

104.21.89.147
Title
Bigg Boss Tamil S9 | 01-11-2025 – Tamil Tv Shows
Detections
urlquery
0
Network Intrusion Detection
0
Threat Detection Systems
1
Host Summary
| Host | Rank | Registered | First Seen | Last Seen | Sent | Received | IP | Fingerprints |
|---|---|---|---|---|---|---|---|---|
arivumani.net 30 alert(s) on this Host | unknown | 2025-09-17 | 2025-10-26 | 2025-10-26 | 15 kB | 925 kB | ![]() 188.114.97.1 | ![]() |
f.vimeocdn.com | 25524 | 2010-04-21 | 2014-04-09 | 2025-10-26 | 3.2 kB | 2.3 MB | ![]() 151.101.128.217 | |
i.vimeocdn.com | 24258 | 2010-04-21 | 2014-03-27 | 2025-10-26 | 3.0 kB | 154 kB | ![]() 151.101.64.217 | |
player.twitch.tv | 166022 | 2009-06-08 | 2015-07-15 | 2025-10-29 | 559 B | 167 kB | ![]() 151.101.130.167 | |
passport.twitch.tv | 74823 | 2009-06-08 | 2015-06-22 | 2025-10-29 | 897 B | 2.3 kB | ![]() 54.240.174.11 | |
k.twitchcdn.net | 151391 | 2017-05-24 | 2022-06-20 | 2025-10-29 | 483 B | 195 kB | ![]() 151.101.2.167 | |
www.gstatic.com | 146047 | 2008-02-11 | 2012-05-29 | 2025-10-26 | 455 B | 5.1 kB | ![]() 142.250.74.131 | |
assets.twitch.tv | 44826 | 2009-06-08 | 2024-03-31 | 2025-10-29 | 54 kB | 7.1 MB | ![]() 54.240.174.118 | |
player.vimeo.com | 132 | 2004-12-15 | 2013-09-26 | 2025-10-26 | 2.4 kB | 337 kB | ![]() 162.159.138.60 | |
video-edge-877c87.pdx01.abs.hls.ttvnw.net | unknown | 2012-12-19 | 2025-11-01 | 2025-11-01 | 1.3 kB | 371 B | ![]() 52.38.119.170 | |
prod.ivs-device-config.live-video.net | 197349 | 2019-07-25 | 2025-06-09 | 2025-10-29 | 487 B | 2.2 kB | ![]() 54.240.174.53 | |
fonts.googleapis.com | 313 | 2005-01-25 | 2012-05-23 | 2025-10-26 | 470 B | 3.8 kB | ![]() 142.250.74.10 | |
gql.twitch.tv | 48199 | 2009-06-08 | 2017-10-16 | 2025-10-30 | 14 kB | 62 kB | ![]() 54.240.174.101 | |
fonts.gstatic.com | unknown | 2008-02-11 | 2014-04-02 | 2025-10-26 | 1.1 kB | 48 kB | ![]() 142.250.74.35 | |
www.googletagmanager.com | 283 | 2011-11-11 | 2012-10-04 | 2025-10-26 | 434 B | 429 kB | ![]() 142.250.74.168 | |
hermes.twitch.tv | 71703 | 2009-06-08 | 2024-10-28 | 2025-10-30 | 876 B | 465 B | ![]() 3.167.2.39 | |
arclight.vimeo.com | 24414 | 2004-12-15 | 2024-11-18 | 2025-10-26 | 1.1 kB | 524 B | ![]() 34.120.202.204 |
Cloudflare (CDN)
Cloudflare is a web-infrastructure and website-security company, providing content-delivery-network services, DDoS mitigation, Internet security, and distributed domain-name-server services.LiteSpeed Cache (Caching, WordPress plugins)
LiteSpeed Cache is an all-in-one site acceleration plugin for WordPress.LiteSpeed (Web servers)
LiteSpeed is a high-scalability web server.Litespeed Cache (Caching, WordPress plugins)
LiteSpeed Cache is an all-in-one site acceleration plugin for WordPress.Google Analytics (Analytics)
Google Analytics is a free web analytics service that tracks and reports website traffic.jQuery (JavaScript libraries)
jQuery is a JavaScript library which is a free, open-source software designed to simplify HTML DOM tree traversal and manipulation, as well as event handling, CSS animation, and Ajax.jQuery Migrate:3.4.1 (JavaScript libraries)
Query Migrate is a javascript library that allows you to preserve the compatibility of your jQuery code developed for versions of jQuery older than 1.9.MySQL (Databases)
MySQL is an open-source relational database management system.WordPress:6.8.3 (CMS, Blogs)
WordPress is a free and open-source content management system written in PHP and paired with a MySQL or MariaDB database. Features include a plugin architecture and a template system.Bootstrap (UI frameworks)
Bootstrap is a free and open-source CSS framework directed at responsive, mobile-first front-end web development. It contains CSS and JavaScript-based design templates for typography, forms, buttons, navigation, and other interface components.PHP (Programming languages)
PHP is a general-purpose scripting language used for web development.WordPress Block Editor (Page builders)
Sites using the WordPress Block Editor, also known as Gutenberg.Redux Framework:4.5.7 (WordPress plugins)
Redux Framework is a modular PHP library that allows developers to create customisable settings panels and controls for WordPress projects, providing a consistent user interface for managing options and settings.wpBakery (Page builders, WordPress plugins)
WPBakery is a drag and drop visual page builder plugin for WordPress.Elementor:3.32.4 (Page builders, WordPress plugins)
Elementor is a website builder platform for professionals on WordPress.Varnish (Caching)
Varnish is a reverse caching proxy.Amazon CloudFront (CDN)
Amazon CloudFront is a fast content delivery network (CDN) service that securely delivers data, videos, applications, and APIs to customers globally with low latency, high transfer speeds.Amazon Web Services (PaaS)
Amazon Web Services (AWS) is a comprehensive cloud services platform offering compute power, database storage, content delivery and other functionality.Google Cloud Trace (Performance)
Google Cloud Trace is a distributed tracing system that collects latency data from applications and displays it in the Google Cloud Console.Google Cloud (IaaS)
Google Cloud is a suite of cloud computing services.Amazon S3 (CDN)
Amazon S3 or Amazon Simple Storage Service is a service offered by Amazon Web Services (AWS) that provides object storage through a web service interface.Cloudflare Bot Management (Security)
Cloudflare bot management solution identifies and mitigates automated traffic to protect websites from bad bots.Google Cloud CDN (CDN)
Cloud CDN uses Google's global edge network to serve content closer to users.Related reports
Threat Detection Systems
| Detection System | Indicator | Verdict | Alert |
|---|---|---|---|
| DigiCert UltraDNS | arivumani.net | malicious | Sinkholed |
JavaScript (126)
No JavaScripts
HTTP Transactions (193)
| URL | IP | Response | Size |
|---|

