Report Overview
Visitedpublic
2026-03-03 09:18:31
Tags
Submit Tags
URL
spitfiregirl.com/
Finishing URL
www.spitfiregirl.com/
IP / ASN

23.227.38.32
Title
Spitfire Girl
Detections
urlquery
0
Network Intrusion Detection
0
Threat Detection Systems
1
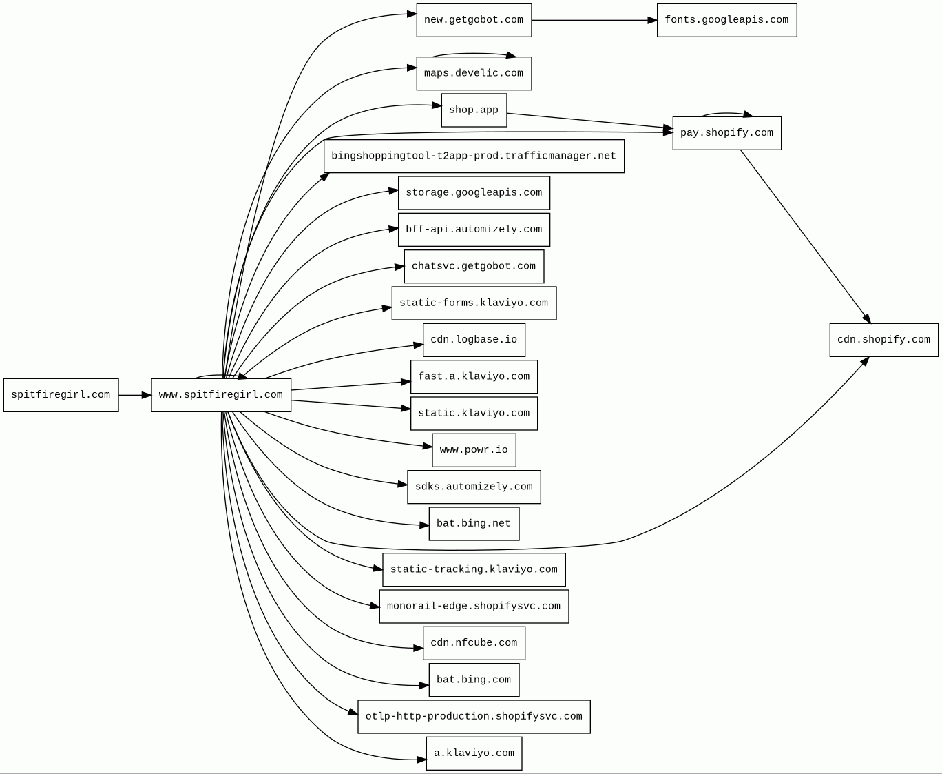
Host Summary
| Host | Rank | Registered | First Seen | Last Seen | Sent | Received | IP | Fingerprints |
|---|---|---|---|---|---|---|---|---|
www.powr.io | 106496 | 2013-11-27 | 2014-01-25 | 2026-02-25 | 514 B | 51 kB | ![]() 104.20.38.28 | ![]() |
cdn.logbase.io | 217961 | 2014-06-24 | 2022-11-23 | 2026-02-26 | 465 B | 813 B | ![]() 52.84.50.105 | |
spitfiregirl.com | 4931590 | 2002-01-14 | 2026-03-03 | 2026-03-03 | 485 B | 665 kB | ![]() 23.227.38.32 | |
static.klaviyo.com | 17868 | 2012-03-29 | 2018-04-18 | 2026-03-02 | 5.8 kB | 207 kB | ![]() 151.101.2.133 | |
bingshoppingtool-t2app-prod.trafficmanager.net | 552156 | 2005-11-25 | 2019-10-30 | 2026-02-26 | 496 B | 963 B | ![]() 13.107.246.44 | |
cdn.nfcube.com | 74159 | 2018-09-01 | 2022-05-18 | 2026-02-25 | 490 B | 27 kB | ![]() 172.67.73.174 | |
otlp-http-production.shopifysvc.com | 28477 | 2017-09-29 | 2022-09-22 | 2026-02-25 | 2.0 kB | 1.5 kB | ![]() 34.160.147.240 | |
maps.develic.com | 1521730 | 2016-07-01 | 2018-01-16 | 2026-03-01 | 1.4 kB | 140 kB | ![]() 13.248.131.213 | |
new.getgobot.com | 1348253 | 2017-01-05 | 2020-11-07 | 2026-02-24 | 3.1 kB | 476 kB | ![]() 3.167.2.2 | |
fast.a.klaviyo.com | 22057 | 2012-03-29 | 2018-04-18 | 2026-02-25 | 504 B | 981 B | ![]() 151.101.194.133 | |
chatsvc.getgobot.com | 1502072 | 2017-01-05 | 2020-12-24 | 2026-02-13 | 576 B | 166 B | ![]() 44.195.100.84 | |
shop.app | 3567 | 2018-05-01 | 2020-04-15 | 2026-03-02 | 2.4 kB | 135 kB | ![]() 185.146.173.20 | |
www.spitfiregirl.com 1 alert(s) on this Host | 5996961 | 2002-01-14 | 2026-03-03 | 2026-03-03 | 59 kB | 3.0 MB | ![]() 23.227.38.74 | |
monorail-edge.shopifysvc.com | 11124 | 2017-09-29 | 2019-08-29 | 2026-03-02 | 6.0 kB | 10 kB | ![]() 34.120.87.25 | |
a.klaviyo.com | 20004 | 2012-03-29 | 2013-06-03 | 2026-03-02 | 2.2 kB | 4.0 kB | ![]() 172.64.147.119 | ![]() |
sdks.automizely.com | 335651 | 2015-05-30 | 2019-06-12 | 2026-03-01 | 2.4 kB | 151 kB | ![]() 104.18.34.168 | |
storage.googleapis.com | 880 | 2005-01-25 | 2012-08-06 | 2026-03-02 | 533 B | 512 B | ![]() 216.58.207.219 | |
static-forms.klaviyo.com | 21447 | 2012-03-29 | 2021-05-06 | 2026-03-02 | 482 B | 39 kB | ![]() 151.101.2.133 | |
bat.bing.net | 24312 | 1997-09-03 | 2023-11-04 | 2026-03-02 | 1.2 kB | 1.1 kB | ![]() 150.171.28.10 | |
bat.bing.com | 2924 | 1996-01-29 | 2014-04-08 | 2026-03-02 | 838 B | 56 kB | ![]() 150.171.28.10 | |
fonts.googleapis.com | 313 | 2005-01-25 | 2012-05-23 | 2026-03-01 | 448 B | 2.4 kB | ![]() 142.250.74.10 | |
bff-api.automizely.com | 270163 | 2015-05-30 | 2022-02-01 | 2026-03-01 | 2.4 kB | 2.6 kB | ![]() 104.18.34.168 | |
pay.shopify.com | 52485 | 2005-03-11 | 2017-06-29 | 2026-02-26 | 2.9 kB | 140 kB | ![]() 185.146.173.20 | ![]() |
cdn.shopify.com | 3587 | 2005-03-11 | 2012-06-22 | 2026-03-02 | 11 kB | 966 kB | ![]() 23.227.39.200 | |
static-tracking.klaviyo.com | 20795 | 2012-03-29 | 2021-12-02 | 2026-03-02 | 9.5 kB | 576 kB | ![]() 151.101.130.133 |
Cloudflare (CDN)
Cloudflare is a web-infrastructure and website-security company, providing content-delivery-network services, DDoS mitigation, Internet security, and distributed domain-name-server services.Envoy (Reverse proxies)
Envoy is an open-source edge and service proxy, designed for cloud-native applications.Amazon S3 (CDN)
Amazon S3 or Amazon Simple Storage Service is a service offered by Amazon Web Services (AWS) that provides object storage through a web service interface.Amazon Web Services (PaaS)
Amazon Web Services (AWS) is a comprehensive cloud services platform offering compute power, database storage, content delivery and other functionality.Amazon CloudFront (CDN)
Amazon CloudFront is a fast content delivery network (CDN) service that securely delivers data, videos, applications, and APIs to customers globally with low latency, high transfer speeds.Varnish (Caching)
Varnish is a reverse caching proxy.Nginx (Web servers, Reverse proxies)
Nginx is a web server that can also be used as a reverse proxy, load balancer, mail proxy and HTTP cache.Azure Front Door (Load balancers)
Azure Front Door is a scalable and secure entry point for fast delivery of your global web applications.Azure (PaaS)
Azure is a cloud computing service for building, testing, deploying, and managing applications and services through Microsoft-managed data centers.Google Cloud CDN (CDN)
Cloud CDN uses Google's global edge network to serve content closer to users.Google Cloud (IaaS)
Google Cloud is a suite of cloud computing services.Google Cloud Trace (Performance)
Google Cloud Trace is a distributed tracing system that collects latency data from applications and displays it in the Google Cloud Console.Express (Web frameworks, Web servers)
Express is a web application framework for Node.js, released as free and open-source software under the MIT License. It is designed for building web applications and APIs.Node.js (Programming languages)
Node.js is an open-source, cross-platform, JavaScript runtime environment that executes JavaScript code outside a web browser.hCaptcha (Security)
hCaptcha is an anti-bot solution that protects user privacy and rewards websites.PayPal (Payment processors)
PayPal is an online payments system that supports online money transfers and serves as an electronic alternative to traditional paper methods like checks and money orders.Shopify (Ecommerce, CMS)
Shopify is a subscription-based software that allows anyone to set up an online store and sell their products. Shopify store owners can also sell in physical locations using Shopify POS, a point-of-sale app and accompanying hardware.Klaviyo (Marketing automation)
Klaviyo is an email and SMS marketing platform for online businesses.Ruby (Programming languages)
Ruby is an open-source object-oriented programming language.Ruby on Rails (Web frameworks)
Ruby on Rails is a server-side web application framework written in Ruby under the MIT License.Related reports
Threat Detection Systems
| Detection System | Indicator | Verdict | Alert |
|---|---|---|---|
| Private YARA rules | www.spitfiregirl.com/cdn/shopifycloud/importmap-polyfill/es-modules-shim.2.4.0.js | audit | Hunting_JS_WebAssembly |
JavaScript (97)
No JavaScripts
HTTP Transactions (163)
| URL | IP | Response | Size |
|---|




